Nginx企业级实战:从零搭建到高性能安全架构

简介: 本教程旨在通过理论与实践结合的方式,教你掌握企业级Nginx配置技能。内容涵盖:1)实战典型配置场景,如安全防护、性能优化、SQL注入防御、请求频率控制等;2)性能调优,包括HTTP压测、系统优化及瓶颈分析;3)技术原理剖析,如HTTP协议与Linux系统原理;4)架构设计,涉及中间件性能优化与新版本特性。部署环境要求CentOS 7.0以上,提供详细安装与初始化步骤,助你从基础到深度学习全面掌握Nginx。

Nginx企业级实战:从零搭建到高性能安全架构

本文已收录在Github关注我,紧跟本系列专栏文章,咱们下篇再续!

  • 🚀 魔都架构师 | 全网30W技术追随者
  • 🔧 大厂分布式系统/数据中台实战专家
  • 🏆 主导交易系统百万级流量调优 & 车联网平台架构
  • 🧠 AIGC应用开发先行者 | 区块链落地实践者
  • 🌍 以技术驱动创新,我们的征途是改变世界!
  • 👉 实战干货:编程严选网

0 目标

1 教你实战

企业级典型Nginx配置场景,覆盖Nginx核心配置模块,基于企业常见业务配置场景:

2 了解中间件架构

  • Nginx应用层的安全防护
  • 基于Nginx的中间件架构性能优化的问题
  • 对sql的注入防攻击
  • 对请求的频率控制
  • 对请求的访问控制
  • 对防爬虫

3 Nginx 性能优化

  • http性能压测
  • 系统性能优化
  • 性能瓶颈分析
  • 基于Nginx的性能配置优化

4 贯彻技术原理

  • http协议原理
  • linux系统原理

1 理论结合实践

1.1 基础篇

1.2 场景实践篇

1.3 深度学习篇

1.4 架构篇

flowchart LR
    A["常见问题"] 
    B["Nginx中间件性能优化"]
    C["Nginx与安全"]
    D["新版本特性"]
    E["中间件架构设计"]
    
    B --- F["如何调适性能参数"]
    B --- G["性能优化影响因素"]
    B --- H["操作系统性能优化"]
    B --- I["Nginx性能优化"]
    
    style A fill:#FFF1E6,stroke:#D77A5A,color:#C25B5B
    style B fill:#FFF1E6,stroke:#D77A5A,color:#C25B5B
    style C fill:#FFF1E6,stroke:#D77A5A,color:#C25B5B
    style D fill:#FFF1E6,stroke:#D77A5A,color:#C25B5B
    style E fill:#FFF1E6,stroke:#D77A5A,color:#C25B5B
    style F fill:#FFF1E6,stroke:#D77A5A,color:#C25B5B
    style G fill:#FFF1E6,stroke:#D77A5A,color:#C25B5B
    style H fill:#FFF1E6,stroke:#D77A5A,color:#C25B5B
    style I fill:#FFF1E6,stroke:#D77A5A,color:#C25B5B

2 部署环境

2.1 前提

  • CPU≥2
  • 内存≥256M
  • Centos 64位 7.0 以上

确认可连接外网:

ping baidu.com

确认yum可用:

yum -y install yum-utuls

确认关闭iptables规则:

$ systemctl stop firewalld.service
$ systemctl disable firewalld.service
$ firewall-cmd --state
not running

确认停用selinux

2.2 安装和配置

yum -y install gcc gcc-c++ autoconf pcre pcre-devel make automake
yum -y install wget httpd-tools vim
# 一次初始化
cd /opt; mkdir app download logs work backup
# 验证 yum 源可用
yum list | grep gcc
# 确保关闭防火墙规则
iptables -L
# 确保关闭 SELinux
$ getenforce
Disabled
$ setenforce 0
setenforce:SELinux is disabled
# 安装所需依赖
yum -y install gcc gcc-c++ autoconf pcre  pcre-devel makeautomake
# 安装依赖包
yum -y install wget httpd-tools vim

3 基础

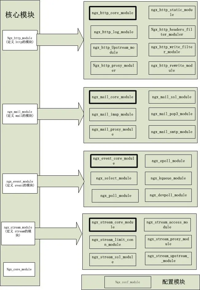
3.1 Nginx的中间件架构

3.2 简述

开源且高性能、可靠的HTTP中间件、代理服务

3.3 常见的HTTP服务

  • HTTPD-Apache
  • IIS-微软
  • GWS-Google

3.4 为啥选择nginx?

① IO多路复用epoll

多个描述符的I/O操作都能在一个线程内并发交替地顺序完成,这就叫I/O多路复用,“复用”指复用同一个线程。

什么是epoll

IO多路复用的实现方式select、poll、epoll

select缺点

  • 能够监视文件描述符的数量存在最大限制
  • 线性扫描效率低下

epoll模型

  • 每当FD就绪,采用系统的回调函数之间将fd放入,效率更高
  • 最大连接无限制

② 轻量级

  • 功能模块少
  • 代码模块化

③ CPU亲和(affinity)

CPU亲和:把CPU核心和Nginx工作进程绑定方式,把每个worker进程固定在一个 CPU 上执行,减少切换cpu的cache miss,获得更好性能。

④ sendfile

3.5 Nginx快速搭建与基本参数使用

  • Mainline version-开发版
  • Stable version-稳定版
  • Legacy version-历史版本

3.6 使用官方 yum 源配置

目录
相关文章
|
6月前
|
人工智能 监控 前端开发
支付宝 AI 出行助手高效研发指南:4 人团队的架构迁移与提效实战
支付宝「AI 出行助手」是一款集成公交、地铁、火车票、机票、打车等多项功能的智能出行产品。
1021 21
支付宝 AI 出行助手高效研发指南:4 人团队的架构迁移与提效实战
|
4月前
|
存储 缓存 安全
某鱼电商接口架构深度剖析:从稳定性到高性能的技术密码
某鱼电商接口架构揭秘:分层解耦、安全加固、性能优化三维设计,实现200ms内响应、故障率低于0.1%。详解三层架构、多引擎存储、异步发布、WebSocket通信与全链路防护,助力开发者突破电商接口“三难”困境。
|
5月前
|
数据采集 运维 监控
构建企业级Selenium爬虫:基于隧道代理的IP管理架构
构建企业级Selenium爬虫:基于隧道代理的IP管理架构
|
6月前
|
消息中间件 Java Kafka
Java 事件驱动架构设计实战与 Kafka 生态系统组件实操全流程指南
本指南详解Java事件驱动架构与Kafka生态实操,涵盖环境搭建、事件模型定义、生产者与消费者实现、事件测试及高级特性,助你快速构建高可扩展分布式系统。
321 7
|
6月前
|
监控 Java API
Spring Boot 3.2 结合 Spring Cloud 微服务架构实操指南 现代分布式应用系统构建实战教程
Spring Boot 3.2 + Spring Cloud 2023.0 微服务架构实践摘要 本文基于Spring Boot 3.2.5和Spring Cloud 2023.0.1最新稳定版本,演示现代微服务架构的构建过程。主要内容包括: 技术栈选择:采用Spring Cloud Netflix Eureka 4.1.0作为服务注册中心,Resilience4j 2.1.0替代Hystrix实现熔断机制,配合OpenFeign和Gateway等组件。 核心实操步骤: 搭建Eureka注册中心服务 构建商品
1061 3
|
6月前
|
消息中间件 Java 数据库
Java 基于 DDD 分层架构实战从基础到精通最新实操全流程指南
本文详解基于Java的领域驱动设计(DDD)分层架构实战,结合Spring Boot 3.x、Spring Data JPA 3.x等最新技术栈,通过电商订单系统案例展示如何构建清晰、可维护的微服务架构。内容涵盖项目结构设计、各层实现细节及关键技术点,助力开发者掌握DDD在复杂业务系统中的应用。
1156 0
|
4月前
|
Cloud Native Serverless API
微服务架构实战指南:从单体应用到云原生的蜕变之路
🌟蒋星熠Jaxonic,代码为舟的星际旅人。深耕微服务架构,擅以DDD拆分服务、构建高可用通信与治理体系。分享从单体到云原生的实战经验,探索技术演进的无限可能。
微服务架构实战指南:从单体应用到云原生的蜕变之路
|
4月前
|
监控 Cloud Native Java
Spring Boot 3.x 微服务架构实战指南
🌟蒋星熠Jaxonic,技术宇宙中的星际旅人。深耕Spring Boot 3.x与微服务架构,探索云原生、性能优化与高可用系统设计。以代码为笔,在二进制星河中谱写极客诗篇。关注我,共赴技术星辰大海!(238字)
Spring Boot 3.x 微服务架构实战指南
|
5月前
|
消息中间件 数据采集 NoSQL
秒级行情推送系统实战:从触发、采集到入库的端到端架构
本文设计了一套秒级实时行情推送系统,涵盖触发、采集、缓冲、入库与推送五层架构,结合动态代理IP、Kafka/Redis缓冲及WebSocket推送,实现金融数据低延迟、高并发处理,适用于股票、数字货币等实时行情场景。
661 3
秒级行情推送系统实战:从触发、采集到入库的端到端架构

热门文章

最新文章