一:前言
有了上面两节的知识,尤其是第六节之后,现在我们回过头看我们的打老鼠游戏,我们是不是会发现:这个程序也太不面向对象了。我们所有的代码逻辑都分布在Code-Hide中(UI的后台代码,称之为Code-Hide)。并且,UI的后台代码又负责显示,又负责游戏逻辑的,这也直接违反了,
1:面向对象编程中的封装原则。有时候,在面向对象编程中,还有人会说到,让一个类只干一件事情,我们的前台类干的事情太多了;
2:分层原则。我们也一定听说过三层架构。等等,我们的程序跟三层架构有什么关系?容我慢慢跟你道来;
3:开闭原则。什么是开闭原则,不着急,这些所谓时髦的名字是故意弄出来吓人的,我们学习完这小节,你就自然懂得什么是开闭原则了。
好的,既然我们的小游戏出现了这么多问题,看来,现在是到了该重构我们的小游戏的时候了。
二:视频
非公开部分,请联系最课程(www.zuikc.com)。
三:小步重构之游戏逻辑独立出来
总结一下这个视频,在这个视频中,我们学到了,
1:按“意愿”去实现代码。什么是按意愿实现代码呢,大家会看到我会在一个实现还没有在代码中的时候,就已经顺着我们的逻辑将引用写好了。我会将引用或者调用写好,然后按“Shift+Alt+F10”,让VS自动去帮我们实现代码;
2:让每个类去完成自己的事情,Code-Behind只负责显示相关,GameProcessor去完成游戏相关的逻辑;
3:GameProcessor想让Code-Behind实现的事情,交给委托去做;
4:只开放必要的逻辑给外部类。比如Score这个属性,Set被设定为private;
当我们把我们的逻辑独立出来之后,在打老鼠这个游戏中,之前隐藏的那些BUG也已经不存在了。我一直不急于去修正这个BUG就是这个道理。因为我知道,我们迟早要重构这个代码,把这个代码变的漂亮一点,简单一点,到时候,我们的这个BUG也许自然就被解决掉了。
四:完善继承体系
在上一步的小步重构之中,我们将初级难度的游戏逻辑给实现了,紧接着,我们就要实现中等级以及高等级难度的游戏逻辑了,那么,我们是不是还是要在GameProcessor中去实现呢?错。
我们还记得在之前的逻辑中,对于难度的判断是通过一个枚举来实现的。当我们的代码中出现枚举的时候,我们都应该停下来好好想一想,是不是到了应该引入继承的时候了,比如,等级从简单到难的过程,我们完全可以实现为三个GameProcessor的子类。这就是开闭原则:
即,对扩展开放,对修改关闭。
这貌似有点不好理解,不妨看看我们的代码是怎么实现的吧。
我们最终实现的这些代码的UML类图如下:
五:视频
非公开部分,请联系最课程(www.zuikc.com)。
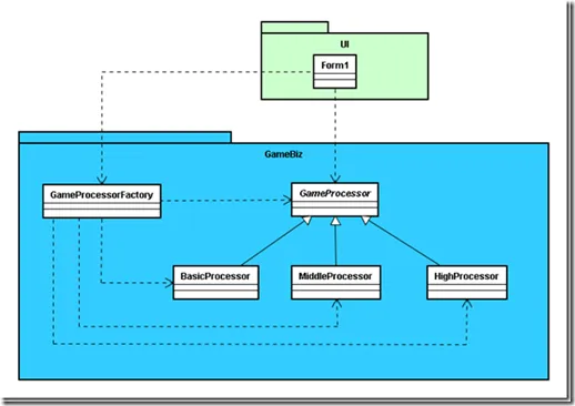
六:分层还有工厂
什么是层?实际上层这个概念并没有这么可怕。以整理衣物为例(虽然我知道很多程序员几乎从来不整理衣物,但是见总归见过吧,老婆的,妈妈的,她们总归整理过衣服),实际上,整理衣物就是一个分层的过程。我们将代码分类,丢到某个固定的位置去,就叫分层。
很多人问,什么是三层架构,无非就是数据访问的代码,放到某处,分为一层。控制逻辑或者业务逻辑,又分为一层,等等。分层实在是最基础的东西,即便是我们的小游戏,现在也到了分层的时候了。
在做这个分层的时候,我们还发现,原来我们创建各个子类的代码是可以被归类到一个叫做ProcessorFactory的类中去的,作为UI来讲,我们可以只要传入“Basic”,那么这个工厂就会为我们生成一个BasicProcessor的对象,如果传入“High”,那么就会返回HighProcessor对象。这样子,我们就不知不觉的学了一个设计模式,它叫什么呢,它就是工厂方法,它的UML类图如下:
下面这个视频我们来看看如何一步一步的实现分层以及工厂:
七:视频
非公开部分,请联系最课程(www.zuikc.com)。
八:总结
继续来总结一下该视频,除了
1:分层和工厂之外;
我们还学习到了:
1:为解决方案添加新的项目;
2:让一个项目引用另一个项目;
3:让一个项目引用FCL;
4:如何来展现我们的代码(UML);
TIP:本节的内容有点多,视频内容加起来有1个多小时,我希望通过本节的学习,我们能够掌握让代码写的相对较为整洁的技巧。我们能大致掌握分层的原则,能大致掌握封装的原则。
本文基于
Creative Commons Attribution 2.5 China Mainland License发布,欢迎转载,演绎或用于商业目的,但是必须保留本文的署名
http://www.cnblogs.com/luminji(包含链接)。如您有任何疑问或者授权方面的协商,请给我留言。

