pyplot 教程
译者:飞龙
matplotlib.pyplot是一个命令风格函数的集合,使matplotlib的机制更像 MATLAB。 每个绘图函数对图形进行一些更改:例如,创建图形,在图形中创建绘图区域,在绘图区域绘制一些线条,使用标签装饰绘图等。在matplotlib.pyplot中,各种状态跨函数调用保存,以便跟踪诸如当前图形和绘图区域之类的东西,并且绘图函数始终指向当前轴域(请注意,这里和文档中的大多数位置中的『轴域』(axes)是指图形的一部分(两条坐标轴围成的区域),而不是指代多于一个轴的严格数学术语)。
import matplotlib.pyplot as plt
plt.plot([1,2,3,4])
plt.ylabel('some numbers')
plt.show()

你可能想知道为什么x轴的范围为0-3,y轴的范围为1-4。 如果你向plot()命令提供单个列表或数组,则matplotlib假定它是一个y值序列,并自动为你生成x值。 由于 python 范围从 0 开始,默认x向量具有与y相同的长度,但从 0 开始。因此x数据是[0,1,2,3]。
plot()是一个通用命令,并且可接受任意数量的参数。 例如,要绘制x和y,你可以执行命令:
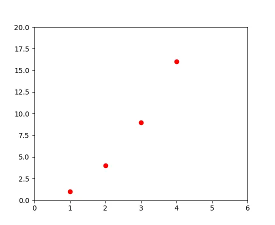
plt.plot([1, 2, 3, 4], [1, 4, 9, 16])
对于每个x,y参数对,有一个可选的第三个参数,它是指示图形颜色和线条类型的格式字符串。 格式字符串的字母和符号来自 MATLAB,并且将颜色字符串与线型字符串连接在一起。 默认格式字符串为"b-",它是一条蓝色实线。 例如,要绘制上面的红色圆圈,你需要执行:
import matplotlib.pyplot as plt
plt.plot([1,2,3,4], [1,4,9,16], 'ro')
plt.axis([0, 6, 0, 20])
plt.show()

有关线型和格式字符串的完整列表,请参见plot()文档。 上例中的axis()命令接收[xmin,xmax,ymin,ymax]的列表,并指定轴域的可视区域。
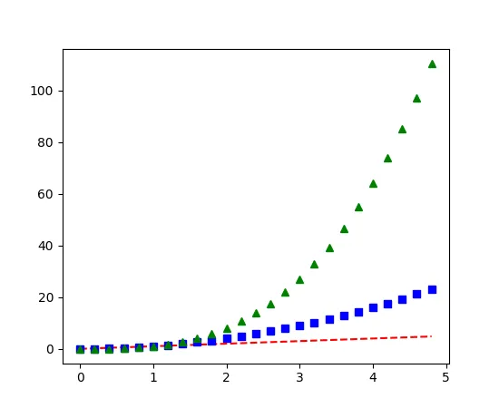
如果matplotlib仅限于使用列表,它对于数字处理是相当无用的。 一般来说,你可以使用numpy数组。 事实上,所有序列都在内部转换为numpy数组。 下面的示例展示了使用数组和不同格式字符串,在一条命令中绘制多个线条。
import numpy as np
import matplotlib.pyplot as plt
# evenly sampled time at 200ms intervals
t = np.arange(0., 5., 0.2)
# red dashes, blue squares and green triangles
plt.plot(t, t, 'r--', t, t**2, 'bs', t, t**3, 'g^')
plt.show()

控制线条属性
线条有许多你可以设置的属性:linewidth,dash style,antialiased等,请参见matplotlib.lines.Line2D。 有几种方法可以设置线属性:
使用关键字参数:
plt.plot(x, y, linewidth=2.0)使用
Line2D实例的setter方法。plot返回Line2D对象的列表,例如line1,line2 = plot(x1,y1,x2,y2)。 在下面的代码中,我们假设只有一行,返回的列表长度为 1。我们对line使用元组解构,得到该列表的第一个元素:line, = plt.plot(x, y, '-') line.set_antialiased(False) # turn off antialising使用
setp()命令。 下面的示例使用 MATLAB 风格的命令来设置线条列表上的多个属性。setp使用对象列表或单个对象透明地工作。 你可以使用 python 关键字参数或 MATLAB 风格的字符串/值对:lines = plt.plot(x1, y1, x2, y2) # 使用关键字参数 plt.setp(lines, color='r', linewidth=2.0) # 或者 MATLAB 风格的字符串值对 plt.setp(lines, 'color', 'r', 'linewidth', 2.0)
下面是可用的Line2D属性。
| 属性 | 值类型 |
|---|---|
alpha |
浮点值 |
animated |
[True / False] |
antialiased or aa |
[True / False] |
clip_box |
matplotlib.transform.Bbox 实例 |
clip_on |
[True / False] |
clip_path |
Path 实例, Transform,以及Patch实例 |
color or c |
任何 matplotlib 颜色 |
contains |
命中测试函数 |
dash_capstyle |
['butt' / 'round' / 'projecting'] |
dash_joinstyle |
['miter' / 'round' / 'bevel'] |
dashes |
以点为单位的连接/断开墨水序列 |
data |
(np.array xdata, np.array ydata) |
figure |
matplotlib.figure.Figure 实例 |
label |
任何字符串 |
linestyle or ls |
[ '-' / '--' / '-.' / ':' / 'steps' / ...] |
linewidth or lw |
以点为单位的浮点值 |
lod |
[True / False] |
marker |
[ '+' / ',' / '.' / '1' / '2' / '3' / '4' ] |
markeredgecolor or mec |
任何 matplotlib 颜色 |
markeredgewidth or mew |
以点为单位的浮点值 |
markerfacecolor or mfc |
任何 matplotlib 颜色 |
markersize or ms |
浮点值 |
markevery |
[ None / 整数值 / (startind, stride) ] |
picker |
用于交互式线条选择 |
pickradius |
线条的拾取选择半径 |
solid_capstyle |
['butt' / 'round' / 'projecting'] |
solid_joinstyle |
['miter' / 'round' / 'bevel'] |
transform |
matplotlib.transforms.Transform 实例 |
visible |
[True / False] |
xdata |
np.array |
ydata |
np.array |
zorder |
任何数值 |
要获取可设置的线条属性的列表,请以一个或多个线条作为参数调用step()函数
In [69]: lines = plt.plot([1, 2, 3])
In [70]: plt.setp(lines)
alpha: float
animated: [True | False]
antialiased or aa: [True | False]
...snip
处理多个图形和轴域
MATLAB 和 pyplot 具有当前图形和当前轴域的概念。 所有绘图命令适用于当前轴域。 函数gca()返回当前轴域(一个matplotlib.axes.Axes实例),gcf()返回当前图形(matplotlib.figure.Figure实例)。 通常,你不必担心这一点,因为它都是在幕后处理。 下面是一个创建两个子图的脚本。
import numpy as np
import matplotlib.pyplot as plt
def f(t):
return np.exp(-t) * np.cos(2*np.pi*t)
t1 = np.arange(0.0, 5.0, 0.1)
t2 = np.arange(0.0, 5.0, 0.02)
plt.figure(1)
plt.subplot(211)
plt.plot(t1, f(t1), 'bo', t2, f(t2), 'k')
plt.subplot(212)
plt.plot(t2, np.cos(2*np.pi*t2), 'r--')
plt.show()

这里的figure()命令是可选的,因为默认情况下将创建figure(1),如果不手动指定任何轴域,则默认创建subplot(111)。subplot()命令指定numrows,numcols,fignum,其中fignum的范围是从1到numrows * numcols。 如果numrows * numcols <10,则subplot命令中的逗号是可选的。 因此,子图subplot(211)与subplot(2, 1, 1)相同。 你可以创建任意数量的子图和轴域。 如果要手动放置轴域,即不在矩形网格上,请使用axes()命令,该命令允许你将axes([left, bottom, width, height])指定为位置,其中所有值都使用小数(0 到 1)坐标。 手动放置轴域的示例请参见pylab_examples示例代码:axes_demo.py,具有大量子图的示例请参见pylab_examples示例代码:subplots_demo.py。
你可以通过使用递增图形编号多次调用figure()来创建多个图形。 当然,每个数字可以包含所需的轴和子图数量:
import matplotlib.pyplot as plt
plt.figure(1) # 第一个图形
plt.subplot(211) # 第一个图形的第一个子图
plt.plot([1, 2, 3])
plt.subplot(212) # 第一个图形的第二个子图
plt.plot([4, 5, 6])
plt.figure(2) # 第二个图形
plt.plot([4, 5, 6]) # 默认创建 subplot(111)
plt.figure(1) # 当前是图形 1,subplot(212)
plt.subplot(211) # 将第一个图形的 subplot(211) 设为当前子图
plt.title('Easy as 1, 2, 3') # 子图 211 的标题
你可以使用clf()清除当前图形,使用cla()清除当前轴域。 如果你搞不清在幕后维护的状态(特别是当前的图形和轴域),不要绝望:这只是一个面向对象的 API 的简单的状态包装器,你可以使用面向对象 API(见艺术家教程)。
如果你正在制作大量的图形,你需要注意一件事:在一个图形用close()显式关闭之前,该图所需的内存不会完全释放。 删除对图形的所有引用,和/或使用窗口管理器杀死屏幕上出现的图形的窗口是不够的,因为在调用close()之前,pyplot会维护内部引用。
处理文本
text()命令可用于在任意位置添加文本,xlabel(),ylabel()和title()用于在指定的位置添加文本(详细示例请参阅文本介绍)。
import numpy as np
import matplotlib.pyplot as plt
mu, sigma = 100, 15
x = mu + sigma * np.random.randn(10000)
# 数据的直方图
n, bins, patches = plt.hist(x, 50, normed=1, facecolor='g', alpha=0.75)
plt.xlabel('Smarts')
plt.ylabel('Probability')
plt.title('Histogram of IQ')
plt.text(60, .025, r'$\mu=100,\ \sigma=15$')
plt.axis([40, 160, 0, 0.03])
plt.grid(True)
plt.show()

所有的text()命令返回一个matplotlib.text.Text实例。 与上面一样,你可以通过将关键字参数传递到text函数或使用setp()来自定义属性:
t = plt.xlabel('my data', fontsize=14, color='red')
这些属性的更详细介绍请见文本属性和布局。
在文本中使用数学表达式
matplotlib在任何文本表达式中接受 TeX 方程表达式。 例如,要在标题中写入表达式,可以编写一个由美元符号包围的 TeX 表达式:
plt.title(r'$\sigma_i=15$')
标题字符串之前的r很重要 - 它表示该字符串是一个原始字符串,而不是将反斜杠作为 python 转义处理。 matplotlib有一个内置的 TeX 表达式解析器和布局引擎,并且自带了自己的数学字体 - 详细信息请参阅编写数学表达式。 因此,你可以跨平台使用数学文本,而无需安装 TeX。 对于安装了 LaTeX 和dvipng的用户,还可以使用 LaTeX 格式化文本,并将输出直接合并到显示图形或保存的 postscript 中 - 请参阅使用 LaTeX 进行文本渲染。
标注文本
上面的text()基本命令将文本放置在轴域的任意位置。 文本的一个常见用法是对图的某些特征执行标注,而annotate()方法提供一些辅助功能,使标注变得容易。 在标注中,有两个要考虑的点:由参数xy表示的标注位置和xytext表示的文本位置。 这两个参数都是(x, y)元组。

在此基本示例中,xy(箭头提示)和xytext(文本)都位于数据坐标中。 有多种其他坐标系可供选择 - 详细信息请参阅标注文本和标注轴域。 更多示例可以在pylab_examples示例代码:annotation_demo.py中找到。
对数和其它非线性轴
matplotlib.pyplot不仅支持线性轴刻度,还支持对数和对数刻度。 如果数据跨越许多数量级,通常会使用它。 更改轴的刻度很容易:
plt.xscale('log')
下面示例显示了四个图,具有相同数据和不同刻度的y轴。
import numpy as np
import matplotlib.pyplot as plt
# 生成一些区间 [0, 1] 内的数据
y = np.random.normal(loc=0.5, scale=0.4, size=1000)
y = y[(y > 0) & (y < 1)]
y.sort()
x = np.arange(len(y))
# 带有多个轴域刻度的 plot
plt.figure(1)
# 线性
plt.subplot(221)
plt.plot(x, y)
plt.yscale('linear')
plt.title('linear')
plt.grid(True)
# 对数
plt.subplot(222)
plt.plot(x, y)
plt.yscale('log')
plt.title('log')
plt.grid(True)
# 对称的对数
plt.subplot(223)
plt.plot(x, y - y.mean())
plt.yscale('symlog', linthreshy=0.05)
plt.title('symlog')
plt.grid(True)
# logit
plt.subplot(224)
plt.plot(x, y)
plt.yscale('logit')
plt.title('logit')
plt.grid(True)
plt.show()

还可以添加自己的刻度,详细信息请参阅向matplotlib添加新的刻度和投影。