为了以后更好更快速的复习,此博客记录我对作业的总结。对于基础作业,我认为最重要的是过程,至于实现是不是完美,代码是不是完美,虽然重要,但是作业过程中,用到的知识点是值得总结和整理的。
一.购物车:
1. 商品信息- 数量、单价、名称
2. 用户信息- 帐号、密码、余额
3. 用户可充值
4. 购物历史信息
5. 允许用户多次购买,每次可购买多件
6. 余额不足时进行提醒
7. 用户退出时 ,输出当次购物信息
8. 用户下次登陆时可查看购物历史
9. 商品列表分级显示
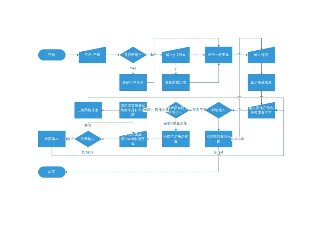
思路:
1.此作业是day1作业的结合体;
2.用户登录是否首次,分为新用户和旧用户;
3.旧用户查看是否有购物历史;
4.购买时可输入购买数量;
5.余额大于等于购买商品花费则购买成功,购买成功记录购买信息;
6.余额小于购买商品花费则提示充值,要求输入充值金额;
6.购物车自动整理购物商品与花费;
7.可随时查看购物车;
基本流程图:
代码:
|
1
|
cat
shopping_cart.py
|
|
1
2
3
4
5
6
7
8
9
10
11
12
13
14
15
16
17
18
19
20
21
22
23
24
25
26
27
28
29
30
31
32
33
34
35
36
37
38
39
40
41
42
43
44
45
46
47
48
49
50
51
52
53
54
55
56
57
58
59
60
61
62
63
64
65
66
67
68
69
70
71
72
73
74
75
76
77
78
79
80
81
82
83
84
85
86
87
88
89
90
91
92
93
94
95
96
97
98
99
100
101
102
103
104
105
106
107
108
109
110
111
112
113
114
115
116
117
118
119
120
121
122
123
124
125
126
127
128
129
130
131
132
133
134
135
136
137
138
139
140
141
142
143
144
145
146
147
148
149
150
151
152
153
154
155
156
157
158
159
160
161
162
163
164
165
166
167
168
169
170
171
172
173
174
175
176
177
178
179
180
181
182
183
184
185
186
187
188
189
190
191
192
193
194
195
196
197
198
199
200
201
202
203
204
205
206
207
208
209
210
211
212
213
214
215
216
217
218
219
220
221
222
223
224
225
|
#!/usr/bin/env python
# _*_coding:utf-8_*_
'''
* Created on 2016/10/18 22:01.
* @author: Chinge_Yang.
'''
import
os
import
getpass
import
datetime
menu
=
{
"Mobile phone"
: [
(
"Iphone7"
,
6188
),
(
"Iphone7 plus"
,
7888
),
(
"Xiaomi5"
,
2888
)
],
"Car"
: [
(
"Audi Q5"
,
490000
),
(
"Ferrari 488"
,
4888888
)
],
"Drink"
: [
(
"Milk"
,
59
),
(
"Coffee"
,
30
),
(
"Tea"
,
311
)
]
}
user_file
=
"user.txt"
shopping_log
=
"shopping.log"
money
=
0
#初始金额
all_cost
=
0
shopping_cart
=
{}
exit_user_flag
=
False
exit_flag
=
False
exsit_flag
=
False
if
not
os.path.exists(user_file):
f
=
open
(user_file,
'w'
)
f.close()
if
not
os.path.exists(shopping_log):
f
=
open
(shopping_log,
'w'
)
f.close()
def
show_shopping_cart ():
#显示购物车,更新用户信息,exit前使用
#显示购物车信息
print
(
"You purchased products as below"
.center(
50
,
"*"
))
print
(
"%-20s %-15s %-10s %-20s"
%
(
"Goods"
,
"Price"
,
"Number"
,
"Cost"
))
for
key
in
shopping_cart:
p_name
=
key[
0
]
p_price
=
int
(key[
1
])
p_number
=
int
(shopping_cart[key])
print
(
"%-20s %-15s %-10s \033[32;1m%-20s\033[0m"
%
(p_name,p_price,p_number,p_price
*
p_number))
print
(
"End"
.center(
50
,
"*"
))
print
(
"%-20s %-15s %-10s \033[32;1m%-20s\033[0m"
%
(
"You total cost:"
,"
","
",all_cost))
print
(
"Your balance is [\033[32;1m%s\033[0m]"
%
money)
if
new_user
is
True
:
# 将新用户信息写入到用户文件中
file
=
open
(user_file,
"a"
)
file
.write(
"%s %s %s\n"
%
(user_name, user_passwd, money))
# 用户、密码、金钱存入用户文件
file
.close()
else
:
if
old_money !
=
money:
#充值或买了东西
# 将旧用户信息更新到用户文件中
old_user_info
=
"%s %s %s"
%
(user_name, user_passwd, old_money)
new_user_info
=
"%s %s %s"
%
(user_name, user_passwd, money)
with
open
(user_file) as
file
:
info
=
file
.read()
new_info
=
info.replace(old_user_info,new_user_info)
with
open
(user_file,
"w"
) as
file
:
file
.write(new_info)
while
exit_user_flag
is
not
True
:
#输入用户密码
user_name
=
input
(
"Please input your name:"
).strip()
#user_passwd = input("Please input your password:").strip()
user_passwd
=
getpass.getpass(
"\033[1;33mPlease input your password:\033[0m"
)
if
user_name
=
=
'
' or user_passwd == '
':
continue
elif
' '
in
user_name:
print
(
"\033[31;1mNot allowed to contain spaces!\033[0m"
)
continue
#查看是否存在于用户数据库
user_check
=
open
(user_file)
for
l
in
user_check:
l
=
l.split()
user
=
l[
0
]
passwd
=
l[
1
]
if
user_name
=
=
user:
#老用户
new_user
=
False
#标记为老用户
money
=
int
(l[
2
])
#记录用户余额
old_money
=
money
#旧余额
if
not
passwd
=
=
user_passwd:
print
(
"\033[1;31mYour password is error!\033[0m"
.center(
50
,
"*"
))
else
:
print
(
"\033[1;31mWelcome to go shopping!\033[0m"
.center(
50
,
"-"
))
exit_user_flag
=
True
break
else
:
new_user
=
True
#标记为新用户
exit_user_flag
=
True
user_check.close()
#关闭
if
not
new_user:
#旧用户
#读取购物历史,判断是否有此用户记录
file
=
open
(shopping_log)
for
line
in
file
:
line
=
line.split()
line_user
=
line[
0
]
if
line_user
=
=
user_name:
#存在记录
exsit_flag
=
True
break
#跳出检测
file
.close()
if
exsit_flag
is
True
:
#内容不为空
#只有输入y或者yes才读取显示购物历史,否则不显示
print
(
"Input \033[1;33m[y|yes]\033[0m to view your purchase history,\033[1;33m[others]\033[0m means not."
)
see_history
=
input
(
"Please input:"
).strip()
if
see_history
=
=
"y"
or
see_history
=
=
"yes"
:
# 显示用户购物历史
# output = os.system("grep %s %s" %(user_name,shopping_log))
# print(output.read())
print
(
"User %s shopping history:"
%
user_name)
print
(
"%-20s %-15s %10s %20s"
%
(
"Username"
,
"datetime"
,
"Number"
,
"Goods"
))
file
=
open
(shopping_log)
for
line
in
file
:
line
=
line.split(
"\t"
)
line_user
=
line[
0
]
if
line_user
=
=
user_name:
#存在记录
print
(
"%-10s %-15s %10s %20s"
%
(line[
0
],line[
1
],line[
2
],line[
3
].strip()))
file
.close()
else
:
print
(
"You are not to view your purchase history!"
)
print
(
"-"
.center(
50
,
"-"
))
one_layer_list
=
[]
#一级菜单
while
True
:
while
True
:
#打印各类菜单
print
(
"Species list"
.center(
50
,
"-"
))
for
index, item
in
enumerate
(menu):
print
(
"\033[32;1m%d\033[0m --> %s"
%
(index, item))
one_layer_list.append(item)
print
(
"End"
.center(
50
,
"-"
))
print
(
"[q|b] to quit"
)
once_choice
=
input
(
"Input your choice:"
).strip()
if
once_choice.isdigit():
#输入数字
once_choice
=
int
(once_choice)
if
0
<
=
once_choice <
len
(menu):
#输入正确数字
print
(
"---->Enter \033[32;1m%s\033[0m"
%
(one_layer_list[once_choice]))
two_layer_list
=
menu[one_layer_list[once_choice]]
exit_flag
=
False
#重新进入二级商品菜单
break
#跳出循环,往下走
else
:
print
(
"\033[31;1mNumber out of range, please enter again!\033[0m"
)
else
:
if
once_choice
=
=
"b"
or
once_choice
=
=
"back"
or
once_choice
=
=
"q"
or
once_choice
=
=
"quit"
:
show_shopping_cart()
exit(
"Bye,thanks!"
.center(
50
,
"#"
))
print
(
"\033[31;1mPlease enter the Numbers!\033[0m"
)
while
exit_flag
is
not
True
:
#显示二级商品菜单
print
(
"Product list"
.center(
50
,
'-'
))
for
item
in
enumerate
(two_layer_list):
index
=
item[
0
]
p_name
=
item[
1
][
0
]
p_price
=
item[
1
][
1
]
print
(
"%s.%-20s %-20s"
%
(index,p_name,p_price))
print
(
"End"
.center(
50
,
'-'
))
print
(
"[q|quit] to quit;[b|back] to back"
)
user_choice
=
input
(
"Please choice the product:"
).strip()
if
user_choice.isdigit():
#输入数字
user_choice
=
int
(user_choice)
if
0
<
=
user_choice <
len
(two_layer_list):
product_number
=
input
(
"Please input the number of product:"
).strip()
#输入个数
if
product_number.isdigit():
product_number
=
int
(product_number)
else
:
continue
#重新选择商品和个数
p_item
=
two_layer_list[user_choice]
p_name
=
p_item[
0
]
#商品名
p_price
=
int
(p_item[
1
])
#商品价格
new_added
=
{}
if
p_price
*
product_number <
=
money:
#能付款,表示购买成功
new_added
=
{p_item:product_number}
#整理购物车个数显示总数
for
k, v
in
new_added.items():
if
k
in
shopping_cart.keys():
shopping_cart[k]
+
=
v
else
:
shopping_cart[k]
=
v
money
-
=
p_price
*
product_number
all_cost
+
=
p_price
*
product_number
print
(
"Added [\033[32;1m%d\033[0m] [\033[32;1m%s\033[0m] into shopping cart,"
"your balance is [\033[32;1m%s\033[0m]"
%
(product_number,p_name,money))
with
open
(shopping_log,
"a"
) as
file
:
log
=
"%s\t\"%s\"\t%d\t\"%s\"\n"
%
(user_name,datetime.datetime.now().strftime(
'%Y-%m-%d %H:%M:%S'
),product_number,p_name)
shopping_history
=
file
.write(log)
else
:
#钱不够时,提示充值
print
(
"Your balance is [\033[31;1m%s\033[0m],cannot afford this.."
%
money)
while
True
:
user_charge
=
input
(
"Do you want to charge more money?[\033[32;1my|n|b]\033[0m"
).strip()
if
user_charge
=
=
"y"
or
user_charge
=
=
"yes"
:
charge_number
=
input
(
"Please input your top-up amount:"
).strip()
if
charge_number.isdigit():
charge_number
=
int
(charge_number)
money
+
=
charge_number
#充值成功
print
(
"Your balance is [\033[32;1m%s\033[0m]"
%
money)
else
:
print
(
"Your input is not number!"
)
continue
break
elif
user_charge
=
=
"n"
or
user_charge
=
=
"no"
or
user_charge
=
=
"b"
or
user_charge
=
=
"back"
:
break
#放弃充值
else
:
if
user_choice
=
=
"q"
or
user_choice
=
=
"quit"
:
show_shopping_cart()
exit(
"Bye,thanks!"
.center(
50
,
"#"
))
elif
user_choice
=
=
"c"
or
user_choice
=
=
"check"
:
print
(
"You purchased products as below"
.center(
50
,
"*"
))
print
(
"%-20s %-15s %-10s %-20s"
%
(
"Goods"
,
"Price"
,
"Number"
,
"Cost"
))
for
key
in
shopping_cart:
p_name
=
key[
0
]
p_price
=
int
(key[
1
])
p_number
=
int
(shopping_cart[key])
print
(
"%-20s %-15s %-10s \033[32;1m%-20s\033[0m"
%
(p_name,p_price,p_number,p_price
*
p_number))
print
(
"End"
.center(
50
,
"*"
))
print
(
"%-20s %-15s %-10s \033[32;1m%-20s\033[0m"
%
(
"You total cost:"
,"
","
",all_cost))
print
(
"Your balance is [\033[32;1m%s\033[0m]"
%
money)
elif
user_choice
=
=
"b"
or
user_choice
=
=
"back"
:
exit_flag
=
True
else
:
print
(
"Your input is error!"
)
|
总结:
1.用到的基础知识点不少,不仅复习了day1知识,更灵活运用了列表、字典、元组等;
2.购物车还可以再完美,比如增加商品列表固定排序(如果使用json,我不知道怎么用),增加余额充值接口(使用信用卡)等;
3.对于复杂一些的需求,层次要分明,条理清晰,才能使自己逻辑思维鲜明;
本文转自 ygqygq2 51CTO博客,原文链接:http://blog.51cto.com/ygqygq2/1865581,如需转载请自行联系原作者
