在很多的企业运维中,员工有时会出现发出的邮件想要撤回的需求,那么今天我们就来看看Exchange Server邮件平台下,员工需要成功撤回需要满足的四个条件,如下:
1. 必须为Exchange 模式接收邮件,不能为pop模式。即便是你的服务器端是Exchange Server服务器;
2. 发送邮件必须为组织内部;
3.此邮件在对方的收件箱中标记为“未读”状态;
4. 邮件在Outlook中,对方使用OWA登录看邮件,即便是未读也不能撤回。
另外,大家感兴趣,也可以看看微软的一些官方说明:
影响成功撤回的方案
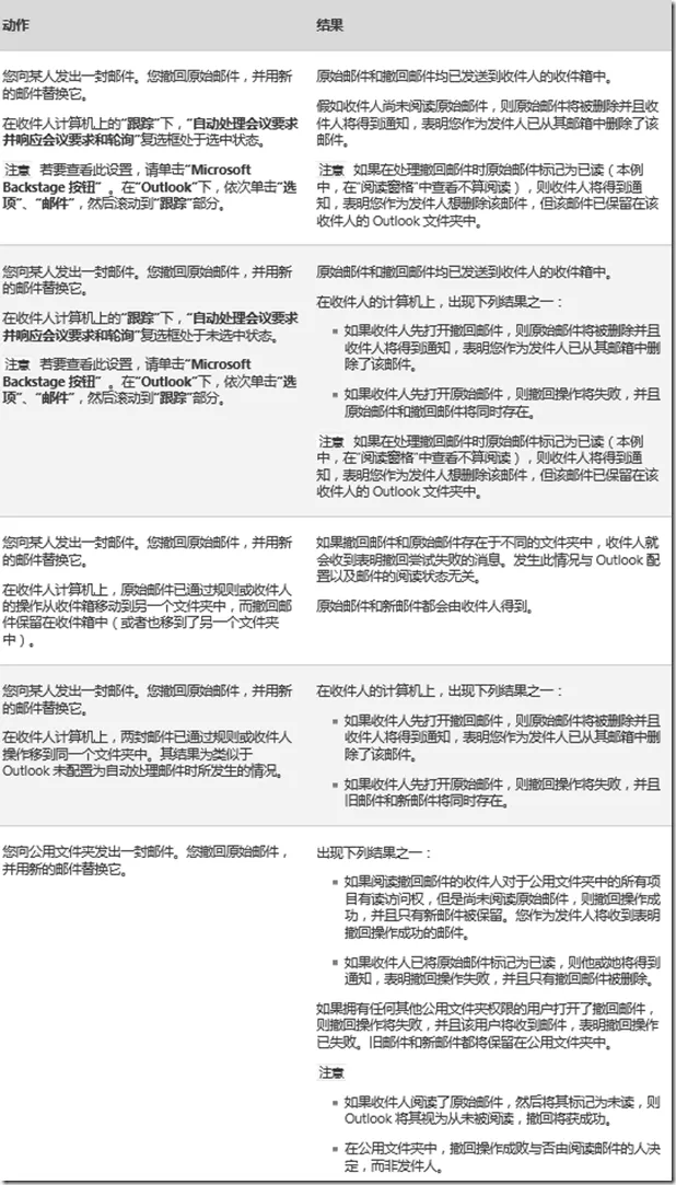
邮件撤回的成败与否取决于 Microsoft Outlook 中的收件人设置。在下表中,提供了五个方案:
四个方案解释了在各种情形下尝试执行邮件撤回时发生的情况
一个方案说明了当尝试撤回已发送到 Microsoft Exchange 公用文件夹的邮件时发生的情况
本文转自wangtingdong 51CTO博客,原文链接:http://blog.51cto.com/tingdongwang/1664367,如需转载请自行联系原作者
