SDRAM(Synchronous dynamic random access memory),同步动态随机访问内存,通常包括 SDR (Single Data Rate) SDRAMs以及DDR (Double Data Rate) SDRAMs.在显卡中常用的是GDDR SDRAMs以及HBM。
如图一所示,左边就是PC系统中常用的内存条,该内存条是双通道2G内存(dual inline Memory Module),通常简称为DIMM。我们可以看到内存条上黑色的128MB内存芯片,这些内存芯片简称为IC。该内存条是双面内存,就是说正反两面都有8个IC,总共16个IC,16*128M=2GB。DIMM的单面称作rank,比如下图的2GB内存条,它就是由rank1,rank2两个单面组成,每个面有8个IC。

图一,DRAM的组成
每个IC内部通常由8个bank组成(DDR3通常为8个bank,GDDR5通常有16个bank),这些bank共享一个memory I/O controller, 但是在每个bank内部的读写可以并行进行。
每个bank内部包括行地址解码器,列地址解码器,传感放大器,以及DRAM内存阵列。如图2所示,这些内存阵列由行列组成,每个行列交叉的单元,表示n bit,通常是8bit或者16位【每一位都是由一个晶体管和一个电容组成,在GDDR5和HBM内存中,通常为32Byte】,表示一个字节或者一个word。bank中的每一行组成一个page,每一行又包括很多列(这儿列是指单个交叉单元)。内存读写的最小单位就是这些交叉单元,通常只有这些单元被放入传感放大器的时候,才能够被读写,所以通常要不断在行和传感放大器之间移动数据。
把一行放入传感放大器称作"activate”,因为这个操作会激活bank。把传感放大器的内容放入行,称作“precharge”。有时候Read或者write的时候会隐含着 precharge的操作,称作AP-read,或者AP-write,AP(auto precharge)。
图二 bank内部结构
在图一中每个bank由16k的page组成,每个page包括1k的列,每列是8bit的byte,所以总共16,384 rows/bank x 1,024 columns addresses/row x 1 byte/column address x 8 stacked banks=128M
对于DDR3,我们通常说它是8n-prefetch(这儿n是指每个rank的bank数目),因为DDR3,每个IC有8个bank,每个bank读取数据的最小单位是8bit,一个byte。每次数据读取request,都会读取8*8bit=64bitdata,而不管这些数据是否都是我们所需要的,比如我们只需要其中的某个byte,但读request会读取8个byte。
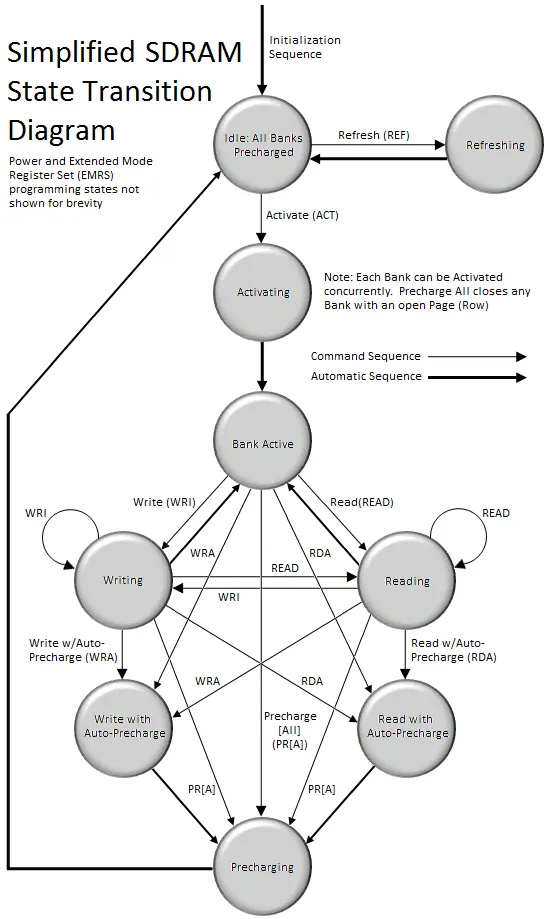
如果图三所示, SDRAM读写通常能用一个简单的状态机来描述,它的状态包括idle, active, precharging一个或多个bank。和任何其它状态机一样,从一个状态转换到另一个状态,并在新的状态开始数据操作,都需要一些最小等待时间,这些时延会影响SDRAM读写数据的性能,从而影响整个计算机系统的性能。
SDARM bank中的内存单元行列交叉(通常称作cell )点,用来存储数据,它通常都是一些电容和放大器组成,由于电容的特性,它的电量会随着时间衰减,比如温度等因素都会影响它的衰减速度,所以需要周期性进行加电刷新操作,维持其中的数据。刷新频率通常依赖于内存die的工艺以及cell本身的设计。对内存cell的读写和内存刷新有相同的效果,但是在电容电量衰减到必须刷新之前,并不是所有的内存cell都有读写操作,所以定时刷新仍是需要的。通常刷新操作是按行或者说page进行的,刷新之后,该行cell的电容就会被充电。通常的刷新操作周期是几百clocks到几千clocks。
在刷新命令之前,每个bank必须要先precharged,然后处于idle状态,这需要消耗一个tRP时延(The minimum number of clock cycles required between the issuing of the precharge command and activating a different row within the same bank)。在一个刷新命令完成后,所有的bank处于precharge (idle)状态,在刷新命令和下一个activate命令(ACT)之间cycles数目必须大于等于tRFC(the Row Refresh Cycle Time )。

图三, SDRAM数据传输状态机
由于数据传输时候,都有一定的时延,所以有下面的一些符号描述bank内数据传输的各个阶段时延。
| 参数 |
符号 |
注释 |
| Row Active Time |
TRAS |
The minimum number of clock cycles required between a bank active command and issuing the precharge command. |
| Row Address to Column Address Delay |
TRCD |
The minimum number of clock cycles required between the activation of a row and accessing columns within it. |
| CAS latency |
CL |
The time between sending a column address to the memory and the beginning of the data in response. This is the time it takes to read the first bit of memory from a DRAM with the correct row already open. |
| Row Precharge Time |
TRP |
The minimum number of clock cycles required between the issuing of the precharge command and activating a different row within the same bank. |
| Activate to Activate in same bank. |
TRC |
The minimum number of clock cycles required between the activation of a row activting another row in the same bank. |
| Burst |
The number of data beats in a column access. This is usually 8 for recent DDR3/GDDR5 devices. |
SDRAM在响应读写命令之前,bank必须处于激活状态,内存控制器通过发送activate命令,指定被访问的rank,bank以及page(row)。激活一个bank的时间称作tRCD,the Row-Column (or Command) Delay ,它表示激活发送active命令,program控制逻辑以及把内存行列单元读取到传感放大器中以便读写的cycles数目。
bank激活之后,传感放大器中有完整page内容,这个时候,可以发射读写命令,指定从某列开始读写数据。从某个激活的page(放在传感放大器中)中读取一个byte数据消耗的时间称作, the Column Address Strobe (CAS) Latency ,通常间歇位CL 或者tCAS, 它包括在读写接口发送读写命令,program控制逻辑,把传感放大器的内容传输入到输入输出缓冲,并把数据的第一个word放在内存总线上总共消耗的时间。
一个bank每次只能打开一个page(这儿打开是指把page内容放入到传感放大器),对于处于打开状态的page,我们可以进行读写操作,如果不需要再对该page进行读写操作,可以关闭该page, 把该page内容写入bank的行列单元对应的page中,以便对其它page进行读写操作。这个关闭操作通过发射一个Precharge命令实现,precharge命令可以关闭某一个bank,也可以关闭rank中所有打开的bank。
Precharge命令可以和bank中的上一个读写操作进行绑定,从而进行一个组合操作,这时发送一个Read with Auto-Precharge (RDA) 或 Write with Auto-Precharge (WRA)代替单独的读写操作命令。只要满足一定的条件,这将允许SDRAM控制逻辑自动的打开或者关闭bank。需要满足的条件包括:(1) A minimum of RAS Activation Time (tRAS) has elapsed since the ACT command was issued, and (2) a minimum of Read to Precharge Delay (tRTP) has elapse since the most recent READ command was issued。
precharge命令把传感放大器中的数据写入bank中对应的page中,然后DRAM core能够准备下一个数据访问。 precharge一个打开的bank所消耗的时间称作the Row Access Strobe (RAS) Precharge Delay ,通过写作tRP。同一个bank两个activate命令之间所消耗的时间称作tRC,它等于tRAS+tRP。不同bank的ACT命令间隔时间称作the Read-to-Read Delay (tRRD)。
下面的时序图标出了各个阶段时延:

