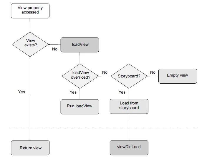
Method Description
loadView Creates or returns a view for the view controller.
viewDidLoad View has finished loading.
viewWillAppear: View is about to appear with or without animation.
viewDidAppear: View did appear with or without animation.
viewWillDisappear: View is about to disappear with or without animation.
viewDidDisappear: View did disappear with or without animation.
viewWillLayoutSubviews View is about to lay out its subviews.
viewDidLayoutSubviews View did lay out its subviews.
didReceiveMemoryWarning View detected low memory conditions.
The flow for retrieving and setting up a view in a view controller
