Flume(NG)架构设计要点及配置实践

简介:

Flume NG是一个分布式、可靠、可用的系统,它能够将不同数据源的海量日志数据进行高效收集、聚合、移动,最后存储到一个中心化数据存储系统中。由原来的Flume OG到现在的Flume NG,进行了架构重构,并且现在NG版本完全不兼容原来的OG版本。经过架构重构后,Flume NG更像是一个轻量的小工具,非常简单,容易适应各种方式日志收集,并支持failover和负载均衡。

架构设计要点

Flume的架构主要有一下几个核心概念:

  • Event:一个数据单元,带有一个可选的消息头
  • Flow:Event从源点到达目的点的迁移的抽象
  • Client:操作位于源点处的Event,将其发送到Flume Agent
  • Agent:一个独立的Flume进程,包含组件Source、Channel、Sink
  • Source:用来消费传递到该组件的Event
  • Channel:中转Event的一个临时存储,保存有Source组件传递过来的Event
  • Sink:从Channel中读取并移除Event,将Event传递到Flow Pipeline中的下一个Agent(如果有的话)

Flume NG架构,如图所示:

外部系统产生日志,直接通过Flume的Agent的Source组件将事件(如日志行)发送到中间临时的channel组件,最后传递给Sink组件,HDFS Sink组件可以直接把数据存储到HDFS集群上。
一个最基本Flow的配置,格式如下:

01 # list the sources, sinks and channels for the agent
02 <Agent>.sources = <Source1> <Source2>
03 <Agent>.sinks = <Sink1> <Sink2>
04 <Agent>.channels = <Channel1> <Channel2>
05
06 # set channel for source
07 <Agent>.sources.<Source1>.channels = <Channel1> <Channel2> ...
08 <Agent>.sources.<Source2>.channels = <Channel1> <Channel2> ...
09
10 # set channel for sink
11 <Agent>.sinks.<Sink1>.channel = <Channel1>
12 <Agent>.sinks.<Sink2>.channel = <Channel2>

尖括号里面的,我们可以根据实际需求或业务来修改名称。下面详细说明:
表示配置一个Agent的名称,一个Agent肯定有一个名称。与是Agent的Source组件的名称,消费传递过来的Event。与是Agent的Channel组件的名称。与是Agent的Sink组件的名称,从Channel中消费(移除)Event。
上面配置内容中,第一组中配置Source、Sink、Channel,它们的值可以有1个或者多个;第二组中配置Source将把数据存储(Put)到哪一个Channel中,可以存储到1个或多个Channel中,同一个Source将数据存储到多个Channel中,实际上是Replication;第三组中配置Sink从哪一个Channel中取(Task)数据,一个Sink只能从一个Channel中取数据。
下面,根据官网文档,我们展示几种Flow Pipeline,各自适应于什么样的应用场景:

  • 多个Agent顺序连接

可以将多个Agent顺序连接起来,将最初的数据源经过收集,存储到最终的存储系统中。这是最简单的情况,一般情况下,应该控制这种顺序连接的Agent的数量,因为数据流经的路径变长了,如果不考虑failover的话,出现故障将影响整个Flow上的Agent收集服务。

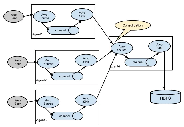
  • 多个Agent的数据汇聚到同一个Agent
  • 这种情况应用的场景比较多,比如要收集Web网站的用户行为日志,Web网站为了可用性使用的负载均衡的集群模式,每个节点都产生用户行为日志,可以为每个节点都配置一个Agent来单独收集日志数据,然后多个Agent将数据最终汇聚到一个用来存储数据存储系统,如HDFS上。

  • 多路(Multiplexing)Agent

这种模式,有两种方式,一种是用来复制(Replication),另一种是用来分流(Multiplexing)。Replication方式,可以将最前端的数据源复制多份,分别传递到多个channel中,每个channel接收到的数据都是相同的,配置格式,如下所示:

01 # List the sources, sinks and channels for the agent
02 <Agent>.sources = <Source1>
03 <Agent>.sinks = <Sink1> <Sink2>
04 <Agent>.channels = <Channel1> <Channel2>
05
06 # set list of channels for source (separated by space)
07 <Agent>.sources.<Source1>.channels = <Channel1> <Channel2>
08
09 # set channel for sinks
10 <Agent>.sinks.<Sink1>.channel = <Channel1>
11 <Agent>.sinks.<Sink2>.channel = <Channel2>
12
13 <Agent>.sources.<Source1>.selector.type = replicating

上面指定了selector的type的值为replication,其他的配置没有指定,使用的Replication方式,Source1会将数据分别存储到Channel1和Channel2,这两个channel里面存储的数据是相同的,然后数据被传递到Sink1和Sink2。
Multiplexing方式,selector可以根据header的值来确定数据传递到哪一个channel,配置格式,如下所示:

1 # Mapping for multiplexing selector
2 <Agent>.sources.<Source1>.selector.type = multiplexing
3 <Agent>.sources.<Source1>.selector.header = <someHeader>
4 <Agent>.sources.<Source1>.selector.mapping.<Value1> = <Channel1>
5 <Agent>.sources.<Source1>.selector.mapping.<Value2> = <Channel1> <Channel2>
6 <Agent>.sources.<Source1>.selector.mapping.<Value3> = <Channel2>
7 #...
8
9 <Agent>.sources.<Source1>.selector.default = <Channel2>

上面selector的type的值为multiplexing,同时配置selector的header信息,还配置了多个selector的mapping的值,即header的值:如果header的值为Value1、Value2,数据从Source1路由到Channel1;如果header的值为Value2、Value3,数据从Source1路由到Channel2。


  • 实现load balance功能

Load balancing Sink Processor能够实现load balance功能,上图Agent1是一个路由节点,负责将Channel暂存的Event均衡到对应的多个Sink组件上,而每个Sink组件分别连接到一个独立的Agent上,示例配置,如下所示:

1 a1.sinkgroups = g1
2 a1.sinkgroups.g1.sinks = k1 k2 k3
3 a1.sinkgroups.g1.processor.type = load_balance
4 a1.sinkgroups.g1.processor.backoff = true
5 a1.sinkgroups.g1.processor.selector = round_robin
6 a1.sinkgroups.g1.processor.selector.maxTimeOut=10000
  • 实现failover能

Failover Sink Processor能够实现failover功能,具体流程类似load balance,但是内部处理机制与load balance完全不同:Failover Sink Processor维护一个优先级Sink组件列表,只要有一个Sink组件可用,Event就被传递到下一个组件。如果一个Sink能够成功处理Event,则会加入到一个Pool中,否则会被移出Pool并计算失败次数,设置一个惩罚因子,示例配置如下所示:

1 a1.sinkgroups = g1
2 a1.sinkgroups.g1.sinks = k1 k2 k3
3 a1.sinkgroups.g1.processor.type = failover
4 a1.sinkgroups.g1.processor.priority.k1 = 5
5 a1.sinkgroups.g1.processor.priority.k2 = 7
6 a1.sinkgroups.g1.processor.priority.k3 = 6
7 a1.sinkgroups.g1.processor.maxpenalty = 20000

基本功能

我们看一下,Flume NG都支持哪些功能(目前最新版本是1.5.0.1),了解它的功能集合,能够让我们在应用中更好地选择使用哪一种方案。说明Flume NG的功能,实际还是围绕着Agent的三个组件Source、Channel、Sink来看它能够支持哪些技术或协议。我们不再对各个组件支持的协议详细配置进行说明,通过列表的方式分别对三个组件进行概要说明:

  • Flume Source
Source类型 说明
Avro Source 支持Avro协议(实际上是Avro RPC),内置支持
Thrift Source 支持Thrift协议,内置支持
Exec Source 基于Unix的command在标准输出上生产数据
JMS Source 从JMS系统(消息、主题)中读取数据,ActiveMQ已经测试过
Spooling Directory Source 监控指定目录内数据变更
Twitter 1% firehose Source 通过API持续下载Twitter数据,试验性质
Netcat Source 监控某个端口,将流经端口的每一个文本行数据作为Event输入
Sequence Generator Source 序列生成器数据源,生产序列数据
Syslog Sources 读取syslog数据,产生Event,支持UDP和TCP两种协议
HTTP Source 基于HTTP POST或GET方式的数据源,支持JSON、BLOB表示形式
Legacy Sources 兼容老的Flume OG中Source(0.9.x版本)
  • Flume Channel
Channel类型 说明
Memory Channel Event数据存储在内存中
JDBC Channel Event数据存储在持久化存储中,当前Flume Channel内置支持Derby
File Channel Event数据存储在磁盘文件中
Spillable Memory Channel Event数据存储在内存中和磁盘上,当内存队列满了,会持久化到磁盘文件(当前试验性的,不建议生产环境使用)
Pseudo Transaction Channel 测试用途
Custom Channel 自定义Channel实现
  • Flume Sink
Sink类型 说明
HDFS Sink 数据写入HDFS
Logger Sink 数据写入日志文件
Avro Sink 数据被转换成Avro Event,然后发送到配置的RPC端口上
Thrift Sink 数据被转换成Thrift Event,然后发送到配置的RPC端口上
IRC Sink 数据在IRC上进行回放
File Roll Sink 存储数据到本地文件系统
Null Sink 丢弃到所有数据
HBase Sink 数据写入HBase数据库
Morphline Solr Sink 数据发送到Solr搜索服务器(集群)
ElasticSearch Sink 数据发送到Elastic Search搜索服务器(集群)
Kite Dataset Sink 写数据到Kite Dataset,试验性质的
Custom Sink 自定义Sink实现

另外还有Channel Selector、Sink Processor、Event Serializer、Interceptor等组件,可以参考官网提供的用户手册。

应用实践

安装Flume NG非常简单,我们使用最新的1.5.0.1版本,执行如下命令:

1 cd /usr/local
2 wget http://mirror.bit.edu.cn/apache/flume/1.5.0.1/apache-flume-1.5.0.1-bin.tar.gz
3 tar xvzf apache-flume-1.5.0.1-bin.tar.gz
4 cd apache-flume-1.5.0.1-bin

如果需要使用到Hadoop集群,保证Hadoop相关的环境变量都已经正确配置,并且Hadoop集群可用。下面,通过一些实际的配置实例,来了解Flume的使用。为了简单期间,channel我们使用Memory类型的channel。

  • Avro Source+Memory Channel+Logger Sink

使用apache-flume-1.5.0.1自带的例子,使用Avro Source接收外部数据源,Logger作为sink,即通过Avro RPC调用,将数据缓存在channel中,然后通过Logger打印出调用发送的数据。
配置Agent,修改配置文件conf/flume-conf.properties,内容如下:

01 # Define a memory channel called ch1 on agent1
02 agent1.channels.ch1.type = memory
03
04 # Define an Avro source called avro-source1 on agent1 and tell it
05 # to bind to 0.0.0.0:41414. Connect it to channel ch1.
06 agent1.sources.avro-source1.channels = ch1
07 agent1.sources.avro-source1.type = avro
08 agent1.sources.avro-source1.bind = 0.0.0.0
09 agent1.sources.avro-source1.port = 41414
10
11 # Define a logger sink that simply logs all events it receives
12 # and connect it to the other end of the same channel.
13 agent1.sinks.log-sink1.channel = ch1
14 agent1.sinks.log-sink1.type = logger
15
16 # Finally, now that we've defined all of our components, tell
17 # agent1 which ones we want to activate.
18 agent1.channels = ch1
19 agent1.channels.ch1.capacity = 1000
20 agent1.sources = avro-source1
21 agent1.sinks = log-sink1

首先,启动Agent进程:

1 bin/flume-ng agent -c ./conf/ -f conf/flume-conf.properties -Dflume.root.logger=DEBUG,console -n agent1

然后,启动Avro Client,发送数据:

1 bin/flume-ng avro-client -c ./conf/ -H 0.0.0.0 -p 41414 -F /usr/local/programs/logs/sync.log -Dflume.root.logger=DEBUG,console
  • Avro Source+Memory Channel+HDFS Sink

配置Agent,修改配置文件conf/flume-conf-hdfs.properties,内容如下:

01 # Define a source, channel, sink
02 agent1.sources = avro-source1
03 agent1.channels = ch1
04 agent1.sinks = hdfs-sink
05
06 # Configure channel
07 agent1.channels.ch1.type = memory
08 agent1.channels.ch1.capacity = 1000000
09 agent1.channels.ch1.transactionCapacity = 500000
10
11 # Define an Avro source called avro-source1 on agent1 and tell it
12 # to bind to 0.0.0.0:41414. Connect it to channel ch1.
13 agent1.sources.avro-source1.channels = ch1
14 agent1.sources.avro-source1.type = avro
15 agent1.sources.avro-source1.bind = 0.0.0.0
16 agent1.sources.avro-source1.port = 41414
17
18 # Define a logger sink that simply logs all events it receives
19 # and connect it to the other end of the same channel.
20 agent1.sinks.hdfs-sink1.channel = ch1
21 agent1.sinks.hdfs-sink1.type = hdfs
22 agent1.sinks.hdfs-sink1.hdfs.path = hdfs://h1:8020/data/flume/
23 agent1.sinks.hdfs-sink1.hdfs.filePrefix = sync_file
24 agent1.sinks.hdfs-sink1.hdfs.fileSuffix = .log
25 agent1.sinks.hdfs-sink1.hdfs.rollSize = 1048576
26 agent1.sinks.hdfs-sink1.rollInterval = 0
27 agent1.sinks.hdfs-sink1.hdfs.rollCount = 0
28 agent1.sinks.hdfs-sink1.hdfs.batchSize = 1500
29 agent1.sinks.hdfs-sink1.hdfs.round = true
30 agent1.sinks.hdfs-sink1.hdfs.roundUnit = minute
31 agent1.sinks.hdfs-sink1.hdfs.threadsPoolSize = 25
32 agent1.sinks.hdfs-sink1.hdfs.useLocalTimeStamp = true
33 agent1.sinks.hdfs-sink1.hdfs.minBlockReplicas = 1
34 agent1.sinks.hdfs-sink1.fileType = SequenceFile
35 agent1.sinks.hdfs-sink1.writeFormat = TEXT

首先,启动Agent:

1 bin/flume-ng agent -c ./conf/ -f conf/flume-conf-hdfs.properties -Dflume.root.logger=INFO,console -n agent1

然后,启动Avro Client,发送数据:

1 bin/flume-ng avro-client -c ./conf/ -H 0.0.0.0 -p 41414 -F /usr/local/programs/logs/sync.log -Dflume.root.logger=DEBUG,console

可以查看同步到HDFS上的数据:

1 hdfs dfs -ls /data/flume

结果示例,如下所示:

1 -rw-r--r-- 3 shirdrn supergroup 1377617 2014-09-16 14:35 /data/flume/sync_file.1410849320761.log
2 -rw-r--r-- 3 shirdrn supergroup 1378137 2014-09-16 14:35 /data/flume/sync_file.1410849320762.log
3 -rw-r--r-- 3 shirdrn supergroup 259148 2014-09-16 14:35 /data/flume/sync_file.1410849320763.log
  • Spooling Directory Source+Memory Channel+HDFS Sink

配置Agent,修改配置文件flume-conf-spool.properties,内容如下:

01 # Define source, channel, sink
02 agent1.sources = spool-source1
03 agent1.channels = ch1
04 agent1.sinks = hdfs-sink1
05
06 # Configure channel
07 agent1.channels.ch1.type = memory
08 agent1.channels.ch1.capacity = 1000000
09 agent1.channels.ch1.transactionCapacity = 500000
10
11 # Define and configure an Spool directory source
12 agent1.sources.spool-source1.channels = ch1
13 agent1.sources.spool-source1.type = spooldir
14 agent1.sources.spool-source1.spoolDir = /home/shirdrn/data/
15 agent1.sources.spool-source1.ignorePattern = event(_\d{4}\-\d{2}\-\d{2}_\d{2}_\d{2})?\.log(\.COMPLETED)?
16 agent1.sources.spool-source1.batchSize = 50
17 agent1.sources.spool-source1.inputCharset = UTF-8
18
19 # Define and configure a hdfs sink
20 agent1.sinks.hdfs-sink1.channel = ch1
21 agent1.sinks.hdfs-sink1.type = hdfs
22 agent1.sinks.hdfs-sink1.hdfs.path = hdfs://h1:8020/data/flume/
23 agent1.sinks.hdfs-sink1.hdfs.filePrefix = event_%y-%m-%d_%H_%M_%S
24 agent1.sinks.hdfs-sink1.hdfs.fileSuffix = .log
25 agent1.sinks.hdfs-sink1.hdfs.rollSize = 1048576
26 agent1.sinks.hdfs-sink1.hdfs.rollCount = 0
27 agent1.sinks.hdfs-sink1.hdfs.batchSize = 1500
28 agent1.sinks.hdfs-sink1.hdfs.round = true
29 agent1.sinks.hdfs-sink1.hdfs.roundUnit = minute
30 agent1.sinks.hdfs-sink1.hdfs.threadsPoolSize = 25
31 agent1.sinks.hdfs-sink1.hdfs.useLocalTimeStamp = true
32 agent1.sinks.hdfs-sink1.hdfs.minBlockReplicas = 1
33 agent1.sinks.hdfs-sink1.fileType = SequenceFile
34 agent1.sinks.hdfs-sink1.writeFormat = TEXT
35 agent1.sinks.hdfs-sink1.rollInterval = 0

启动Agent进程,执行如下命令:

1 bin/flume-ng agent -c ./conf/ -f conf/flume-conf-spool.properties -Dflume.root.logger=INFO,console -n agent1

可以查看HDFS上同步过来的数据:

1 hdfs dfs -ls /data/flume

结果示例,如下所示:

01 -rw-r--r-- 3 shirdrn supergroup 1072265 2014-09-17 10:52 /data/flume/event_14-09-17_10_52_00.1410922355094.log
02 -rw-r--r-- 3 shirdrn supergroup 1072265 2014-09-17 10:52 /data/flume/event_14-09-17_10_52_00.1410922355095.log
03 -rw-r--r-- 3 shirdrn supergroup 1072265 2014-09-17 10:52 /data/flume/event_14-09-17_10_52_00.1410922355096.log
04 -rw-r--r-- 3 shirdrn supergroup 1072265 2014-09-17 10:52 /data/flume/event_14-09-17_10_52_00.1410922355097.log
05 -rw-r--r-- 3 shirdrn supergroup 1530 2014-09-17 10:53 /data/flume/event_14-09-17_10_52_00.1410922355098.log
06 -rw-r--r-- 3 shirdrn supergroup 1072265 2014-09-17 10:53 /data/flume/event_14-09-17_10_53_00.1410922380386.log
07 -rw-r--r-- 3 shirdrn supergroup 1072265 2014-09-17 10:53 /data/flume/event_14-09-17_10_53_00.1410922380387.log
08 -rw-r--r-- 3 shirdrn supergroup 1072265 2014-09-17 10:53 /data/flume/event_14-09-17_10_53_00.1410922380388.log
09 -rw-r--r-- 3 shirdrn supergroup 1072265 2014-09-17 10:53 /data/flume/event_14-09-17_10_53_00.1410922380389.log
10 -rw-r--r-- 3 shirdrn supergroup 1072265 2014-09-17 10:53 /data/flume/event_14-09-17_10_53_00.1410922380390.log
  • Exec Source+Memory Channel+File Roll Sink

配置Agent,修改配置文件flume-conf-file.properties,内容如下:

01 # Define source, channel, sink
02 agent1.sources = tail-source1
03 agent1.channels = ch1
04 agent1.sinks = file-sink1
05
06 # Configure channel
07 agent1.channels.ch1.type = memory
08 agent1.channels.ch1.capacity = 1000000
09 agent1.channels.ch1.transactionCapacity = 500000
10
11 # Define and configure an Exec source
12 agent1.sources.tail-source1.channels = ch1
13 agent1.sources.tail-source1.type = exec
14 agent1.sources.tail-source1.command = tail -F /home/shirdrn/data/event.log
15 agent1.sources.tail-source1.shell = /bin/sh -c
16 agent1.sources.tail-source1.batchSize = 50
17
18 # Define and configure a File roll sink
19 # and connect it to the other end of the same channel.
20 agent1.sinks.file-sink1.channel = ch1
21 agent1.sinks.file-sink1.type = file_roll
22 agent1.sinks.file-sink1.batchSize = 100
23 agent1.sinks.file-sink1.serializer = TEXT
24 agent1.sinks.file-sink1.sink.directory = /home/shirdrn/sink_data

启动Agent进程,执行如下命令:

1 bin/flume-ng agent -c ./conf/ -f conf/flume-conf-file.properties -Dflume.root.logger=INFO,console -n agent1

可以查看File Roll Sink对应的本地文件系统目录/home/shirdrn/sink_data下,示例如下所示:

1 -rw-rw-r-- 1 shirdrn shirdrn 13944825 Sep 17 11:36 1410924990039-1
2 -rw-rw-r-- 1 shirdrn shirdrn 11288870 Sep 17 11:37 1410924990039-2
3 -rw-rw-r-- 1 shirdrn shirdrn 0 Sep 17 11:37 1410924990039-3
4 -rw-rw-r-- 1 shirdrn shirdrn 20517500 Sep 17 11:38 1410924990039-4
5 -rw-rw-r-- 1 shirdrn shirdrn 16343250 Sep 17 11:38 1410924990039-5

有关Flume NG更多配置及其说明,请参考官方用户手册,非常详细。

相关实践学习
每个IT人都想学的“Web应用上云经典架构”实战
本实验从Web应用上云这个最基本的、最普遍的需求出发,帮助IT从业者们通过“阿里云Web应用上云解决方案”,了解一个企业级Web应用上云的常见架构,了解如何构建一个高可用、可扩展的企业级应用架构。
目录
相关文章
|
7月前
|
数据采集 监控 API
移动端性能监控探索:iOS RUM SDK 技术架构与实践
阿里云 RUM SDK 作为一款性能体验监控采集工具,可以作为辅助 App 运维的强有力助手,提升您的问题排查效率。
423 62
|
8月前
|
人工智能 运维 安全
配置驱动的动态 Agent 架构网络:实现高效编排、动态更新与智能治理
本文所阐述的配置驱动智能 Agent 架构,其核心价值在于为 Agent 开发领域提供了一套通用的、可落地的标准化范式。
3957 107
|
7月前
|
存储 运维 分布式计算
零售数据湖的进化之路:滔搏从Lambda架构到阿里云Flink+Paimon统一架构的实战实践
在数字化浪潮席卷全球的今天,传统零售企业面临着前所未有的技术挑战和转型压力。本文整理自 Flink Forward Asia 2025 城市巡回上海站,滔搏技术负责人分享了滔搏从传统 Lambda 架构向阿里云实时计算 Flink 版+Paimon 统一架构转型的完整实战历程。这不仅是一次技术架构的重大升级,更是中国零售企业拥抱实时数据湖仓一体化的典型案例。
529 0
|
8月前
|
数据采集 运维 数据可视化
AR 运维系统与 MES、EMA、IoT 系统的融合架构与实践
AR运维系统融合IoT、EMA、MES数据,构建“感知-分析-决策-执行”闭环。通过AR终端实现设备数据可视化,实时呈现温度、工单等信息,提升运维效率与生产可靠性。(238字)
|
7月前
|
存储 SQL 消息中间件
从 ClickHouse 到 StarRocks 存算分离: 携程 UBT 架构升级实践
查询性能实现从秒级到毫秒级的跨越式提升
|
8月前
|
人工智能 安全 数据可视化
配置驱动的动态Agent架构网络:实现高效编排、动态更新与智能治理
本文系统性地提出并阐述了一种配置驱动的独立运行时Agent架构,旨在解决当前低代码/平台化Agent方案在企业级落地时面临困难,为Agent开发领域提供了一套通用的、可落地的标准化范式。
619 18
配置驱动的动态Agent架构网络:实现高效编排、动态更新与智能治理
|
8月前
|
消息中间件 缓存 监控
中间件架构设计与实践:构建高性能分布式系统的核心基石
摘要 本文系统探讨了中间件技术及其在分布式系统中的核心价值。作者首先定义了中间件作为连接系统组件的&quot;神经网络&quot;,强调其在数据传输、系统稳定性和扩展性中的关键作用。随后详细分类了中间件体系,包括通信中间件(如RabbitMQ/Kafka)、数据中间件(如Redis/MyCAT)等类型。文章重点剖析了消息中间件的实现机制,通过Spring Boot代码示例展示了消息生产者的完整实现,涵盖消息ID生成、持久化、批量发送及重试机制等关键技术点。最后,作者指出中间件架构设计对系统性能的决定性影响,
|
边缘计算 Kubernetes 物联网
Kubernetes 赋能边缘计算:架构解析、挑战突破与实践方案
在物联网和工业互联网快速发展的背景下,边缘计算凭借就近处理数据的优势,成为解决云计算延迟高、带宽成本高的关键技术。而 Kubernetes 凭借统一管理、容器化适配和强大生态扩展性,正逐步成为边缘计算的核心编排平台。本文系统解析 Kubernetes 适配边缘环境的架构分层、核心挑战与新兴解决方案,为企业落地边缘项目提供实践参考。
724 0
|
7月前
|
Cloud Native Serverless API
微服务架构实战指南:从单体应用到云原生的蜕变之路
🌟蒋星熠Jaxonic,代码为舟的星际旅人。深耕微服务架构,擅以DDD拆分服务、构建高可用通信与治理体系。分享从单体到云原生的实战经验,探索技术演进的无限可能。
微服务架构实战指南:从单体应用到云原生的蜕变之路

热门文章

最新文章