1.光学性能优势:实现更真实的视觉体验
高折射率拓展视场角
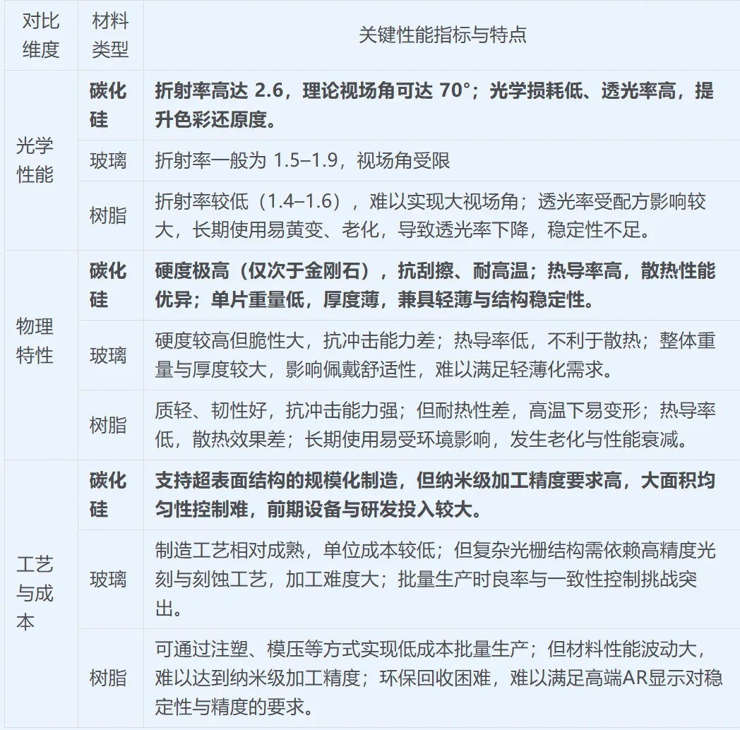
碳化硅的折射率高达 2.6。在光波导系统中,更高的折射率可允许更大角度的入射光满足全反射条件,从而显著扩展可传输的光线角度范围。这一特性突破了单层波导的视场角限制,理论视场角可达 70°,为用户带来更广阔的视野和更强的沉浸感。
2.物理特性优势:兼顾轻盈佩戴与结构可靠性
超轻超薄设计
单片碳化硅波导重量相比传统方案会更少,体积与质量约为传统方案的 1/3。该设计极大减轻了眼镜的整体负担,满足AR设备对轻量化与佩戴舒适性的严苛要求。
高硬度与环境稳定性
碳化硅的莫氏硬度仅次于金刚石,具备出色的抗刮擦能力和化学惰性。同时,其耐高温特性使其能够承受复杂使用环境及严苛的制造工艺流程,保障产品长期稳定运行。
优异散热性能
面对Micro LED高密度发热问题,碳化硅凭借良好的热导率可高效导出热量,维持系统温度均衡,避免因局部过热导致的性能下降或寿命缩短,提升整机可靠性与使用寿命。
3.核心性能对比(碳化硅 vs 玻璃 vs 树脂)
为直观呈现各类材料的技术差异,现从光学性能、物理特性和工艺与成本三个维度进行系统性对比:
表格
趋势展望
随着AR显示技术向更高性能、更优体验的方向演进,碳化硅凭借其在大视场角、轻薄化、热管理及半导体工艺兼容性方面的综合优势,正逐步成为高端AR光波导的核心材料选择。