别再自己写 AI Agent 了!Dify vs FastGPT vs RAGFlow 对比

简介: 本文对比Dify、FastGPT、RAGFlow三大开源AI Agent平台,从Java开发者视角解析其定位、RAG/Agent能力、部署难度、Spring集成度及二次开发成本。Dify成熟稳健,适合企业级应用;FastGPT轻量易用,适合快速原型;RAGFlow文档处理最强,专精复杂PDF/合同场景。助你高效选型,避免重复造轮子。

上周花了3天时间,把自己写了半个月的AI Agent代码全部删了。不是写得不好,而是写完才发现,我花了80%的时间在做重复的轮子:用户管理、权限控制、对话历史持久化、工具调用参数解析、流式输出处理、向量数据库集成...真正的业务逻辑只占了20%。

现在做AI Agent,根本不用从零写代码。Dify、FastGPT、RAGFlow这三个开源智能体平台,已经把所有通用能力都封装好了,你只需要专注于业务逻辑,半天就能搭出一个功能完整的AI Agent。

今天我从Java开发者的视角,全面对比这三个平台的优缺点、核心功能和适用场景,帮你选出最适合自己的那一个。

一、三个平台的核心定位与最新现状

2026年这三个平台已经形成了明确的差异化定位,没有谁能通吃所有场景:

  • Dify:最成熟的全栈智能体平台,企业级首选。GitHub 45k+ star,最新版本0.12.0,拥有最完善的工作流引擎、Agent能力和团队协作功能。
  • FastGPT:最轻量的RAG+Agent平台,个人和小团队首选。GitHub 25k+ star,最新版本4.8.0,部署最简单,上手最快,API完全兼容OpenAI格式。
  • RAGFlow:最强的RAG能力,文档处理专家。GitHub 18k+ star,最新版本0.16.0,拥有行业领先的文档解析和检索精度,特别适合处理复杂的PDF、合同和技术文档。

二、核心功能全方位对比

对比维度 Dify FastGPT RAGFlow
开源协议 Apache-2.0 Apache-2.0 Apache-2.0
技术栈 Python + React Node.js + React Python + React
RAG能力 中等 基础 极强
Agent能力 极强 中等 基础
工作流引擎 完整 基础
多模型支持 全支持 全支持 全支持
Java SDK 多个成熟社区SDK 兼容OpenAI SDK 无官方SDK,仅HTTP API
Spring集成 无缝 无缝 需自行封装
部署难度 中等 简单 较难
二次开发成本 极高
社区活跃度 极高
企业级特性 完整 基础 基础

三、Java开发者视角的深度解析

这是网上绝大多数对比文章都不会提到的点,也是决定你开发效率的关键。

1. Dify:Java团队的首选

Dify是三个平台中对Java开发者最友好的一个。它的REST API设计非常规范,有多个成熟的社区Java SDK,和Spring Boot可以无缝集成。

优点:

  • API设计标准,文档完善,几乎所有功能都有对应的API
  • 社区SDK质量高,支持阻塞和流式调用,自动处理异常和重试
  • 支持Webhook回调,可以很方便地和Spring Boot的事件机制集成
  • 提供完整的监控和日志,方便排查问题

缺点:

  • 系统比较重,完整部署需要8个以上的容器,最低配置要求4核8G
  • 二次开发成本高,Python代码对Java开发者不友好
  • 高级功能需要商业版授权

Spring Boot集成示例:

package com.jam.demo.dify;

import io.github.imfangs.dify.client.DifyChatClient;
import io.github.imfangs.dify.client.DifyClientFactory;
import io.github.imfangs.dify.model.ChatMessage;
import io.github.imfangs.dify.model.ChatMessageResponse;
import io.github.imfangs.dify.model.ResponseMode;
import lombok.extern.slf4j.Slf4j;
import org.springframework.beans.factory.annotation.Value;
import org.springframework.context.annotation.Bean;
import org.springframework.context.annotation.Configuration;
import reactor.core.publisher.Flux;

/**
* Dify配置类
* @author ken
*/

@Slf4j
@Configuration
public class DifyConfig {
   @Value("${dify.base-url}")
   private String baseUrl;
   
   @Value("${dify.api-key}")
   private String apiKey;
   
   @Bean
   public DifyChatClient difyChatClient() {
       return DifyClientFactory.createChatClient(baseUrl, apiKey);
   }
}

package com.jam.demo.dify.controller;

import com.jam.demo.dify.service.DifyService;
import lombok.RequiredArgsConstructor;
import org.springframework.web.bind.annotation.GetMapping;
import org.springframework.web.bind.annotation.RequestParam;
import org.springframework.web.bind.annotation.RestController;
import reactor.core.publisher.Flux;

/**
* Dify控制器
* @author ken
*/

@RestController
@RequiredArgsConstructor
public class DifyController {
   private final DifyService difyService;
   
   @GetMapping("/chat")
   public String chat(@RequestParam String message) {
       return difyService.chat(message);
   }
   
   @GetMapping("/chat/stream")
   public Flux<String> chatStream(@RequestParam String message) {
       return difyService.chatStream(message);
   }
}

2. FastGPT:快速原型的最佳选择

FastGPT最大的优势是轻量和简单。它的API完全兼容OpenAI格式,这意味着你可以直接用Spring AI的OpenAI客户端来调用FastGPT,不需要任何额外的依赖。

优点:

  • 部署极其简单,Docker Compose一键启动,最低配置2核4G
  • API兼容OpenAI格式,直接用Spring AI调用,零学习成本
  • 界面简洁,操作直观,非技术人员也能使用
  • 启动速度快,开发调试效率高

缺点:

  • Agent能力较弱,只支持简单的工具调用
  • 工作流功能有限,无法处理复杂的业务逻辑
  • 二次开发成本高,Node.js代码对Java开发者不友好

Spring AI集成示例:

spring:
 ai:
   openai:
     base-url: http://localhost:3000/api/v1
     api-key: your-fastgpt-api-key
     chat:
       model: fastgpt-3.5

3. RAGFlow:文档密集型场景的唯一选择

如果你的核心需求是处理大量复杂文档,比如合同、法律文书、技术手册,那么RAGFlow是唯一的选择。它的文档解析和检索精度远超另外两个平台。

优点:

  • 文档解析能力极强,支持PDF、Word、Excel、PPT、图片等几乎所有格式
  • 内置OCR和表格识别,能准确提取扫描件和复杂表格中的内容
  • 检索精度高,支持混合检索、重排序和语义路由
  • 支持文档版本控制和增量更新

缺点:

  • Agent能力非常基础,几乎不能处理复杂任务
  • 没有官方Java SDK,只能自己封装HTTP API
  • 部署复杂,依赖多,对服务器配置要求高
  • 二次开发成本极高

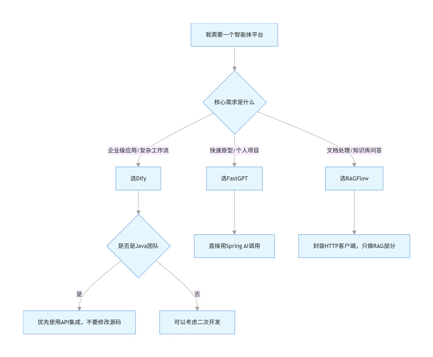
四、选型决策树

五、常见误区与最佳实践

1. 常见误区

  • 误区1:功能越多越好。大多数人根本用不到90%的功能,简单够用才是最重要的。
  • 误区2:一定要自己部署。先试用云服务,验证业务价值后再考虑私有化部署。
  • 误区3:二次开发很简单。这三个平台的代码量都在几十万行以上,修改源码的成本远超你的想象。
  • 误区4:RAG精度只和模型有关。文档解析和检索策略对精度的影响比模型大得多。

2. Java开发者最佳实践

  • 优先使用API集成,不要修改平台源码。所有业务逻辑都在你的Spring Boot项目中实现。
  • 不要自己写HTTP客户端,用现成的SDK或者Spring AI。
  • 做好限流和熔断,避免大模型API调用失败影响你的主业务。
  • 对话历史和用户数据存在自己的数据库中,不要依赖平台的存储。
  • 建立完善的监控体系,监控API调用次数、Token消耗和响应时间。

六、总结

对于绝大多数Java开发者来说,Dify是最稳妥的选择。它最成熟,生态最好,和Spring集成最方便,能够满足绝大多数企业级应用的需求。FastGPT适合快速原型和个人项目,RAGFlow只适合文档密集型的特殊场景。

AI时代,不要重复造轮子。站在巨人的肩膀上,你才能跑得更快。

目录
相关文章
|
2月前
|
人工智能 自然语言处理 数据可视化
【RuoYi-SpringBoot3-Pro】:AI 能力再再扩展,打通 RAGFlow 知识库和 Dify 应用平台
【RuoYi-SpringBoot3-Pro】AI能力再升级!无缝集成RAGFlow知识库(支持数据集/文档/块管理及流式对话)与Dify应用平台(对话、知识库、工作流),提供同步、异步、流式三种调用模式,以“外挂”方式灵活扩展企业级AI能力。
302 4
|
人工智能 大数据 数据处理
【开源项目推荐】8.9K纯中文本地GPT知识库搭建项目
【开源项目推荐】8.9K纯中文本地GPT知识库搭建项目
2538 57
|
21天前
|
人工智能 监控 前端开发
Harness Agent:2026 年 Java AI Agent 开发的终极框架
Harness Agent是2026年专为Java生态打造的AI Agent终极框架,原生Java、深度集成Spring Boot,轻量(仅1MB)、企业级(监控/限流/安全),支持工具调用、记忆管理、多Agent协作等完整能力,学习成本低,开箱即用。
1226 1
Harness Agent:2026 年 Java AI Agent 开发的终极框架
|
2月前
|
人工智能 Linux API
OpenClaw Skill 标准开发模板:10个实用Skill源码+阿里云/本地部署与大模型API配置教程
OpenClaw作为轻量化AI智能体平台,其核心扩展能力来自自定义Skill开发,对于新手而言,掌握标准化Skill结构、可直接运行的实用源码、系统的调试避坑方法,就能快速开发出满足文件操作、办公自动化、开发辅助等场景的专属技能。本文提供统一通用的OpenClaw Skill标准模板,包含10个可直接复制使用的新手Skill源码,覆盖文件处理、日常办公、开发辅助三大高频场景,同时完整补充2026年阿里云服务器部署、MacOS/Linux/Windows11本地部署流程,以及阿里云千问大模型API与免费Coding Plan API的配置方法,搭配全场景常见问题解决方案,让零基础用户也能稳定开发
759 1
|
1月前
|
存储 人工智能 运维
Dify开发AI智能体的费用
Dify采用“开源免费+云端订阅”双轨计费,支持自托管(零平台费)或云端沙盒/专业/团队版($0–$159/月)。费用=平台费+模型Token费(直付厂商,Dify不抽成),本地部署可零模型成本。高性价比方案:自建Dify+国产低价API。
|
29天前
|
存储 人工智能 JavaScript
Prompt、Context、Harness:AI Agent 工程的三层架构解析
2023年重“Prompt”(如何说),2025年重“Context”(看到什么),2026年跃升至“Harness”(系统级约束与验证)。三者非替代而是分层:Prompt优化表达,Context管理信息环境,Harness构建可信执行系统——模型是马,Harness才是缰绳、马鞍与路。
538 10
Prompt、Context、Harness:AI Agent 工程的三层架构解析
|
19天前
|
人工智能 Java API
Spring AI 与 Spring AI Alibaba怎么选?
Spring AI是Spring官方推出的AI应用开发框架,提供模型无关的抽象层;Spring AI Alibaba是其阿里云扩展,深度整合通义千问等国产AI服务,在中文支持、国内访问性能和成本上更具优势。两者API兼容,可混合使用。
365 3
|
11天前
|
人工智能 运维 Linux
阿里云轻量服务器部署Hermes Agent全流程实操与百炼Token Plan 配置配置详解
在智能化工具持续迭代的当下,自主运行、具备记忆能力、支持多任务处理的AI智能体,逐渐成为个人与小型团队提升工作效率的核心载体。Hermes Agent作为开源轻量化智能体框架,具备持久化记忆存储、自定义技能拓展、多模型兼容、后台常驻运行等核心特性,能够独立完成指令执行、文件处理、信息整理、自动化调度等多项任务。依托云端服务器的稳定运行能力,搭配大模型订阅服务完成接口对接,可以实现全天候不间断服务,摆脱本地设备性能限制与离线运行短板。
187 7
|
1月前
|
缓存 Prometheus Cloud Native
从零构建 Mini-vLLM:KV-Cache、动态批处理与分布式推理全流程
Mini-vLLM 是一个从零打造的高效推理引擎,直击 HuggingFace `.generate()` 的 O(N²) 注意力瓶颈。通过手动实现 KV 缓存、动态批处理、gRPC 通信、Prometheus/Grafana 可观测性、分布式多 worker 架构及 Docker 容器化,显著提升吞吐与延迟。纯 CPU 下达 1307+ req/s,目标是真正理解而非复用轮子。
181 5
从零构建 Mini-vLLM:KV-Cache、动态批处理与分布式推理全流程
|
27天前
|
运维 安全 机器人
OpenClaw 对接钉钉企业内部机器人配置教程
本文为OpenClaw接入钉钉企业内部机器人的完整实操指南,涵盖应用创建、机器人开通、Stream模式配置(免公网域名)、凭证获取及网关对接全流程,适合开发者与运维人员快速落地自动化办公。