深入剖析RocketMQ1-基础使用

简介: 本文介绍了RocketMQ消息队列的核心概念、集群部署及消息发送示例。首先阐述了消息队列的作用包括应用解耦、流量削峰和数据分发,并对比了不同MQ产品的优缺点。重点讲解了RocketMQ的集群架构模式,详细演示了双主双从集群(2m-2s同步双写)的搭建过程,包括环境配置、Broker参数设置和集群启动。最后通过代码示例展示了基本消息发送接收、顺序消息、延迟消息、批量消息、消息过滤和事务消息的实现方式,为开发者提供了RocketMQ的实用指南。

 

1.回顾MQ基础概念

1.1 MQ应用

消息队列是一种“先进先出”的数据结构

image.gif 编辑

其应用场景主要包含以下3个方面

  • 应用解耦

系统的耦合性越高,容错性就越低。以电商应用为例,用户创建订单后,如果耦合调用库存系统、物流系统、支付系统,任何一个子系统出了故障或者因为升级等原因暂时不可用,都会造成下单操作异常,影响用户使用体验。 image.gif 编辑

使用消息队列解耦合,系统的耦合性就会提高了。比如物流系统发生故障,需要几分钟才能来修复,在这段时间内,物流系统要处理的数据被缓存到消息队列中,用户的下单操作正常完成。当物流系统回复后,补充处理存在消息队列中的订单消息即可,终端系统感知不到物流系统发生过几分钟故障。

image.gif 编辑

  • 流量削峰

image.gif 编辑

应用系统如果遇到系统请求流量的瞬间猛增,有可能会将系统压垮。有了消息队列可以将大量请求缓存起来,分散到很长一段时间处理,这样可以大大提到系统的稳定性和用户体验。

image.gif 编辑

一般情况,为了保证系统的稳定性,如果系统负载超过阈值,就会阻止用户请求,这会影响用户体验,而如果使用消息队列将请求缓存起来,等待系统处理完毕后通知用户下单完毕,这样总不能下单体验要好。

处于经济考量目的:

业务系统正常时段的QPS如果是1000,流量最高峰是10000,为了应对流量高峰配置高性能的服务器显然不划算,这时可以使用消息队列对峰值流量削峰

  • 数据分发 image.gif 编辑

通过消息队列可以让数据在多个系统更加之间进行流通。数据的产生方不需要关心谁来使用数据,只需要将数据发送到消息队列,数据使用方直接在消息队列中直接获取数据即可 image.gif 编辑

1.2 MQ优缺点比较

优点:解耦、削峰、数据分发

缺点包含以下几点:

  • 系统可用性降低
    系统引入的外部依赖越多,系统稳定性越差。一旦MQ宕机,就会对业务造成影响。
    如何保证MQ的高可用?
  • 系统复杂度提高
    MQ的加入大大增加了系统的复杂度,以前系统间是同步的远程调用,现在是通过MQ进行异步调用。
    如何保证消息没有被重复消费?怎么处理消息丢失情况?那么保证消息传递的顺序性?
  • 一致性问题
    A系统处理完业务,通过MQ给B、C、D三个系统发消息数据,如果B系统、C系统处理成功,D系统处理失败。
    如何保证消息数据处理的一致性?

1.3 各种MQ产品比较

常见的MQ产品包括Kafka、ActiveMQ、RabbitMQ、RocketMQ。 image.gif 编辑

2.RocketMQ基础

RocketMQ是阿里巴巴2016年MQ中间件,使用Java语言开发,在阿里内部,RocketMQ承接了例如“双11”等高并发场景的消息流转,能够处理万亿级别的消息。

2.1 安装部署

2.1.1 安装步骤

以二进制包方式安装

  1. 解压安装包
  2. 进入安装目录

2.1.2 目录介绍

  • bin:启动脚本,包括shell脚本和CMD脚本
  • conf:实例配置文件 ,包括broker配置文件、logback配置文件等
  • lib:依赖jar包,包括Netty、commons-lang、FastJSON等

2.2 启动服务

启动NameServer:

# 1.启动NameServer
nohup sh bin/mqnamesrv &
# 2.查看启动日志
tail -f ~/logs/rocketmqlogs/namesrv.log

image.gif

启动Broker:

# 1.启动Broker
nohup sh bin/mqbroker -n localhost:9876 &
# 2.查看启动日志
tail -f ~/logs/rocketmqlogs/broker.log

image.gif

RocketMQ默认的虚拟机内存较大,启动Broker如果因为内存不足失败,需要编辑如下两个配置文件,修改JVM内存大小

# 编辑runbroker.sh和runserver.sh修改默认JVM大小
vi runbroker.sh
vi runserver.sh

image.gif

  • 参考设置:
JAVA_OPT="${JAVA_OPT} -server -Xms256m -Xmx256m -Xmn128m -XX:MetaspaceSize=128m -XX:MaxMetaspaceSize=320m"
  • image.gif

2.3 测试

发送消息:

# 1.设置环境变量
export NAMESRV_ADDR=localhost:9876
# 2.使用安装包的Demo发送消息
sh bin/tools.sh org.apache.rocketmq.example.quickstart.Producer

image.gif

接收消息:

# 1.设置环境变量
export NAMESRV_ADDR=localhost:9876
# 2.接收消息
sh bin/tools.sh org.apache.rocketmq.example.quickstart.Consumer

image.gif

关闭服务:

# 1.关闭NameServer
sh bin/mqshutdown namesrv
# 2.关闭Broker
sh bin/mqshutdown broker

image.gif

3. RocketMQ集群搭建

3.1 各角色介绍

  • Producer:消息的发送者;举例:发信者
  • Consumer:消息接收者;举例:收信者
  • Broker:暂存和传输消息;举例:邮局
  • NameServer:管理Broker;举例:各个邮局的管理机构
  • Topic:区分消息的种类;一个发送者可以发送消息给一个或者多个Topic;一个消息的接收者可以订阅一个或者多个Topic消息
  • Message Queue:相当于是Topic的分区;用于并行发送和接收消息

image.gif 编辑

3.2.1 集群特点

  • NameServer是一个几乎无状态节点,可集群部署,节点之间无任何信息同步。
  • Broker部署相对复杂,Broker分为Master与Slave,一个Master可以对应多个Slave,但是一个Slave只能对应一个Master,Master与Slave的对应关系通过指定相同的BrokerName,不同的BrokerId来定义,BrokerId为0表示Master,非0表示Slave。Master也可以部署多个。每个Broker与NameServer集群中的所有节点建立长连接,定时注册Topic信息到所有NameServer。
  • Producer与NameServer集群中的其中一个节点(随机选择)建立长连接,定期从NameServer取Topic路由信息,并向提供Topic服务的Master建立长连接,且定时向Master发送心跳。Producer完全无状态,可集群部署。
  • Consumer与NameServer集群中的其中一个节点(随机选择)建立长连接,定期从NameServer取Topic路由信息,并向提供Topic服务的Master、Slave建立长连接,且定时向Master、Slave发送心跳。Consumer既可以从Master订阅消息,也可以从Slave订阅消息,订阅规则由Broker配置决定。

3.2.3 集群模式

1)单Master模式

这种方式风险较大,一旦Broker重启或者宕机时,会导致整个服务不可用。不建议线上环境使用,可以用于本地测试。

2)多Master模式

一个集群无Slave,全是Master,例如2个Master或者3个Master,这种模式的优缺点如下:

  • 优点:配置简单,单个Master宕机或重启维护对应用无影响,在磁盘配置为RAID10时,即使机器宕机不可恢复情况下,由于RAID10磁盘非常可靠,消息也不会丢(异步刷盘丢失少量消息,同步刷盘一条不丢),性能最高;
  • 缺点:单台机器宕机期间,这台机器上未被消费的消息在机器恢复之前不可订阅,消息实时性会受到影响。

3)多Master多Slave模式(异步)

每个Master配置一个Slave,有多对Master-Slave,HA采用异步复制方式,主备有短暂消息延迟(毫秒级),这种模式的优缺点如下:

  • 优点:即使磁盘损坏,消息丢失的非常少,且消息实时性不会受影响,同时Master宕机后,消费者仍然可以从Slave消费,而且此过程对应用透明,不需要人工干预,性能同多Master模式几乎一样;
  • 缺点:Master宕机,磁盘损坏情况下会丢失少量消息。

4)多Master多Slave模式(同步)

每个Master配置一个Slave,有多对Master-Slave,HA采用同步双写方式,即只有主备都写成功,才向应用返回成功,这种模式的优缺点如下:

  • 优点:数据与服务都无单点故障,Master宕机情况下,消息无延迟,服务可用性与数据可用性都非常高;
  • 缺点:性能比异步复制模式略低(大约低10%左右),发送单个消息的RT会略高,且目前版本在主节点宕机后,备机不能自动切换为主机。

3.3 双主双从集群搭建

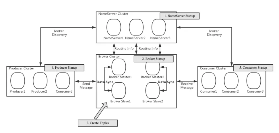
3.3.1 总体架构

消息高可用采用2m-2s(同步双写)方式

image.gif 编辑

3.3.2 集群工作流程

  1. 启动NameServer,NameServer起来后监听端口,等待Broker、Producer、Consumer连上来,相当于一个路由控制中心。
  2. Broker启动,跟所有的NameServer保持长连接,定时发送心跳包。心跳包中包含当前Broker信息(IP+端口等)以及存储所有Topic信息。注册成功后,NameServer集群中就有Topic跟Broker的映射关系。
  3. 收发消息前,先创建Topic,创建Topic时需要指定该Topic要存储在哪些Broker上,也可以在发送消息时自动创建Topic。
  4. Producer发送消息,启动时先跟NameServer集群中的其中一台建立长连接,并从NameServer中获取当前发送的Topic存在哪些Broker上,轮询从队列列表中选择一个队列,然后与队列所在的Broker建立长连接从而向Broker发消息。
  5. Consumer跟Producer类似,跟其中一台NameServer建立长连接,获取当前订阅Topic存在哪些Broker上,然后直接跟Broker建立连接通道,开始消费消息。

3.3.3 服务器环境

序号 IP 角色 架构模式
1 192.168.25.135 nameserver、brokerserver Master1、Slave2
2 192.168.25.138 nameserver、brokerserver Master2、Slave1

3.3.4 Host添加信息

vim /etc/hosts

image.gif

配置如下:

# nameserver
192.168.25.135 rocketmq-nameserver1
192.168.25.138 rocketmq-nameserver2
# broker
192.168.25.135 rocketmq-master1
192.168.25.135 rocketmq-slave2
192.168.25.138 rocketmq-master2
192.168.25.138 rocketmq-slave1

image.gif

配置完成后, 重启网卡

systemctl restart network

image.gif

3.3.5 防火墙配置

宿主机需要远程访问rocketmq服务和web服务,需要开放相关的端口号,简单粗暴的方式是直接关闭防火墙

# 关闭防火墙
systemctl stop firewalld.service 
# 查看防火墙的状态
firewall-cmd --state 
# 禁止firewall开机启动
systemctl disable firewalld.service

image.gif

或者为了安全,只开放特定的端口号,RocketMQ默认使用3个端口:9876 、10911 、11011 。如果防火墙没有关闭的话,那么防火墙就必须开放这些端口:

  • nameserver 默认使用 9876 端口
  • master 默认使用 10911 端口
  • slave 默认使用11011 端口

执行以下命令:

# 开放name server默认端口
firewall-cmd --remove-port=9876/tcp --permanent
# 开放master默认端口
firewall-cmd --remove-port=10911/tcp --permanent
# 开放slave默认端口 (当前集群模式可不开启)
firewall-cmd --remove-port=11011/tcp --permanent 
# 重启防火墙
firewall-cmd --reload

image.gif

3.3.6 环境变量配置

xxxxxxxxxx vim /etc/profile

image.gif

在profile文件的末尾加入如下命令

#set rocketmq
ROCKETMQ_HOME=/usr/local/rocketmq/rocketmq-all-4.4.0-bin-release
PATH=$PATH:$ROCKETMQ_HOME/bin
export ROCKETMQ_HOME PATH

image.gif

输入:wq! 保存并退出, 并使得配置立刻生效:

source /etc/profile

image.gif

3.3.7 创建消息存储路径

mkdir /usr/local/rocketmq/store
mkdir /usr/local/rocketmq/store/commitlog
mkdir /usr/local/rocketmq/store/consumequeue
mkdir /usr/local/rocketmq/store/index

image.gif

3.3.8 broker配置文件

1)master1

服务器:192.168.25.135

vi /usr/soft/rocketmq/conf/2m-2s-sync/broker-a.properties

image.gif

修改配置如下:

#所属集群名字
brokerClusterName=rocketmq-cluster
#broker名字,注意此处不同的配置文件填写的不一样
brokerName=broker-a
#0 表示 Master,>0 表示 Slave
brokerId=0
#nameServer地址,分号分割
namesrvAddr=rocketmq-nameserver1:9876;rocketmq-nameserver2:9876
#在发送消息时,自动创建服务器不存在的topic,默认创建的队列数
defaultTopicQueueNums=4
#是否允许 Broker 自动创建Topic,建议线下开启,线上关闭
autoCreateTopicEnable=true
#是否允许 Broker 自动创建订阅组,建议线下开启,线上关闭
autoCreateSubscriptionGroup=true
#Broker 对外服务的监听端口
listenPort=10911
#删除文件时间点,默认凌晨 4点
deleteWhen=04
#文件保留时间,默认 48 小时
fileReservedTime=120
#commitLog每个文件的大小默认1G
mapedFileSizeCommitLog=1073741824
#ConsumeQueue每个文件默认存30W条,根据业务情况调整
mapedFileSizeConsumeQueue=300000
#destroyMapedFileIntervalForcibly=120000
#redeleteHangedFileInterval=120000
#检测物理文件磁盘空间
diskMaxUsedSpaceRatio=88
#存储路径
storePathRootDir=/usr/local/rocketmq/store
#commitLog 存储路径
storePathCommitLog=/usr/local/rocketmq/store/commitlog
#消费队列存储路径存储路径
storePathConsumeQueue=/usr/local/rocketmq/store/consumequeue
#消息索引存储路径
storePathIndex=/usr/local/rocketmq/store/index
#checkpoint 文件存储路径
storeCheckpoint=/usr/local/rocketmq/store/checkpoint
#abort 文件存储路径
abortFile=/usr/local/rocketmq/store/abort
#限制的消息大小
maxMessageSize=65536
#flushCommitLogLeastPages=4
#flushConsumeQueueLeastPages=2
#flushCommitLogThoroughInterval=10000
#flushConsumeQueueThoroughInterval=60000
#Broker 的角色
#- ASYNC_MASTER 异步复制Master
#- SYNC_MASTER 同步双写Master
#- SLAVE
brokerRole=SYNC_MASTER
#刷盘方式
#- ASYNC_FLUSH 异步刷盘
#- SYNC_FLUSH 同步刷盘
flushDiskType=SYNC_FLUSH
#checkTransactionMessageEnable=false
#发消息线程池数量
#sendMessageThreadPoolNums=128
#拉消息线程池数量
#pullMessageThreadPoolNums=128

image.gif

2)slave2

服务器:192.168.25.135

vi /usr/soft/rocketmq/conf/2m-2s-sync/broker-b-s.properties

image.gif

修改配置如下:

#所属集群名字
brokerClusterName=rocketmq-cluster
#broker名字,注意此处不同的配置文件填写的不一样
brokerName=broker-b
#0 表示 Master,>0 表示 Slave
brokerId=1
#nameServer地址,分号分割
namesrvAddr=rocketmq-nameserver1:9876;rocketmq-nameserver2:9876
#在发送消息时,自动创建服务器不存在的topic,默认创建的队列数
defaultTopicQueueNums=4
#是否允许 Broker 自动创建Topic,建议线下开启,线上关闭
autoCreateTopicEnable=true
#是否允许 Broker 自动创建订阅组,建议线下开启,线上关闭
autoCreateSubscriptionGroup=true
#Broker 对外服务的监听端口
listenPort=11011
#删除文件时间点,默认凌晨 4点
deleteWhen=04
#文件保留时间,默认 48 小时
fileReservedTime=120
#commitLog每个文件的大小默认1G
mapedFileSizeCommitLog=1073741824
#ConsumeQueue每个文件默认存30W条,根据业务情况调整
mapedFileSizeConsumeQueue=300000
#destroyMapedFileIntervalForcibly=120000
#redeleteHangedFileInterval=120000
#检测物理文件磁盘空间
diskMaxUsedSpaceRatio=88
#存储路径
storePathRootDir=/usr/local/rocketmq/store
#commitLog 存储路径
storePathCommitLog=/usr/local/rocketmq/store/commitlog
#消费队列存储路径存储路径
storePathConsumeQueue=/usr/local/rocketmq/store/consumequeue
#消息索引存储路径
storePathIndex=/usr/local/rocketmq/store/index
#checkpoint 文件存储路径
storeCheckpoint=/usr/local/rocketmq/store/checkpoint
#abort 文件存储路径
abortFile=/usr/local/rocketmq/store/abort
#限制的消息大小
maxMessageSize=65536
#flushCommitLogLeastPages=4
#flushConsumeQueueLeastPages=2
#flushCommitLogThoroughInterval=10000
#flushConsumeQueueThoroughInterval=60000
#Broker 的角色
#- ASYNC_MASTER 异步复制Master
#- SYNC_MASTER 同步双写Master
#- SLAVE
brokerRole=SLAVE
#刷盘方式
#- ASYNC_FLUSH 异步刷盘
#- SYNC_FLUSH 同步刷盘
flushDiskType=ASYNC_FLUSH
#checkTransactionMessageEnable=false
#发消息线程池数量
#sendMessageThreadPoolNums=128
#拉消息线程池数量
#pullMessageThreadPoolNums=128

image.gif

3)master2

服务器:192.168.25.138

vi /usr/soft/rocketmq/conf/2m-2s-sync/broker-b.properties

image.gif

修改配置如下:

#所属集群名字
brokerClusterName=rocketmq-cluster
#broker名字,注意此处不同的配置文件填写的不一样
brokerName=broker-b
#0 表示 Master,>0 表示 Slave
brokerId=0
#nameServer地址,分号分割
namesrvAddr=rocketmq-nameserver1:9876;rocketmq-nameserver2:9876
#在发送消息时,自动创建服务器不存在的topic,默认创建的队列数
defaultTopicQueueNums=4
#是否允许 Broker 自动创建Topic,建议线下开启,线上关闭
autoCreateTopicEnable=true
#是否允许 Broker 自动创建订阅组,建议线下开启,线上关闭
autoCreateSubscriptionGroup=true
#Broker 对外服务的监听端口
listenPort=10911
#删除文件时间点,默认凌晨 4点
deleteWhen=04
#文件保留时间,默认 48 小时
fileReservedTime=120
#commitLog每个文件的大小默认1G
mapedFileSizeCommitLog=1073741824
#ConsumeQueue每个文件默认存30W条,根据业务情况调整
mapedFileSizeConsumeQueue=300000
#destroyMapedFileIntervalForcibly=120000
#redeleteHangedFileInterval=120000
#检测物理文件磁盘空间
diskMaxUsedSpaceRatio=88
#存储路径
storePathRootDir=/usr/local/rocketmq/store
#commitLog 存储路径
storePathCommitLog=/usr/local/rocketmq/store/commitlog
#消费队列存储路径存储路径
storePathConsumeQueue=/usr/local/rocketmq/store/consumequeue
#消息索引存储路径
storePathIndex=/usr/local/rocketmq/store/index
#checkpoint 文件存储路径
storeCheckpoint=/usr/local/rocketmq/store/checkpoint
#abort 文件存储路径
abortFile=/usr/local/rocketmq/store/abort
#限制的消息大小
maxMessageSize=65536
#flushCommitLogLeastPages=4
#flushConsumeQueueLeastPages=2
#flushCommitLogThoroughInterval=10000
#flushConsumeQueueThoroughInterval=60000
#Broker 的角色
#- ASYNC_MASTER 异步复制Master
#- SYNC_MASTER 同步双写Master
#- SLAVE
brokerRole=SYNC_MASTER
#刷盘方式
#- ASYNC_FLUSH 异步刷盘
#- SYNC_FLUSH 同步刷盘
flushDiskType=SYNC_FLUSH
#checkTransactionMessageEnable=false
#发消息线程池数量
#sendMessageThreadPoolNums=128
#拉消息线程池数量
#pullMessageThreadPoolNums=128

image.gif

4)slave1

服务器:192.168.25.138

vi /usr/soft/rocketmq/conf/2m-2s-sync/broker-a-s.properties

image.gif

修改配置如下:

#所属集群名字
brokerClusterName=rocketmq-cluster
#broker名字,注意此处不同的配置文件填写的不一样
brokerName=broker-a
#0 表示 Master,>0 表示 Slave
brokerId=1
#nameServer地址,分号分割
namesrvAddr=rocketmq-nameserver1:9876;rocketmq-nameserver2:9876
#在发送消息时,自动创建服务器不存在的topic,默认创建的队列数
defaultTopicQueueNums=4
#是否允许 Broker 自动创建Topic,建议线下开启,线上关闭
autoCreateTopicEnable=true
#是否允许 Broker 自动创建订阅组,建议线下开启,线上关闭
autoCreateSubscriptionGroup=true
#Broker 对外服务的监听端口
listenPort=11011
#删除文件时间点,默认凌晨 4点
deleteWhen=04
#文件保留时间,默认 48 小时
fileReservedTime=120
#commitLog每个文件的大小默认1G
mapedFileSizeCommitLog=1073741824
#ConsumeQueue每个文件默认存30W条,根据业务情况调整
mapedFileSizeConsumeQueue=300000
#destroyMapedFileIntervalForcibly=120000
#redeleteHangedFileInterval=120000
#检测物理文件磁盘空间
diskMaxUsedSpaceRatio=88
#存储路径
storePathRootDir=/usr/local/rocketmq/store
#commitLog 存储路径
storePathCommitLog=/usr/local/rocketmq/store/commitlog
#消费队列存储路径存储路径
storePathConsumeQueue=/usr/local/rocketmq/store/consumequeue
#消息索引存储路径
storePathIndex=/usr/local/rocketmq/store/index
#checkpoint 文件存储路径
storeCheckpoint=/usr/local/rocketmq/store/checkpoint
#abort 文件存储路径
abortFile=/usr/local/rocketmq/store/abort
#限制的消息大小
maxMessageSize=65536
#flushCommitLogLeastPages=4
#flushConsumeQueueLeastPages=2
#flushCommitLogThoroughInterval=10000
#flushConsumeQueueThoroughInterval=60000
#Broker 的角色
#- ASYNC_MASTER 异步复制Master
#- SYNC_MASTER 同步双写Master
#- SLAVE
brokerRole=SLAVE
#刷盘方式
#- ASYNC_FLUSH 异步刷盘
#- SYNC_FLUSH 同步刷盘
flushDiskType=ASYNC_FLUSH
#checkTransactionMessageEnable=false
#发消息线程池数量
#sendMessageThreadPoolNums=128
#拉消息线程池数量
#pullMessageThreadPoolNums=128

image.gif

3.3.9 修改启动脚本文件

1)runbroker.sh

vi /usr/local/rocketmq/bin/runbroker.sh

image.gif

需要根据内存大小进行适当的对JVM参数进行调整:

#===================================================
# 开发环境配置 JVM Configuration
JAVA_OPT="${JAVA_OPT} -server -Xms256m -Xmx256m -Xmn128m"

image.gif

2)runserver.sh

vim /usr/local/rocketmq/bin/runserver.sh

image.gif

JAVA_OPT="${JAVA_OPT} -server -Xms256m -Xmx256m -Xmn128m -XX:MetaspaceSize=128m -XX:MaxMetaspaceSize=320m"

image.gif

3.3.10 服务启动

1)启动NameServe集群

分别在192.168.25.135和192.168.25.138启动NameServer

cd /usr/local/rocketmq/bin
nohup sh mqnamesrv &

image.gif

2)启动Broker集群

  • 在192.168.25.135上启动master1和slave2

master1:

cd /usr/local/rocketmq/bin
nohup sh mqbroker -c /usr/local/rocketmq/conf/2m-2s-syncbroker-a.properties &

image.gif

slave2:

cd /usr/local/rocketmq/bin
nohup sh mqbroker -c /usr/local/rocketmq/conf/2m-2s-sync/broker-b-s.properties &

image.gif

  • 在192.168.25.138上启动master2和slave2

master2:

cd /usr/local/rocketmq/bin
nohup sh mqbroker -c /usr/local/rocketmq/conf/2m-2s-sync/broker-b.properties &

image.gif

slave1:

cd /usr/local/rocketmq/bin
nohup sh mqbroker -c /usr/local/rocketmq/conf/2m-2s-sync/broker-a-s.properties &

image.gif

3.3.11 查看进程状态

启动后通过JPS查看启动进程

image.gif 编辑

3.3.12 查看日志

# 查看nameServer日志
tail -500f ~/logs/rocketmqlogs/namesrv.log
# 查看broker日志
tail -500f ~/logs/rocketmqlogs/broker.log

image.gif

3.4 mqadmin管理工具

3.4.1 使用方式

进入RocketMQ安装位置,在bin目录下执行.

/mqadmin {command} {args}

image.gif

3.4.2 命令介绍

1)Topic相关

名称 含义 命令选项 说明
updateTopic 创建更新Topic配置 -b Broker 地址,表示 topic 所在 Broker,只支持单台Broker,地址为ip:port
-c cluster 名称,表示 topic 所在集群(集群可通过 clusterList 查询)
-h- 打印帮助
-n NameServer服务地址,格式 ip:port
-p 指定新topic的读写权限( W=2|R=4|WR=6 )
-r 可读队列数(默认为 8)
-w 可写队列数(默认为 8)
-t topic 名称(名称只能使用字符 ^[a-zA-Z0-9_-]+$ )
deleteTopic 删除Topic -c cluster 名称,表示删除某集群下的某个 topic (集群 可通过 clusterList 查询)
-h 打印帮助
-n NameServer 服务地址,格式 ip:port
-t topic 名称(名称只能使用字符 ^[a-zA-Z0-9_-]+$ )
topicList 查看 Topic 列表信息 -h 打印帮助
-c 不配置-c只返回topic列表,增加-c返回clusterName, topic, consumerGroup信息,即topic的所属集群和订阅关系,没有参数
-n NameServer 服务地址,格式 ip:port
topicRoute 查看 Topic 路由信息 -t topic 名称
-h 打印帮助
-n NameServer 服务地址,格式 ip:port
topicStatus 查看 Topic 消息队列offset -t topic 名称
-h 打印帮助
-n NameServer 服务地址,格式 ip:port
topicClusterList 查看 Topic 所在集群列表 -t topic 名称
-h 打印帮助
-n NameServer 服务地址,格式 ip:port
updateTopicPerm 更新 Topic 读写权限 -t topic 名称
-h 打印帮助
-n NameServer 服务地址,格式 ip:port
-b Broker 地址,表示 topic 所在 Broker,只支持单台Broker,地址为ip:port
-p 指定新 topic 的读写权限( W=2|R=4|WR=6 )
-c cluster 名称,表示 topic 所在集群(集群可通过 clusterList 查询),-b优先,如果没有-b,则对集群中所有Broker执行命令
updateOrderConf 从NameServer上创建、删除、获取特定命名空间的kv配置,目前还未启用 -h 打印帮助
-n NameServer 服务地址,格式 ip:port
-t topic,键
-v orderConf,值
-m method,可选get、put、delete
allocateMQ 以平均负载算法计算消费者列表负载消息队列的负载结果 -t topic 名称
-h 打印帮助
-n NameServer 服务地址,格式 ip:port
-i ipList,用逗号分隔,计算这些ip去负载Topic的消息队列
statsAll 打印Topic订阅关系、TPS、积累量、24h读写总量等信息 -h 打印帮助
-n NameServer 服务地址,格式 ip:port
-a 是否只打印活跃topic
-t 指定topic

2)集群相关

名称 含义 命令选项 说明
clusterList 查看集群信息,集群、BrokerName、BrokerId、TPS等信息 -m 打印更多信息 (增加打印出如下信息 #InTotalYest, #OutTotalYest, #InTotalToday ,#OutTotalToday)
-h 打印帮助
-n NameServer 服务地址,格式 ip:port
-i 打印间隔,单位秒
clusterRT 发送消息检测集群各Broker RT。消息发往${BrokerName} Topic。 -a amount,每次探测的总数,RT = 总时间 / amount
-s 消息大小,单位B
-c 探测哪个集群
-p 是否打印格式化日志,以|分割,默认不打印
-h 打印帮助
-m 所属机房,打印使用
-i 发送间隔,单位秒
-n NameServer 服务地址,格式 ip:port

3)Broker相关

名称 含义 命令选项 说明
updateBrokerConfig 更新 Broker 配置文件,会修改Broker.conf -b Broker 地址,格式为ip:port
-c cluster 名称
-k key 值
-v value 值
-h 打印帮助
-n NameServer 服务地址,格式 ip:port
brokerStatus 查看 Broker 统计信息、运行状态(你想要的信息几乎都在里面) -b Broker 地址,地址为ip:port
-h 打印帮助
-n NameServer 服务地址,格式 ip:port
brokerConsumeStats Broker中各个消费者的消费情况,按Message Queue维度返回Consume Offset,Broker Offset,Diff,TImestamp等信息 -b Broker 地址,地址为ip:port
-t 请求超时时间
-l diff阈值,超过阈值才打印
-o 是否为顺序topic,一般为false
-h 打印帮助
-n NameServer 服务地址,格式 ip:port
getBrokerConfig 获取Broker配置 -b Broker 地址,地址为ip:port
-n NameServer 服务地址,格式 ip:port
wipeWritePerm 从NameServer上清除 Broker写权限 -b Broker 地址,地址为ip:port
-n NameServer 服务地址,格式 ip:port
-h 打印帮助
cleanExpiredCQ 清理Broker上过期的Consume Queue,如果手动减少对列数可能产生过期队列 -n NameServer 服务地址,格式 ip:port
-h 打印帮助
-b Broker 地址,地址为ip:port
-c 集群名称
cleanUnusedTopic 清理Broker上不使用的Topic,从内存中释放Topic的Consume Queue,如果手动删除Topic会产生不使用的Topic -n NameServer 服务地址,格式 ip:port
-h 打印帮助
-b Broker 地址,地址为ip:port
-c 集群名称
sendMsgStatus 向Broker发消息,返回发送状态和RT -n NameServer 服务地址,格式 ip:port
-h 打印帮助
-b BrokerName,注意不同于Broker地址
-s 消息大小,单位B
-c 发送次数

4)消息相关

名称 含义 命令选项 说明
queryMsgById 根据offsetMsgId查询msg,如果使用开源控制台,应使用offsetMsgId,此命令还有其他参数,具体作用请阅读QueryMsgByIdSubCommand。 -i msgId
-h 打印帮助
-n NameServer 服务地址,格式 ip:port
queryMsgByKey 根据消息 Key 查询消息 -k msgKey
-t Topic 名称
-h 打印帮助
-n NameServer 服务地址,格式 ip:port
queryMsgByOffset 根据 Offset 查询消息 -b Broker 名称,(这里需要注意 填写的是 Broker 的名称,不是 Broker 的地址,Broker 名称可以在 clusterList 查到)
-i query 队列 id
-o offset 值
-t topic 名称
-h 打印帮助
-n NameServer 服务地址,格式 ip:port
queryMsgByUniqueKey 根据msgId查询,msgId不同于offsetMsgId,区别详见常见运维问题。-g,-d配合使用,查到消息后尝试让特定的消费者消费消息并返回消费结果 -h 打印帮助
-n NameServer 服务地址,格式 ip:port
-i uniqe msg id
-g consumerGroup
-d clientId
-t topic名称
checkMsgSendRT 检测向topic发消息的RT,功能类似clusterRT -h 打印帮助
-n NameServer 服务地址,格式 ip:port
-t topic名称
-a 探测次数
-s 消息大小
sendMessage 发送一条消息,可以根据配置发往特定Message Queue,或普通发送。 -h 打印帮助
-n NameServer 服务地址,格式 ip:port
-t topic名称
-p body,消息体
-k keys
-c tags
-b BrokerName
-i queueId
consumeMessage 消费消息。可以根据offset、开始&结束时间戳、消息队列消费消息,配置不同执行不同消费逻辑,详见ConsumeMessageCommand。 -h 打印帮助
-n NameServer 服务地址,格式 ip:port
-t topic名称
-b BrokerName
-o 从offset开始消费
-i queueId
-g 消费者分组
-s 开始时间戳,格式详见-h
-d 结束时间戳
-c 消费多少条消息
printMsg 从Broker消费消息并打印,可选时间段 -h 打印帮助
-n NameServer 服务地址,格式 ip:port
-t topic名称
-c 字符集,例如UTF-8
-s subExpress,过滤表达式
-b 开始时间戳,格式参见-h
-e 结束时间戳
-d 是否打印消息体
printMsgByQueue 类似printMsg,但指定Message Queue -h 打印帮助
-n NameServer 服务地址,格式 ip:port
-t topic名称
-i queueId
-a BrokerName
-c 字符集,例如UTF-8
-s subExpress,过滤表达式
-b 开始时间戳,格式参见-h
-e 结束时间戳
-p 是否打印消息
-d 是否打印消息体
-f 是否统计tag数量并打印
resetOffsetByTime 按时间戳重置offset,Broker和consumer都会重置 -h 打印帮助
-n NameServer 服务地址,格式 ip:port
-g 消费者分组
-t topic名称
-s 重置为此时间戳对应的offset
-f 是否强制重置,如果false,只支持回溯offset,如果true,不管时间戳对应offset与consumeOffset关系
-c 是否重置c++客户端offset

5)消费者、消费组相关

名称 含义 命令选项 说明
consumerProgress 查看订阅组消费状态,可以查看具体的client IP的消息积累量 -g 消费者所属组名
-s 是否打印client IP
-h 打印帮助
-n NameServer 服务地址,格式 ip:port
consumerStatus 查看消费者状态,包括同一个分组中是否都是相同的订阅,分析Process Queue是否堆积,返回消费者jstack结果,内容较多,使用者参见ConsumerStatusSubCommand -h 打印帮助
-n NameServer 服务地址,格式 ip:port
-g consumer group
-i clientId
-s 是否执行jstack
getConsumerStatus 获取 Consumer 消费进度 -g 消费者所属组名
-t 查询主题
-i Consumer 客户端 ip
-n NameServer 服务地址,格式 ip:port
-h 打印帮助
updateSubGroup 更新或创建订阅关系 -n NameServer 服务地址,格式 ip:port
-h 打印帮助
-b Broker地址
-c 集群名称
-g 消费者分组名称
-s 分组是否允许消费
-m 是否从最小offset开始消费
-d 是否是广播模式
-q 重试队列数量
-r 最大重试次数
-i 当slaveReadEnable开启时有效,且还未达到从slave消费时建议从哪个BrokerId消费,可以配置备机id,主动从备机消费
-w 如果Broker建议从slave消费,配置决定从哪个slave消费,配置BrokerId,例如1
-a 当消费者数量变化时是否通知其他消费者负载均衡
deleteSubGroup 从Broker删除订阅关系 -n NameServer 服务地址,格式 ip:port
-h 打印帮助
-b Broker地址
-c 集群名称
-g 消费者分组名称
cloneGroupOffset 在目标群组中使用源群组的offset -n NameServer 服务地址,格式 ip:port
-h 打印帮助
-s 源消费者组
-d 目标消费者组
-t topic名称
-o 暂未使用

6)连接相关

名称 含义 命令选项 说明
consumerConnec tion 查询 Consumer 的网络连接 -g 消费者所属组名
-n NameServer 服务地址,格式 ip:port
-h 打印帮助
producerConnec tion 查询 Producer 的网络连接 -g 生产者所属组名
-t 主题名称
-n NameServer 服务地址,格式 ip:port
-h 打印帮助

7)NameServer相关

名称 含义 命令选项 说明
updateKvConfig 更新NameServer的kv配置,目前还未使用 -s 命名空间
-k key
-v value
-n NameServer 服务地址,格式 ip:port
-h 打印帮助
deleteKvConfig 删除NameServer的kv配置 -s 命名空间
-k key
-n NameServer 服务地址,格式 ip:port
-h 打印帮助
getNamesrvConfig 获取NameServer配置 -n NameServer 服务地址,格式 ip:port
-h 打印帮助
updateNamesrvConfig 修改NameServer配置 -n NameServer 服务地址,格式 ip:port
-h 打印帮助
-k key
-v value

8)其他

名称 含义 命令选项 说明
startMonitoring 开启监控进程,监控消息误删、重试队列消息数等 -n NameServer 服务地址,格式 ip:port
-h 打印帮助

3.4.3 注意事项

  • 几乎所有命令都需要配置-n表示NameServer地址,格式为ip:port
  • 几乎所有命令都可以通过-h获取帮助
  • 如果既有Broker地址(-b)配置项又有clusterName(-c)配置项,则优先以Broker地址执行命令;如果不配置Broker地址,则对集群中所有主机执行命令

3.5 集群监控平台搭建

3.5.1 概述

RocketMQ有一个对其扩展的开源项目incubator-rocketmq-externals,这个项目中有一个子模块叫rocketmq-console,这个便是管理控制台项目了,先将incubator-rocketmq-externals拉到本地,因为我们需要自己对rocketmq-console进行编译打包运行。

3.5.2 下载并编译打包

git clone https://github.com/apache/rocketmq-externals
cd rocketmq-console
mvn clean package -Dmaven.test.skip=true

image.gif

注意:打包前在rocketmq-console中配置namesrv集群地址:

rocketmq.config.namesrvAddr=192.168.25.135:9876;192.168.25.138:9876

image.gif

启动rocketmq-console:

java -jar rocketmq-console-ng-1.0.0.jar

image.gif

启动成功后,我们就可以通过浏览器访问http://localhost:8080进入控制台界面了,如下图:

image.gif 编辑

4. 消息发送样例

  • 导入MQ客户端依赖
<dependency>
    <groupId>org.apache.rocketmq</groupId>
    <artifactId>rocketmq-client</artifactId>
    <version>4.4.0</version>
</dependency>

image.gif

  • 消息发送者步骤分析

1.创建消息生产者producer,并制定生产者组名

2.指定Nameserver地址

3.启动producer

4.创建消息对象,指定主题Topic、Tag和消息体

5.发送消息

6.关闭生产者producer

  • 消息消费者步骤分析

1.创建消费者Consumer,制定消费者组名

2.指定Nameserver地址

3.订阅主题Topic和Tag

4.设置回调函数,处理消息

5.启动消费者consumer

4.1 基本样例

4.1.1 消息发送

1)发送同步消息

这种可靠性同步地发送方式使用的比较广泛,比如:重要的消息通知,短信通知。

public class SyncProducer {
  public static void main(String[] args) throws Exception {
      // 实例化消息生产者Producer
        DefaultMQProducer producer = new DefaultMQProducer("please_rename_unique_group_name");
      // 设置NameServer的地址
      producer.setNamesrvAddr("localhost:9876");
      // 启动Producer实例
        producer.start();
      for (int i = 0; i < 100; i++) {
          // 创建消息,并指定Topic,Tag和消息体
          Message msg = new Message("TopicTest" /* Topic */,
          "TagA" /* Tag */,
          ("Hello RocketMQ " + i).getBytes(RemotingHelper.DEFAULT_CHARSET) /* Message body */
          );
          // 发送消息到一个Broker
            SendResult sendResult = producer.send(msg);
            // 通过sendResult返回消息是否成功送达
            System.out.printf("%s%n", sendResult);
      }
      // 如果不再发送消息,关闭Producer实例。
      producer.shutdown();
    }
}

image.gif

2)发送异步消息

异步消息通常用在对响应时间敏感的业务场景,即发送端不能容忍长时间地等待Broker的响应。

public class AsyncProducer {
  public static void main(String[] args) throws Exception {
      // 实例化消息生产者Producer
        DefaultMQProducer producer = new DefaultMQProducer("please_rename_unique_group_name");
      // 设置NameServer的地址
        producer.setNamesrvAddr("localhost:9876");
      // 启动Producer实例
        producer.start();
        producer.setRetryTimesWhenSendAsyncFailed(0);
      for (int i = 0; i < 100; i++) {
                final int index = i;
              // 创建消息,并指定Topic,Tag和消息体
                Message msg = new Message("TopicTest",
                    "TagA",
                    "OrderID188",
                    "Hello world".getBytes(RemotingHelper.DEFAULT_CHARSET));
                // SendCallback接收异步返回结果的回调
                producer.send(msg, new SendCallback() {
                    @Override
                    public void onSuccess(SendResult sendResult) {
                        System.out.printf("%-10d OK %s %n", index,
                            sendResult.getMsgId());
                    }
                    @Override
                    public void onException(Throwable e) {
                      System.out.printf("%-10d Exception %s %n", index, e);
                      e.printStackTrace();
                    }
              });
      }
      // 如果不再发送消息,关闭Producer实例。
      producer.shutdown();
    }
}

image.gif

3)单向发送消息

这种方式主要用在不特别关心发送结果的场景,例如日志发送。

public class OnewayProducer {
  public static void main(String[] args) throws Exception{
      // 实例化消息生产者Producer
        DefaultMQProducer producer = new DefaultMQProducer("please_rename_unique_group_name");
      // 设置NameServer的地址
        producer.setNamesrvAddr("localhost:9876");
      // 启动Producer实例
        producer.start();
      for (int i = 0; i < 100; i++) {
          // 创建消息,并指定Topic,Tag和消息体
          Message msg = new Message("TopicTest" /* Topic */,
                "TagA" /* Tag */,
                ("Hello RocketMQ " + i).getBytes(RemotingHelper.DEFAULT_CHARSET) /* Message body */
          );
          // 发送单向消息,没有任何返回结果
          producer.sendOneway(msg);
      }
      // 如果不再发送消息,关闭Producer实例。
      producer.shutdown();
    }
}

image.gif

4.1.2 消费消息

1)负载均衡模式

消费者采用负载均衡方式消费消息,多个消费者共同消费队列消息,每个消费者处理的消息不同

public static void main(String[] args) throws Exception {
    // 实例化消息生产者,指定组名
    DefaultMQPushConsumer consumer = new DefaultMQPushConsumer("group1");
    // 指定Namesrv地址信息.
    consumer.setNamesrvAddr("localhost:9876");
    // 订阅Topic
    consumer.subscribe("Test", "*");
    //负载均衡模式消费
    consumer.setMessageModel(MessageModel.CLUSTERING);
    // 注册回调函数,处理消息
    consumer.registerMessageListener(new MessageListenerConcurrently() {
        @Override
        public ConsumeConcurrentlyStatus consumeMessage(List<MessageExt> msgs,
                                                        ConsumeConcurrentlyContext context) {
            System.out.printf("%s Receive New Messages: %s %n", 
                              Thread.currentThread().getName(), msgs);
            return ConsumeConcurrentlyStatus.CONSUME_SUCCESS;
        }
    });
    //启动消息者
    consumer.start();
    System.out.printf("Consumer Started.%n");
}

image.gif

2)广播模式

消费者采用广播的方式消费消息,每个消费者消费的消息都是相同的

public static void main(String[] args) throws Exception {
    // 实例化消息生产者,指定组名
    DefaultMQPushConsumer consumer = new DefaultMQPushConsumer("group1");
    // 指定Namesrv地址信息.
    consumer.setNamesrvAddr("localhost:9876");
    // 订阅Topic
    consumer.subscribe("Test", "*");
    //广播模式消费
    consumer.setMessageModel(MessageModel.BROADCASTING);
    // 注册回调函数,处理消息
    consumer.registerMessageListener(new MessageListenerConcurrently() {
        @Override
        public ConsumeConcurrentlyStatus consumeMessage(List<MessageExt> msgs,
                                                        ConsumeConcurrentlyContext context) {
            System.out.printf("%s Receive New Messages: %s %n", 
                              Thread.currentThread().getName(), msgs);
            return ConsumeConcurrentlyStatus.CONSUME_SUCCESS;
        }
    });
    //启动消息者
    consumer.start();
    System.out.printf("Consumer Started.%n");
}

image.gif

4.2 顺序消息

消息有序指的是可以按照消息的发送顺序来消费(FIFO)。RocketMQ可以严格的保证消息有序,可以分为分区有序或者全局有序。

顺序消费的原理解析,在默认的情况下消息发送会采取Round Robin轮询方式把消息发送到不同的queue(分区队列);而消费消息的时候从多个queue上拉取消息,这种情况发送和消费是不能保证顺序。但是如果控制发送的顺序消息只依次发送到同一个queue中,消费的时候只从这个queue上依次拉取,则就保证了顺序。当发送和消费参与的queue只有一个,则是全局有序;如果多个queue参与,则为分区有序,即相对每个queue,消息都是有序的。

下面用订单进行分区有序的示例。一个订单的顺序流程是:创建、付款、推送、完成。订单号相同的消息会被先后发送到同一个队列中,消费时,同一个OrderId获取到的肯定是同一个队列。

4.2.1 顺序消息生产

/**
* Producer,发送顺序消息
*/
public class Producer {
   public static void main(String[] args) throws Exception {
       DefaultMQProducer producer = new DefaultMQProducer("please_rename_unique_group_name");
       producer.setNamesrvAddr("127.0.0.1:9876");
       producer.start();
       String[] tags = new String[]{"TagA", "TagC", "TagD"};
       // 订单列表
       List<OrderStep> orderList = new Producer().buildOrders();
       Date date = new Date();
       SimpleDateFormat sdf = new SimpleDateFormat("yyyy-MM-dd HH:mm:ss");
       String dateStr = sdf.format(date);
       for (int i = 0; i < 10; i++) {
           // 加个时间前缀
           String body = dateStr + " Hello RocketMQ " + orderList.get(i);
           Message msg = new Message("TopicTest", tags[i % tags.length], "KEY" + i, body.getBytes());
           SendResult sendResult = producer.send(msg, new MessageQueueSelector() {
               @Override
               public MessageQueue select(List<MessageQueue> mqs, Message msg, Object arg) {
                   Long id = (Long) arg;  //根据订单id选择发送queue
                   long index = id % mqs.size();
                   return mqs.get((int) index);
               }
           }, orderList.get(i).getOrderId());//订单id
           System.out.println(String.format("SendResult status:%s, queueId:%d, body:%s",
               sendResult.getSendStatus(),
               sendResult.getMessageQueue().getQueueId(),
               body));
       }
       producer.shutdown();
   }
   /**
    * 订单的步骤
    */
   private static class OrderStep {
       private long orderId;
       private String desc;
       public long getOrderId() {
           return orderId;
       }
       public void setOrderId(long orderId) {
           this.orderId = orderId;
       }
       public String getDesc() {
           return desc;
       }
       public void setDesc(String desc) {
           this.desc = desc;
       }
       @Override
       public String toString() {
           return "OrderStep{" +
               "orderId=" + orderId +
               ", desc='" + desc + '\'' +
               '}';
       }
   }
   /**
    * 生成模拟订单数据
    */
   private List<OrderStep> buildOrders() {
       List<OrderStep> orderList = new ArrayList<OrderStep>();
       OrderStep orderDemo = new OrderStep();
       orderDemo.setOrderId(15103111039L);
       orderDemo.setDesc("创建");
       orderList.add(orderDemo);
       orderDemo = new OrderStep();
       orderDemo.setOrderId(15103111065L);
       orderDemo.setDesc("创建");
       orderList.add(orderDemo);
       orderDemo = new OrderStep();
       orderDemo.setOrderId(15103111039L);
       orderDemo.setDesc("付款");
       orderList.add(orderDemo);
       orderDemo = new OrderStep();
       orderDemo.setOrderId(15103117235L);
       orderDemo.setDesc("创建");
       orderList.add(orderDemo);
       orderDemo = new OrderStep();
       orderDemo.setOrderId(15103111065L);
       orderDemo.setDesc("付款");
       orderList.add(orderDemo);
       orderDemo = new OrderStep();
       orderDemo.setOrderId(15103117235L);
       orderDemo.setDesc("付款");
       orderList.add(orderDemo);
       orderDemo = new OrderStep();
       orderDemo.setOrderId(15103111065L);
       orderDemo.setDesc("完成");
       orderList.add(orderDemo);
       orderDemo = new OrderStep();
       orderDemo.setOrderId(15103111039L);
       orderDemo.setDesc("推送");
       orderList.add(orderDemo);
       orderDemo = new OrderStep();
       orderDemo.setOrderId(15103117235L);
       orderDemo.setDesc("完成");
       orderList.add(orderDemo);
       orderDemo = new OrderStep();
       orderDemo.setOrderId(15103111039L);
       orderDemo.setDesc("完成");
       orderList.add(orderDemo);
       return orderList;
   }
}

image.gif

4.2.2 顺序消费消息

/**
* 顺序消息消费,带事务方式(应用可控制Offset什么时候提交)
*/
public class ConsumerInOrder {
   public static void main(String[] args) throws Exception {
       DefaultMQPushConsumer consumer = new 
           DefaultMQPushConsumer("please_rename_unique_group_name_3");
       consumer.setNamesrvAddr("127.0.0.1:9876");
       /**
        * 设置Consumer第一次启动是从队列头部开始消费还是队列尾部开始消费<br>
        * 如果非第一次启动,那么按照上次消费的位置继续消费
        */
       consumer.setConsumeFromWhere(ConsumeFromWhere.CONSUME_FROM_FIRST_OFFSET);
       consumer.subscribe("TopicTest", "TagA || TagC || TagD");
       consumer.registerMessageListener(new MessageListenerOrderly() {
           Random random = new Random();
           @Override
           public ConsumeOrderlyStatus consumeMessage(List<MessageExt> msgs, ConsumeOrderlyContext context) {
               context.setAutoCommit(true);
               for (MessageExt msg : msgs) {
                   // 可以看到每个queue有唯一的consume线程来消费, 订单对每个queue(分区)有序
                   System.out.println("consumeThread=" + Thread.currentThread().getName() + "queueId=" + msg.getQueueId() + ", content:" + new String(msg.getBody()));
               }
               try {
                   //模拟业务逻辑处理中...
                   TimeUnit.SECONDS.sleep(random.nextInt(10));
               } catch (Exception e) {
                   e.printStackTrace();
               }
               return ConsumeOrderlyStatus.SUCCESS;
           }
       });
       consumer.start();
       System.out.println("Consumer Started.");
   }
}

image.gif

4.3 延时消息

比如电商里,提交了一个订单就可以发送一个延时消息,1h后去检查这个订单的状态,如果还是未付款就取消订单释放库存。

4.3.1 启动消息消费者

public class ScheduledMessageConsumer {
   public static void main(String[] args) throws Exception {
      // 实例化消费者
      DefaultMQPushConsumer consumer = new DefaultMQPushConsumer("ExampleConsumer");
      // 订阅Topics
      consumer.subscribe("TestTopic", "*");
      // 注册消息监听者
      consumer.registerMessageListener(new MessageListenerConcurrently() {
          @Override
          public ConsumeConcurrentlyStatus consumeMessage(List<MessageExt> messages, ConsumeConcurrentlyContext context) {
              for (MessageExt message : messages) {
                  // Print approximate delay time period
                  System.out.println("Receive message[msgId=" + message.getMsgId() + "] " + (System.currentTimeMillis() - message.getStoreTimestamp()) + "ms later");
              }
              return ConsumeConcurrentlyStatus.CONSUME_SUCCESS;
          }
      });
      // 启动消费者
      consumer.start();
  }
}

image.gif

4.3.2 发送延时消息

public class ScheduledMessageProducer {
   public static void main(String[] args) throws Exception {
      // 实例化一个生产者来产生延时消息
      DefaultMQProducer producer = new DefaultMQProducer("ExampleProducerGroup");
      // 启动生产者
      producer.start();
      int totalMessagesToSend = 100;
      for (int i = 0; i < totalMessagesToSend; i++) {
          Message message = new Message("TestTopic", ("Hello scheduled message " + i).getBytes());
          // 设置延时等级3,这个消息将在10s之后发送(现在只支持固定的几个时间,详看delayTimeLevel)
          message.setDelayTimeLevel(3);
          // 发送消息
          producer.send(message);
      }
       // 关闭生产者
      producer.shutdown();
  }
}

image.gif

4.3.3 验证

您将会看到消息的消费比存储时间晚10秒

4.3.4 使用限制

// org/apache/rocketmq/store/config/MessageStoreConfig.java
private String messageDelayLevel = "1s 5s 10s 30s 1m 2m 3m 4m 5m 6m 7m 8m 9m 10m 20m 30m 1h 2h";

image.gif

现在RocketMq并不支持任意时间的延时,需要设置几个固定的延时等级,从1s到2h分别对应着等级1到18

4.4 批量消息

批量发送消息能显著提高传递小消息的性能。限制是这些批量消息应该有相同的topic,相同的waitStoreMsgOK,而且不能是延时消息。此外,这一批消息的总大小不应超过4MB。

4.4.1 发送批量消息

如果您每次只发送不超过4MB的消息,则很容易使用批处理,样例如下:

String topic = "BatchTest";
List<Message> messages = new ArrayList<>();
messages.add(new Message(topic, "TagA", "OrderID001", "Hello world 0".getBytes()));
messages.add(new Message(topic, "TagA", "OrderID002", "Hello world 1".getBytes()));
messages.add(new Message(topic, "TagA", "OrderID003", "Hello world 2".getBytes()));
try {
   producer.send(messages);
} catch (Exception e) {
   e.printStackTrace();
   //处理error
}

image.gif

如果消息的总长度可能大于4MB时,这时候最好把消息进行分割

public class ListSplitter implements Iterator<List<Message>> {
   private final int SIZE_LIMIT = 1024 * 1024 * 4;
   private final List<Message> messages;
   private int currIndex;
   public ListSplitter(List<Message> messages) {
           this.messages = messages;
   }
    @Override 
    public boolean hasNext() {
       return currIndex < messages.size();
   }
    @Override 
    public List<Message> next() {
       int nextIndex = currIndex;
       int totalSize = 0;
       for (; nextIndex < messages.size(); nextIndex++) {
           Message message = messages.get(nextIndex);
           int tmpSize = message.getTopic().length() + message.getBody().length;
           Map<String, String> properties = message.getProperties();
           for (Map.Entry<String, String> entry : properties.entrySet()) {
               tmpSize += entry.getKey().length() + entry.getValue().length();
           }
           tmpSize = tmpSize + 20; // 增加日志的开销20字节
           if (tmpSize > SIZE_LIMIT) {
               //单个消息超过了最大的限制
               //忽略,否则会阻塞分裂的进程
               if (nextIndex - currIndex == 0) {
                  //假如下一个子列表没有元素,则添加这个子列表然后退出循环,否则只是退出循环
                  nextIndex++;
               }
               break;
           }
           if (tmpSize + totalSize > SIZE_LIMIT) {
               break;
           } else {
               totalSize += tmpSize;
           }
       }
       List<Message> subList = messages.subList(currIndex, nextIndex);
       currIndex = nextIndex;
       return subList;
   }
}
//把大的消息分裂成若干个小的消息
ListSplitter splitter = new ListSplitter(messages);
while (splitter.hasNext()) {
  try {
      List<Message>  listItem = splitter.next();
      producer.send(listItem);
  } catch (Exception e) {
      e.printStackTrace();
      //处理error
  }
}

image.gif

4.5 过滤消息

在大多数情况下,TAG是一个简单而有用的设计,其可以来选择您想要的消息。例如:

DefaultMQPushConsumer consumer = new DefaultMQPushConsumer("CID_EXAMPLE");
consumer.subscribe("TOPIC", "TAGA || TAGB || TAGC");

image.gif

消费者将接收包含TAGA或TAGB或TAGC的消息。但是限制是一个消息只能有一个标签,这对于复杂的场景可能不起作用。在这种情况下,可以使用SQL表达式筛选消息。SQL特性可以通过发送消息时的属性来进行计算。在RocketMQ定义的语法下,可以实现一些简单的逻辑。下面是一个例子:

------------
| message  |
|----------|  a > 5 AND b = 'abc'
| a = 10   |  --------------------> Gotten
| b = 'abc'|
| c = true |
------------
------------
| message  |
|----------|   a > 5 AND b = 'abc'
| a = 1    |  --------------------> Missed
| b = 'abc'|
| c = true |
------------

image.gif

4.5.1 SQL基本语法

RocketMQ只定义了一些基本语法来支持这个特性。你也可以很容易地扩展它。

  • 数值比较,比如:>,>=,<,<=,BETWEEN,=;
  • 字符比较,比如:=,<>,IN;
  • IS NULL 或者 IS NOT NULL;
  • 逻辑符号 AND,OR,NOT;

常量支持类型为:

  • 数值,比如:123,3.1415;
  • 字符,比如:'abc',必须用单引号包裹起来;
  • NULL,特殊的常量
  • 布尔值,TRUEFALSE

只有使用push模式的消费者才能用使用SQL92标准的sql语句,接口如下:

public void subscribe(finalString topic, final MessageSelector messageSelector)

image.gif

4.5.2 消息生产者

发送消息时,你能通过putUserProperty来设置消息的属性

DefaultMQProducer producer = new DefaultMQProducer("please_rename_unique_group_name");
producer.start();
Message msg = new Message("TopicTest",
   tag,
   ("Hello RocketMQ " + i).getBytes(RemotingHelper.DEFAULT_CHARSET)
);
// 设置一些属性
msg.putUserProperty("a", String.valueOf(i));
SendResult sendResult = producer.send(msg);
producer.shutdown();

image.gif

4.5.3 消息消费者

用MessageSelector.bySql来使用sql筛选消息

DefaultMQPushConsumer consumer = new DefaultMQPushConsumer("please_rename_unique_group_name_4");
// 只有订阅的消息有这个属性a, a >=0 and a <= 3
consumer.subscribe("TopicTest", MessageSelector.bySql("a between 0 and 3");
consumer.registerMessageListener(new MessageListenerConcurrently() {
   @Override
   public ConsumeConcurrentlyStatus consumeMessage(List<MessageExt> msgs, ConsumeConcurrentlyContext context) {
       return ConsumeConcurrentlyStatus.CONSUME_SUCCESS;
   }
});
consumer.start();

image.gif

4.6 事务消息

4.6.1 流程分析

image.gif 编辑

上图说明了事务消息的大致方案,其中分为两个流程:正常事务消息的发送及提交、事务消息的补偿流程。

1)事务消息发送及提交

(1) 发送消息(half消息)。

(2) 服务端响应消息写入结果。

(3) 根据发送结果执行本地事务(如果写入失败,此时half消息对业务不可见,本地逻辑不执行)。

(4) 根据本地事务状态执行Commit或者Rollback(Commit操作生成消息索引,消息对消费者可见)

2)事务补偿

(1) 对没有Commit/Rollback的事务消息(pending状态的消息),从服务端发起一次“回查”

(2) Producer收到回查消息,检查回查消息对应的本地事务的状态

(3) 根据本地事务状态,重新Commit或者Rollback

其中,补偿阶段用于解决消息Commit或者Rollback发生超时或者失败的情况。

3)事务消息状态

事务消息共有三种状态,提交状态、回滚状态、中间状态:

  • TransactionStatus.CommitTransaction: 提交事务,它允许消费者消费此消息。
  • TransactionStatus.RollbackTransaction: 回滚事务,它代表该消息将被删除,不允许被消费。
  • TransactionStatus.Unknown: 中间状态,它代表需要检查消息队列来确定状态。

4.6.1 发送事务消息

1) 创建事务性生产者

使用 TransactionMQProducer类创建生产者,并指定唯一的 ProducerGroup,就可以设置自定义线程池来处理这些检查请求。执行本地事务后、需要根据执行结果对消息队列进行回复。

public class Producer {
    public static void main(String[] args) throws MQClientException, InterruptedException {
        //创建事务监听器
        TransactionListener transactionListener = new TransactionListenerImpl();
        //创建消息生产者
        TransactionMQProducer producer = new TransactionMQProducer("group6");
        producer.setNamesrvAddr("192.168.25.135:9876;192.168.25.138:9876");
        //生产者这是监听器
        producer.setTransactionListener(transactionListener);
        //启动消息生产者
        producer.start();
        String[] tags = new String[]{"TagA", "TagB", "TagC"};
        for (int i = 0; i < 3; i++) {
            try {
                Message msg = new Message("TransactionTopic", tags[i % tags.length], "KEY" + i,
                        ("Hello RocketMQ " + i).getBytes(RemotingHelper.DEFAULT_CHARSET));
                SendResult sendResult = producer.sendMessageInTransaction(msg, null);
                System.out.printf("%s%n", sendResult);
                TimeUnit.SECONDS.sleep(1);
            } catch (MQClientException | UnsupportedEncodingException e) {
                e.printStackTrace();
            }
        }
        //producer.shutdown();
    }
}

image.gif

2)实现事务的监听接口

当发送半消息成功时,我们使用 executeLocalTransaction 方法来执行本地事务。它返回前一节中提到的三个事务状态之一。checkLocalTranscation 方法用于检查本地事务状态,并回应消息队列的检查请求。它也是返回前一节中提到的三个事务状态之一。

public class TransactionListenerImpl implements TransactionListener {
    @Override
    public LocalTransactionState executeLocalTransaction(Message msg, Object arg) {
        System.out.println("执行本地事务");
        if (StringUtils.equals("TagA", msg.getTags())) {
            return LocalTransactionState.COMMIT_MESSAGE;
        } else if (StringUtils.equals("TagB", msg.getTags())) {
            return LocalTransactionState.ROLLBACK_MESSAGE;
        } else {
            return LocalTransactionState.UNKNOW;
        }
    }
    @Override
    public LocalTransactionState checkLocalTransaction(MessageExt msg) {
        System.out.println("MQ检查消息Tag【"+msg.getTags()+"】的本地事务执行结果");
        return LocalTransactionState.COMMIT_MESSAGE;
    }
}

image.gif

4.6.2 使用限制

  1. 事务消息不支持延时消息和批量消息。
  2. 为了避免单个消息被检查太多次而导致半队列消息累积,我们默认将单个消息的检查次数限制为 15 次,但是用户可以通过 Broker 配置文件的 transactionCheckMax参数来修改此限制。如果已经检查某条消息超过 N 次的话( N = transactionCheckMax ) 则 Broker 将丢弃此消息,并在默认情况下同时打印错误日志。用户可以通过重写 AbstractTransactionCheckListener 类来修改这个行为。
  3. 事务消息将在 Broker 配置文件中的参数 transactionMsgTimeout 这样的特定时间长度之后被检查。当发送事务消息时,用户还可以通过设置用户属性 CHECK_IMMUNITY_TIME_IN_SECONDS 来改变这个限制,该参数优先于 transactionMsgTimeout 参数。
  4. 事务性消息可能不止一次被检查或消费。
  5. 提交给用户的目标主题消息可能会失败,目前这依日志的记录而定。它的高可用性通过 RocketMQ 本身的高可用性机制来保证,如果希望确保事务消息不丢失、并且事务完整性得到保证,建议使用同步的双重写入机制。
  6. 事务消息的生产者 ID 不能与其他类型消息的生产者 ID 共享。与其他类型的消息不同,事务消息允许反向查询、MQ服务器能通过它们的生产者 ID 查询到消费者。
相关文章
|
21天前
|
人工智能 自然语言处理 Java
大模型应用开发5-SpringAIalibaba实战
本文介绍了SpringAIAlibaba开源项目,该项目基于SpringAI构建,为阿里云通义系列模型提供Java开发实践。主要内容包括: 基础使用:配置模型API、依赖引入、调用示例,支持同步和流式调用; 多种集成方式:对接本地Ollama模型、ChatClient高级API、SSE流式输出; 核心功能实现:提示词模板、结构化输出、持久化内存、文本生成图片/语音; 高级能力:向量数据库、RAG增强检索、工具调用(Tool Calling); MCP协议:标准化工具调用方案,实现服务端工具共享;
|
21天前
|
人工智能 NoSQL Java
大模型应用开发2-SpringAI实战
本文介绍了SpringAI框架如何整合大语言模型,并详细讲解了应用开发的关键技术。主要内容包括: 核心功能 支持OpenAI、Ollama等主流平台 封装对话模型、向量计算等功能 提供同步/异步调用方式 关键技术实现 会话记忆管理(内存/Redis) 工具调用(Function Calling) 知识增强(RAG)架构 多模态交互(文本/图像) 典型应用场景 文献阅读助手实现 智能客服系统 文档知识库问答 开发实践 配置向量数据库 处理PDF文档 实现工具调用 兼容阿里云平台 该框架显著简化了大模型应用开发
|
21天前
|
消息中间件 JavaScript 前端开发
详解事件循环与浏览器渲染机制
摘要:浏览器采用多进程架构,渲染主线程通过事件循环机制处理HTML解析、样式计算、布局等任务。异步机制避免主线程阻塞,任务按优先级在微队列、交互队列等不同队列中调度。JS执行会阻碍渲染,因其与渲染任务共享主线程。渲染流程包含解析、样式计算、布局、分层等阶段,最终由合成线程和GPU完成绘制。transform效率高因其仅影响合成阶段,不涉及主线程。reflow是布局重计算,repaint是绘制指令更新,两者均影响性能。
|
21天前
|
安全 NoSQL Java
基于JWT+SpringSecurity整合一个单点认证授权机制
本文介绍了基于JWT和SpringSecurity的授权认证机制架构设计。系统采用RBAC权限模型,通过5张表描述用户-角色-权限关系。认证流程包含登录验证、IP检查、密码匹配等环节,使用JWT生成token并保存用户信息到Redis。授权部分利用@PreAuthorize注解和PermissionService实现权限校验,支持单权限、多权限及角色验证。整体架构通过过滤器链实现无状态认证,兼顾安全性和灵活性,为开发者提供了完整的认证授权解决方案。
|
21天前
|
人工智能 Linux API
阿里云、本地多平台部署 OpenClaw 集成Agent Skills实战:代码仓库分析技能包开发解析
在开源项目的开发与学习过程中,开发者常常会陷入这样的困境:在代码托管平台发现优质开源项目后,克隆到本地却面对错综复杂的目录结构、冗长且信息杂乱的说明文档,甚至连核心API入口都难以定位,最终被复杂的代码体系劝退。2026年,基于OpenClaw(曾用名Clawdbot,因Logo特征被开发者亲切称为“龙虾”)框架,结合Agent Skills可复用能力模块,能够打造专属的“代码仓库百晓通”技能包,让AI成为高效的代码分析助手,快速拆解、理解各类开源项目。同时,本文将完整梳理2026年OpenClaw在阿里云及本地MacOS、Linux、Windows11系统的部署流程,详解阿里云千问大模型与免
418 3
|
21天前
|
人工智能 Linux API
阿里云+本地三系统部署 OpenClaw 及精准参数调优手册:千问/Coding Plan模型对接教程
在日常使用OpenClaw(原Clawdbot)的过程中,很多用户都会遇到输出随机、答非所问、重复啰嗦、长度失控等问题,这些并非模型能力不足,而是**温度、最大生成长度、采样参数、惩罚系数**没有匹配场景。与此同时,正确完成云端与本地部署、对接稳定大模型,是让AI稳定输出的前提。
616 17
|
21天前
|
存储 人工智能 NoSQL
大模型应用开发3-LangChain4j实战
本文介绍了LangChain4j框架的使用方法,主要包括以下内容:1. 基础配置:创建SpringBoot项目并配置OpenAI聊天模型;2. AIServices工具类:简化模型调用,支持流式和阻塞式两种调用方式;3. 会话记忆功能:实现多轮对话记忆,支持会话隔离和Redis持久化存储;4. RAG检索增强:通过向量数据库存储和检索专业领域知识,提升大模型回答质量;5. Tools工具:通过Function Calling机制实现业务功能调用。文章详细讲解了每个功能的实现步骤,包括代码示例和配置方法,帮助
|
20天前
|
存储 安全 Java
你还在手动传包、靠“共享盘”发版本?Artifact Registry 才是依赖管理的终局答案!
你还在手动传包、靠“共享盘”发版本?Artifact Registry 才是依赖管理的终局答案!
274 16
|
24天前
|
存储 运维 安全
《OpenClaw端口通信失效全解:监听修改与防火墙规则落地指南》
本文针对OpenClaw启动后默认端口无法访问、系统提示连接被拒绝的高频运维问题,结合真实落地实操经验展开全流程解析。文章从端口占用进程深度溯源入手,区分不同占用主体的处理方式,再详细讲解配置文件中监听端口的规范修改与安全备份方法,同时涵盖框架平滑重启、端口绑定状态核验、防火墙策略添加与规则重载等核心步骤,最终通过多场景连通性测试完成问题闭环。全文摒弃零散操作,侧重环境动态适配与底层逻辑梳理,帮助从业者建立系统化端口运维思维,从根源解决端口冲突、策略拦截等故障,实现框架长期稳定对外提供服务。
214 10
|
21天前
|
人工智能 Linux API
阿里云+本地全平台部署OpenClaw|iMessage集成+大模型千问/Coding Plan API+避坑指南
2026年,AI自动化框架OpenClaw(原Clawdbot)凭借云端+本地双部署、多模型兼容与iMessage深度集成能力,成为连接苹果生态与AI能力的核心工具。阿里云提供轻量服务器、ECS、计算巢三种一键部署方案,本地支持MacOS、Linux、Windows11全系统运行,搭配阿里云千问大模型、免费Coding Plan API,可实现iMessage消息收发、自然语言交互、任务自动化执行,满足个人效率管理、移动AI助手、轻量业务开发等场景需求。
233 14
阿里云+本地全平台部署OpenClaw|iMessage集成+大模型千问/Coding Plan API+避坑指南
下一篇
开通oss服务