两节锂电池保护芯片IC,PW7120在电路设计中的应用

简介: 1.两节锂电池保护芯片的工作原理(1)过充保护:防止任何一节电池电压过高起火(2)过放保护:防止任何一节电池电压过低损坏(3)过流/短路保护:防止输出端短路或电流过大烧毁电池2.两节锂电池保护板电路的要点(1)为什么需要MOS管:(芯片是大脑,MOS管是肌肉,负责切断电流)3.电路路径与连接方式(1)电池连接顺序(2)充电路径:充电电路+→P+/电池组+→电池组-→MOS管Q2→MOS管Q1→P-/充电电路(3)放电路径:电池组-→MOS管Q2→MOS管Q1→P-/负载+/P+/电池组+4.与充电电路的组合5.与均衡电路的组合

两节串联锂电池保护板关于芯片,电路,原理,充放电的讲解

典型芯片:PW7120

1. 两节锂电池保护芯片的工作原理

(1)过充保护:防止任何一节电池电压过高起火

(2)过放保护:防止任何一节电池电压过低损坏

(3)过流/短路保护:防止输出端短路或电流过大烧毁电池

2. 两节锂电池保护板电路的要点

(1)为什么需要MOS管:(芯片是大脑,MOS管是肌肉,负责切断电流)

3. 电路路径与连接方式

(1)电池连接顺序

(2)充电路径:充电电路+→P+/电池组+→电池组-→MOS管Q2→MOS管Q1→P-/充电电路

(3)放电路径:电池组-→MOS管Q2→MOS管Q1→P-/负载+/P+/电池组+

4. 与充电电路的组合

5. 与均衡电路的组合

  图片1.png

图片2.png

一般两节电池保护板主要是用在电池作为保护,然后输出两个线,就比如图2电池包一样里面带保护板,拿出两条线然后它具备的功能:第一个过充保护,过充保护是保证充电电压不要太高免得导致电池鼓包发热,过放也是一样,如果电池电量到0V或者过低,这个时候电池也会发热然后也可能会造成鼓包,也就是说发热再去充电他可能会造成鼓包等等,然后过流和短路就更好理解了,我限制你最过放电流,还有过充电流的一个值在多大内,就比如说像2A,有的是10A,有的是20A是不是短路保护,更多的就是在对于电池电路的

图片3.png

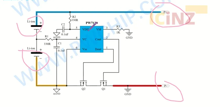
如接电接错等等各种状况,圈起来的地方,还有电池的短路保护等等。然后两节电池保护要点要理解它的原理,要理解它为什么又要用到MOS,就比如芯片它负责一个大脑思考,MOS是肌肉或者我们叫开关主要功能是负责切断打开或关闭

图片4.png 图片5.png

回到电路图正常充电流程,电池充电电路的正极到P正到电池正再到电池负,再到MOS Q2 MOS是开关,MOS Q2 是开关1再到MOS Q1开关2然后再回到P负充电电路的负极,也就是说整个电路中其实它是有两个开关:开关1开关2对应的是MOS1 MOS2,负责开关引脚就是1脚和2脚,1脚是放电控制,2脚是充电控制,所以1脚对应是放电,如果它过放了那么开关就断开,因为它两个开关是串在一起的,所以任意一个开关断开那所有整个电路也是断开的,然后引脚2就是充电对应的是过充,一旦过充它MOS也会关闭,同时第3引脚VIN这个就是过流短路的一个检测脚,控制Q1前面圈的那个地方,一样也是控制的开关它检测的就是短路或者过流的一个作用,主要的检测就是利用MOS内阻的压差,压差算什么呢?也是利用很简单的欧姆定律;就是电阻乘以电流等于V,它就会跟内阻形成压差。这个就是它的原理,原理就是你要理解Q1Q2为什么需要MOS,他就是一个开关,Q1Q2对应两个开关分别对应的放电开关,充电开关,还有第三引脚是一个过流短路它有对应的控制的一个开关,所以放电这个就一样只要理解它Q1Q2对应的它的作用就好了与充电电路的组合,5脚跟4脚组合去检测第一个电池1,4脚跟6脚组合检测电池2就检测电池的电压就是V,电压就比如过放电压过充电压。

图片6.png

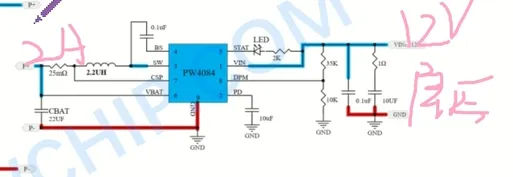
这是充电电路的组合,其实很简单就是P正P负对应的就是充放电的接口的正负极,所以充电电路的P正P负就接到充电芯片的P正P负就可以了,这是连个充电电路一般是任选一个,右边图上写着1A是输出再到左边图充电1A,下面是1.7A,这个芯片最大能做到2A就是充电电流的大小,充电速度就能有不同的变化,右图右上角圈的是USB输入的,5V升压型的

图片7.png


这个是12V降压的,那么到8.4V,这个应该是2A也是一样接到P正接P负接一起就可以了

图片8.png

均衡电路的组合,在这个位置,我们要考虑到电池1电池2它的保护,这里电池1电池2两个有分别是去单独去检测V的,所以我们要考虑电池包的使用的时候不能电池的,电池电压,内阻,容量三个要一致,如果不一致会什么样呢?

图片9.png 图片10.png

就比如说第一节是4V,第二节是3.7V那么我们因为充电是接到一起的,那么一起充电充满了这个到4.2V那就可能到3.9V,这时候我们看到电池一4.2V已经充满了,那这个时候充电引脚就会控制这个开关,控制它干嘛呢,我把它断开,那就等于说整个电路就不通了,这个先充满,那就控制到MOS把它开关断开,那么后面也就断开了,接不到电池,那就导致充电IC 就比如接上充电IC这一直检测不到电池,那就断开了,整个电路就不行了,不通路,那就等于芯片充电电路没有接到电池,没有检测到电池的一个状态所以它就是这样一个状态,均衡电路它的作用更多的是适合于,就比在同样的电池下,我这里电池可能是4.1V,那我这个可能是4.0V或者4.09V这样比较低压差的时候,它的原理就是通过这个是一个电阻比较大的这个叫损耗去消耗它的电量,然后当这个是达到4.2V,因为这个是4.1以后先达到4.2V,那么检测到了MOS打开等于接地的,所以这个电阻在一直不断地耗电,就发热,所以这里一般设置电流不能太大,那这里还没到4.2,我们的4.18那这个继续充电,这里不打开,所以说这里4.2的会被持续消耗到电量,所以慢慢的不断地循环以后慢慢的把这个大家的压差能量补齐所以是这个作用,MOS Q1 Q2的选型一般的话就是这个23-6、SOP83、TO252的封装,然后为什么要更这种封装呢?还有MOS的选型很简单,利用过流检测,就利用Q1Q2两个MOS的压差,就比如说这个现在的压差是R,那当它们通过电流是2A,那它们压差就等于R乘以2A这个得出来就是它的压差,然后减速,这里有过放检测,过电流放电保护阀值就是它的0.2V,那就是V除以R等于I,这个作用还有过电流充电的一个状态,就是这样,所以这里的话就是0.2V除以内阻R等于过流点,然后同时如果R更小,除了换更低内阻的MOS以外,那还有个作用就是再加一个并联,电阻并联就是阻值变小,充放电的控制它也是一样,主要它是通过这里P正P负进行充放电的接口,所以充电是接P正P负,放电也是接P正P负,所以说两节锂电池的保护板电路呢,更多的就是两节锂电池的充放电保护的一个作用

相关文章
|
15天前
|
人工智能 自然语言处理 机器人
零基础保姆级图文教程|阿里云计算巢部署OpenClaw(Clawdbot) 钉钉集成+大模型配置全流程
2026年,AI自动化框架OpenClaw(原Clawdbot)凭借阿里云计算巢一键部署、云端稳定运行与钉钉深度集成能力,成为企业与个人打造AI办公助手的核心工具。计算巢提供官方认证的OpenClaw部署模板,无需手动配置环境,5分钟即可完成云端部署;搭配阿里云千问大模型、免费Coding Plan API,再通过钉钉渠道实现群聊/私聊指令交互、任务自动执行、结果实时推送,满足办公效率提升、团队协作、轻量业务自动化等场景需求。
848 5
|
27天前
|
人工智能 安全 API
OpenClaw不“吃灰”指南:全平台部署+免费API配置+102个即用场景解析+避坑手册
2026年,AI工具的核心价值已从“对话响应”转向“落地执行”。但多数用户仍困在“聊得热闹,做得有限”的困境——AI能写方案、改文字,却无法从头到尾独立完成一件完整任务。而OpenClaw作为首个开源本地部署的AI Agent平台,彻底打破这一局限:它不是单纯的聊天机器人,而是能连接20+平台、自动执行任务的“数字员工”——早上自动整理行业新闻推送到飞书、自动分拣100封客户邮件、监控GitHub代码漏洞并告警,这些场景现在就能落地。
508 9
|
22天前
|
弹性计算 运维 安全
阿里云服务器镜像怎么选?公共、自定义、共享、云市场、社区镜像区别、适用群体与选择指南
在选择阿里云ECS服务器时,镜像选择至关重要,决定了服务器的初始环境、预装软件及运维复杂度。阿里云提供公共、自定义、共享、云市场和社区五大类镜像。公共镜像适合新手、资深运维及有合规要求的企业;自定义镜像适合中大型企业及需快速复制环境的用户;共享镜像适合团队协作;云市场镜像适合缺乏运维经验的用户;社区镜像适合技术极客及开源爱好者。用户应根据需求、成本、权限、地域及技术支持等因素,选择最适合的镜像。
365 3
|
22天前
|
弹性计算 云计算 开发者
阿里云服务器秒杀活动怎么参与?2026年入口+攻略全解
阿里云2026服务器秒杀活动火热进行中!新用户实名认证后,每日10点/15点抢购高性价比云服务器。本文详解参与资格、抢购入口、秒杀技巧及99元/年等备选方案,助个人开发者与初创企业低成本、高效率上云。
219 3
|
1月前
|
数据采集 人工智能 搜索推荐
GEO与SEO的核心差异:AI搜索时代企业应提前布局的下一代优化体系
GEO不是“AI版SEO”,而是AI搜索时代的新增长逻辑:SEO抢流量位置,GEO夺AI信任票。二者在优化对象、目标、竞争维度、技术逻辑和效果上根本不同——GEO聚焦被AI理解、采纳与引用,实现心智占领与权威确立。企业需SEO稳基础,GEO建未来。(239字)
600 3
|
17天前
|
人工智能 并行计算 监控
大模型应用:拆解大模型算力需求:算力是什么?怎么衡量?如何匹配?.64
本文系统解析大模型算力核心概念:从基础定义(类比工厂效率)、核心指标(FLOPS、精度影响、显存带宽)到模型-硬件匹配公式与实战优化(量化、多卡分片、参数调优),覆盖RTX 4090/A100等主流显卡适配策略,助你精准选型、高效部署。
489 25
|
20天前
|
人工智能 弹性计算 自然语言处理
【低成本养龙虾】阿里云OpenClaw一键秒级部署指南,9.9元/月定制AI助理!
全网爆火的“养龙虾”实为部署开源AI智能体OpenClaw(Logo似红龙虾,“Claw”喻动手能力)。阿里云推出9.9元/月一键部署方案,无需代码,10分钟即可拥有能读写文件、控浏览器、写代码、管日程的专属AI助理!
759 3
|
19天前
|
Kubernetes 安全 应用服务中间件
Kubernetes 官方再出公告,强调立即迁移 Ingress NGINX
北京时间 1 月 30 日,Kubernetes 指导委员会和安全响应委员会在 kubernetes.io 再次发出公告《Ingress NGINX: Statement from the Kubernetes Steering and Security Response Committees》,并通过 CNCF 官方微信公众号发布中文版公告。
132 20
|
27天前
|
安全 Ubuntu Linux
Metasploit Pro 5.0.0-2026031101 (Linux, Windows) - 专业渗透测试框架
Metasploit Pro 5.0.0-2026031101 (Linux, Windows) - 专业渗透测试框架
151 3
Metasploit Pro 5.0.0-2026031101 (Linux, Windows) - 专业渗透测试框架
|
15天前
|
弹性计算 机器人 API
新手零基础:OpenClaw阿里云计算巢部署+飞书对接+避坑指南
阿里云计算巢为OpenClaw提供官方一键部署能力,可自动完成ECS实例创建、环境配置、服务安装与基础参数设置,无需手动调试依赖,是零基础用户的最优选择。本文从计算巢部署、基础配置、飞书对接、大模型API配置到常见问题解答,全程覆盖,所有命令可直接复制执行,助力零基础用户快速搭建稳定的OpenClaw服务并接入飞书,实现消息自动回复、指令执行等功能。
148 6

热门文章

最新文章