【状态估计】FEKF分数阶扩展卡尔曼滤波器、FCDKF分数阶中心差分卡尔曼滤波器、FUKF分数阶无迹卡尔曼滤波器和 FPF分数阶粒子滤波器的非线性离散时间分数阶系统状态估计附matlab代码

简介: ✅作者简介:热爱科研的Matlab仿真开发者,擅长毕业设计辅导、数学建模、数据处理、建模仿真、程序设计、完整代码获取、论文复现及科研仿真。🍎 往期回顾关注个人主页:Matlab科研工作室 👇 关注我领取海量matlab电子书和数学建模资料 🍊个人信条:格物致知,完整Matlab代码获取及仿真咨询内容私信。🔥 内容介绍 一、状态估计的重要性与挑战在众多工程和科学领域,如机器人运动控制、电力系统监测、生物医学信号处理等,准确估计系统的状态至关重要。对于非线性离散时间分数阶系统,其状态演化不仅涉及复杂的非线性关系,还具有分数阶导数的特性,这使得状态估计面临巨大挑战。传

✅作者简介:热爱科研的Matlab仿真开发者,擅长毕业设计辅导、数学建模、数据处理、建模仿真、程序设计、完整代码获取、论文复现及科研仿真

🍎 往期回顾关注个人主页:Matlab科研工作室

👇 关注我领取海量matlab电子书和数学建模资料

🍊个人信条:格物致知,完整Matlab代码获取及仿真咨询内容私信

🔥 内容介绍

一、状态估计的重要性与挑战

在众多工程和科学领域,如机器人运动控制、电力系统监测、生物医学信号处理等,准确估计系统的状态至关重要。对于非线性离散时间分数阶系统,其状态演化不仅涉及复杂的非线性关系,还具有分数阶导数的特性,这使得状态估计面临巨大挑战。传统的状态估计方法往往基于整数阶模型,难以准确描述此类系统的动态行为,因此需要专门针对非线性离散时间分数阶系统的估计方法。

二、分数阶微积分基础

六、FPF 分数阶粒子滤波器原理

  1. 粒子表示:FPF 基于蒙特卡罗方法,通过一组随机采样的粒子来近似系统状态的概率分布。每个粒子表示一个可能的系统状态,粒子的权值反映了该状态出现的概率。在非线性离散时间分数阶系统中,根据系统的动态方程和观测方程,对粒子进行采样和更新。
  2. 分数阶动态模型:考虑分数阶系统的动态特性,在粒子的状态更新过程中引入分数阶导数运算。根据分数阶系统的状态转移方程,利用分数阶微积分计算粒子状态的变化。例如,根据 Caputo 定义的分数阶导数,更新粒子的位置、速度等状态信息。
  3. 权值更新与估计:根据观测值,利用贝叶斯准则更新粒子的权值。观测值与粒子预测状态之间的差异越小,粒子的权值越大。通过不断迭代,粒子逐渐集中在真实状态附近,最终通过对粒子及其权值的统计计算得到系统状态的估计值,如加权平均等方法。

FEKF、FCDKF、FUKF 和 FPF 分别从不同角度针对非线性离散时间分数阶系统进行状态估计,每种方法都有其独特的优势和适用场景,为解决此类系统的状态估计问题提供了多样化的选择。

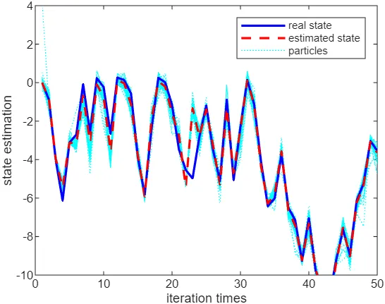
⛳️ 运行结果

📣 部分代码

%%%%%%%%%%%%%%%%%%%%%%%%%%%%%%%%%%%%%%%%%%%%%%%%%%%%%%%%%%%%%%%%%%%%%%%%%%%

%   分数阶粒子滤波仿真复现

%   论文:     fractional order PF

%   目的:分数阶粒子滤波算法测试

%         对系统噪声均值进行估计

%         函数实验:    D^{0.7} x_k = 3*sin(2*x_{k-1}) -x_{k-1} + w_k

%                              y_k = x_k + v_k

%   结果:较好的对状态进行估计,常值系统噪声均值收敛

%

%   备注:分数阶粒子滤波的算法测试

%        

%%%%%%%%%%%%%%%%%%%%%%%%%%%%%%%%%%%%%%%%%%%%%%%%%%%%%%%%%%%%%%%%%%%%%%%%%%%

clc;

clear all;

LineWidth = 1.5;

h_con = sqrt(3);

tf = 100; % 仿真时长

N = 100;  % 粒子个数

%系统矩阵设置

% A = [0,1; -0.1,-0.2];      %系统矩阵

% B = [0; 1];                %

% C = [0.1,0.3];             %

I = eye(1,1);                %生成单位阵

%I(3,3) = 0;

%噪声

q = 0;                      %系统噪声均值

r = 0;                      %测量噪声均值

Q = 0.81;                   %系统噪声方差矩阵

R = 0.25;                   %测量噪声方差矩阵

W_noise = sqrt(Q)*randn(1,N) + q;  %系统噪声

V_noise = sqrt(R)*randn(1,N) + r;  %测量噪声

x = zeros(1,tf); % 系统状态真实值 初始值0

y = zeros(1,tf); % 系统状态真实值 初始值0

y(1,1) = x(1,1) + sqrt(R) * randn;

P = zeros(1,tf);        % 采样方差

P(1,1) = 2;             % 初始采样分布的方差

xhatPart = zeros(1,tf); %状态估计值

xpart = zeros(N,tf);

for i = 1 : N

   xpart(i,1) = x(1,1) + sqrt(P(1,1)) * randn; %初始状态服从x=0均值,方差为sqrt(P)的高斯分布

end

% xArr = [x];

% yArr = [];

% xhatArr = [x];

% PArr = [P];

%xhatPartArr = [xhatPart]; %

%计算alpha阶次对应的GL定义系数 binomial coefficient

bino_fir = zeros(1,N);       %微分阶次为0.7时GL定义下的系数

alpha = 1;

bino_fir(1,1) = 0.7;

for i = 2:1:N

   bino_fir(1,i) = (1-(alpha+1)/(i-1))*bino_fir(1,i-1);

end

%%

% diff_X_real    表示k时刻状态的微分

diff_X_real = 0;

%% 开始循环

for k = 2 : tf

   diff_X_real = 3*sin(2*x(1,k-1)) -x(1,k-1) + W_noise(1,k-1);

   rema = 0;

   for i = 2:1:k

       rema = rema + bino_fir(1,i)*x(1,k+1-i);

   end

   x(1,k) = diff_X_real - rema;

   %k时刻真实值

   y(1,k) = x(1,k) + V_noise(1,k);  %k时刻观测值

%% 采样N个粒子

for i = 1 : N

    %采样获得N个粒子

    xpartminus(i) = 3*sin(2*xpart(i,k-1)) - xpart(i,k-1) + sqrt(Q) * randn;

    temp = 0;

        for j = 2 : 1 : k

           temp = temp + bino_fir(1,j)*xpart(i,k+1-j);

        end

    xpartminus(i) = xpartminus(i) - temp;

    ypart = xpartminus(i);      %每个粒子对应观测值

    vhat = y(1,k) - ypart;             %与真实观测之间的似然

    q(i) = (1 / sqrt(R) / sqrt(2*pi)) * exp(-vhat^2 / 2 / R);

    %每个粒子的似然即相似度

end

%%

%权值归一化

qsum = sum(q);

for i = 1 : N

   q(i) = q(i) / qsum; %归一化后的权值 q

end

%%

%根据权值重新采样

 for i = 1 : N

     u = rand;

     qtempsum = 0;

     for j = 1 : N

         qtempsum = qtempsum + q(j);

         if qtempsum >= u

             xpart(i,k) = xpartminus(j);

             break;

         else

             xpart(i,k) = xpart(i,k-1);

         end

     end

 end

xhatPart(1,k) = mean(xpart(:,k));

%%

%最后的状态估计值即为N个粒子的平均值,这里经过重新采样后各个粒子的权值相同

% xArr = [xArr x];  

% yArr = [yArr y];  

% % xhatArr = [xhatArr xhat];

% PArr = [PArr P];

% xhatPartArr = [xhatPartArr xhatPart];

end

%%

t = 1 : tf;

figure;

plot(t, x, 'r', t, xhatPart, 'b--','linewidth',LineWidth);

Esitimated_state = legend('Real Value','Estimated Value','Location','best');

set(Esitimated_state,'Interpreter','latex')

set(gcf,'Position',[200 200 400 300]);

axis([0 50 -6 6]) %设置坐标轴在指定的区间

axis normal

set(gca,'FontSize',10);

xlabel('time step','FontSize',7);

ylabel('state','FontSize',7);

%设置坐标轴刻度字体名称,大小

set(gca,'FontName','Helvetica','FontSize',8)

%title('Fractional particle filter')

%xhatRMS = sqrt((norm(x - xhat))^2 / tf);

%xhatPartRMS = sqrt((norm(xArr - xhatPartArr))^2 / tf);

% figure;

% plot(t,abs(x-xhatPart),'b');

% title('The error of FPF')

%%

% t = 0 : tf;

% figure;

% plot(t, xArr, 'b-.', t, xhatPartArr, 'k-');

% legend('Real Value','Estimated Value');

% set(gca,'FontSize',10);

% xlabel('time step');

% ylabel('state');

% title('Particle filter')

% xhatRMS = sqrt((norm(xArr - xhatArr))^2 / tf);

% xhatPartRMS = sqrt((norm(xArr - xhatPartArr))^2 / tf);

% figure;

% plot(t,abs(xArr-xhatPartArr),'b');

% title('The error of PF')

🔗 参考文献

[1] Liu T , Wei Y , Yin W ,et al.State estimation for nonlinear discrete-time fractional systems: A Bayesian perspective[J].Signal processing, 2019, 165(Dec.):250-261.DOI:10.1016/j.sigpro.2019.06.037.

🍅往期回顾扫扫下方二维码

相关文章
|
7天前
|
人工智能 数据可视化 安全
王炸组合!阿里云 OpenClaw X 飞书 CLI,开启 Agent 基建狂潮!(附带免费使用6个月服务器)
本文详解如何用阿里云Lighthouse一键部署OpenClaw,结合飞书CLI等工具,让AI真正“动手”——自动群发、生成科研日报、整理知识库。核心理念:未来软件应为AI而生,CLI即AI的“手脚”,实现高效、安全、可控的智能自动化。
34445 17
王炸组合!阿里云 OpenClaw X 飞书 CLI,开启 Agent 基建狂潮!(附带免费使用6个月服务器)
|
18天前
|
人工智能 JSON 机器人
让龙虾成为你的“公众号分身” | 阿里云服务器玩Openclaw
本文带你零成本玩转OpenClaw:学生认证白嫖6个月阿里云服务器,手把手配置飞书机器人、接入免费/高性价比AI模型(NVIDIA/通义),并打造微信公众号“全自动分身”——实时抓热榜、AI选题拆解、一键发布草稿,5分钟完成热点→文章全流程!
45269 142
让龙虾成为你的“公众号分身” | 阿里云服务器玩Openclaw
|
8天前
|
人工智能 JSON 监控
Claude Code 源码泄露:一份价值亿元的 AI 工程公开课
我以为顶级 AI 产品的护城河是模型。读完这 51.2 万行泄露的源码,我发现自己错了。
4801 20
|
1天前
|
人工智能 自然语言处理 安全
Claude Code 全攻略:命令大全 + 实战工作流(建议收藏)
本文介绍了Claude Code终端AI助手的使用指南,主要内容包括:1)常用命令如版本查看、项目启动和更新;2)三种工作模式切换及界面说明;3)核心功能指令速查表,包含初始化、压缩对话、清除历史等操作;4)详细解析了/init、/help、/clear、/compact、/memory等关键命令的使用场景和语法。文章通过丰富的界面截图和场景示例,帮助开发者快速掌握如何通过命令行和交互界面高效使用Claude Code进行项目开发,特别强调了CLAUDE.md文件作为项目知识库的核心作用。
1434 5
Claude Code 全攻略:命令大全 + 实战工作流(建议收藏)
|
6天前
|
人工智能 API 开发者
阿里云百炼 Coding Plan 售罄、Lite 停售、Pro 抢不到?最新解决方案
阿里云百炼Coding Plan Lite已停售,Pro版每日9:30限量抢购难度大。本文解析原因,并提供两大方案:①掌握技巧抢购Pro版;②直接使用百炼平台按量付费——新用户赠100万Tokens,支持Qwen3.5-Max等满血模型,灵活低成本。
1698 5
阿里云百炼 Coding Plan 售罄、Lite 停售、Pro 抢不到?最新解决方案

热门文章

最新文章