吃透分布式 ID:雪花算法、号段模式的底层逻辑与全场景架构避坑

简介: 本文深度解析分布式ID两大主流方案——雪花算法与号段模式,涵盖核心设计准则(唯一性、趋势递增、高性能等)、底层原理、代码实现、6大生产避坑指南及场景化选型建议,助你构建稳定可靠的分布式ID服务。

在分布式系统架构中,全局唯一ID是贯穿全业务链路的核心基石。从分库分表的分片键、交易订单的流水号,到分布式链路追踪的TraceId,无一不依赖高可靠的分布式ID生成能力。单体架构中依赖数据库自增主键的方案,在分布式场景下暴露出无法解决的瓶颈:多实例自增ID重复、分库分表后主键冲突、高并发场景下性能不足等问题。

本文将从底层原理出发,拆解分布式ID的核心设计准则,深度剖析当前互联网行业最主流的两种方案——雪花算法与号段模式,不仅讲透实现逻辑,更会梳理生产环境中绝大多数开发者都会踩的架构坑,同时提供实现方案与最佳实践。

一、分布式ID的核心设计准则

分布式ID的设计,本质是在唯一性、性能、可用性、业务适配性之间找到最优平衡,行业内公认的核心设计准则包含以下6点:

1. 全局唯一性

这是分布式ID的核心底线,无论多少个服务实例、多少并发请求,生成的ID必须在全系统范围内绝对唯一,不能出现任何重复。

2. 趋势递增性

ID需要满足整体趋势递增的特性。对于InnoDB存储引擎来说,主键索引采用B+树结构,有序的主键可以保证数据插入时的页分裂最小化,大幅提升数据库写入性能;同时,有序ID也更便于按时间范围进行数据检索与归档。

3. 极致高性能

ID生成是高频调用的基础能力,必须保证极低的响应延迟,同时支撑超高的QPS,绝对不能成为系统的性能瓶颈。

4. 原生高可用

分布式系统的核心诉求是容错能力,ID生成服务必须保证高可用,避免单点故障,支持集群部署,即使部分节点宕机,也能持续提供服务。

5. 业务安全性

ID不能包含敏感信息,同时要避免被恶意遍历。例如,纯自增ID会直接暴露业务的订单量、用户量等核心数据,存在严重的业务安全风险。

6. 存储兼容性

ID的长度需要适配主流的存储系统,最佳实践是采用64位长整型(long),可以完美适配Java的基础数据类型、MySQL的bigint字段,避免字符串类型带来的存储开销与索引性能下降。

二、主流分布式ID方案全景对比

当前行业内常见的分布式ID方案,各有其适用场景与局限性,先通过核心特性对比,明确各方案的边界:

方案类型 核心实现 核心优势 核心缺陷
UUID/GUID 基于随机数/ MAC地址生成32位字符串 无中心化,本地生成,性能极高 无序,导致数据库索引性能极差;字符串存储开销大;存在极低概率的重复风险
数据库自增主键 依赖MySQL的auto_increment特性 实现简单,ID绝对连续有序 分布式场景下多实例重复;数据库成为性能瓶颈与单点故障;无法支撑分库分表场景
Redis自增 基于Redis的INCR命令实现 性能高于数据库自增,支持集群 依赖Redis的持久化,宕机重启后可能出现ID重复;强依赖Redis集群,运维成本高
雪花算法 基于时间戳+机器ID+序列号的64位结构 无中心化,本地生成,性能极高,趋势递增 强依赖系统时钟,存在时钟回拨导致ID重复的风险;机器ID分配不当会导致重复
号段模式 基于数据库预分配ID区间,本地内存消费 性能极高,无时钟依赖,高可用,业务隔离性好 强依赖数据库,ID连续易被遍历;服务重启会造成号段浪费

从对比可以看出,雪花算法与号段模式是当前分布式系统中适用性最广、落地性最强的两种方案,接下来我们将深度拆解这两种方案的底层原理、实现细节与架构避坑。

三、雪花算法(Snowflake):无中心化的分布式ID方案

雪花算法是Twitter开源的分布式ID生成算法,核心设计思想是通过拆分64位长整型的存储空间,将ID的生成逻辑拆解为可独立控制的多个维度,实现无中心化的全局唯一ID生成。

3.1 底层结构与核心原理

标准雪花算法将64位有符号长整型(long)拆分为4个独立的段,每一段都承担不同的职责,结构如下:

符号位 时间戳位 工作机器ID位 序列号位
1位 41位 10位 12位

各段的详细逻辑如下:

  1. 1位符号位:固定为0。因为Java中的long类型是有符号数,最高位为符号位,0表示正数,1表示负数,ID均为正数,因此符号位固定为0。
  2. 41位时间戳位:存储毫秒级时间戳,采用相对时间而非1970年纪元时间。41位无符号整数可以表示2^41个毫秒值,换算成年份约为69年,完全满足绝大多数业务系统的生命周期需求。
  3. 10位工作机器ID位:用于区分分布式系统中的不同服务节点,通常拆分为5位数据中心ID+5位工作节点ID,最多可以支持1024个服务节点。
  4. 12位序列号位:用于处理同一毫秒内的并发请求,同一毫秒内序列号从0开始自增,最多可以支持4096个ID/毫秒,换算成单节点QPS最高可达409.6万,完全满足绝大多数高并发业务的需求。

雪花算法的核心逻辑可以总结为:通过时间戳保证ID的趋势递增,通过机器ID保证分布式环境下的全局唯一性,通过序列号保证同一毫秒内的并发能力,三者结合,实现了无中心化、高性能的ID生成。

3.2 标准实现代码

package com.jam.demo.distributed.id.snowflake;

import lombok.extern.slf4j.Slf4j;
import org.springframework.util.Assert;

import java.time.LocalDateTime;
import java.time.ZoneOffset;
import java.util.concurrent.atomic.AtomicLong;

/**
* 雪花算法ID生成器
*
* @author ken
*/

@Slf4j
public class SnowflakeIdGenerator {

   /**
    * 纪元起始时间:2025-01-01 00:00:00
    */

   private static final long EPOCH_START = LocalDateTime.of(2025, 1, 1, 0, 0, 0)
           .toInstant(ZoneOffset.UTC).toEpochMilli();

   /**
    * 机器ID位数
    */

   private static final long WORKER_ID_BITS = 10L;

   /**
    * 序列号位数
    */

   private static final long SEQUENCE_BITS = 12L;

   /**
    * 机器ID最大值:2^10 - 1 = 1023
    */

   private static final long MAX_WORKER_ID = (1L << WORKER_ID_BITS) - 1;

   /**
    * 序列号最大值:2^12 - 1 = 4095
    */

   private static final long MAX_SEQUENCE = (1L << SEQUENCE_BITS) - 1;

   /**
    * 机器ID左移位数:12位
    */

   private static final long WORKER_ID_SHIFT = SEQUENCE_BITS;

   /**
    * 时间戳左移位数:10 + 12 = 22位
    */

   private static final long TIMESTAMP_SHIFT = SEQUENCE_BITS + WORKER_ID_BITS;

   /**
    * 最大时钟回拨容忍时间:500毫秒
    */

   private static final long MAX_CLOCK_BACKWARD_MS = 500L;

   /**
    * 工作机器ID
    */

   private final long workerId;

   /**
    * 上次生成ID的时间戳
    */

   private final AtomicLong lastTimestamp = new AtomicLong(-1L);

   /**
    * 当前毫秒内的序列号
    */

   private final AtomicLong sequence = new AtomicLong(0L);

   /**
    * 构造方法
    *
    * @param workerId 工作机器ID
    */

   public SnowflakeIdGenerator(long workerId) {
       Assert.isTrue(workerId >= 0 && workerId <= MAX_WORKER_ID,
               "workerId must be between 0 and " + MAX_WORKER_ID);
       this.workerId = workerId;
       log.info("SnowflakeIdGenerator initialized, workerId:{}", workerId);
   }

   /**
    * 生成全局唯一ID
    *
    * @return 分布式ID
    */

   public long nextId() {
       long currentTs = getCurrentTimestamp();
       long lastTs = lastTimestamp.get();

       if (currentTs < lastTs) {
           handleClockBackward(currentTs, lastTs);
           currentTs = getCurrentTimestamp();
       }

       if (currentTs == lastTs) {
           long currentSequence = sequence.incrementAndGet();
           if (currentSequence > MAX_SEQUENCE) {
               currentTs = waitUntilNextMillisecond(lastTs);
               sequence.set(0L);
           }
       } else {
           sequence.set(0L);
       }

       lastTimestamp.set(currentTs);
       return assembleId(currentTs);
   }

   /**
    * 处理时钟回拨
    *
    * @param currentTs 当前时间戳
    * @param lastTs    上次生成ID的时间戳
    */

   private void handleClockBackward(long currentTs, long lastTs) {
       long backwardMs = lastTs - currentTs;
       if (backwardMs <= MAX_CLOCK_BACKWARD_MS) {
           try {
               log.warn("Clock backward detected, backward {}ms, waiting...", backwardMs);
               Thread.sleep(backwardMs);
           } catch (InterruptedException e) {
               Thread.currentThread().interrupt();
               throw new RuntimeException("Clock backward wait interrupted", e);
           }
       } else {
           log.error("Clock backward exceeded max tolerance, backward {}ms", backwardMs);
           throw new RuntimeException("Clock backward exceeded max tolerance, cannot generate id");
       }
   }

   /**
    * 等待直到下一毫秒
    *
    * @param lastTs 上次生成ID的时间戳
    * @return 下一毫秒的时间戳
    */

   private long waitUntilNextMillisecond(long lastTs) {
       long currentTs = getCurrentTimestamp();
       while (currentTs <= lastTs) {
           currentTs = getCurrentTimestamp();
       }
       return currentTs;
   }

   /**
    * 组装最终的ID
    *
    * @param currentTs 当前时间戳
    * @return 组装后的ID
    */

   private long assembleId(long currentTs) {
       return ((currentTs - EPOCH_START) << TIMESTAMP_SHIFT)
               | (workerId << WORKER_ID_SHIFT)
               | sequence.get();
   }

   /**
    * 获取当前系统时间戳
    *
    * @return 毫秒级时间戳
    */

   private long getCurrentTimestamp() {
       return System.currentTimeMillis();
   }
}

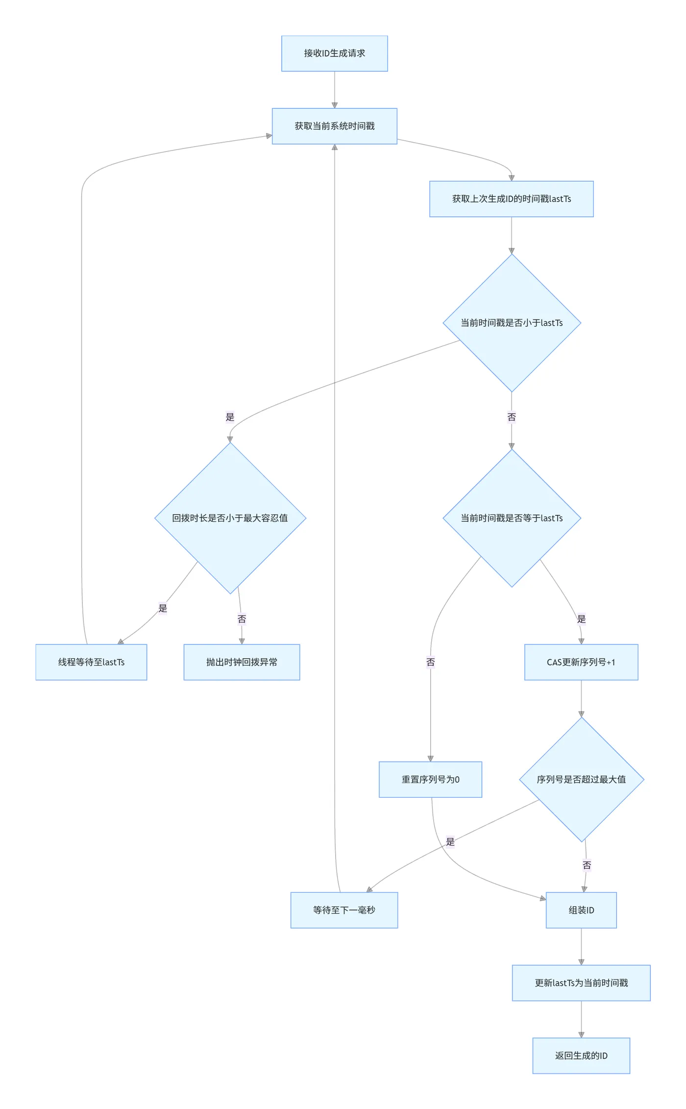
3.3 雪花算法生成流程

3.4 生产环境核心避坑指南

雪花算法的实现看似简单,但在生产环境中,有大量开发者因为忽略了底层细节,导致出现ID重复、服务不可用等严重故障,以下是最核心的6个坑点与解决方案:

坑点1:时钟回拨导致ID重复

这是雪花算法最致命的问题,也是生产环境中最常见的故障原因。问题根源:系统时钟因为NTP时间同步、虚拟机挂起恢复、宿主机时间调整、闰秒等原因,出现时间回退,导致当前时间戳小于上次生成ID的时间戳,进而出现ID重复。解决方案

  1. 多层防护策略:代码中实现最大容忍回拨时间,小幅度回拨采用等待策略,大幅度回拨直接抛出异常并触发告警,避免生成重复ID;
  2. 机器ID动态切换:预分配多个备用机器ID,当时钟回拨超过容忍值时,自动切换到备用机器ID,继续提供服务;
  3. 时钟同步管控:生产环境关闭服务节点的自动时间同步,采用统一的时钟服务器,避免节点时钟频繁调整;
  4. 持久化时间戳:将每次生成ID的时间戳持久化到本地文件或配置中心,服务重启时校验当前系统时钟是否大于持久化的时间戳,避免重启后时钟回拨。

坑点2:机器ID重复导致ID重复

机器ID是保证分布式环境下ID唯一的核心,一旦出现两个节点使用相同的机器ID,必然会出现ID重复。问题根源:手动配置机器ID时出现配置错误;容器化部署时,Pod重启后IP变化,基于IP哈希生成的机器ID出现重复;多集群部署时,不同集群的机器ID分配范围重叠。解决方案

  1. 基于注册中心动态分配:采用Nacos、Zookeeper、Etcd等注册中心,实现机器ID的自动分配与回收,节点启动时向注册中心申请唯一的机器ID,节点下线时释放,保证全局唯一;
  2. 固定机器ID分配范围:按集群、机房划分机器ID的分配区间,比如机房A使用0-255,机房B使用256-511,避免跨机房重复;
  3. 机器ID持久化:将分配到的机器ID持久化到节点的本地配置文件中,节点重启时优先使用本地持久化的机器ID,避免重启后机器ID变化。

坑点3:纪元时间设置不合理导致可用时间不足

很多开发者直接使用1970年作为纪元起始时间,导致ID的可用生命周期大幅缩短。问题根源:41位时间戳的可用时间是69年,若使用1970年作为纪元,到2026年已经使用了56年,仅剩13年的可用时间,无法满足系统的长期运行需求。解决方案:将纪元起始时间设置为系统上线的时间,比如2025-01-01,这样可以获得完整的69年可用时间,完全满足系统的生命周期需求。

坑点4:位数分配不合理导致业务适配不足

标准雪花算法的10位机器ID、12位序列号的分配,并不适用于所有业务场景。问题根源:对于超大规模集群,1024个节点无法满足需求;对于超高并发的单节点业务,4096/毫秒的序列号无法满足峰值需求。解决方案:根据业务场景灵活调整位数分配,例如:

  • 超大规模集群场景:将机器ID调整为13位(最多8192个节点),序列号调整为9位(最多512/毫秒);
  • 超高并发单节点场景:将机器ID调整为8位(最多256个节点),序列号调整为14位(最多16384/毫秒); 调整的核心原则是:保证时间戳位数不低于40位,确保系统的可用生命周期,同时平衡节点数量与单节点并发能力。

坑点5:忽略跨节点ID的非绝对递增问题

雪花算法只能保证单节点内的ID绝对递增,无法保证跨节点的ID绝对递增。问题根源:不同节点的系统时钟存在毫秒级的偏差,可能出现节点A生成的ID的时间戳小于节点B之前生成的ID的时间戳,导致跨节点的ID出现乱序。解决方案

  • 对于分库分表场景,若采用ID作为分片键,乱序不会影响分片逻辑,无需额外处理;
  • 对于需要全局绝对递增ID的场景,不适合使用原生雪花算法,建议采用号段模式;
  • 统一集群内所有节点的时钟源,最小化节点间的时钟偏差,降低乱序的概率。

坑点6:ID安全性不足导致业务数据泄露

原生雪花算法的ID可以被反解出时间戳、机器ID等信息,同时连续的ID也存在被遍历的风险。问题根源:攻击者可以通过反解ID的时间戳,获取订单的创建时间、业务的峰值时段等信息;通过连续的ID遍历,爬取业务的全量数据。解决方案

  • 对生成的ID进行轻量级加密,比如采用异或加密、位运算混淆,避免ID被反解;
  • 调整序列号的生成逻辑,采用随机起始值而非固定从0开始,避免ID连续;
  • 不直接将雪花算法ID暴露给前端,采用加密后的字符串作为对外的流水号。

四、号段模式:高可用强一致的分布式ID方案

号段模式是当前互联网大厂最主流的分布式ID方案,美团Leaf、滴滴TinyId、百度UidGenerator等开源方案,均基于号段模式的核心思想实现。其核心逻辑是通过预分配的方式,将ID生成的压力从数据库转移到本地内存,同时彻底解决了时钟依赖问题,实现了极高的性能与可用性。

4.1 核心原理与架构设计

号段模式的核心思想是:将ID的生成拆分为"号段申请"与"本地分配"两个阶段,不再每次生成ID都访问数据库,而是一次性从数据库申请一段连续的ID区间(号段),加载到本地内存中,业务申请ID时,直接从本地内存的号段中自增获取,当号段耗尽时,再向数据库申请新的号段。

4.1.1 核心数据结构设计

号段模式的核心依赖是一张号段分配表,用于存储不同业务的号段分配信息,MySQL 8.0的表结构设计如下:

CREATE TABLE `leaf_alloc` (
 `biz_tag` varchar(128) NOT NULL COMMENT '业务标签,唯一主键',
 `max_id` bigint NOT NULL DEFAULT '0' COMMENT '当前已分配的最大ID',
 `step` int NOT NULL COMMENT '号段步长',
 `description` varchar(256) DEFAULT NULL COMMENT '业务描述',
 `update_time` datetime NOT NULL DEFAULT CURRENT_TIMESTAMP ON UPDATE CURRENT_TIMESTAMP COMMENT '更新时间',
 `version` int NOT NULL DEFAULT '1' COMMENT '乐观锁版本号',
 PRIMARY KEY (`biz_tag`)
) ENGINE=InnoDB DEFAULT CHARSET=utf8mb4 COLLATE=utf8mb4_0900_ai_ci COMMENT='号段模式ID分配表';

-- 初始化业务数据
INSERT INTO `leaf_alloc` (`biz_tag`, `max_id`, `step`, `description`) VALUES ('order_biz', 0, 10000, '订单业务ID分配');
INSERT INTO `leaf_alloc` (`biz_tag`, `max_id`, `step`, `description`) VALUES ('user_biz', 0, 5000, '用户业务ID分配');

表中核心字段的含义:

  1. biz_tag:业务标签,是表的主键,用于区分不同的业务线,实现业务之间的隔离,不同业务的号段分配互不影响;
  2. max_id:当前业务已经分配出去的最大ID,每次申请号段时,会更新为max_id + step
  3. step:号段步长,即每次申请的号段长度,决定了访问数据库的频率;
  4. version:乐观锁版本号,用于解决多实例并发申请号段时的并发问题,保证更新的原子性。

4.1.2 核心架构

架构的核心优势:

  • 业务隔离:不同业务通过biz_tag隔离,步长独立配置,互不影响;
  • 高性能:绝大多数ID生成本地内存操作,无数据库IO,性能可达百万级QPS;
  • 高可用:本地号段可以支撑短时的数据库不可用,配合数据库主从集群,实现极高的可用性;
  • 无时钟依赖:彻底解决了时钟回拨问题,不受系统时钟调整的影响。

4.2 双号段缓冲实现方案

单缓冲号段存在一个致命问题:当本地号段耗尽时,业务线程需要同步等待数据库的号段申请,导致请求延迟升高,甚至出现超时。因此,生产环境的号段模式必须采用双号段缓冲+异步预加载的方案,保证本地永远有可用的号段,彻底消除同步申请的阻塞问题。

双号段缓冲的核心逻辑:

  1. 服务维护两个号段:当前生效号段(currentSegment)与备用号段(nextSegment);
  2. 业务申请ID时,始终从当前生效号段中获取;
  3. 当当前生效号段的剩余ID数量达到预加载阈值(通常为步长的10%)时,异步启动线程申请下一个号段,加载到备用号段中;
  4. 当当前生效号段耗尽时,自动将备用号段切换为当前生效号段,同时清空备用号段,触发下一次预加载。

以下是完整的号段模式实现代码,基于MyBatisPlus实现数据访问,采用双号段缓冲+异步预加载,保证线程安全与高性能:

4.2.1 Maven依赖配置

<?xml version="1.0" encoding="UTF-8"?>
<project xmlns="http://maven.apache.org/POM/4.0.0" xmlns:xsi="http://www.w3.org/2001/XMLSchema-instance"
        xsi:schemaLocation="http://maven.apache.org/POM/4.0.0 https://maven.apache.org/xsd/maven-4.0.0.xsd">

   <modelVersion>4.0.0</modelVersion>
   <parent>
       <groupId>org.springframework.boot</groupId>
       <artifactId>spring-boot-starter-parent</artifactId>
       <version>3.2.4</version>
       <relativePath/>
   </parent>
   <groupId>com.jam.demo</groupId>
   <artifactId>distributed-id-demo</artifactId>
   <version>0.0.1-SNAPSHOT</version>
   <name>distributed-id-demo</name>
   <dependencies>
       <dependency>
           <groupId>org.springframework.boot</groupId>
           <artifactId>spring-boot-starter-web</artifactId>
       </dependency>
       <dependency>
           <groupId>com.baomidou</groupId>
           <artifactId>mybatis-plus-boot-starter</artifactId>
           <version>3.5.6</version>
       </dependency>
       <dependency>
           <groupId>com.mysql</groupId>
           <artifactId>mysql-connector-j</artifactId>
           <scope>runtime</scope>
       </dependency>
       <dependency>
           <groupId>org.projectlombok</groupId>
           <artifactId>lombok</artifactId>
           <version>1.18.30</version>
           <scope>provided</scope>
       </dependency>
       <dependency>
           <groupId>com.google.guava</groupId>
           <artifactId>guava</artifactId>
           <version>33.1.0-jre</version>
       </dependency>
       <dependency>
           <groupId>com.alibaba.fastjson2</groupId>
           <artifactId>fastjson2</artifactId>
           <version>2.0.52</version>
       </dependency>
       <dependency>
           <groupId>org.springdoc</groupId>
           <artifactId>springdoc-openapi-starter-webmvc-ui</artifactId>
           <version>2.5.0</version>
       </dependency>
       <dependency>
           <groupId>org.springframework.boot</groupId>
           <artifactId>spring-boot-starter-test</artifactId>
           <scope>test</scope>
       </dependency>
   </dependencies>
   <build>
       <plugins>
           <plugin>
               <groupId>org.springframework.boot</groupId>
               <artifactId>spring-boot-maven-plugin</artifactId>
               <configuration>
                   <excludes>
                       <exclude>
                           <groupId>org.projectlombok</groupId>
                           <artifactId>lombok</artifactId>
                       </exclude>
                   </excludes>
               </configuration>
           </plugin>
       </plugins>
   </build>
</project>

4.2.2 实体类定义

package com.jam.demo.distributed.id.segment.entity;

import com.baomidou.mybatisplus.annotation.IdType;
import com.baomidou.mybatisplus.annotation.TableField;
import com.baomidou.mybatisplus.annotation.TableId;
import com.baomidou.mybatisplus.annotation.TableName;
import io.swagger.v3.oas.annotations.media.Schema;
import lombok.Data;

import java.time.LocalDateTime;

/**
* 号段分配实体类
*
* @author ken
*/

@Data
@TableName("leaf_alloc")
@Schema(description = "号段分配实体")
public class LeafAlloc {

   @TableId(value = "biz_tag", type = IdType.INPUT)
   @Schema(description = "业务标签", requiredMode = Schema.RequiredMode.REQUIRED)
   private String bizTag;

   @TableField("max_id")
   @Schema(description = "当前已分配的最大ID")
   private Long maxId;

   @TableField("step")
   @Schema(description = "号段步长")
   private Integer step;

   @TableField("description")
   @Schema(description = "业务描述")
   private String description;

   @TableField("update_time")
   @Schema(description = "更新时间")
   private LocalDateTime updateTime;

   @TableField("version")
   @Schema(description = "乐观锁版本号")
   private Integer version;
}

4.2.3 Mapper接口定义

package com.jam.demo.distributed.id.segment.mapper;

import com.baomidou.mybatisplus.core.mapper.BaseMapper;
import com.jam.demo.distributed.id.segment.entity.LeafAlloc;
import org.apache.ibatis.annotations.Param;
import org.apache.ibatis.annotations.Update;

/**
* 号段分配Mapper接口
*
* @author ken
*/

public interface LeafAllocMapper extends BaseMapper<LeafAlloc> {

   /**
    * 乐观锁更新号段最大ID
    *
    * @param bizTag 业务标签
    * @param version 当前版本号
    * @return 影响行数
    */

   @Update("UPDATE leaf_alloc SET max_id = max_id + step, version = version + 1 WHERE biz_tag = #{bizTag} AND version = #{version}")
   int updateMaxId(@Param("bizTag") String bizTag, @Param("version") Integer version);
}

4.2.4 号段实体与缓冲实现

package com.jam.demo.distributed.id.segment.model;

import lombok.Getter;

import java.util.concurrent.atomic.AtomicLong;

/**
* 号段实体
*
* @author ken
*/

@Getter
public class Segment {

   /**
    * 号段起始ID
    */

   private final long startId;

   /**
    * 号段结束ID
    */

   private final long endId;

   /**
    * 当前已分配的ID
    */

   private final AtomicLong currentId;

   /**
    * 号段步长
    */

   private final int step;

   public Segment(long startId, long endId, int step) {
       this.startId = startId;
       this.endId = endId;
       this.step = step;
       this.currentId = new AtomicLong(startId);
   }

   /**
    * 获取下一个ID
    *
    * @return 下一个ID,若号段耗尽返回-1
    */

   public long nextId() {
       long id = currentId.incrementAndGet();
       if (id > endId) {
           return -1;
       }
       return id;
   }

   /**
    * 获取号段剩余可用ID数量
    *
    * @return 剩余数量
    */

   public long remainingCount() {
       long remain = endId - currentId.get();
       return Math.max(remain, 0);
   }

   /**
    * 判断号段是否耗尽
    *
    * @return 耗尽返回true,否则返回false
    */

   public boolean isExhausted() {
       return currentId.get() > endId;
   }
}

4.2.5 号段模式核心服务实现

package com.jam.demo.distributed.id.segment.service;

import com.baomidou.mybatisplus.core.conditions.query.LambdaQueryWrapper;
import com.google.common.util.concurrent.ThreadFactoryBuilder;
import com.jam.demo.distributed.id.segment.entity.LeafAlloc;
import com.jam.demo.distributed.id.segment.mapper.LeafAllocMapper;
import com.jam.demo.distributed.id.segment.model.Segment;
import lombok.extern.slf4j.Slf4j;
import org.springframework.stereotype.Service;
import org.springframework.util.Assert;
import org.springframework.util.CollectionUtils;

import java.util.List;
import java.util.Map;
import java.util.concurrent.*;
import java.util.concurrent.atomic.AtomicBoolean;
import java.util.concurrent.locks.ReentrantLock;

/**
* 号段模式ID生成服务
*
* @author ken
*/

@Slf4j
@Service
public class SegmentIdService {

   private final LeafAllocMapper leafAllocMapper;

   /**
    * 预加载阈值:剩余ID占比小于10%时触发预加载
    */

   private static final double PRE_LOAD_THRESHOLD = 0.1;

   /**
    * 乐观锁更新最大重试次数
    */

   private static final int MAX_RETRY_TIMES = 3;

   /**
    * 业务号段缓冲Map
    */

   private final Map<String, SegmentBuffer> segmentBufferMap = new ConcurrentHashMap<>();

   /**
    * 异步预加载线程池
    */

   private final ExecutorService preLoadExecutor = new ThreadPoolExecutor(
           2,
           4,
           60L,
           TimeUnit.SECONDS,
           new LinkedBlockingQueue<>(100),
           new ThreadFactoryBuilder().setNameFormat("segment-preload-thread-%d").setDaemon(true).build(),
           new ThreadPoolExecutor.CallerRunsPolicy()
   );

   public SegmentIdService(LeafAllocMapper leafAllocMapper) {
       this.leafAllocMapper = leafAllocMapper;
       this.initSegmentBuffer();
   }

   /**
    * 初始化号段缓冲
    */

   private void initSegmentBuffer() {
       List<LeafAlloc> allAllocList = leafAllocMapper.selectList(new LambdaQueryWrapper<>());
       if (CollectionUtils.isEmpty(allAllocList)) {
           log.warn("No leaf_alloc data found, segment buffer init skipped");
           return;
       }
       for (LeafAlloc leafAlloc : allAllocList) {
           segmentBufferMap.put(leafAlloc.getBizTag(), new SegmentBuffer(leafAlloc.getBizTag()));
       }
       log.info("Segment buffer init completed, biz count:{}", allAllocList.size());
   }

   /**
    * 生成分布式ID
    *
    * @param bizTag 业务标签
    * @return 分布式ID
    */

   public long nextId(String bizTag) {
       Assert.hasText(bizTag, "bizTag must not be empty");
       SegmentBuffer buffer = getSegmentBuffer(bizTag);
       return buffer.nextId();
   }

   /**
    * 获取业务对应的号段缓冲
    *
    * @param bizTag 业务标签
    * @return 号段缓冲
    */

   private SegmentBuffer getSegmentBuffer(String bizTag) {
       SegmentBuffer buffer = segmentBufferMap.get(bizTag);
       if (buffer == null) {
           synchronized (this) {
               buffer = segmentBufferMap.get(bizTag);
               if (buffer == null) {
                   LeafAlloc leafAlloc = leafAllocMapper.selectById(bizTag);
                   Assert.notNull(leafAlloc, "bizTag:" + bizTag + " not exists");
                   buffer = new SegmentBuffer(bizTag);
                   segmentBufferMap.put(bizTag, buffer);
               }
           }
       }
       return buffer;
   }

   /**
    * 从数据库申请新的号段
    *
    * @param bizTag 业务标签
    * @return 新的号段
    */

   private Segment fetchSegmentFromDb(String bizTag) {
       LeafAlloc leafAlloc = null;
       int retryTimes = 0;
       while (retryTimes < MAX_RETRY_TIMES) {
           leafAlloc = leafAllocMapper.selectById(bizTag);
           Assert.notNull(leafAlloc, "bizTag:" + bizTag + " not exists");
           int updated = leafAllocMapper.updateMaxId(bizTag, leafAlloc.getVersion());
           if (updated > 0) {
               break;
           }
           retryTimes++;
           log.warn("Update max_id conflict, retry times:{}", retryTimes);
       }
       if (retryTimes >= MAX_RETRY_TIMES) {
           log.error("Update max_id failed after {} retries, bizTag:{}", MAX_RETRY_TIMES, bizTag);
           throw new RuntimeException("Fetch segment from db failed, update max_id conflict");
       }
       long endId = leafAlloc.getMaxId() + leafAlloc.getStep();
       long startId = leafAlloc.getMaxId() + 1;
       return new Segment(startId, endId, leafAlloc.getStep());
   }

   /**
    * 号段缓冲类,封装双号段逻辑
    */

   private class SegmentBuffer {

       private final String bizTag;

       /**
        * 当前生效号段
        */

       private volatile Segment currentSegment;

       /**
        * 备用号段
        */

       private volatile Segment nextSegment;

       /**
        * 预加载状态标记
        */

       private final AtomicBoolean preLoading = new AtomicBoolean(false);

       /**
        * 号段切换锁
        */

       private final ReentrantLock lock = new ReentrantLock();

       public SegmentBuffer(String bizTag) {
           this.bizTag = bizTag;
           this.currentSegment = fetchSegmentFromDb(bizTag);
       }

       /**
        * 获取下一个ID
        *
        * @return 分布式ID
        */

       public long nextId() {
           long id = currentSegment.nextId();
           if (id != -1) {
               checkAndTriggerPreLoad();
               return id;
           }
           return switchSegmentAndGetId();
       }

       /**
        * 检查并触发预加载
        */

       private void checkAndTriggerPreLoad() {
           if (nextSegment == null
                   && !preLoading.get()
                   && currentSegment.remainingCount() < (long) currentSegment.getStep() * PRE_LOAD_THRESHOLD) {
               if (preLoading.compareAndSet(false, true)) {
                   preLoadExecutor.submit(() -> {
                       try {
                           nextSegment = fetchSegmentFromDb(bizTag);
                           log.info("Preload segment completed, bizTag:{}, startId:{}, endId:{}",
                                   bizTag, nextSegment.getStartId(), nextSegment.getEndId());
                       } catch (Exception e) {
                           log.error("Preload segment failed, bizTag:{}", bizTag, e);
                       } finally {
                           preLoading.set(false);
                       }
                   });
               }
           }
       }

       /**
        * 切换号段并获取ID
        *
        * @return 分布式ID
        */

       private long switchSegmentAndGetId() {
           lock.lock();
           try {
               if (!currentSegment.isExhausted()) {
                   return currentSegment.nextId();
               }
               if (nextSegment == null) {
                   log.warn("Next segment is null, sync fetch segment, bizTag:{}", bizTag);
                   currentSegment = fetchSegmentFromDb(bizTag);
               } else {
                   currentSegment = nextSegment;
                   nextSegment = null;
               }
               return currentSegment.nextId();
           } finally {
               lock.unlock();
           }
       }
   }
}

4.2.6 对外接口实现

package com.jam.demo.distributed.id.segment.controller;

import com.jam.demo.distributed.id.segment.service.SegmentIdService;
import com.jam.demo.distributed.id.snowflake.SnowflakeIdGenerator;
import io.swagger.v3.oas.annotations.Operation;
import io.swagger.v3.oas.annotations.Parameter;
import io.swagger.v3.oas.annotations.tags.Tag;
import org.springframework.web.bind.annotation.GetMapping;
import org.springframework.web.bind.annotation.PathVariable;
import org.springframework.web.bind.annotation.RequestMapping;
import org.springframework.web.bind.annotation.RestController;

/**
* 分布式ID生成接口
*
* @author ken
*/

@RestController
@RequestMapping("/id")
@Tag(name = "分布式ID生成接口", description = "提供雪花算法与号段模式的ID生成能力")
public class DistributedIdController {

   private final SegmentIdService segmentIdService;

   private final SnowflakeIdGenerator snowflakeIdGenerator;

   public DistributedIdController(SegmentIdService segmentIdService) {
       this.segmentIdService = segmentIdService;
       this.snowflakeIdGenerator = new SnowflakeIdGenerator(1);
   }

   @GetMapping("/snowflake")
   @Operation(summary = "生成雪花算法ID", description = "基于雪花算法生成全局唯一ID")
   public Long getSnowflakeId() {
       return snowflakeIdGenerator.nextId();
   }

   @GetMapping("/segment/{bizTag}")
   @Operation(summary = "生成号段模式ID", description = "基于号段模式生成指定业务的全局唯一ID")
   public Long getSegmentId(
           @Parameter(description = "业务标签", required = true)

           @PathVariable String bizTag) {
       return segmentIdService.nextId(bizTag);
   }
}

4.3 生产环境核心避坑指南

号段模式虽然解决了雪花算法的时钟依赖问题,但在生产环境落地时,依然有很多细节会导致性能问题、ID重复、服务不可用等故障,以下是最核心的6个坑点与解决方案:

坑点1:步长设置不合理导致性能与浪费的失衡

步长是号段模式最核心的参数,设置不合理会直接影响系统的性能与稳定性。问题根源:步长设置过小,会导致频繁访问数据库,数据库成为性能瓶颈,甚至出现乐观锁冲突;步长设置过大,服务重启时会导致大量未使用的ID被浪费,同时多实例部署时,ID的乱序程度会加剧。解决方案

  1. 步长设置原则:根据业务的峰值QPS,设置步长为10-30分钟的ID消耗量,例如业务峰值QPS为1000,步长设置为1000 * 60 * 20 = 120万,保证20分钟才访问一次数据库;
  2. 动态步长调整:根据业务的QPS动态调整步长,低峰期使用较小的步长,减少ID浪费,高峰期自动增大步长,降低数据库访问频率;
  3. 按业务独立设置:不同业务根据自身的QPS设置独立的步长,避免低QPS业务使用过大的步长,造成不必要的浪费。

坑点2:单缓冲号段导致业务请求阻塞

单缓冲号段是新手最容易犯的错误,会直接导致业务请求的延迟升高,甚至超时。问题根源:单缓冲号段下,当本地号段耗尽时,业务线程需要同步等待数据库的号段申请,数据库的访问延迟通常在几十毫秒,会直接导致业务请求的延迟升高,高并发场景下甚至会出现线程阻塞。解决方案:采用双号段缓冲+异步预加载的方案,当当前号段的剩余ID达到阈值时,异步预加载下一个号段,保证本地永远有可用的号段,彻底消除同步申请的阻塞问题,这是生产环境的必选方案。

坑点3:乐观锁冲突导致号段申请失败

多实例部署时,多个节点同时申请同一个业务的号段,会出现乐观锁冲突,导致号段申请失败。问题根源:多个节点同时查询到同一个biz_tag的version值,同时执行更新操作,只有一个节点能更新成功,其他节点会更新失败,重试次数不足时会导致号段申请失败,无法生成ID。解决方案

  1. 设置合理的重试次数:通常设置3次重试,绝大多数冲突都可以通过重试解决;
  2. 重试间隔退避:每次重试之间增加随机的延迟时间,避免多个节点同时重试,加剧冲突;
  3. 集群负载均衡:通过服务注册中心的负载均衡策略,将不同的业务请求路由到不同的节点,减少同一个biz_tag的并发申请次数。

坑点4:数据库单点故障导致服务不可用

号段模式强依赖数据库,数据库的可用性直接决定了ID生成服务的可用性。问题根源:单库部署时,数据库宕机后,所有节点都无法申请新的号段,当本地号段耗尽后,整个ID生成服务就会不可用。解决方案

  1. 数据库高可用部署:采用MySQL一主多从、MGR集群等高可用架构,主库宕机后自动切换到从库,保证数据库的可用性;
  2. 多机房双写部署:跨机房部署两套数据库集群,双向同步数据,单机房故障时,自动切换到另一个机房的数据库;
  3. 本地缓冲兜底:合理设置步长,保证本地号段至少可以支撑30分钟以上的业务流量,即使数据库短时不可用,也不会影响服务的正常运行。

坑点5:业务隔离不足导致业务间互相影响

多个业务共用同一个biz_tag,会导致业务间的互相影响,甚至出现性能问题。问题根源:高QPS业务与低QPS业务共用同一个biz_tag,高QPS业务会频繁申请号段,导致乐观锁冲突加剧,影响低QPS业务的号段申请;同时,步长无法按业务特性设置,导致性能与浪费的失衡。解决方案:严格执行一个业务线一个biz_tag的原则,不同业务之间完全隔离,独立设置步长,互不影响,这是号段模式的核心设计原则。

坑点6:ID连续导致业务数据泄露

号段模式生成的ID是连续的,存在严重的业务安全风险。问题根源:连续的ID可以被攻击者轻易遍历,爬取业务的全量订单、用户数据;同时,通过ID的增长速度,可以轻易推算出业务的订单量、用户量等核心商业数据。解决方案

  1. 对外暴露时进行加密处理:不直接将原始ID暴露给前端,采用加密算法对ID进行加密,生成加密后的字符串作为对外的流水号;
  2. 号段随机偏移:申请到号段后,对号段的起始ID进行随机偏移,避免ID完全连续;
  3. 增加随机位:在ID的末尾增加几位随机数,牺牲少量的ID容量,换取ID的非连续性,提升安全性。

五、雪花算法 vs 号段模式:选型指南与场景适配

雪花算法与号段模式没有绝对的优劣,只有是否适合业务场景,我们通过核心维度的对比,明确两种方案的适用边界,帮助开发者做出最适合的选型决策。

5.1 核心维度对比

对比维度 雪花算法 号段模式
全局唯一性 机器ID不重复的前提下100%唯一 基于数据库乐观锁,100%唯一
有序性 单节点绝对递增,跨节点趋势递增 单实例趋势递增,多实例整体趋势递增
性能 单节点最高409.6万QPS,纯内存操作,无任何IO 本地内存操作QPS百万级,仅号段耗尽时访问数据库
高可用 无中心化架构,节点完全独立,只要有一个节点可用就能提供服务 依赖数据库高可用架构,本地缓冲可支撑短时数据库不可用
时钟依赖 强依赖系统时钟,时钟回拨会导致ID重复 无时钟依赖,完全不受时钟回拨影响
外部依赖 仅需机器ID分配,无强外部依赖 强依赖数据库,需要配套的数据库高可用架构
ID连续性 单节点连续,跨节点不连续 单实例连续,多实例不连续
业务隔离性 无原生业务隔离能力,需额外实现 原生支持业务隔离,不同业务独立配置
安全性 ID不易被遍历,无业务数据泄露风险 ID连续,易被遍历,存在业务数据泄露风险
运维成本 极低,仅需管理机器ID分配 较高,需要维护数据库高可用集群
部署成本 极低,可集成到业务服务中,无需独立部署 通常需要独立部署ID生成服务,配套数据库集群

5.2 场景化选型指南

场景1:中小规模微服务架构,服务节点数少于100个

推荐选型:雪花算法中小规模微服务架构下,服务节点数不多,机器ID的管理成本极低,雪花算法可以直接集成到业务服务中,无需独立部署服务,无外部依赖,运维成本极低,性能完全满足业务需求。

场景2:大规模分布式系统,超大规模集群,分库分表场景

推荐选型:号段模式大规模分布式系统中,服务节点数众多,机器ID的管理成本极高,雪花算法的时钟回拨、机器ID重复的风险被放大;号段模式无时钟依赖,业务隔离性好,支持超大规模集群部署,完美适配分库分表场景,是互联网大厂的首选方案。

场景3:对ID长度有严格要求,需要适配long类型存储

推荐选型:雪花算法雪花算法生成的ID是标准的64位long类型,长度固定,完美适配所有支持long类型的存储系统;号段模式若要提升安全性,需要增加随机位或加密,会导致ID长度超出64位,无法适配long类型存储。

场景4:对可用性要求极高,不允许出现服务不可用

推荐选型:号段模式号段模式基于数据库的持久化存储,配合主从集群、多机房部署,可以实现99.999%的可用性;雪花算法在出现大规模时钟回拨时,可能会出现服务不可用,可用性保障能力弱于号段模式。

场景5:容器化、Serverless部署,节点动态扩缩容

推荐选型:号段模式容器化、Serverless场景下,节点会动态扩缩容,IP、实例标识频繁变化,雪花算法的机器ID分配难度极大,极易出现机器ID重复;号段模式无节点标识的依赖,完美适配动态扩缩容的场景。

六、生产环境落地最佳实践

无论是雪花算法还是号段模式,生产环境落地时,都需要遵循行业内经过验证的最佳实践,避免踩坑,保证服务的稳定运行。

6.1 雪花算法落地最佳实践

  1. 机器ID动态分配:采用Nacos、Zookeeper等注册中心实现机器ID的自动分配与回收,绝对禁止手动配置机器ID,避免出现配置错误导致的ID重复;
  2. 时钟回拨多层防护:代码层面实现等待、告警、异常抛出的多层防护,运维层面关闭节点的自动时间同步,采用统一的时钟服务器,最小化时钟回拨的概率;
  3. 纪元时间定制:将纪元起始时间设置为系统上线时间,最大化ID的可用生命周期,绝对禁止使用1970年作为纪元时间;
  4. 位数按需调整:根据业务的集群规模、并发需求,灵活调整机器ID与序列号的位数,平衡节点数量与单节点并发能力;
  5. ID加密混淆:对外暴露的ID需要进行加密混淆处理,避免ID被反解、遍历,保护业务数据安全;
  6. 监控告警:对时钟回拨、序列号溢出、机器ID冲突等异常事件配置监控告警,及时发现问题,避免故障扩大。

6.2 号段模式落地最佳实践

  1. 双号段预加载必选:生产环境必须采用双号段缓冲+异步预加载的方案,绝对禁止使用单缓冲号段,避免业务请求阻塞;
  2. 业务严格隔离:一个业务线一个biz_tag,独立配置步长,绝对禁止多个业务共用同一个biz_tag;
  3. 步长动态调整:根据业务的QPS动态调整步长,平衡数据库访问频率与ID浪费,步长最小不低于10分钟的峰值消耗量;
  4. 数据库高可用:采用MySQL一主多从、MGR集群等高可用架构,跨机房部署,保证数据库的可用性,绝对禁止单库部署;
  5. 乐观锁重试机制:配置合理的重试次数与退避策略,解决多实例并发申请的乐观锁冲突问题;
  6. 全链路监控:对号段使用率、数据库更新频率、ID生成耗时、乐观锁冲突次数等核心指标配置监控告警,及时发现性能瓶颈与异常问题;
  7. 安全防护:对外暴露的ID必须进行加密处理,避免ID连续导致的业务数据泄露。

七、总结

分布式ID是分布式系统的基础核心组件,看似简单的ID生成,背后却隐藏着大量的底层逻辑与生产环境的坑点。本文深度拆解了雪花算法与号段模式的底层原理,提供了可直接落地的实现方案,同时梳理了生产环境中绝大多数开发者都会踩的坑点与解决方案。

对于开发者而言,分布式ID的选型没有绝对的最优解,只有最适合业务场景的方案。我们需要从业务的规模、并发需求、可用性要求、运维成本等多个维度出发,选择最适合的方案,同时严格遵循生产环境的最佳实践,才能保证分布式ID服务的稳定、高性能、高可用运行。

目录
相关文章
|
6天前
|
人工智能 数据可视化 安全
王炸组合!阿里云 OpenClaw X 飞书 CLI,开启 Agent 基建狂潮!(附带免费使用6个月服务器)
本文详解如何用阿里云Lighthouse一键部署OpenClaw,结合飞书CLI等工具,让AI真正“动手”——自动群发、生成科研日报、整理知识库。核心理念:未来软件应为AI而生,CLI即AI的“手脚”,实现高效、安全、可控的智能自动化。
18017 12
王炸组合!阿里云 OpenClaw X 飞书 CLI,开启 Agent 基建狂潮!(附带免费使用6个月服务器)
|
18天前
|
人工智能 JSON 机器人
让龙虾成为你的“公众号分身” | 阿里云服务器玩Openclaw
本文带你零成本玩转OpenClaw:学生认证白嫖6个月阿里云服务器,手把手配置飞书机器人、接入免费/高性价比AI模型(NVIDIA/通义),并打造微信公众号“全自动分身”——实时抓热榜、AI选题拆解、一键发布草稿,5分钟完成热点→文章全流程!
29548 141
让龙虾成为你的“公众号分身” | 阿里云服务器玩Openclaw
|
7天前
|
人工智能 JSON 监控
Claude Code 源码泄露:一份价值亿元的 AI 工程公开课
我以为顶级 AI 产品的护城河是模型。读完这 51.2 万行泄露的源码,我发现自己错了。
4622 20
|
6天前
|
人工智能 API 开发者
阿里云百炼 Coding Plan 售罄、Lite 停售、Pro 抢不到?最新解决方案
阿里云百炼Coding Plan Lite已停售,Pro版每日9:30限量抢购难度大。本文解析原因,并提供两大方案:①掌握技巧抢购Pro版;②直接使用百炼平台按量付费——新用户赠100万Tokens,支持Qwen3.5-Max等满血模型,灵活低成本。
1466 3
阿里云百炼 Coding Plan 售罄、Lite 停售、Pro 抢不到?最新解决方案