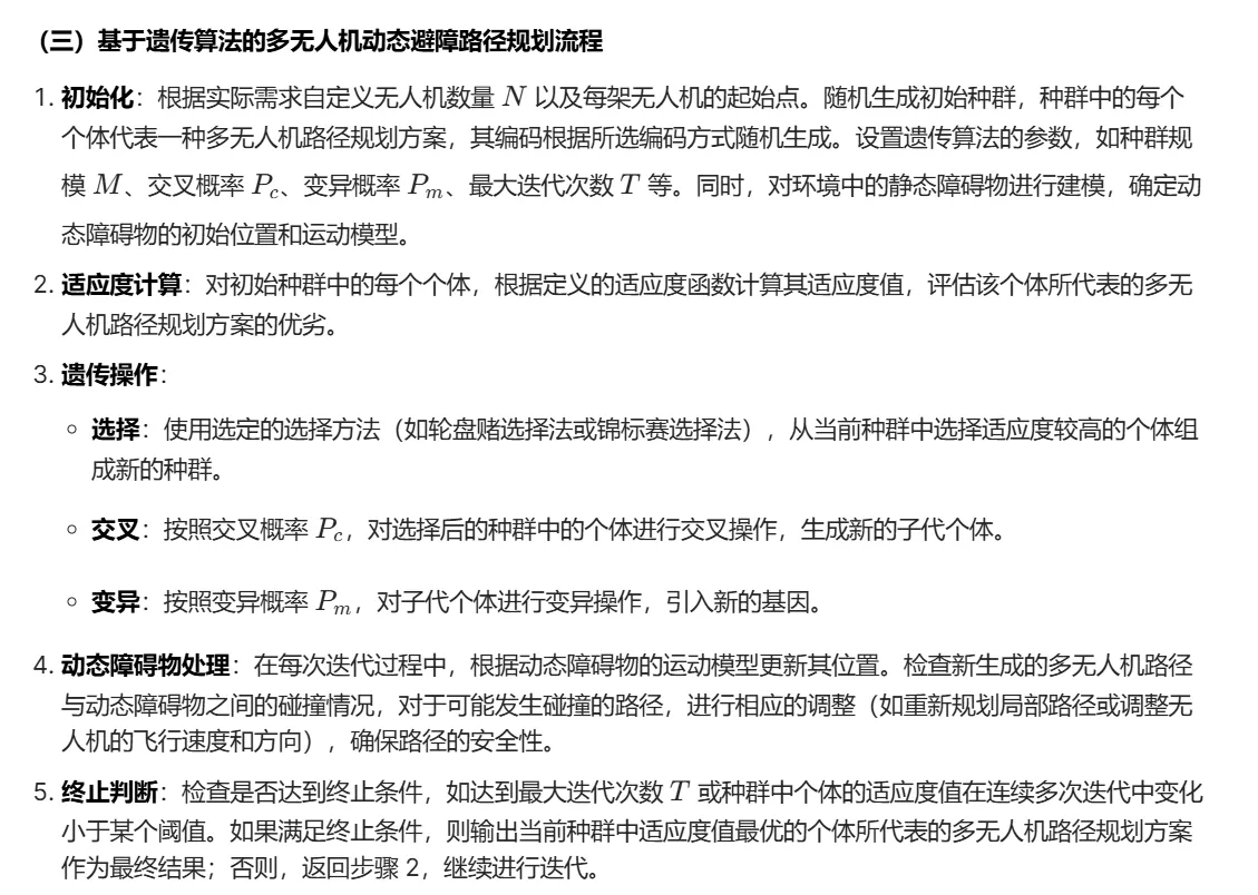
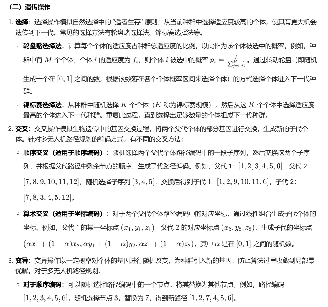
多无人机动态避障路径规划研究:基于遗传算法GA的多无人机动态避障路径规划研究(可以自定义无人机数量及起始点),MATLAB代码

简介: ✅作者简介:热爱科研的Matlab仿真开发者,擅长毕业设计辅导、数学建模、数据处理、建模仿真、程序设计、完整代码获取、论文复现及科研仿真。🍎 往期回顾关注个人主页:Matlab科研工作室 👇 关注我领取海量matlab电子书和数学建模资料 🍊个人信条:格物致知,完整Matlab代码获取及仿真咨询内容私信。🔥 内容介绍 一、背景(一)多无人机应用场景对路径规划的需求多无人机系统在众多领域有着广泛应用,如物流配送、环境监测、军事侦察等。在物流配送中,多架无人机需协同将货物高效送达不同地点;环境监测时,无人机要覆盖特定区域并实时采集数据。这些应用场景都要求无人机能在复杂

✅作者简介:热爱科研的Matlab仿真开发者,擅长毕业设计辅导、数学建模、数据处理、建模仿真、程序设计、完整代码获取、论文复现及科研仿真

🍎 往期回顾关注个人主页:Matlab科研工作室

👇 关注我领取海量matlab电子书和数学建模资料

🍊个人信条:格物致知,完整Matlab代码获取及仿真咨询内容私信

🔥 内容介绍

一、背景

(一)多无人机应用场景对路径规划的需求

多无人机系统在众多领域有着广泛应用,如物流配送、环境监测、军事侦察等。在物流配送中,多架无人机需协同将货物高效送达不同地点;环境监测时,无人机要覆盖特定区域并实时采集数据。这些应用场景都要求无人机能在复杂环境中快速规划出无碰撞且高效的飞行路径,以适应动态变化的障碍物,实现任务目标。

(二)复杂环境下路径规划面临的挑战

  1. 环境复杂性:现实环境中的障碍物分布复杂,既有建筑物、山脉等静态障碍物,也有移动的车辆、行人等动态障碍物。对这些障碍物进行准确建模并实时跟踪其状态,是路径规划面临的首要难题。
  2. 高维搜索空间:多无人机在三维空间中飞行,每架无人机的路径规划都涉及多个维度的变量,如位置、速度、方向等。随着无人机数量增加,搜索空间维度急剧上升,使得传统路径规划算法的计算量呈指数级增长,难以满足实时性要求。
  3. 多无人机协同避障:多架无人机在飞行过程中不仅要避开环境中的障碍物,还需避免相互碰撞,这就要求各无人机的路径规划具有协同性和协调性,增加了路径规划的难度。

(三)遗传算法用于路径规划的优势

遗传算法是一种基于自然选择和遗传机制的随机搜索算法,适用于求解复杂的优化问题。在多无人机动态避障路径规划中,遗传算法具有以下优势:

  1. 全局搜索能力:通过模拟生物进化过程中的选择、交叉和变异操作,遗传算法能够在复杂的高维搜索空间中进行全局搜索,有较大概率找到全局最优或近似全局最优的路径规划方案。
  2. 对复杂约束的适应性:可以方便地将各种约束条件(如避障约束、多无人机协同约束等)融入到适应度函数中,通过遗传操作不断优化,使生成的路径满足实际需求。
  3. 并行性:遗传算法本质上具有并行性,可以同时处理多个路径规划方案(即种群中的多个个体),提高搜索效率,适合解决多无人机路径规划这类复杂问题。

二、原理

(一)遗传算法基础






⛳️ 运行结果

📣 部分代码

function ret=Cross(pcross,lenchrom,chrom,sizepop,bound)

%本函数完成交叉操作

% pcorss                input  : 交叉概率

% lenchrom              input  : 染色体的长度

% chrom     input  : 染色体群

% sizepop               input  : 种群规模

% ret                   output : 交叉后的染色体

for i=1:sizepop  %每一轮for循环中,可能会进行一次交叉操作,染色体是随机选择的,交叉位置也是随机选择的,%但该轮for循环中是否进行交叉操作则由交叉概率决定(continue控制)

    % 随机选择两个染色体进行交叉

    pick=rand(1,2);

    while prod(pick)==0

        pick=rand(1,2);

    end

    index=ceil(pick.*sizepop);

    % 交叉概率决定是否进行交叉

    pick=rand;

    while pick==0

        pick=rand;

    end

    if pick>pcross

        continue;

    end

    flag=0;

    while flag==0

        % 随机选择交叉位

        pick=rand;

        while pick==0

            pick=rand;

        end

        pos=ceil(pick.*sum(lenchrom)); %随机选择进行交叉的位置,即选择第几个变量进行交叉,注意:两个染色体交叉的位置相同

        pick=rand; %交叉开始

        v1=chrom(index(1),pos);

        v2=chrom(index(2),pos);

        chrom(index(1),pos)=pick*v2+(1-pick)*v1;

        chrom(index(2),pos)=pick*v1+(1-pick)*v2; %交叉结束

        flag1=test(lenchrom,bound,chrom(index(1),:));  %检验染色体1的可行性

        flag2=test(lenchrom,bound,chrom(index(2),:));  %检验染色体2的可行性

        if   flag1*flag2==0

            flag=0;

        else flag=1;

        end    %如果两个染色体不是都可行,则重新交叉

    end

end

ret=chrom;

🔗 参考文献

🍅往期回顾扫扫下方二维码

相关文章
|
13天前
|
人工智能 JavaScript Ubuntu
5分钟上手龙虾AI!OpenClaw部署(阿里云+本地)+ 免费多模型配置保姆级教程(MiniMax、Claude、阿里云百炼)
OpenClaw(昵称“龙虾AI”)作为2026年热门的开源个人AI助手,由PSPDFKit创始人Peter Steinberger开发,核心优势在于“真正执行任务”——不仅能聊天互动,还能自动处理邮件、管理日程、订机票、写代码等,且所有数据本地处理,隐私完全可控。它支持接入MiniMax、Claude、GPT等多类大模型,兼容微信、Telegram、飞书等主流聊天工具,搭配100+可扩展技能,成为兼顾实用性与隐私性的AI工具首选。
20063 111
|
6天前
|
人工智能 安全 Linux
【OpenClaw保姆级图文教程】阿里云/本地部署集成模型Ollama/Qwen3.5/百炼 API 步骤流程及避坑指南
2026年,AI代理工具的部署逻辑已从“单一云端依赖”转向“云端+本地双轨模式”。OpenClaw(曾用名Clawdbot)作为开源AI代理框架,既支持对接阿里云百炼等云端免费API,也能通过Ollama部署本地大模型,完美解决两类核心需求:一是担心云端API泄露核心数据的隐私安全诉求;二是频繁调用导致token消耗过高的成本控制需求。
4362 7
|
8天前
|
人工智能 安全 API
OpenClaw“小龙虾”进阶保姆级攻略!阿里云/本地部署+百炼API配置+4种Skills安装方法
很多用户成功部署OpenClaw(昵称“小龙虾”)后,都会陷入“看似能用却不好用”的困境——默认状态下的OpenClaw更像一个聊天机器人,缺乏连接外部工具、执行实际任务的能力。而Skills(技能插件)作为OpenClaw的“动手能力核心”,正是打破这一局限的关键:装对Skills,它能帮你自动化处理流程、检索全网资源、管理平台账号,真正变身“能做事的AI管家”。
5127 7
|
9天前
|
人工智能 API 网络安全
Mac mini × OpenClaw 保姆级配置教程(附阿里云/本地部署OpenClaw配置百炼API图文指南)
Mac mini凭借小巧机身、低功耗和稳定性能,成为OpenClaw(原Clawdbot)本地部署的首选设备——既能作为家用AI节点实现7×24小时运行,又能通过本地存储保障数据隐私,搭配阿里云部署方案,可灵活满足“长期值守”与“隐私优先”的双重需求。对新手而言,无需复杂命令行操作,无需专业技术储备,按本文步骤复制粘贴代码,即可完成OpenClaw的全流程配置,同时接入阿里云百炼API,解锁更强的AI任务执行能力。
6398 2
|
10天前
|
人工智能 安全 前端开发
Team 版 OpenClaw:HiClaw 开源,5 分钟完成本地安装
HiClaw 基于 OpenClaw、Higress AI Gateway、Element IM 客户端+Tuwunel IM 服务器(均基于 Matrix 实时通信协议)、MinIO 共享文件系统打造。
7768 6
|
12天前
|
人工智能 JSON API
保姆级教程:OpenClaw阿里云及本地部署+模型切换流程+GLM5.0/Seedance2.0/MiniMax M2.5接入指南
2026年,GLM5.0、Seedance2.0、MiniMax M2.5等旗舰大模型相继发布,凭借出色的性能与极具竞争力的成本优势,成为AI工具的热门选择。OpenClaw作为灵活的AI Agent平台,支持无缝接入这些主流模型,通过简单配置即可实现“永久切换、快速切换、主备切换”三种模式,让不同场景下的任务执行更高效、更稳定。
7181 4
|
11天前
|
人工智能 JavaScript API
保姆级教程:OpenClaw阿里云/本地部署配置Tavily Search skill 实时联网,让OpenClaw“睁眼看世界”
默认状态下的OpenClaw如同“闭门造车”的隐士,仅能依赖模型训练数据回答问题,无法获取实时新闻、最新数据或训练截止日期后的新信息。2026年,激活其联网能力的最优方案是配置Tavily Search技能——无需科学上网、无需信用卡验证,每月1000次免费搜索额度完全满足个人需求,搭配ClawHub技能市场,还能一键拓展天气查询、邮件管理等实用功能。
7205 5
|
18天前
|
人工智能 自然语言处理 JavaScript
2026年Windows+Ollama本地部署OpenClaw保姆级教程:本地AI Agent+阿里云上快速搭建
2026年OpenClaw凭借本地部署、私有化运行的特性,成为打造个人智能体的核心工具,而Ollama作为轻量级本地大模型管理工具,能让OpenClaw摆脱对云端大模型的依赖,实现**本地推理、数据不泄露、全流程私有化**的智能体验。本文基于Windows 11系统,从硬件环境准备、Ollama安装与模型定制、OpenClaw部署配置、技能扩展到常见问题排查,打造保姆级本地部署教程,同时补充阿里云OpenClaw(Clawdbot)快速部署步骤,兼顾本地私有化需求与云端7×24小时运行需求,文中所有代码命令均可直接复制执行,确保零基础用户也能快速搭建属于自己的本地智能体。
19224 116

热门文章

最新文章