基于网格搜索与分段回归的时间序列变化点检测方法

简介: 本文介绍一种基于网格搜索与分段回归的趋势变化点自动检测方法,结合BIC等惩罚准则平衡拟合优度与模型复杂度,并通过最小分段长度、边缘缓冲等约束提升鲁棒性。支持R/Python实现及Streamlit在线体验,适用于中低噪声、趋势主导的时间序列分析。

传统统计方法在时间序列分析中既简洁又有力,但面对大规模时间序列集合时,扩展性往往不尽如人意。现实中的趋势变化往往微弱、带有噪声、数量也不止一个,靠肉眼判断既不可靠也不现实。一旦需要处理数十乃至数百条时间序列,人工识别就更不可行了。

Figure 1: Identify the optimal number of knots and their positions using grid search

解决思路是用程序来定位变化点。估计趋势变化点的手段有很多,本文聚焦于网格搜索策略与分段回归的结合,自动确定变化点的数量和位置。

完整代码有 R 和 Python 两个版本,Streamlit 应用也可在线体验。

使用网格搜索寻找变化点

网格搜索是一种系统化的优化技术,原理并不复杂:在预定义的离散候选参数集上逐一评估模型,按照指定准则挑出表现最好的那组配置。

在分段回归中,待搜索的参数就是节点(knot)的数量和位置,每个节点对应一个候选变化点。整体流程如下:

  • 定义参数
  • 定义代价函数
  • 对每组网格组合拟合分段回归
  • 对结果评分
  • 选择达到最优结果的网格组合

为减少过拟合、增强稳定性,还需要设置节点之间的最小距离约束,避免变化点在时间轴上挤得太近。

定义代价函数

比较不同变化点数量的模型之前,需要有一套统一的评价标准。代价函数(也叫损失函数或目标函数)就是干这个的:它接收一组模型参数,输出一个标量,反映模型误差或拟合质量。机器学习和统计建模中的训练与模型选择,本质上都是在寻找令代价函数取极值的参数组合。

回归问题中,代价函数度量的是预测值与观测值之间的偏差。常见选择包括:均方误差(MSE)度量平方残差的均值;平均绝对误差(MAE)度量绝对残差的均值;负对数似然(NLL)度量观测数据在给定模型下出现的概率。

这些指标只关注拟合优度,不考虑模型复杂度。变化点越多的分段回归模型几乎总能把误差压得更低,哪怕它只是在拟合噪声。

应对方法是引入惩罚代价函数,在拟合质量和模型复杂度之间取得平衡。AIC(赤池信息准则)和 BIC(贝叶斯信息准则)是两个典型代表,均以负对数似然为基础,再加上一个与估计参数数量相关的惩罚项。

AIC:

AIC=-2log(L) +2k

BIC:

BIC=-2log(L)+klog(n)*

其中:

  • L = 最大化似然值
  • k = 估计参数的数量
  • n = 观测值的数量

    Figure 2: Example for finding the optimal number of knots using the BIC score

惩罚项的存在抑制了不必要的复杂度,有助于在网格搜索中筛选出真正有意义的变化点数目。BIC 的惩罚力度比 AIC 更重,选出的变化点数量往往更少——也就更保守。

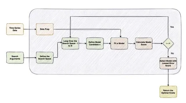
网格搜索工作流程

基础概念铺设完毕,下面定义网格搜索的具体流程。一个典型的变化点检测网格搜索包含四个环节:

  • 准备数据并定义搜索空间
  • 为给定的节点配置拟合分段回归模型
  • 使用惩罚代价函数评估每个配置
  • 选择最优的节点数量及其位置

函数输入是时间序列与搜索空间参数,输出是最优节点集合。

Figure 3: A general grid search function workflow

网格搜索胜在直白、易于实现,但计算开销会随候选变化点数量的增长而快速膨胀。引入搜索空间约束可以缓解这个问题:减少待评估的配置数,同时也起到防止过拟合的作用。

具体的约束手段有三条:一是排除序列头尾一定比例的观测值,保证每个分段都有足够数据支撑趋势估计;二是强制每个分段包含不少于某个阈值的观测值,稳定斜率估计,避免模型在短而嘈杂的片段上过拟合;三是限定节点数量的上限,控制搜索范围。

设置这些参数时需要综合考虑观测值数量、序列频率以及业务逻辑。

注意,这里用不含节点的简单趋势模型作为网格搜索结果的基准。

网格搜索实现

回到前一篇教程的示例——加利福尼亚州天然气消费者数量,看一下网格搜索函数在 R 中的实现。Python 版本可在对应 notebook 中获取。

加载所需的库:

 library(dplyr)  
 library(tsibble)  
 library(plotly)

引入一组辅助函数,其中包括网格搜索函数 piecewise_regression:

 fun_path <- "https://raw.githubusercontent.com/RamiKrispin/the-forecaster/refs/heads/main/functions.R"  

 source(fun_path)

加载序列并整理格式:

 path <- "https://raw.githubusercontent.com/RamiKrispin/the-forecaster/refs/heads/main/data/ca_natural_gas_consumers.csv"  

ts <- read.csv(path) |>  
    arrange(index) |>  
    filter(index > 1986) |>  
    as_tsibble(index = "index")  

 ts |> head()

序列为年度数据,index 列是时间戳,y 列是数值:

 # A tsibble: 6 x 2 [1Y]  
  index       y  
  <int>   <int>  
1  1987 7904858  
2  1988 8113034  
3  1989 8313776  
4  1990 8497848  
5  1991 8634774  
 6  1992 8680613

绘制序列:

 p <- plot_ly(data = ts) |>  
  add_lines(x = ~ index,  
            y = ~ y, name = "Actual") |>  
            layout(  
        title = "Number of Natural Gas Consumers in California",  
        yaxis = list(title = "Number of Consumers"),  
        xaxis = list(title = "Source: US energy information administration"),  
        legend = list(x = legend_x, y = legend_y)  
    )  

 p


Figure 4: Yearly number of natural gas consumers in California. The series is trending up without seasonality patterns

用 piecewise_regression 函数识别最优节点数量及位置:

 grid <- piecewise_regression(  
    data = ts,  
    time_col = "index",  
    value_col = "y",  
    max_knots = 4,  
    min_segment_length = 8,  
    edge_buffer = 0.05,  
    grid_resolution = 20  
 )

搜索空间由以下参数定义:

  • max_knots - 最大节点数量
  • min_segment_length - 两个节点之间的最小观测值数量
  • edge_buffer - 从序列头尾排除的观测值比例
  • grid_resolution - 每个节点数量对应的最大搜索组合数

这里把 max_knots 设为 4,搜索空间中节点数量的范围就是 0–4。函数会根据约束条件生成候选配置,并裁剪掉不满足条件的组合。

运行结果如下:

 Testing 0 knot(s)...  
  Best BIC: 919.28 | RSS: 1.006639e+12 | Tested 1 configurations  
Testing 1 knot(s)...  
  Best BIC: 858.05 | RSS: 182625404855 | Tested 18 configurations  
Testing 2 knot(s)...  
  Best BIC: 844.26 | RSS: 115452860424 | Tested 25 configurations  
Testing 3 knot(s)...  
  Best BIC: 852.94 | RSS: 131838198802 | Tested 5 configurations  
Testing 4 knot(s)...  

Optimal model:  2 knot(s) with BIC = 844.26   
Warning message:  
In generate_candidates(k, min_idx, max_idx, min_segment_length) :  
   Cannot fit 4 knots with min segment length 8

输出按节点数量分组列出了测试过的模型数,最终确定最优节点数为 2。函数还抛出了一条警告:受搜索空间约束限制,观测值不足以容纳 4 个节点,因此跳过了对应的拟合。这一行为符合预期——说明约束条件正在起作用。

下面的动画展示了搜索空间中所有配置的拟合过程:

Figure 5: Animation of the grid search process

函数输出中包含搜索过程和最优结果的详细信息。最优节点数:

 grid$optimal_knots  
 [1] 2

节点位置:

 grid$knot_dates  
 [1] 1999 2007

最后,用

plot_knots

函数加上注释,把最优节点叠加到原始序列上进行可视化:

Figure 6: The optimal number of knots and their positions based on the grid search results

局限性

网格搜索配合分段回归,对于识别趋势变化点的数量和位置是一种切实可行的方案。它最适合的场景是相对"干净"的时间序列,主导信号就是底层趋势——本文的示例正是如此。

现实中的时间序列往往不这么纯粹。季节性、突发水平偏移、异常值都可能干扰甚至扭曲趋势成分。在这些效应存在的情况下,网格搜索可能定位到虚假的变化点,也可能遗漏真正有意义的趋势断裂。

一种可行的预处理策略是先做分解(如 STL),将趋势成分分离出来,再在提取到的趋势上执行网格搜索,而非直接在原始序列上操作。

对于结构复杂或噪声较大的序列,能够联合建模趋势与季节性的变化点检测方法可能更为适用。

总结

本文展示了如何将变化点检测转化为一个优化问题:通过网格搜索遍历候选节点配置,用惩罚似然准则(BIC)选出最优模型,配合分段回归完成趋势变化点的自动检测。

分段回归是建模趋势变化的可解释框架;网格搜索虽然朴素,但在估计变化点位置上行之有效;BIC 等惩罚准则在拟合优度与模型复杂度之间做出了取舍,抑制了过拟合倾向;搜索空间约束——边缘缓冲区、最小分段长度、最大节点数——进一步稳定了模型并降低了计算开销。

网格搜索在计算效率上确实算不上最优解,但它的透明度是一大优势,作为基线方法和实际工程中的可用方案都没有问题。面对更复杂的场景,可以在此框架基础上引入高级优化策略或贝叶斯变化点检测方法。下一篇教程将讨论如何把这套方法应用到更复杂的实际场景中。

本文代码:

https://avoid.overfit.cn/post/17546aec522448f3a843c394d804fe48

by Rami Krispin

目录
相关文章
|
2月前
|
人工智能 安全 Linux
如何让 AI 🦞小龙虾干活?OpenClaw阿里云/Win11/MacOS/Linux保姆级部署步骤+20大核心Skill 避坑指南
“OpenClaw部署完毕、模型配置就绪,打开ClawHub却被13000+技能劝退”——这是2026年无数“小龙虾”用户的真实困境。作为开源AI智能体的标杆,OpenClaw的核心价值在于通过Skills生态解锁“落地执行”能力,但海量技能中混杂着冗余工具与恶意插件,让新手陷入“选不对、不敢装”的两难。2026年2月曝光的ClawHub供应链投毒事件更敲响警钟:部分伪装成常用工具的恶意技能,会窃取浏览器会话、SSH密钥等敏感信息,安全问题不容忽视。
775 9
|
2月前
|
缓存 负载均衡 Linux
Linux内核驱动开发的技术核心精要
本文精讲嵌入式Linux驱动开发五大核心:并发同步(自旋锁/mutex等)、中断分层(顶/底半部与亲和性)、DMA内存管理(一致性/流式映射与屏障)、设备树与驱动模型、调试移植技巧(ftrace/kgdb等),适配Linux 6.13新特性,助力开发者写出健壮高效驱动。(239字)
514 164
|
2月前
|
数据采集 缓存 前端开发
FPGA时序收敛的痛点与解决之道——从一次高速接口调试谈起
本文深入剖析FPGA时序收敛难题,结合JESD204B+DDR4实战案例,系统讲解STA原理、约束关键点(时钟/IO/多周期/虚假路径)、分层优化策略及系统级收敛方法论,强调时序能力是高速数字设计的核心素养。(239字)
529 162
|
2月前
|
存储 网络协议 Linux
【Azure Container App】Debug Console的调试工具试验(二)-- lsof/ util-linux / netcat / wget
本文续讲Azure Container App Debug Console调试工具试验,详解lsof(端口/文件句柄排查)、util-linux(dmesg/mount/df等系统诊断)、netcat(网络连通性测试)及wget(HTTP端点验证)四大工具的实战用法与典型场景,助力高效排障。
235 8
|
2月前
|
机器学习/深度学习 人工智能 语音技术
AI服务器怎么收费?阿里云AI云服务器支持NVIDIA A10、V100、T4、P4、P100 GPU卡费用清单
阿里云AI服务器提供NVIDIA A10/V100/T4/P4/P100等GPU实例,支持CPU+GPU/FPGA/TPU等多种异构架构,适用于AI训练、推理、科学计算等场景。价格从1503.5元/月起,含按小时、包年包月多种计费模式,性能最高达5PFLOPS。
1157 4
|
2月前
|
存储 缓存 Java
Java 对象内存布局:从堆内存储到伪共享优化的底层真相
Java对象内存布局是JVM核心基础:含对象头(Mark Word+Klass指针)、实例数据(字段重排序优化)和对齐填充(8字节对齐)。它直接影响内存占用、GC效率、锁升级与伪共享性能。掌握此机制,是深入理解并发优化(如@Contended)、指针压缩及高性能编程的必经之路。(239字)
423 111
|
4月前
|
传感器 人工智能 架构师
2026实战蓝图:AI Agent全栈开发培训流程与AI Agent职业路线进阶指南
摘要: 2026年,大模型正式进入“行动元年”。AI Agent(智能体)已从的对话接口转变为具备自主逻辑、环境感知与复杂协作能力的数字员工。本文将深度拆解从LLM向Agent覆盖的技术基础逻辑,规划从初级开发者到Agent架构师的职业路径,并提供一套简单的工程化的培训方法论。
3606 3
|
2月前
|
运维 Java Go
公司有 Go、Java、Python、Node?别慌:一套 CI/CD 标准化策略就够了
公司有 Go、Java、Python、Node?别慌:一套 CI/CD 标准化策略就够了
190 11
|
2月前
|
人工智能 TensorFlow 算法框架/工具
别只会 `model.fit()`:聊聊 TensorFlow 2.x 的性能优化与生产部署那些事
别只会 `model.fit()`:聊聊 TensorFlow 2.x 的性能优化与生产部署那些事
259 6
|
2月前
|
人工智能 Linux API
【最新】OpenClaw(Clawdbot)新手1分钟阿里云/本地部署+接入免费大模型+集成Skills及使用指南
2026年,开源AI智能体框架OpenClaw(昵称“小龙虾”)凭借灵活的交互方式与强大的功能扩展能力持续走红。它最独特的优势在于无需专用客户端,可通过iMessage、Telegram、Discord等日常通讯工具直接交互,其中Telegram因支持线程化对话与分块显示,成为用户首选的交互渠道。
588 6