OpenClaw(原 Moltbot/Clawdbot)作为开源 AI 代理与自动化平台,凭借自然语言理解、任务自动化执行及多工具集成能力,能轻松实现读写文件、运行脚本、搭建个性化工作流等操作,成为个人办公提效、团队协作赋能的核心工具。但传统部署流程需手动配置环境、编写命令,让不少非专业用户望而却步。

别担心,阿里云现已推出五种OpenClaw快速部署方案,无论你是新手还是资深玩家,总有一款适合你,助你轻松拥有专属AI助理!

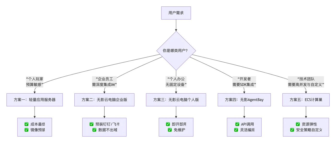
方案一:轻量应用服务器部署
适用场景:个人开发者、学生、小型团队,需快速搭建低成本的专属AI助手。
部署步骤:
1、访问【阿里云OpenClaw部署专题】页面,找到并点击【一键购买并部署】。
2、购买阿里云轻量应用服务器,配置推荐2核2G及以上版本,镜像选择【应用镜像】中的【OpenClaw】镜像,地域默认美国(弗吉尼亚),根据需求选择购买时长,提交订单并完成支付。
3、获取百炼API-Key:登录阿里云百炼大模型控制台,在"密钥管理"中创建并复制API-Key。
4、服务器配置与激活:在轻量服务器控制台的"应用详情"页,依次点击"一键放通"18789端口、粘贴百炼API-Key、生成访问Token。
5、访问使用:点击"打开网站页面",输入Token即可登录Web对话界面。
方案二:无影云电脑企业版部署
适用场景:中大型企业IT管理员,需集成钉钉、飞书等IM工具并实现多用户权限管理。
部署步骤:
1、开通服务:在阿里云控制台开通无影云电脑企业版,并创建或选择实例。
2、选择镜像:在镜像市场选择"OpenClaw企业版"镜像,该镜像已预装所有必需组件。
3、集中配置:通过企业IT管理员账号登录无影控制台,在OpenClaw配置页集中设置模型、IM账号、权限策略等。
4、分发使用:将OpenClaw应用分配给指定员工,员工即可在自己的无影桌面中使用。
方案三:无影云电脑个人版部署
适用场景:个人开发者、学生、自由职业者,需随时随地访问Linux环境及AI助手。
部署步骤:
1、购买部署:访问无影云电脑个人版购买页,选择带有OpenClaw镜像的套餐,一键完成购买和部署。
2、登录使用:通过浏览器或客户端登录个人云桌面,即可看到已预装好的OpenClaw控制台及常用软件。
3、开始使用:在OpenClaw控制台配置百炼API-Key,即可开始使用。
方案四:无影AgentBay部署
适用场景:企业开发者、SaaS厂商,需将OpenClaw嵌入自有系统(如CRM、ERP)。
部署步骤:
1、开通服务:在阿里云控制台开通无影AgentBay服务。
2、获取SDK:在AgentBay控制台创建项目,获取对应的SDK和调用凭证。
3、集成配置:在自有应用中通过SDK调用预配置的OpenClaw镜像,并传入模型、IM等配置,即可将OpenClaw的能力嵌入到业务流程中。
方案五:云服务器ECS部署
适用场景:有运维经验的开发者、需要高性能计算的场景。
部署步骤:
1、选择模板:在阿里云"计算巢"服务市场中找到OpenClaw社区版部署模板。
2、创建实例:填写实例名称、地域、规格等参数,确认后提交订单,系统将自动完成ECS创建和环境部署。
3、配置模型:开通阿里云百炼并获取API-Key,在ECS实例的"应用详情"页或计算巢控制台中填入API-Key完成配置。
4、对接平台:如需对接钉钉等平台,可参考官方文档创建应用并配置回调地址(公网 IP:18789)。
阿里云推出的五种OpenClaw快速部署方案,覆盖了从个人便捷使用到企业级集成的全场景需求。无论是技术小白还是资深开发者,均可通过可视化操作快速落地AI能力。现在,只需访问【阿里云OpenClaw部署专题】页面,选择适合的方案,即可一键拥有专属AI助理,开启智能自动化新体验!