准确率提升至 90%,阿里商旅基于 AgentScope 构建多智能体差旅助手最佳实践

简介: 阿里商旅AliGo通过代码化多智能体架构升级,选用AgentScope框架+Python/Java混合栈+FastAPI,构建“快慢车道”意图识别、实时思考链与流式输出、分层上下文工程及动态Prompt状态机,事项收集准确率从50%提升至90%+,获InfoQ与量子位2025年度AI大奖。

阿里商旅是阿里巴巴旗下一站式数智化差旅服务平台。依托阿里巴巴生态强大的供应链及信息数字整合能力,帮助企业实现降本增效,增加合规透明度,全方位提升企业组织效率及员工差旅体验。其中AliGo阿里商旅的差旅助手,用户只需要输入确定的行程时间和地点,AliGo就会自动规划行程为用户推荐合适的交通方式,实现"出差事项收集 → 行程规划 → 一键下单"的完整业务闭环。


一、背景

阿里商旅早期通过workflow+单智能体的模式快速构建并成功上线了 AliGo 系统的第一个版本,然而,在实际使用过程中,我们发现这种模式存在技术瓶颈和架构局限性,亟需进行代码化升级。

(一) 痛点分析

1.单智能体模式的技术瓶颈

随着业务逻辑复杂度的持续攀升,Prompt Token 数量急剧增长,token 过多,就会导致大模型的注意力机制开始出现明显衰减,无法满足业务对高准确率的核心要求。具体表现为:

  • 准确性不足:以点选需求为例,尽管经过百余次的 Prompt 调优,准确率仍仅维持在 50%左右。
  • 稳定性问题:线上频繁出现"事项识别异常请重试"、"事项收集结论不输出"等核心问题,严重影响用户体验。

2.架构泛化能力不足

  • 协作机制缺失:各 Agent 之间缺乏有效的通信机制,导致能力无法复用和协同,扩展性不足。
  • 规划能力薄弱:系统缺乏统一的规划和协调中枢,只能处理单一意图识别,无法应对复杂的多意图融合场景。

3.上下文工程的初级阶段

  • 数据结构混杂:未有效分离用户视角的对话记录与智能体所需的上下文信息,造成大模型理解负担。
  • 共享机制缺失:缺乏合理的上下文分层机制,不同子智能体间无法实现上下文的有效共享和传递。

(二) 目标

为了解决上述核心痛点,我们启动了 AliGo 代码化架构升级,主要目标包括:

1. 选型一款适合商旅业务的AI框架:解决多智能体间的高效通信、协同、能力复用。

2. 可有效提升大模型业务落地准确率:期望通过优化上下文工程、 Prompt 工程等,显著提升事项收集准确率及用户体验

3. 可有效缓解线上顽疾问题:期望通过重构核心业务逻辑流程,解决如:"事项收集异常请重试"、"事项总结卡片不出"等长期存在的稳定性问题。

4. 能支持灵活部署:通过容器化、代码化能支持多系统、多模型的灵活部署,满足不同客户的部署需求。


二、方案

(一) 技术选型

1. 技术栈:Python or Java

结论:最终采用“Python 写核心 AI 逻辑 + Java 写服务层” 的混合模式。用 Python 实现 Agent 核心智能逻辑,包括 规划、记忆、LLM 调用;Java 构建外围高并发服务,比如前置的鉴权、MTop 对接、MCP 服务等。

编者:AliGo选型时间为2025年中旬,目前,AgentScope已经提供AgentScope Java,供Java开发者选择

2. 智能体框架选型:AgentScope vs LangGraph

团队对两个框架进行了多个场景的实操和调研,直观感受:对于基础能力,如 MCP 服务调用、与 Qwen LLM 集成时 AgentScope 开箱即用,LangGraph 要额外做一些适配工作等原因,最终选型AgentScope,原因如下:

  • 提供实时控制、中断处理、沙箱执行等企业级能力;
  • 内置AgentStudio 可视化工具,可以帮助我们获得透明开发体验,掌握智能体开发的全部生命周期;
  • 对 Qwen 系列模型原生支持;

3. Web 框架:FastAPI or Flask

Python 主流的 Web 框架主要是 FastAPI(新)和 Flask(老)。

结论:使用 FastAPI,原因如下:

  • 现代 Web 开发趋势,异步和类型安全是未来,异步处理需求较多;
  • 性能更好,FastAPI 的类型安全更有助于大型项目维护。

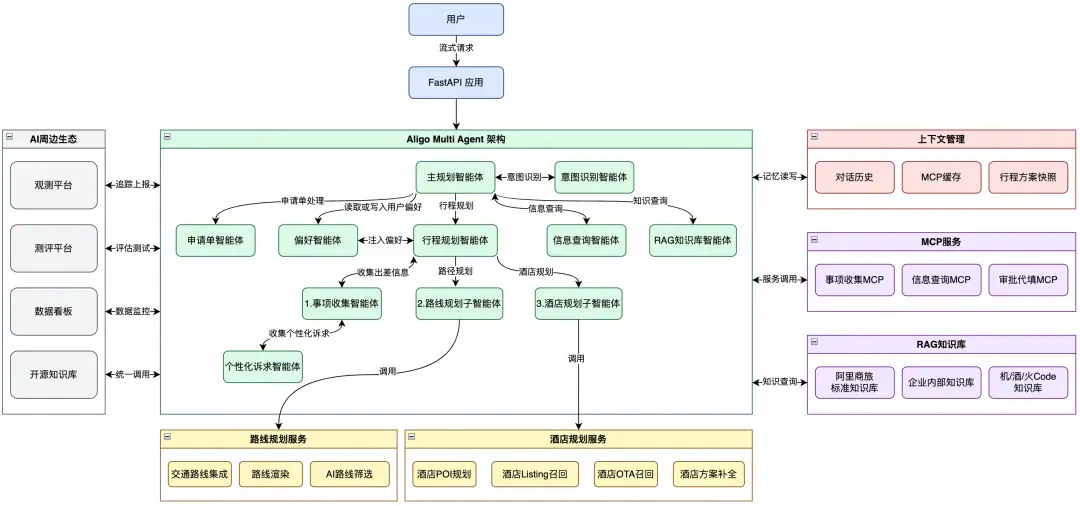
(二) Multi Agent架构

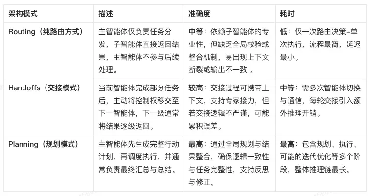
基于商旅业务特性,我们尝试了几种常见的 Multi Agent 架构模式。

结论:基于准确度与耗时的考量,我们采用了“Handoffs(交接模式)+ Routing(纯路由方式)”混合的模式,比如在行程规划、知识库查询的场景下采用 Routing 模式,在信息查询的场景下采用 Handoffs 模式,模式不固定可按需调整。

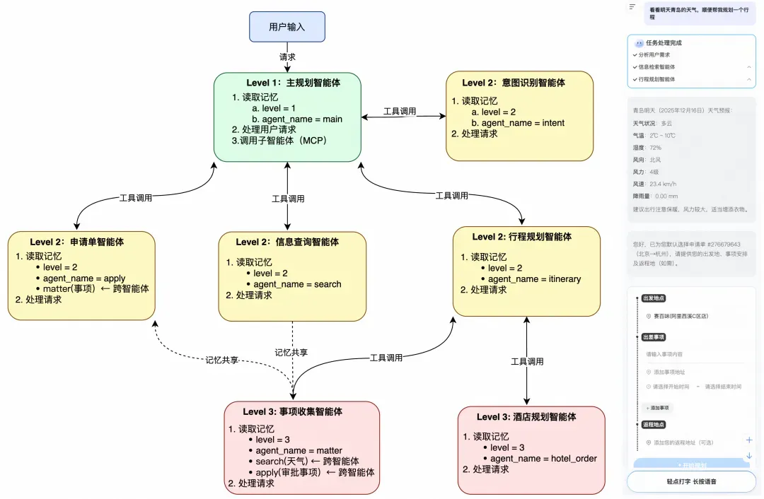
1. 架构图

以主规划智能体为核心,协调多个专业化子智能体协同工作,形成完整的差旅规划解决方案。

(三) 意图识别

意图识别智能体的职责如下:

1. 多意图识别和分类,融合上下文对模糊意图进行消歧。

2. 智能体调度决策,基于预定义的触发条件和业务规则,根据识别结果决定调用哪些子智能体,并输出结构化的调用决策。

3. query 改写,标准化用户口语化的 query 输入,补全上下文信息,提取和重组关键信息。

4. 显示推理,输出的两段式结构(推理过程 + JSON 决策),提升意图识别准确度。


主智能体+意图识别智能体实现-Level3 组件图

在系统运行过程中我们发现了一个性能问题:当用户有明确意图并通过界面操作触发功能时(如点击“为我规划行程”、“为我提申请”、“开始规划”),系统仍需经过大模型的完整分析流程,导致不必要的延迟。

我们重新审视了架构设计,提出了分层处理策略:将明确的用户意图通过快速通道直接路由,复杂语义理解仍交由 AI 智能分析。整体就是个"快慢车道"的设计:

  • 快车道:规则引擎,处理那些固定套路的话,比如“为我规划行程”、“为我提申请”、“开始规划”这种,可以直接跳过意图分析直接路由到对应智能体
  • 慢车道:大模型分析,处理那些复杂的、长句子、多意图的请求

第二阶段的主智能体+意图识别架构

核心的设计在于主智能体的动态 Prompt 生成机制。主智能体(main_plan_agent)并不是简单地调用规则引擎或 LLM 意图识别,而是根据规则引擎的 classify() 结果动态选择不同的处理路径:

def get_prompt_main_plan(user_input: str) -> str:
    # 运行时决策:根据规则引擎结果动态选择Prompt模板
    rule_match_result = classifier.classify(user_input)
    if rule_match_result:
        # 规则匹配成功:生成简单意图Prompt,直接路由到对应智能体
        return _get_simple_intent_prompt(...)
    else:
        # 规则匹配失败:生成复杂意图Prompt,先调用intent_recognition_agent
        return _get_complex_intent_prompt(...)

在项目初期样本量有限的情况下,为兼顾推理速度与准确率,可采用推理速度快的大模型(如 Qwen3-Next-80B-A3B-Instruct),通过显式输出其推理逻辑,有效提升意图识别的准确性。商旅应用场景:意图识别、日期时间转化。

(四) 实时思考链&流式输出

引入多智能体架构模式不可避免地增加了整体响应耗时,因此我们通过设计实时思考链动态展示各智能体的推理与协作过程,来缓解用户在等待最终结果时的焦虑感。

流式输出+实时思考链实现-Level3 组件图

1. ReActAgent

该智能体是一种基于“思考(Reason)-行动(Act)-观察(Observation)”循环架构的系统,深度融合大语言模型的推理能力与外部工具调用能力,通过交替生成推理轨迹与执行动作高效完成复杂任务。

在 AgentScope 中,其核心由两个抽象方法_reasoning_acting构成,并通过钩子机制(Hooks)在推理、执行等关键节点注入自定义逻辑,从而支持实时引导、并行工具调用、结构化输出等高级功能。

  • 推理过程(_reasoning):调用大语言模型生成下一步行动方案;支持流式输出以实时呈现思考链;并能自动将纯文本响应解析为结构化的工具调用格式。
  • 执行过程(_acting):支持工具的并行或串行调用;统一处理执行结果并持久化至内存上下文;同时提供中断响应与错误恢复机制。
observation = initial_user_input
history = []

while True:
  # 调用大语言模型,基于当前观察和历史生成思考与行动
  thought, action, action_input = llm_agent.reason_and_act(observation, history)

  if action == "Finish":
    # 任务完成,输出最终答案
    return thought  # 即最终回答
  else:
    # 执行工具调用
    result = execute_tool(action, action_input)
    # 将工具结果作为新的观察
    observation = result
    # 记录本轮推理与执行到历史
    history.append((thought, action, result))

2. ReActAgent Hook

通过前置打印钩子函数(print hook),可在 Agent 执行过程中实时拦截每一条生成的消息;当捕获到tool_use类型消息时,自动调用add_tool_use,而检测到tool_result类型消息时,则触发add_tool_result,从而实现对工具调用及其结果的细粒度追踪与状态同步。

# 在_react_agent.py中的_acting方法实现了工具调用的实时返回
async def _acting(self, tool_call: ToolUseBlock) -> Msg | None:
  # 创建工具结果消息容器
  tool_res_msg = Msg(...)

  try:
    # 执行工具调用,返回AsyncGenerator
    tool_res = await self.toolkit.call_tool_function(tool_call)

    response_msg = None
    # 异步迭代处理工具响应块
    async for chunk in tool_res:
      # 实时更新工具结果
      tool_res_msg.content[0]["output"] = chunk.content

      # 实时打印输出(除非是完成函数且成功执行)
      if (tool_call["name"] != self.finish_function_name or
          not chunk.metadata.get("success")):
        await self.print(tool_res_msg, chunk.is_last)

        # 处理中断
        if chunk.is_interrupted:
          raise asyncio.CancelledError()

          # 返回最终响应消息
          if (tool_call["name"] == self.finish_function_name and
              chunk.metadata and chunk.metadata.get("success")):
            response_msg = chunk.metadata.get("response_msg")

      return response_msg
[
  {
    "type": "tool",
    "id": "{id}",
    "name": "query_tool",
    "input": {
      "question": "什么是差标管控"
    }
  }
]

[
  {
    "type": "result",
    "id": "{id}",
    "name": "query_tool",
    "output": [
      {
        "type": "text",
        "text": "问题: 什么是差标管控\n\n搜索结果:\n\n1. 相似度: N/A\n\n\n在阿里商旅出差审批单中,预算与差标的区别如下:\n- 预算是指本次差旅出行的整体预算费用。\n- 差标是指本次差旅形成中,出行人乘坐飞机以及入住酒店等差旅类目的费用标准。\n\n"
      }
    ]
  }
]
ReActAgent.register_class_hook('print', 'task_print_hook', task_print_hook)

3. TaskCollector

TaskCollector 是一个自定义任务状态收集器,核心职责是统一管理思考链状态信息。其主要功能包括:管理任务的完整生命周期(PENDING、DOING、DONE、FAILED)、维护任务间的层级关系、通过发布-订阅模式实时推送状态更新,以及管理任务队列与订阅者列表。

关键方法涵盖:

  • add_use() 用于添加工具调用任务。
  • add_result() 用于记录工具执行结果。
  • subscribe()/unsubscribe() 实现灵活的订阅管理机制。

4. 流式输出层

该模块的核心职责包括:

1. 创建 TaskCollector 实例以统一管理任务状态。

2. 订阅任务状态更新,具体为监听 task_update 类型消息以实时渲染思考链,并监听 text 类型消息以展示最终回答。

3. 处理智能体执行结果,包括收集最终回答内容维护卡片数据与任务的映射关系

4. 最后,构建结构化的最终响应生成符合 SSE 格式的输出流

5. 一句话经验

基于 ReAct 智能体在调用工具时暴露的 hook,可构建实时推理链(Chain-of-Thought),通过逐步展示智能体的思考与行动过程,有效缓解用户在等待最终结果时的焦虑感。

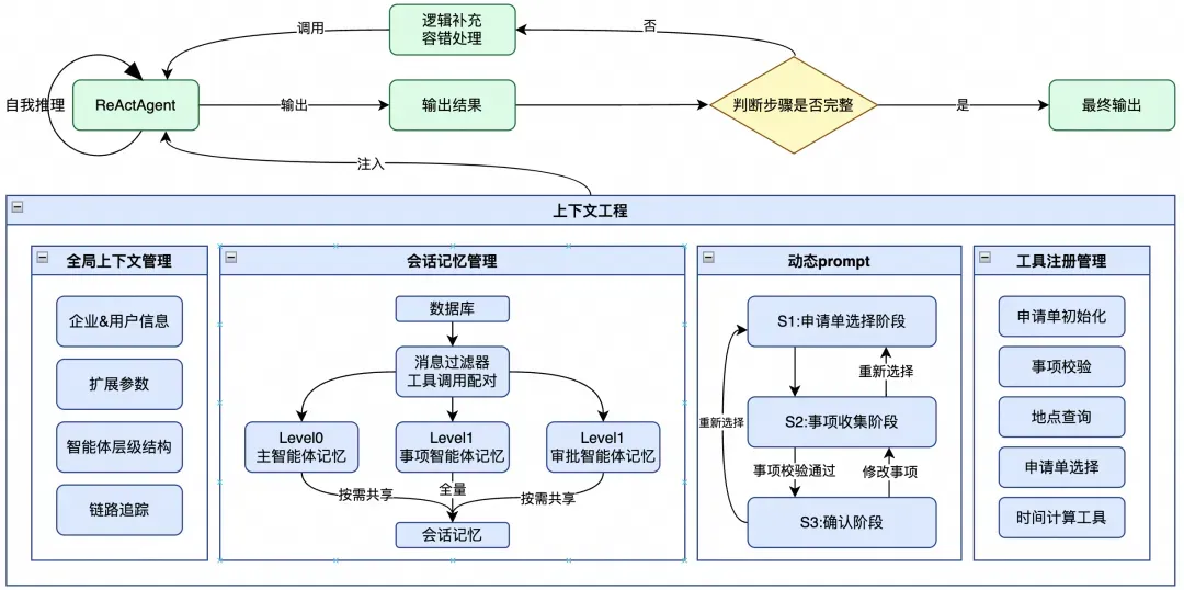
(五) 上下文工程

核心上下文技术架构:

  • 全局上下文管理
  • 会话记忆管理
  • 动态 Prompt(状态机)
  • 工具注册管理

上下文工程-Level3 组件图

1. 记忆架构设计

通过出入栈的方式维护智能体调用链的层级关系以及共享 sessionId 来实现模块间的记忆共享。主要解决以下三个核心问题:

1. 模块独立性:保持各模块的独立性,便于维护和扩展。

2. 模块间记忆共享:不同智能体模块(如审批记忆和事项收集记忆)之间的数据共享。

3. 完整的执行链路追踪:提供完整的请求追踪和上下文管理。

会话记忆架构-Level3 组件图

2. 数据表关系

  • 消息存储表:用于存储详细的消息记录;
  • 会话管理表:用于管理会话的基本信息和会话描述;
  • 对话记录表:用于存储精简的对话记录,主要记录用户查询和智能体的最终回答;

3. 记忆共享

为确保智能体(Agent)的独立性与数据隔离,系统默认采用各智能体独立管理自身对话历史的设计;然而,在复杂的多智能体协作场景中,用户体验的连续性至关重要。为此,我们引入上下文共享机制,对高相关性的智能体动态开放必要的上下文信息,从而实现对话的无缝流转与状态同步,在保障隔离性的同时兼顾协作效率与体验一致性。

记忆分层与共享-Level3 组件图

4. 一句话经验

AgentScope 框架提供了标准化的上下文格式,在技术实现上以业务关系驱动智能体间的记忆复用,并基于最小权限原则动态供给各智能体所需的上下文信息,在有效降低上下文规模的同时,显著提升模型推理的准确度与效率。

(六) Prompt工程(工程与智能体结合)

我们此前将业务流程、规则及工具调用规范全部嵌入 Prompt 中,虽保证了整体性,但其结构本质上是一个线性的“工作流程说明书”,难以适配用户非线性、动态变化的对话需求。同时,要求模型在全量业务规则基础上实时推理用户当前状态,对其能力要求会非常高。

为此,我们转而采用动态 Prompt 组装机制,本质上为 AI 构建了一个状态机:通过工程手段结合自然语言理解程序化状态控制,精准识别用户所处的对话阶段,并将模型注意力聚焦于当前主链路,从而打造出一个鲁棒性更强、更智能的对话 Agent。

事项收集智能体(工程与智能体结合实践)-Level3 组件图

一句话经验

在工程实践中,应协同模型共同确定当前及下一轮对话的注意力焦点,并据此明确业务边界;在此可控范围内交由 AI 自主处理逻辑细节,从而在工程确定性与 AI 灵活性之间实现有效平衡。


三、周边生态

(一) 知识库

在 AliGo 多智能体架构中,为了给各个企业提供内部知识检索能力,也为了支持差旅场景的专业问答(差旅政策、申请单规则、企业制度等),我们构建了一套完整的企业级知识库系统,具备以下核心能力:

1. 支持 Aligo 快速集成:通过标准化 API 接口,让 RAG 子智能体能够快速接入知识库检索能力。

2. 图文混排文档处理:支持差旅政策等复杂文档的图片识别、切分与渲染,保证检索结果的完整性。

3. 支持本地化部署:满足企业客户数据安全和私有化部署需求,提供完整的容器化部署方案。

4. 多企业隔离:支持千人千面场景,不同企业请求自动映射到对应的企业知识库。

1. 技术选型

一、方案对比

我们调研了市面上的两种成熟的方案:

二、选型结论

最终选择 MaxKB 作为基础框架,主要原因:

1. 技术栈匹配:Python + PostgreSQL,与 Aligo 技术栈一致

2. 功能完善且符合诉求:支持文档解析、向量检索、多模型对接

3. 快速落地:开源成熟,二次开发成本低

4. 社区活跃:GitHub 19k+ stars,持续维护

2. 架构设计

知识库架构图

(二) 观测

在 AliGo 多智能体系统迭代过程中,我们面临着三大核心观测挑战:

1. 问题定位困难:多智能体调用链路复杂,涉及主规划、意图识别、行程规划、信息查询、RAG知识库等10+个智能体的协作。当用户反馈问题时,难以快速定位是哪个智能体、哪次LLM调用或工具调用出现了问题。

2. 性能优化缺乏数据支撑:无法直观看到每个智能体的响应时间、Token消耗、工具调用频次等关键指标,难以进行针对性技术优化。

3. 效果评估缺少量化指标:迭代过程中缺乏完整的对话日志和结构化数据,无法进行A/B测试和效果对比,难以量化评估优化效果。

为了解决上述痛点,我们尝试构建完整的AI应用可观测性体系,核心目标包括:

1. 全链路追踪:从用户输入到最终输出,追踪完整的智能体调用链路,包括LLM调用、工具使用、记忆管理等所有环节。

2. 多维度观测:支持 Trace(单次对话)、Session(会话)、User(用户) 三个维度的日志查询和分析。

3. 打通观测-评测流程:通过结构化的追踪数据,为测评平台提供标准化输入,实现观测与评测的闭环。

4. 支持问题快速定位:通过可视化的调用链路和详细的输入输出日志,快速定位线上问题根因。

1. 技术选型

在 LLM 应用开发和监控领域,主要的可观测性平台是 Langfuse(开源)和 LangSmith(商业)。

选型结论:经综合评估,Langfuse 在开源透明、数据安全、成本控制可扩展性方面具有更具优势,完全满足商旅 Saas + 本地化部署的诉求,是构建可控、可靠的 LLM 应用监控平台的最佳选择。

2. 架构设计

观测平台架构图

(三) 评测

在阿里商旅行程规划系统中,AI测评系统作为质量保障的核心基础设施,为多智能体系统的输出结果提供自动化、智能化的评测能力。随着智能体能力的不断迭代升级,我们需要一套完整的测评体系来确保每次发布的质量稳定性, 因此构建了这套AI测评系统,具备以下核心能力:

1. 智能化评测:基于通义千问大模型的自动评分能力,主要从准确性和相关性两个大的维度对AI智能体输出进行评估。

2. 完整的测试生命周期管理:支持测试任务、测试用例、测试数据的全流程管理,实现测试资产的沉淀和复用。

3. 可视化报告分析:自动生成详细的测试报告,包含多维度评分统计、成功率分析、问题归因等,支持版本对比。

1. 架构设计

测评平台架构图

四、效果

事项收集准确率从原来的50%提升到90%+

  • 升级前不可解决的 bug 列表,通过版本升级100%解决。
  • 试用日志从 12 月代码化版本上线后,体感和指标都逐步变好。
  • 有幸获得了 InfoQ 2025 年度 AI Agent 最具生产力产品/应用/平台。
  • 阿里商旅 AI 解决方案有幸荣获量子位颁发的 2025 人工智能年度杰出解决方案奖认可。


五、未来规划

传统的迭代依赖人工复盘和手动调优的方式效率低、响应慢,难以支撑系统持续进化。后续,我们会持续通过冷启动优化、主动发现异常、引入 Prompt 优化智能体等构建一套多智能体自进化(Self-Evolving Agent System)方案,驱动阿里商旅向更智能、更敏捷、更可靠的方向升级。

AgentScope 是通义实验室开源的企业级智能体开发框架,提供智能体编排、工具调用与评测等核心能力,并原生支持智能体微调,助力开发者快速搭建企业级 Agent 系统。目前在GitHub已经有16k的star,欢迎大家关注使用AgentScope探索并沉淀多智能体最佳实践。 https://github.com/agentscope-ai



来源  |  阿里云开发者公众号

作者  |  涂南

相关文章
|
2月前
|
存储 人工智能 Java
用 AgentScope Java 开家 AI 奶茶店
开一家 AI 奶茶店,让 AgentScope Java 替你打理一切。
710 22
|
20天前
|
人工智能 自然语言处理 前端开发
AI Agent系列|深入解析Function Calling、MCP和Skills的本质差异与最佳实践
本系列文章基于 Lynxe 作者沈询的实战经验,深入浅出解析 ReAct Agent 的核心原理与工程价值,帮助开发者快速掌握从“写流程”到“造智能体”的关键跃迁。
|
自然语言处理 算法 前端开发
Multi-Agent实践第5期:RAG智能体的应用:让AgentScope介绍一下自己吧
本期文章,我们将向大家展示如何使用AgentScope中构建和使用具有RAG功能的智能体,创造AgentScope助手群,为大家解答和AgentScope相关的问题。
|
20天前
|
人工智能 前端开发 API
AI Agent系列|什么是 ReAct Agent?
本系列文章基于 Lynxe 作者沈询的实战经验,深入浅出解析 ReAct Agent 的核心原理与工程价值,帮助开发者快速掌握从“写流程”到“造智能体”的关键跃迁。
|
20天前
|
人工智能 自然语言处理 前端开发
借助 AI Coding 快速打造 AI Agent 系统
本项目构建了基于LangGraph的购物场景生成AI Agent,通过Agent Skills模块化技能、Planner智能规划及A2A+MCP标准化协议,实现从自然语言一键生成结构化场景、智能匹配商品并对接会场搭建。借助AI Coding工具,数天内完成低代码到高扩展架构的跃迁,显著提升运营效率与系统可靠性。
借助 AI Coding 快速打造 AI Agent 系统
|
2月前
|
人工智能 Java Nacos
构建开放智能体生态:AgentScope 如何用 A2A 协议与 Nacos 打通协作壁垒?
AgentScope 全面支持 A2A 协议和 Nacos 智能体注册中心,实现跨语言跨框架智能体互通。
931 61
|
3月前
|
人工智能 Java Serverless
AgentScope Java 答疑时间:开发者近期最关心的12个问题
近日,AgentScope Java V1.0 版本正式发布,全面对齐 Python 版核心能力,为 Java 开发者带来了构建企业级 Agentic 应用强大的开源方案。在最近与 DataWhale 合作的 AgentScope Java 解读线上直播间中,我们收到了大家的热情提问。为了方便大家集中查阅,我们整理了其中最高频的 Q&A,由 AgentScope Java 的核心开发者为大家一次性说清讲透!
955 31
|
1月前
|
存储 决策智能 Docker
AgentScope 正式发布 Skills 支持 - 实现渐进式披露
Skill机制提出“渐进式披露”上下文管理新范式:启动时仅加载元数据(轻量),触发时按需加载完整SOP指令(精准),执行时动态调用资源或脚本(完整)。有效解决多能力Agent在空间、时间、结构三维度的上下文浪费与碎片化难题,兼顾扩展性、准确性和可维护性。
AgentScope 正式发布 Skills 支持 - 实现渐进式披露
|
20天前
|
人工智能 Java 决策智能
用Spring AI Alibaba把MultiAgent实现从5天压到5小时
本文详解Spring AI Alibaba新版本的Multi-agent能力,涵盖React/Planning核心模式、手写框架与成熟框架差异,并通过Plan-Execute实战示例,展示如何基于Graph工作流快速构建可扩展、易维护的智能体系统,助力Java开发者高效落地AI应用。
用Spring AI Alibaba把MultiAgent实现从5天压到5小时

热门文章

最新文章