一个人顶一个开发团队?用 OpenClaw 实现一套 AI 编排系统

简介: 强烈推荐!

<!DOCTYPE html>









一个人顶一个开发团队?用 OpenClaw 实现一套 AI 编排系统


近期,一位名叫 Elvis 的海外开发者分享了一组令人惊叹的数据:他在一个月内独立提交了 94 次生产代码,单日最高纪录中,甚至能在 30 分钟内发起 7 个代码合并请求(Pull Request)。更值得注意的是,这些提交均对应真实的商业项目,直接交付给客户使用。而他在最忙碌的一天里,还主持了三场客户会议,期间从未打开过代码编辑器。


imageimage

那么,代码从何而来?答案是由 AI 生成。Elvis 的秘诀在于一个关键的转变:他将使用 AI 的方式,从"管理代码"升级为"指挥 AI"。


普遍的瓶颈:停留在"代码管理者"角色


目前,许多开发者使用如 Cursor、Codex、Claude Code 这类 AI 编程工具。典型流程是:在编辑器中向 AI 描述需求(如"编写登录功能"),接收 AI 生成的代码后进行审查、修改,最后手动提交。这种方式固然有效,但存在一个效率瓶颈:开发者仍然扮演着"代码管理者"的角色,需要持续监督 AI 的输出、进行检查、测试及发起 PR。个人的产能上限,实质上取决于能同时监管多少个 AI 任务。


image同样 1 个人,系统化后的任务吞吐量会明显拉开差距

效率飞跃的关键:构建"AI 指挥家"系统


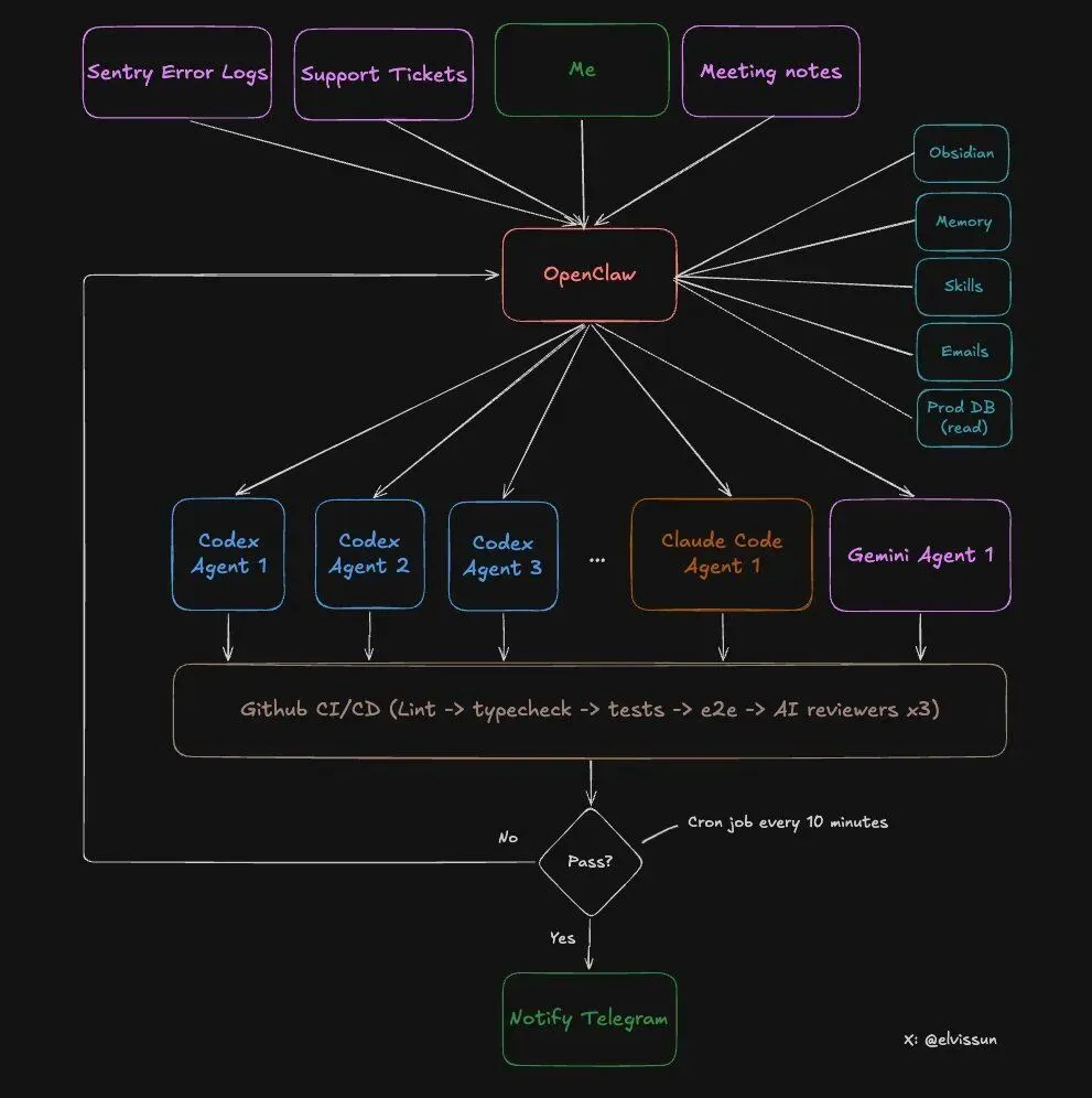
Elvis 的方法截然不同。他并不直接处理代码,而是构建并管理一个由 AI 组成的自动化系统。他将这套架构设计为两层:



  1. 编排层 (Orchestrator):一个运行在 OpenClaw 上的 AI 助手(他称之为 Zoe),其职责是"管理其他 AI"。

  2. 执行层 (Agents):如 Codex、Claude Code 等编程 AI,专门负责编写代码。


用一个比喻来理解:执行层的 AI 如同工地上的工人,专注完成具体任务;编排层的 Zoe 则是工头,负责分解项目需求、分配任务、监督进度与把控质量;而 Elvis 本人则如同项目经理,专注于把握整体方向和进行最终验收。这种分工的核心在于:让专门的 AI 做专门的事。


image上下文决定专业化分工,角色分工靠职责边界,不靠换模型

为什么需要分层?破解"上下文窗口"的零和困境


Elvis 指出了一个关键问题:AI 的上下文窗口容量有限,如同一个固定大小的背包。若塞满了代码细节,就难以容纳足够的业务背景信息;反之,若填满了客户需求与会议纪要,则没有空间留给具体的代码上下文。单一 AI 很难同时出色地完成"理解复杂业务"和"产出精确代码"两件事。


他的解决方案是通过分层实现专业化:



  • Zoe(工头):承载业务上下文。它了解客户信息、历史需求、过往成败经验及项目目标。

  • Codex/Claude Code(工人):承载代码上下文。它掌握项目结构、类型定义、测试文件及依赖关系。


Zoe 将业务需求"翻译"成精确、原子化的技术任务,交给执行层 AI 去完成。后者无需知晓全局背景,只需关注"实现某个 API 接口,遵循特定类型定义,参考此处测试文件"即可。


系统化工作流:从需求到上线的八步闭环


这套系统运作的全流程可以概括为以下八个自动化步骤:


1. 需求解析与拆解


客户会议后,会议记录自动同步至笔记软件 Obsidian。Zoe 读取记录,理解需求(例如:"客户需要一个能保存和编辑现有配置的模板系统"),随后自动执行关联操作(如为客户账户充值、从生产数据库拉取只读配置数据),并生成详细的任务指令,启动一个 Codex 执行体(Agent)。


2. 创建独立执行环境


Zoe 为每个任务创建隔离的工作空间:新建 Git 分支、在独立的 worktree 目录中运行 Agent,并通过 tmux 终端会话启动进程,便于监控和后续干预。


# 示例:创建工作树并启动 Agent
git worktree add ../feat-custom-templates -b feat/custom-templates origin/main
cd ../feat-custom-templates && pnpm install
tmux new-session -d -s "codex-templates" \
-c "/Users/elvis/Documents/GitHub/medialyst-worktrees/feat-custom-templates" \
"$HOME/.codex-agent/run-agent.sh templates gpt-5.3-codex high"

所有任务的状态均被记录在如 .clawdbot/active-tasks.json 的跟踪文件中。


image高层架构:OpenClaw 作为编排层,管理多个 Codex/Claude Code Agent

3. 自动化监控与循环检查


Zoe 按固定频率(如每 10 分钟)检查所有运行中的 Agent:进程是否存活?是否已创建 PR?持续集成(CI)是否通过?若失败,系统会尝试自动重启(通常最多 3 次)。此监控基于确定性的脚本检查,而非询问 AI,成本更低。


4. 代码提交与 PR 创建


Agent 完成编码后,会自动提交代码、推送至远程仓库,并使用 GitHub CLI 命令创建填充好的 Pull Request。


5. 多模型自动化代码审查


每个 PR 会接受三个不同 AI 模型的并行审查:



  • Codex Reviewer:擅长发现边界情况、逻辑错误和竞态条件,误报率低。

  • Gemini Code Assist Reviewer:能有效识别安全性与扩展性问题,并提供修复建议。

  • Claude Code Reviewer:审查风格较为保守,常给出"考虑性"建议,主要关注其标记的"严重"问题。


审查意见会直接发表在 PR 讨论区。


6. 自动化测试流水线


CI 流水线自动执行一系列测试:代码风格检查、类型检查、单元测试、端到端测试(E2E)以及在生产级预览环境中的 Playwright 测试。Elvis 还设定了一条规则:任何涉及 UI 改动的 PR 必须在描述中附上截图,否则 CI 将不予通过,这极大提升了人工审查效率。


image从任务拆解到合并上线,这 8 步把自动化闭环串了起来

7. 高效的人工最终审查


当以上所有自动化步骤均通过后,Elvis 会收到通知(如通过 Telegram)。此时,他面对的 PR 已经过了 CI 测试和多轮 AI 审查,UI 改动也一目了然。许多 PR 他只需花费 5-10 分钟,甚至仅查看截图即可决定合并。


8. 合并与清理


PR 被合并至主分支。系统设有每日定时任务,自动清理已完成任务的工作目录和相关记录。


系统的智能核心:动态进化的"提示词"


Elvis 将其系统视为"Ralph Loop"(一种 AI 学习循环:拉取上下文→生成→评估→保存经验)的升级版。关键区别在于,当 Agent 任务失败时,Zoe 不会简单地用原提示词重启。相反,它会分析失败原因,并利用其掌握的业务上下文动态调整指令:例如,"只关注这三个文件"、"客户在会议中明确要求的是 X,不是 Y"。Zoe 持续用更精准的上下文"喂养"Agent,直到任务成功。所有成功与失败的模式都会被记录和学习,使得 Zoe 下发的指令越来越高效。


如何为任务分配合适的"工人"?


Elvis 根据不同 AI 的特长进行任务路由:



  • Codex:作为主力,负责后端逻辑、复杂 Bug 修复、多文件重构等需要深度推理的任务。

  • Claude Code:速度更快,更擅长前端工作和 Git 操作。

  • Gemini:具备独特的设计感,常用于生成 UI 的 HTML/CSS 规范,再由 Claude Code 实现为具体组件。


Zoe 作为调度中心,能够智能地为不同性质的任务(如计费系统 Bug、样式调整、新仪表盘设计)分配合适的 Agent。


image同一套编排层下,不同任务路由给不同 Agent 才能把效率拉满

当前瓶颈与未来展望


Elvis 坦言,系统目前的主要瓶颈是硬件资源,尤其是内存(RAM)。每个并行的 Agent 都需要独立的工作目录和依赖环境,同时运行多个 Agent(特别是执行构建和测试时)对内存消耗极大。这促使他升级了硬件配置。


image系统跑通之后,瓶颈很快会从模型能力转到算力资源

他认为,这种"递归自我改进的 Agent"系统将催生新一代的"一人百万美元公司"。未来的创业者可能不会急于组建大型团队,而是通过构建类似 Zoe 的"AI 延伸体",将工程、客服、运营等工作委托给专业化的 Agent 集群,从而保持团队的小型、敏捷与高效。


核心启示:从"管理代码"到"设计系统"的思维转变


Elvis 案例最深刻的启示在于流程设计。将 AI 仅视为增强个人的代码助手,其效率存在天花板。而通过构建一个"AI 管理 AI"的编排系统,将工具串联成能自动运转的闭环,才能释放真正的产能潜力。关键不在于单个模型有多强大,而在于如何设计任务拆分、上下文管理、错误重试与经验沉淀的机制。


这套方法论的价值在于,它让开发者从"紧盯代码"的微观操作中解放出来,转向"监督系统"的宏观管理。其结果——真实的客户、真实的收入、持续交付的生产代码——已证明其可行性。对于开发者或产品构建者而言,其核心思路(让 AI 管理 AI,让人管理 AI 的管理者)比具体的技术配置更值得借鉴,因为它重新定义了个体在技术驱动下的可能性边界。




相关文章
|
2天前
|
人工智能 自然语言处理 JavaScript
2026年Windows+Ollama本地部署OpenClaw保姆级教程:本地AI Agent+阿里云上快速搭建
2026年OpenClaw凭借本地部署、私有化运行的特性,成为打造个人智能体的核心工具,而Ollama作为轻量级本地大模型管理工具,能让OpenClaw摆脱对云端大模型的依赖,实现**本地推理、数据不泄露、全流程私有化**的智能体验。本文基于Windows 11系统,从硬件环境准备、Ollama安装与模型定制、OpenClaw部署配置、技能扩展到常见问题排查,打造保姆级本地部署教程,同时补充阿里云OpenClaw(Clawdbot)快速部署步骤,兼顾本地私有化需求与云端7×24小时运行需求,文中所有代码命令均可直接复制执行,确保零基础用户也能快速搭建属于自己的本地智能体。
4166 18
|
9天前
|
存储 人工智能 负载均衡
阿里云OpenClaw多Agent实战宝典:从极速部署到AI团队搭建,一个人=一支高效军团
在AI自动化时代,单一Agent的“全能模式”早已无法满足复杂任务需求——记忆臃肿导致响应迟缓、上下文污染引发逻辑冲突、无关信息加载造成Token浪费,这些痛点让OpenClaw的潜力大打折扣。而多Agent架构的出现,彻底改变了这一现状:通过“单Gateway+多分身”模式,让一个Bot在不同场景下切换独立“大脑”,如同组建一支分工明确的AI团队,实现创意、写作、编码、数据分析等任务的高效协同。
3567 27
|
13天前
|
人工智能 自然语言处理 监控
OpenClaw skills重构量化交易逻辑:部署+AI全自动炒股指南(2026终极版)
2026年,AI Agent领域最震撼的突破来自OpenClaw(原Clawdbot)——这个能自主规划、执行任务的智能体,用50美元启动资金创造了48小时滚雪球至2980美元的奇迹,收益率高达5860%。其核心逻辑堪称教科书级:每10分钟扫描Polymarket近千个预测市场,借助Claude API深度推理,交叉验证NOAA天气数据、体育伤病报告、加密货币链上情绪等多维度信息,捕捉8%以上的定价偏差,再通过凯利准则将单仓位严格控制在总资金6%以内,实现低风险高频套利。
7171 62
|
3天前
|
人工智能 JSON JavaScript
手把手教你用 OpenClaw + 飞书,打造专属 AI 机器人
手把手教你用 OpenClaw(v2026.2.22-2)+ 飞书,10分钟零代码搭建专属AI机器人!内置飞书插件,无需额外安装;支持Claude等主流模型,命令行一键配置。告别复杂开发,像聊同事一样自然对话。
1535 5
手把手教你用 OpenClaw + 飞书,打造专属 AI 机器人
|
3天前
|
人工智能 网络安全 数据安全/隐私保护
Docker部署OpenClaw(Clawdbot)攻略+阿里云部署OpenClaw 2026版教程
OpenClaw(前身为Clawdbot、Moltbot)作为一款高性能的AI代理平台,凭借自然语言驱动的任务自动化、多平台无缝协作、轻量化容器化架构等核心优势,成为2026年办公自动化、智能协作、跨端指令执行的主流工具,可实现邮件处理、日程管理、航班值机、多IM平台消息联动等丰富功能,无需复杂开发即可快速搭建专属AI助手。Docker作为轻量级容器化技术,能完美解决OpenClaw部署过程中的环境冲突、依赖配置、跨平台兼容等问题,实现一键搭建、快速启动、灵活迁移的部署体验。
1120 2
|
1月前
|
人工智能 自然语言处理 Shell
🦞 如何在 OpenClaw (Clawdbot/Moltbot) 配置阿里云百炼 API
本教程指导用户在开源AI助手Clawdbot中集成阿里云百炼API,涵盖安装Clawdbot、获取百炼API Key、配置环境变量与模型参数、验证调用等完整流程,支持Qwen3-max thinking (Qwen3-Max-2026-01-23)/Qwen - Plus等主流模型,助力本地化智能自动化。
46254 159
🦞 如何在 OpenClaw (Clawdbot/Moltbot) 配置阿里云百炼 API
|
4天前
|
存储 人工智能 BI
2026年OpenClaw(Clawdbot)极简部署:接入小红书全自动运营,一个人=一支团队
2026年的小红书运营赛道,AI自动化工具已成为核心竞争力。OpenClaw(原Clawdbot)凭借“Skill插件化集成、全流程自动化、跨平台联动”的核心优势,彻底颠覆传统运营模式——从热点追踪、文案创作、封面设计到自动发布、账号互动,仅需一句自然语言指令,即可实现全链路闭环。而阿里云作为OpenClaw官方推荐的云端部署载体,2026年推出专属秒级部署方案,预装全套运行环境与小红书运营插件,让零基础用户也能10分钟完成部署,轻松拥有7×24小时在线的“专属运营团队”。
1302 6
|
8天前
|
人工智能 自然语言处理 安全
2026年OpenClaw Skills安装指南:Top20必装清单+阿里云上部署实操(附代码命令)
OpenClaw(原Clawdbot)的强大之处,不仅在于其开源免费的AI执行引擎核心,更在于其庞大的Skills生态——截至2026年2月,官方技能市场ClawHub已收录1700+各类技能插件,覆盖办公自动化、智能交互、生活服务等全场景。但对新手而言,面对海量技能往往无从下手,盲目安装不仅导致功能冗余,还可能引发权限冲突与安全风险。
1954 9
|
5天前
|
人工智能 JavaScript API
2026年Windows系统本地部署OpenClaw指南:附阿里云简易部署OpenClaw方案,零技术基础也能玩转AI助手
在AI办公自动化全面普及的2026年,OpenClaw(原Clawdbot、Moltbot)凭借“自然语言指令操控、多任务自动化执行、多工具无缝集成”的核心优势,成为个人与轻量办公群体打造专属AI助手的首选。它彻底打破了传统AI“只会对话不会执行”的局限——“手”可读写本地文件、执行代码、操控命令行,“脚”能联网搜索、访问网页并分析内容,“大脑”则可灵活接入通义千问、OpenAI等云端API,或利用本地GPU运行模型,真正实现“聊天框里办大事”。
1230 2

热门文章

最新文章