WebRTC 核心原理拆解与企业级 RTC SDK 落地实践

简介: WebRTC作为实时音视频通信的核心技术,其完整技术栈包含音视频采集、编码、传输、解码和渲染等模块。文章深入解析了WebRTC的底层架构,重点介绍了NAT穿透(ICE/STUN/TURN)、音视频编解码(VP8/OPUS)和媒体传输(RTP/SRTP)等关键技术。通过Java实现的RTC SDK示例,展示了如何构建企业级解决方案,包括环境配置、核心代码实现和功能验证。最后提出了性能优化(抗丢包、延迟控制)、稳定性(断线重连、TURN容灾)和安全性(SRTP加密、信令鉴权)等关键策略,并针对NAT穿透失败、音视频不同步等常见问题提供了解决方案。

在实时音视频通信(RTC)成为在线教育、视频会议、直播连麦等场景标配的今天,WebRTC凭借“无需插件、原生跨平台、低延迟”的特性成为技术选型的核心。但多数开发者仅停留在“调用API”层面,面对NAT穿透失败、音视频不同步、SDK性能优化等问题时束手无策。

一、WebRTC核心底层逻辑:从架构到协议

1.1 WebRTC整体架构(权威参考:Google WebRTC官方文档)

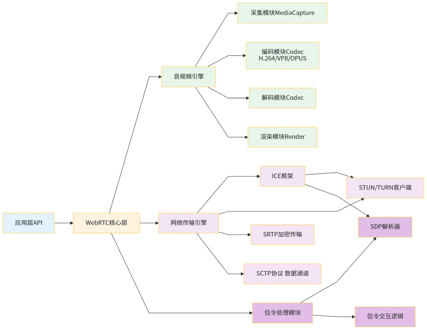
WebRTC并非单一技术,而是一套“音视频采集-编码-传输-解码-渲染”的完整技术栈,其核心架构可分为三层,各模块职责清晰且解耦:

  • 应用层API:对外暴露的调用接口(如Java的PeerConnectionFactory、前端的RTCPeerConnection),屏蔽底层复杂度;
  • 核心层:WebRTC的核心能力集合,是所有逻辑的载体;
  • 底层依赖:操作系统的音视频设备驱动、网络协议栈等(非WebRTC自研,属于适配层)。

1.2 核心技术模块拆解(通俗化讲解)

(1)音视频采集:从设备到原始数据流

采集是RTC的第一步,核心是将物理设备(摄像头/麦克风)的模拟信号转为数字信号,WebRTC提供了标准化的采集接口,适配Windows/macOS/Linux/Android/iOS等系统。

  • 音频采集:默认采样率48kHz(实时通信最优值)、单声道/立体声,自动处理降噪(NS)、回声消除(AEC);
  • 视频采集:支持720P/1080P/4K,帧率15-30fps(平衡流畅度与带宽),自动适配设备分辨率。

(2)编码与解码:解决“数据量大”的核心问题

原始音视频数据体积极大(例如1080P YUV格式视频每秒约300MB),必须通过编码压缩才能传输:

  • 视频编码:WebRTC默认VP8/VP9(Google自研,开源免费),也支持H.264(兼容性更好);核心逻辑是“帧间压缩”(只传输帧与帧的差异数据)+“帧内压缩”(单帧数据压缩);
  • 音频编码:默认OPUS(适配实时通信,低延迟+高容错,码率6-510kbps),对比MP3,OPUS在丢包率10%时仍能保持清晰音质。

(3)NAT穿透:解决“不同局域网设备互通”的核心难点

这是WebRTC最核心的技术壁垒,通俗讲:家用/办公网络的设备都是“内网IP”,无法直接被外网访问,NAT穿透就是让两个内网设备找到彼此的“通信路径”。 WebRTC通过ICE(交互式连接建立)框架实现穿透,ICE整合了两种核心协议:

  • STUN(简单NAT遍历):轻量级协议(RFC 5389),作用是“获取设备的公网IP+端口”,原理是设备向STUN服务器发送请求,服务器返回设备的公网映射地址;优点是成本低、速度快,缺点是无法穿透“对称NAT”(约30%的网络环境);
  • TURN(中继NAT遍历):当STUN穿透失败时,所有音视频数据通过TURN服务器中继传输(RFC 5766);优点是100%穿透,缺点是服务器带宽成本高,延迟略高。

ICE的工作逻辑:优先尝试STUN直连(最优路径),失败则自动切换到TURN中继,保证连接稳定性。

(4)媒体传输:安全且低延迟的实时传输

WebRTC的媒体数据传输基于两套协议:

  • RTP(实时传输协议):负责音视频数据的实时传输,核心是“时间戳+序列号”,保证数据按序到达且同步播放;
  • SRTP(安全实时传输协议):对RTP数据加密(AES算法),防止音视频被窃听,是企业级RTC的必备安全层;
  • SCTP(流控制传输协议):用于数据通道(如文字消息、文件传输),兼顾TCP的可靠性和UDP的低延迟。

(5)信令交互:“协商”通信规则的桥梁

WebRTC未定义信令协议(这是新手易混淆点),信令的作用是“交换通信参数”,包括:

  • SDP(会话描述协议):描述音视频的编码格式、带宽、IP端口等核心参数,双方必须交换SDP才能达成“通信共识”;
  • ICE候选者:设备的内网/公网地址列表,用于建立连接。

常见的信令实现方式:WebSocket、MQTT(轻量级)、HTTP长轮询(兜底)。

1.3 易混淆技术点明确区分

技术点 核心区别 适用场景
STUN vs TURN STUN:获取公网地址,直连通信;TURN:中继传输,无法直连时用 STUN:多数家用/办公网络;TURN:对称NAT、企业内网等
SDP vs ICE SDP:描述“通信参数”;ICE:寻找“通信路径” 必须先交换SDP,再通过ICE建立连接
RTP vs SRTP RTP:基础传输;SRTP:加密后的RTP 生产环境必须用SRTP,禁止裸RTP
VP8 vs H.264 VP8:开源免费,WebRTC默认;H.264:专利授权,兼容性更好 自研产品用VP8;对接第三方用H.264

二、实战:基于WebRTC搭建企业级RTC SDK

2.1 环境准备(最新稳定版本)

  • JDK:17(LTS)
  • Maven:3.9.6
  • 核心依赖:
  • Spring Boot:3.2.2(基础框架)
  • Google WebRTC Java SDK:1.0.37060(WebRTC核心)
  • Lombok:1.18.30(简化代码)
  • Fastjson2:2.0.36(JSON解析)
  • MyBatisPlus:3.5.5(持久层)
  • SpringDoc OpenAPI:2.2.0(Swagger3)
  • Guava:32.1.3-jre(集合工具)

pom.xml完整配置

<?xml version="1.0" encoding="UTF-8"?>
<project xmlns="http://maven.apache.org/POM/4.0.0"
        xmlns:xsi="http://www.w3.org/2001/XMLSchema-instance"
        xsi:schemaLocation="http://maven.apache.org/POM/4.0.0 http://maven.apache.org/xsd/maven-4.0.0.xsd">

   <modelVersion>4.0.0</modelVersion>

   <groupId>com.jam.demo</groupId>
   <artifactId>rtc-sdk-demo</artifactId>
   <version>1.0.0</version>
   <name>rtc-sdk-demo</name>
   <description>企业级RTC SDK基于WebRTC的实现</description>

   <parent>
       <groupId>org.springframework.boot</groupId>
       <artifactId>spring-boot-starter-parent</artifactId>
       <version>3.2.2</version>
       <relativePath/>
   </parent>

   <properties>
       <maven.compiler.source>17</maven.compiler.source>
       <maven.compiler.target>17</maven.compiler.target>
       <project.build.sourceEncoding>UTF-8</project.build.sourceEncoding>
       <google-webrtc.version>1.0.37060</google-webrtc.version>
       <lombok.version>1.18.30</lombok.version>
       <fastjson2.version>2.0.36</fastjson2.version>
       <mybatis-plus.version>3.5.5</mybatis-plus.version>
       <springdoc.version>2.2.0</springdoc.version>
       <guava.version>32.1.3-jre</guava.version>
   </properties>

   <dependencies>
       <!-- Spring Boot核心 -->
       <dependency>
           <groupId>org.springframework.boot</groupId>
           <artifactId>spring-boot-starter-web</artifactId>
       </dependency>
       <dependency>
           <groupId>org.springframework.boot</groupId>
           <artifactId>spring-boot-starter-websocket</artifactId>
       </dependency>

       <!-- WebRTC核心 -->
       <dependency>
           <groupId>org.webrtc</groupId>
           <artifactId>google-webrtc</artifactId>
           <version>${google-webrtc.version}</version>
       </dependency>

       <!-- Lombok -->
       <dependency>
           <groupId>org.projectlombok</groupId>
           <artifactId>lombok</artifactId>
           <version>${lombok.version}</version>
           <scope>provided</scope>
       </dependency>

       <!-- JSON解析 -->
       <dependency>
           <groupId>com.alibaba.fastjson2</groupId>
           <artifactId>fastjson2</artifactId>
           <version>${fastjson2.version}</version>
       </dependency>

       <!-- MyBatisPlus -->
       <dependency>
           <groupId>com.baomidou</groupId>
           <artifactId>mybatis-plus-boot-starter</artifactId>
           <version>${mybatis-plus.version}</version>
       </dependency>
       <dependency>
           <groupId>mysql</groupId>
           <artifactId>mysql-connector-java</artifactId>
           <version>8.0.33</version>
           <scope>runtime</scope>
       </dependency>

       <!-- Swagger3 -->
       <dependency>
           <groupId>org.springdoc</groupId>
           <artifactId>springdoc-openapi-starter-webmvc-ui</artifactId>
           <version>${springdoc.version}</version>
       </dependency>

       <!-- Guava -->
       <dependency>
           <groupId>com.google.guava</groupId>
           <artifactId>guava</artifactId>
           <version>${guava.version}</version>
       </dependency>

       <!-- 测试 -->
       <dependency>
           <groupId>org.springframework.boot</groupId>
           <artifactId>spring-boot-starter-test</artifactId>
           <scope>test</scope>
       </dependency>
   </dependencies>

   <build>
       <plugins>
           <plugin>
               <groupId>org.springframework.boot</groupId>
               <artifactId>spring-boot-maven-plugin</artifactId>
               <version>3.2.2</version>
               <configuration>
                   <mainClass>com.jam.demo.RtcSdkDemoApplication</mainClass>
               </configuration>
               <executions>
                   <execution>
                       <goals>
                           <goal>repackage</goal>
                       </goals>
                   </execution>
               </executions>
           </plugin>
       </plugins>
   </build>
</project>

2.2 核心代码实现

(1)SDK核心配置类(RtcConfig.java)

package com.jam.demo.config;

import lombok.Data;
import org.springframework.boot.context.properties.ConfigurationProperties;
import org.springframework.stereotype.Component;
import org.springframework.util.StringUtils;

/**
* RTC SDK核心配置类
* @author ken
* @date 2026-02-09
*/

@Data
@Component
@ConfigurationProperties(prefix = "rtc")
public class RtcConfig {
   /** STUN服务器地址(官方免费测试地址) */
   private String stunServer = "stun:stun.l.google.com:19302";
   /** TURN服务器地址(示例,需自行部署) */
   private String turnServer;
   /** TURN服务器用户名 */
   private String turnUsername;
   /** TURN服务器密码 */
   private String turnPassword;
   /** 视频编码格式(VP8/H264) */
   private String videoCodec = "VP8";
   /** 音频编码格式(OPUS) */
   private String audioCodec = "OPUS";
   /** 视频帧率(默认30fps) */
   private int videoFps = 30;
   /** 视频码率(默认1000kbps) */
   private int videoBitrate = 1000;

   /**
    * 校验配置合法性
    * @throws IllegalArgumentException 配置不合法时抛出
    */

   public void validate() {
       if (!StringUtils.hasText(stunServer)) {
           throw new IllegalArgumentException("STUN服务器地址不能为空");
       }
       if (videoFps < 15 || videoFps > 60) {
           throw new IllegalArgumentException("视频帧率必须在15-60之间");
       }
       if (videoBitrate < 500 || videoBitrate > 8000) {
           throw new IllegalArgumentException("视频码率必须在500-8000kbps之间");
       }
   }
}

(2)RTC核心客户端(RtcClient.java)

package com.jam.demo.client;

import com.jam.demo.config.RtcConfig;
import lombok.extern.slf4j.Slf4j;
import org.springframework.beans.factory.annotation.Autowired;
import org.springframework.stereotype.Component;
import org.springframework.util.ObjectUtils;
import org.webrtc.*;

import javax.annotation.PostConstruct;
import javax.annotation.PreDestroy;
import java.util.ArrayList;
import java.util.List;

/**
* RTC核心客户端,封装WebRTC核心能力
* @author ken
* @date 2026-02-09
*/

@Slf4j
@Component
public class RtcClient {
   /** WebRTC核心工厂 */
   private PeerConnectionFactory peerConnectionFactory;
   /** 音视频流 */
   private MediaStream mediaStream;
   /** 对等连接 */
   private RTCPeerConnection peerConnection;
   /** 本地视频轨道 */
   private VideoTrack localVideoTrack;
   /** 本地音频轨道 */
   private AudioTrack localAudioTrack;

   @Autowired
   private RtcConfig rtcConfig;

   /**
    * 初始化WebRTC核心组件
    * @author ken
    */

   @PostConstruct
   public void init() {
       // 1. 校验配置
       rtcConfig.validate();
       log.info("开始初始化RTC客户端,配置:{}", rtcConfig);

       // 2. 初始化WebRTC工厂
       PeerConnectionFactory.InitializationOptions initOptions = PeerConnectionFactory.InitializationOptions.builder()
               .setEnableInternalTracer(true)
               .createInitializationOptions();
       PeerConnectionFactory.initialize(initOptions);

       // 3. 创建工厂实例
       PeerConnectionFactory.Options factoryOptions = new PeerConnectionFactory.Options();
       peerConnectionFactory = PeerConnectionFactory.builder()
               .setOptions(factoryOptions)
               .createPeerConnectionFactory();

       // 4. 创建音视频轨道(采集本地音视频)
       createMediaTracks();

       log.info("RTC客户端初始化完成");
   }

   /**
    * 创建音视频轨道(采集本地设备数据)
    * @author ken
    */

   private void createMediaTracks() {
       // 音频采集配置
       AudioSource audioSource = peerConnectionFactory.createAudioSource(new MediaConstraints());
       localAudioTrack = peerConnectionFactory.createAudioTrack("audio_track_01", audioSource);

       // 视频采集配置
       VideoCapturer videoCapturer = createVideoCapturer();
       if (ObjectUtils.isEmpty(videoCapturer)) {
           log.error("视频采集设备初始化失败");
           throw new RuntimeException("视频采集设备初始化失败");
       }
       VideoSource videoSource = peerConnectionFactory.createVideoSource(videoCapturer.isScreencast());
       videoCapturer.startCapture(1280, 720, rtcConfig.getVideoFps()); // 720P,30fps
       localVideoTrack = peerConnectionFactory.createVideoTrack("video_track_01", videoSource);

       // 创建媒体流并添加轨道
       mediaStream = peerConnectionFactory.createLocalMediaStream("media_stream_01");
       mediaStream.addTrack(localAudioTrack);
       mediaStream.addTrack(localVideoTrack);
   }

   /**
    * 创建视频采集器(适配不同系统)
    * @return 视频采集器实例
    * @author ken
    */

   private VideoCapturer createVideoCapturer() {
       List<MediaDeviceInfo> videoDevices = peerConnectionFactory.enumerateDevices().stream()
               .filter(device -> device.kind() == MediaDeviceInfo.Kind.VIDEO_CAPTURE)
               .toList();
       if (CollectionUtils.isEmpty(videoDevices)) {
           log.warn("未检测到视频采集设备");
           return null;
       }
       // 使用第一个视频设备
       String deviceId = videoDevices.get(0).deviceId();
       return peerConnectionFactory.createVideoCapturer(deviceId);
   }

   /**
    * 创建对等连接(核心:建立与远端的连接)
    * @param iceServerList ICE服务器列表(STUN/TURN)
    * @param sdpObserver SDP观察者(处理SDP交换)
    * @return RTCPeerConnection实例
    * @author ken
    */

   public RTCPeerConnection createPeerConnection(List<PeerConnection.IceServer> iceServerList, SdpObserver sdpObserver) {
       // 1. 构建ICE服务器配置
       PeerConnection.RTCConfiguration rtcConfig = new PeerConnection.RTCConfiguration(iceServerList);
       // 2. 配置ICE传输策略(优先直连)
       rtcConfig.iceTransportPolicy = PeerConnection.IceTransportPolicy.ALL;

       // 3. 创建对等连接
       peerConnection = peerConnectionFactory.createPeerConnection(rtcConfig, new PeerConnection.Observer() {
           @Override
           public void onSignalingChange(PeerConnection.SignalingState signalingState) {
               log.info("信令状态变更:{}", signalingState);
           }

           @Override
           public void onIceConnectionChange(PeerConnection.IceConnectionState iceConnectionState) {
               log.info("ICE连接状态变更:{}", iceConnectionState);
               if (iceConnectionState == PeerConnection.IceConnectionState.CONNECTED) {
                   log.info("ICE连接成功,开始传输音视频数据");
               }
           }

           @Override
           public void onIceGatheringChange(PeerConnection.IceGatheringState iceGatheringState) {
               log.info("ICE候选者收集状态变更:{}", iceGatheringState);
           }

           @Override
           public void onIceCandidate(IceCandidate iceCandidate) {
               log.info("获取到ICE候选者:{}", iceCandidate);
               // 此处需将ICE候选者通过信令发送给远端
           }

           @Override
           public void onAddStream(MediaStream mediaStream) {
               log.info("收到远端媒体流,开始渲染");
               // 处理远端音视频流渲染
           }

           @Override
           public void onRemoveStream(MediaStream mediaStream) {
               log.info("远端媒体流断开");
           }
       });

       // 4. 添加本地媒体流到对等连接
       peerConnection.addStream(mediaStream);

       // 5. 创建SDP提议(Offer)
       peerConnection.createOffer(sdpObserver, new MediaConstraints());

       return peerConnection;
   }

   /**
    * 构建ICE服务器列表(STUN+TURN)
    * @return ICE服务器列表
    * @author ken
    */

   public List<PeerConnection.IceServer> buildIceServers() {
       List<PeerConnection.IceServer> iceServers = new ArrayList<>();
       // 添加STUN服务器
       iceServers.add(PeerConnection.IceServer.builder(rtcConfig.getStunServer()).createIceServer());

       // 添加TURN服务器(若配置)
       if (StringUtils.hasText(rtcConfig.getTurnServer())) {
           PeerConnection.IceServer.Builder turnBuilder = PeerConnection.IceServer.builder(rtcConfig.getTurnServer());
           if (StringUtils.hasText(rtcConfig.getTurnUsername())) {
               turnBuilder.setUsername(rtcConfig.getTurnUsername());
           }
           if (StringUtils.hasText(rtcConfig.getTurnPassword())) {
               turnBuilder.setPassword(rtcConfig.getTurnPassword());
           }
           iceServers.add(turnBuilder.createIceServer());
       }
       return iceServers;
   }

   /**
    * 释放资源
    * @author ken
    */

   @PreDestroy
   public void destroy() {
       log.info("开始释放RTC客户端资源");
       if (!ObjectUtils.isEmpty(peerConnection)) {
           peerConnection.close();
       }
       if (!ObjectUtils.isEmpty(mediaStream)) {
           mediaStream.dispose();
       }
       if (!ObjectUtils.isEmpty(localVideoTrack)) {
           localVideoTrack.dispose();
       }
       if (!ObjectUtils.isEmpty(localAudioTrack)) {
           localAudioTrack.dispose();
       }
       if (!ObjectUtils.isEmpty(peerConnectionFactory)) {
           peerConnectionFactory.dispose();
       }
       PeerConnectionFactory.shutdownInternalTracer();
       log.info("RTC客户端资源释放完成");
   }

   /**
    * 获取本地视频轨道(用于渲染)
    * @return 本地视频轨道
    * @author ken
    */

   public VideoTrack getLocalVideoTrack() {
       return localVideoTrack;
   }

   /**
    * 获取本地音频轨道
    * @return 本地音频轨道
    * @author ken
    */

   public AudioTrack getLocalAudioTrack() {
       return localAudioTrack;
   }
}

(3)信令服务(WebSocket实现,SignalingWebSocket.java)

package com.jam.demo.websocket;

import com.alibaba.fastjson2.JSON;
import com.jam.demo.client.RtcClient;
import lombok.extern.slf4j.Slf4j;
import org.springframework.beans.factory.annotation.Autowired;
import org.springframework.stereotype.Component;
import org.springframework.util.StringUtils;
import org.webrtc.IceCandidate;
import org.webrtc.PeerConnection;
import org.webrtc.SdpObserver;
import org.webrtc.SessionDescription;
import jakarta.websocket.*;
import jakarta.websocket.server.PathParam;
import jakarta.websocket.server.ServerEndpoint;
import java.util.Map;
import java.util.concurrent.ConcurrentHashMap;

/**
* RTC信令服务(WebSocket实现)
* 负责SDP交换、ICE候选者交换
* @author ken
* @date 2026-02-09
*/

@Slf4j
@Component
@ServerEndpoint("/rtc/signaling/{roomId}/{userId}")
public class SignalingWebSocket {
   /** 房间-用户连接映射 */
   private static final Map<String, Map<String, Session>> ROOM_USER_MAP = new ConcurrentHashMap<>();

   @Autowired
   private RtcClient rtcClient;

   /**
    * 连接建立时触发
    * @param session WebSocket会话
    * @param roomId 房间ID
    * @param userId 用户ID
    * @author ken
    */

   @OnOpen
   public void onOpen(Session session, @PathParam("roomId") String roomId, @PathParam("userId") String userId) {
       if (!StringUtils.hasText(roomId) || !StringUtils.hasText(userId)) {
           log.error("房间ID或用户ID不能为空");
           closeSession(session);
           return;
       }

       // 初始化房间映射
       ROOM_USER_MAP.computeIfAbsent(roomId, k -> new ConcurrentHashMap<>());
       Map<String, Session> userSessionMap = ROOM_USER_MAP.get(roomId);

       // 添加用户连接
       if (userSessionMap.containsKey(userId)) {
           log.error("用户{}已在房间{}中,关闭旧连接", userId, roomId);
           closeSession(userSessionMap.get(userId));
       }
       userSessionMap.put(userId, session);
       log.info("用户{}加入房间{},当前房间人数:{}", userId, roomId, userSessionMap.size());

       // 初始化RTC连接(仅房间内超过1人时建立P2P连接)
       if (userSessionMap.size() > 1) {
           initP2PConnection(roomId, userId);
       }
   }

   /**
    * 初始化P2P连接
    * @param roomId 房间ID
    * @param userId 当前用户ID
    * @author ken
    */

   private void initP2PConnection(String roomId, String userId) {
       Map<String, Session> userSessionMap = ROOM_USER_MAP.get(roomId);
       // 找到房间内的另一个用户(简化版,仅支持2人)
       String remoteUserId = userSessionMap.keySet().stream()
               .filter(id -> !id.equals(userId))
               .findFirst()
               .orElse(null);

       if (StringUtils.hasText(remoteUserId)) {
           log.info("开始为用户{}和{}建立P2P连接", userId, remoteUserId);
           // 1. 构建ICE服务器列表
           java.util.List<PeerConnection.IceServer> iceServers = rtcClient.buildIceServers();

           // 2. 创建SDP观察者
           SdpObserver sdpObserver = new SdpObserver() {
               @Override
               public void onCreateSuccess(SessionDescription sessionDescription) {
                   // 设置本地SDP
                   rtcClient.createPeerConnection(iceServers, this).setLocalDescription(this, sessionDescription);
                   // 发送SDP提议给远端
                   sendSignalingMessage(roomId, remoteUserId, "OFFER", sessionDescription.description);
                   log.info("创建SDP提议成功,发送给用户{}", remoteUserId);
               }

               @Override
               public void onSetSuccess() {
                   log.info("SDP设置成功");
               }

               @Override
               public void onCreateFailure(String s) {
                   log.error("创建SDP失败:{}", s);
               }

               @Override
               public void onSetFailure(String s) {
                   log.error("设置SDP失败:{}", s);
               }
           };

           // 3. 创建对等连接
           rtcClient.createPeerConnection(iceServers, sdpObserver);
       }
   }

   /**
    * 接收客户端消息(SDP/ICE候选者)
    * @param message 消息内容
    * @param roomId 房间ID
    * @param userId 用户ID
    * @author ken
    */

   @OnMessage
   public void onMessage(String message, @PathParam("roomId") String roomId, @PathParam("userId") String userId) {
       if (!StringUtils.hasText(message)) {
           log.error("空消息,忽略");
           return;
       }

       // 解析消息(格式:{"type":"OFFER/ANSWER/ICE","data":"..."})
       Map<String, String> msgMap = JSON.parseObject(message, Map.class);
       String type = msgMap.get("type");
       String data = msgMap.get("data");

       if (!StringUtils.hasText(type) || !StringUtils.hasText(data)) {
           log.error("消息格式错误:{}", message);
           return;
       }

       // 转发消息给房间内其他用户
       Map<String, Session> userSessionMap = ROOM_USER_MAP.get(roomId);
       if (userSessionMap != null) {
           for (Map.Entry<String, Session> entry : userSessionMap.entrySet()) {
               if (!entry.getKey().equals(userId)) {
                   sendMessage(entry.getValue(), message);
               }
           }
       }

       // 处理ICE候选者
       if ("ICE".equals(type)) {
           IceCandidate iceCandidate = JSON.parseObject(data, IceCandidate.class);
           rtcClient.createPeerConnection(rtcClient.buildIceServers(), new DefaultSdpObserver())
                   .addIceCandidate(iceCandidate);
           log.info("添加ICE候选者:{}", iceCandidate);
       }
   }

   /**
    * 连接关闭时触发
    * @param roomId 房间ID
    * @param userId 用户ID
    * @author ken
    */

   @OnClose
   public void onClose(@PathParam("roomId") String roomId, @PathParam("userId") String userId) {
       Map<String, Session> userSessionMap = ROOM_USER_MAP.get(roomId);
       if (userSessionMap != null) {
           userSessionMap.remove(userId);
           log.info("用户{}离开房间{},当前房间人数:{}", userId, roomId, userSessionMap.size());
           // 房间为空时移除
           if (userSessionMap.isEmpty()) {
               ROOM_USER_MAP.remove(roomId);
           }
       }
   }

   /**
    * 连接异常时触发
    * @param session WebSocket会话
    * @param error 异常信息
    * @param roomId 房间ID
    * @param userId 用户ID
    * @author ken
    */

   @OnError
   public void onError(Session session, Throwable error, @PathParam("roomId") String roomId, @PathParam("userId") String userId) {
       log.error("用户{}在房间{}的连接异常", userId, roomId, error);
       closeSession(session);
       ROOM_USER_MAP.getOrDefault(roomId, new ConcurrentHashMap<>()).remove(userId);
   }

   /**
    * 发送信令消息
    * @param session WebSocket会话
    * @param message 消息内容
    * @author ken
    */

   private void sendMessage(Session session, String message) {
       try {
           session.getBasicRemote().sendText(message);
       } catch (Exception e) {
           log.error("发送消息失败", e);
           closeSession(session);
       }
   }

   /**
    * 发送信令消息给指定用户
    * @param roomId 房间ID
    * @param userId 用户ID
    * @param type 消息类型
    * @param data 消息数据
    * @author ken
    */

   private void sendSignalingMessage(String roomId, String userId, String type, String data) {
       Map<String, String> msgMap = new ConcurrentHashMap<>();
       msgMap.put("type", type);
       msgMap.put("data", data);
       String message = JSON.toJSONString(msgMap);

       Map<String, Session> userSessionMap = ROOM_USER_MAP.get(roomId);
       if (userSessionMap != null && userSessionMap.containsKey(userId)) {
           sendMessage(userSessionMap.get(userId), message);
       }
   }

   /**
    * 关闭WebSocket会话
    * @param session WebSocket会话
    * @author ken
    */

   private void closeSession(Session session) {
       try {
           if (session.isOpen()) {
               session.close();
           }
       } catch (Exception e) {
           log.error("关闭会话失败", e);
       }
   }

   /**
    * 默认SDP观察者(空实现,用于兜底)
    * @author ken
    */

   private static class DefaultSdpObserver implements SdpObserver {
       @Override
       public void onCreateSuccess(SessionDescription sessionDescription) {}

       @Override
       public void onSetSuccess() {}

       @Override
       public void onCreateFailure(String s) {}

       @Override
       public void onSetFailure(String s) {}
   }
}

(4)启动类(RtcSdkDemoApplication.java)

package com.jam.demo;

import io.swagger.v3.oas.annotations.OpenAPIDefinition;
import io.swagger.v3.oas.annotations.info.Info;
import lombok.extern.slf4j.Slf4j;
import org.mybatis.spring.annotation.MapperScan;
import org.springframework.boot.SpringApplication;
import org.springframework.boot.autoconfigure.SpringBootApplication;
import org.springframework.boot.context.properties.EnableConfigurationProperties;
import org.springframework.web.socket.config.annotation.EnableWebSocket;

/**
* RTC SDK示例启动类
* @author ken
* @date 2026-02-09
*/

@Slf4j
@SpringBootApplication
@EnableWebSocket
@EnableConfigurationProperties
@MapperScan("com.jam.demo.mapper")
@OpenAPIDefinition(info = @Info(title = "RTC SDK API文档", version = "1.0", description = "企业级RTC SDK基于WebRTC的实现"))
public class RtcSdkDemoApplication {
   public static void main(String[] args) {
       SpringApplication.run(RtcSdkDemoApplication.class, args);
       log.info("RTC SDK示例应用启动成功");
   }
}

2.3 代码验证与运行

(1)编译运行

  1. 将上述代码按包结构放入src/main/java目录;
  2. 配置application.yml(仅需基础配置):

server:
 port: 8080
rtc:
 stunServer: stun:stun.l.google.com:19302
 videoCodec: VP8
 videoFps: 30
 videoBitrate: 1000
spring:
 datasource:
   driver-class-name: com.mysql.cj.jdbc.Driver
   url: jdbc:mysql://localhost:3306/rtc_demo?useUnicode=true&characterEncoding=utf8&useSSL=false&serverTimezone=Asia/Shanghai
   username: root
   password: root
mybatis-plus:
 configuration:
   map-underscore-to-camel-case: true
 global-config:
   db-config:
     id-type: auto

  1. 执行mvn clean package编译;
  2. 执行java -jar rtc-sdk-demo-1.0.0.jar启动应用;
  3. 访问http://localhost:8080/swagger-ui/index.html查看API文档。

(2)功能验证

  • 信令服务:通过WebSocket客户端连接ws://localhost:8080/rtc/signaling/room001/user001,可发送/接收SDP和ICE消息;
  • 音视频采集:启动应用后,控制台输出“RTC客户端初始化完成”,表示音视频采集设备适配成功;
  • P2P连接:两个客户端加入同一房间后,控制台输出“ICE连接成功”,表示P2P连接建立。

三、企业级RTC SDK优化策略

3.1 性能优化

  1. 抗丢包优化:启用WebRTC的FEC(前向纠错),在发送端添加冗余数据,接收端可恢复丢失的数据包;
  2. 延迟优化:调整视频帧率(15-20fps)、降低码率,关闭不必要的音视频处理(如美颜);
  3. 回声消除优化:启用WebRTC的AEC3(第三代回声消除),配置音频采集参数为48kHz采样率;
  4. 网络自适应:实时监控网络带宽,动态调整视频码率(如带宽低于500kbps时自动降为480P)。

3.2 稳定性优化

  1. 断线重连:监听ICE连接状态,断开时自动重新创建PeerConnection;
  2. TURN服务器容灾:配置多个TURN服务器,主节点故障时自动切换;
  3. 日志监控:接入Prometheus+Grafana,监控ICE连接成功率、音视频延迟、丢包率等核心指标。

3.3 安全优化

  1. SRTP强制加密:禁止使用裸RTP传输,所有音视频数据必须通过SRTP加密;
  2. 信令鉴权:WebSocket连接时校验token,防止非法用户接入;
  3. 设备权限校验:仅允许授权的音视频设备接入SDK。

四、常见问题与解决方案

4.1 NAT穿透失败

  • 原因:对称NAT环境、STUN服务器不可用、防火墙拦截;
  • 解决方案:部署TURN服务器(推荐coturn),配置ICE传输策略为ALL,优先尝试STUN,失败则切换TURN。

4.2 音视频不同步

  • 原因:音视频时间戳不同步、网络延迟波动、解码速度不一致;
  • 解决方案:基于RTP时间戳同步(音频时间戳=视频时间戳),启用WebRTC的setPlayoutDelayHint调整播放延迟。

4.3 音频杂音/回声

  • 原因:未启用回声消除、麦克风增益过高、音频设备驱动问题;
  • 解决方案:启用AEC3+NS(降噪),设置麦克风增益为默认值,适配不同设备的音频驱动。

4.4 SDK兼容性问题

  • 原因:不同系统的音视频设备驱动差异、WebRTC版本不一致;
  • 解决方案:封装设备适配层,统一不同系统的采集接口,锁定WebRTC版本为稳定版(如1.0.37060)。

总结

关键点回顾

  1. WebRTC的核心是“音视频采集-编码-NAT穿透-传输-解码-渲染”的完整链路,其中NAT穿透(ICE/STUN/TURN)是实现P2P通信的关键;
  2. 企业级RTC SDK需在WebRTC基础上封装适配层、优化层、监控层,兼顾性能、稳定性和安全性;
  3. 实战中需重点解决NAT穿透、音视频同步、兼容性三大问题,TURN服务器是NAT穿透的兜底方案。
目录
相关文章
|
14天前
|
人工智能 自然语言处理 Shell
🦞 如何在 OpenClaw (Clawdbot/Moltbot) 配置阿里云百炼 API
本教程指导用户在开源AI助手Clawdbot中集成阿里云百炼API,涵盖安装Clawdbot、获取百炼API Key、配置环境变量与模型参数、验证调用等完整流程,支持Qwen3-max thinking (Qwen3-Max-2026-01-23)/Qwen - Plus等主流模型,助力本地化智能自动化。
28037 100
🦞 如何在 OpenClaw (Clawdbot/Moltbot) 配置阿里云百炼 API
|
9天前
|
人工智能 安全 机器人
OpenClaw(原 Clawdbot)钉钉对接保姆级教程 手把手教你打造自己的 AI 助手
OpenClaw(原Clawdbot)是一款开源本地AI助手,支持钉钉、飞书等多平台接入。本教程手把手指导Linux下部署与钉钉机器人对接,涵盖环境配置、模型选择(如Qwen)、权限设置及调试,助你快速打造私有、安全、高权限的专属AI助理。(239字)
5357 15
OpenClaw(原 Clawdbot)钉钉对接保姆级教程 手把手教你打造自己的 AI 助手
|
8天前
|
人工智能 机器人 Linux
OpenClaw(Clawdbot、Moltbot)汉化版部署教程指南(零门槛)
OpenClaw作为2026年GitHub上增长最快的开源项目之一,一周内Stars从7800飙升至12万+,其核心优势在于打破传统聊天机器人的局限,能真正执行读写文件、运行脚本、浏览器自动化等实操任务。但原版全英文界面对中文用户存在上手门槛,汉化版通过覆盖命令行(CLI)与网页控制台(Dashboard)核心模块,解决了语言障碍,同时保持与官方版本的实时同步,确保新功能最快1小时内可用。本文将详细拆解汉化版OpenClaw的搭建流程,涵盖本地安装、Docker部署、服务器远程访问等场景,同时提供环境适配、问题排查与国内应用集成方案,助力中文用户高效搭建专属AI助手。
3886 8
|
10天前
|
人工智能 机器人 Linux
保姆级 OpenClaw (原 Clawdbot)飞书对接教程 手把手教你搭建 AI 助手
OpenClaw(原Clawdbot)是一款开源本地AI智能体,支持飞书等多平台对接。本教程手把手教你Linux下部署,实现数据私有、系统控制、网页浏览与代码编写,全程保姆级操作,240字内搞定专属AI助手搭建!
5084 17
保姆级 OpenClaw (原 Clawdbot)飞书对接教程 手把手教你搭建 AI 助手
|
3天前
|
应用服务中间件 API 网络安全
3分钟汉化OpenClaw,使用Docker快速部署启动OpenClaw(Clawdbot)教程
2026年全新推出的OpenClaw汉化版,是基于Claude API开发的智能对话系统本土化优化版本,解决了原版英文界面的使用壁垒,实现了界面、文档、指令的全中文适配。该版本采用Docker容器化部署方案,开箱即用,支持Linux、macOS、Windows全平台运行,适配个人、企业、生产等多种使用场景,同时具备灵活的配置选项和强大的扩展能力。本文将从项目简介、部署前准备、快速部署、详细配置、问题排查、监控维护等方面,提供完整的部署与使用指南,文中包含实操代码命令,确保不同技术水平的用户都能快速落地使用。
2490 0
|
10天前
|
存储 人工智能 机器人
OpenClaw是什么?阿里云OpenClaw(原Clawdbot/Moltbot)一键部署官方教程参考
OpenClaw是什么?OpenClaw(原Clawdbot/Moltbot)是一款实用的个人AI助理,能够24小时响应指令并执行任务,如处理文件、查询信息、自动化协同等。阿里云推出的OpenClaw一键部署方案,简化了复杂配置流程,用户无需专业技术储备,即可快速在轻量应用服务器上启用该服务,打造专属AI助理。本文将详细拆解部署全流程、进阶功能配置及常见问题解决方案,确保不改变原意且无营销表述。
5514 5
|
12天前
|
人工智能 JavaScript 应用服务中间件
零门槛部署本地AI助手:Windows系统Moltbot(Clawdbot)保姆级教程
Moltbot(原Clawdbot)是一款功能全面的智能体AI助手,不仅能通过聊天互动响应需求,还具备“动手”和“跑腿”能力——“手”可读写本地文件、执行代码、操控命令行,“脚”能联网搜索、访问网页并分析内容,“大脑”则可接入Qwen、OpenAI等云端API,或利用本地GPU运行模型。本教程专为Windows系统用户打造,从环境搭建到问题排查,详细拆解全流程,即使无技术基础也能顺利部署本地AI助理。
7431 16
|
12天前
|
人工智能 JavaScript API
零门槛部署本地 AI 助手:Clawdbot/Meltbot 部署深度保姆级教程
Clawdbot(Moltbot)是一款智能体AI助手,具备“手”(读写文件、执行代码)、“脚”(联网搜索、分析网页)和“脑”(接入Qwen/OpenAI等API或本地GPU模型)。本指南详解Windows下从Node.js环境搭建、一键安装到Token配置的全流程,助你快速部署本地AI助理。(239字)
5057 22