揭开 Java 容器“消失的内存”之谜:云监控 2.0 SysOM 诊断实践

简介: 云监控 2.0中的 SysOM 系统诊断对应用内存进一步深挖,结合应用和操作系统的角度实现对主机、容器运行时及具体的 Java 应用进程进行内存占用拆解,快速有效地识别出 Java 内存占用的元凶。

背景

在前一篇文章《一次内存诊断,让资源利用率提升 40%:揭秘隐式内存治理[1]中,我们系统性地剖析了云原生环境中隐性内存开销的诊断方法,通过 SysOM 系统诊断实现了对节点/Pod 级由文件缓存、共享内存等系统级内存资源异常消耗的精准定位。

然而,部分场景下内存异常仍可能源于应用进程本身的内存申请,但是对于应用内存泄漏问题,尽管是应用的开发者,也需要投入大量的精力去利用对应语言的内存分析工具去找出根因;以 Java 应用为例,当传统线下 IDC 集群中的 Java 应用完成云原生架构转型后,伴随容器化封装与资源配额管控的实施,用户普遍反馈 Java 应用 Pod 出现持续性内存超限及 Kubernetes OOMKilled 事件。这一系列现象主要集中在三个关键矛盾点

1. 容器内存监控与 JVM 堆内存的显著差异:Pod 内存占用常超出 JVM 堆内存(含堆外内存)数倍,形成“消失的内存”谜团。

2. 容器化改造后的 OS 兼容性问题:同一业务系统在切换 OS 或容器化后,出现内存占用模式突变。

3. 工具链覆盖盲区:传统 Java 内存分析工具无法覆盖 JNI 内存、LIBC 内存等非 JVM 内存区域。

为此,云监控 2.0[2]中的 SysOM 系统诊断对应用内存进一步深挖,结合应用和操作系统的角度实现对主机、容器运行时及具体的 Java 应用进程进行内存占用拆解,快速有效地识别出 Java 内存占用的元凶。

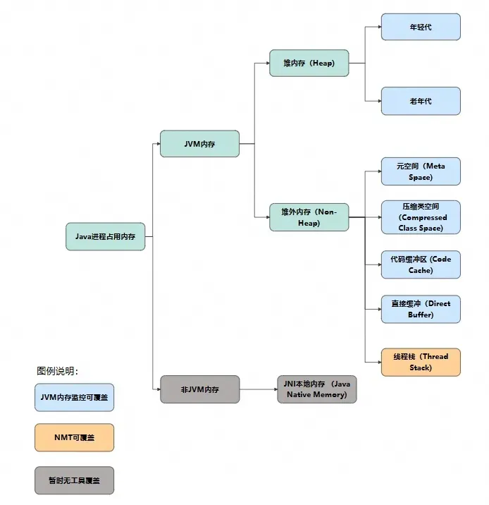
Java 内存全景分析

为了找出消失的内存,我们首先要了解 Java 进程的主要内存组成以及现有工具和监控主要覆盖的部分;如下图所示可分为:

JVM 内存

  • 堆内存:可通过 -Xms/-Xmx 参数控制,内存大小可通过 memorymxbean 等获取。
  • 堆外内存:包括元空间、压缩类空间、代码缓冲区、直接缓冲、线程栈等内存组成;它们分别可以通过 -XX:MaxMetaspaceSize(元空间)、-XX:CompressedClassSpaceSize(压缩类空间)、-XX:ReservedCodeCacheSize(代码缓冲区)、-XX:MaxDirectMemorySize (直接缓冲)、-Xss(线程栈)参数限制。

非 JVM 内存

  • JNI 本地内存:即通过本地方法接口调用 C、C++ 代码(原生库),并在这部分代码中调用 C 库(malloc)或系统调用(brk、mmap)直接分配的内存。

Java 常见“内存泄露”

JNI 内存泄漏

经过上一章中对 Java 内内存全景的分析,其实已经可以揭开第一个容易造成内存黑洞的隐藏 Boss-JNI 内存,因为这部分内存暂时没有工具可以获取其占用大小。

通常来说,编写相关业务代码的同学会认为代码中没有使用本地方法直接调用 C 库,所以不会存在这些问题,但是代码中引用的各种包却有可能会使用到 JNI 内存,比如说经典的使用 ZLIB 压缩库不当导致的 JNI 泄漏问题[3]

LIBC 内存管理特性

JVM 向 OS 申请内存的中间,还存在着一层中间层 -C 库,JVM 调用 malloc、free 申请/释放内存的过程中其实还要经过这一个二道贩子;以 gibc 中默认的内存分配器 ptmalloc 为例 glibc 的 ptmalloc 内存分配器存在以下特征:

  • Arena 机制:每个线程维护 64M Arena,多线程场景下易产生内存碎片
  • Top Chunk 管理:内存空洞导致无法及时归还 OS
  • Bins 缓存策略:JVM 释放的内存暂存于 bins 中,造成统计偏差 [4-5]

Linux 透明大页(THP)影响

在 OS 层,Linux 中的透明大页(Transparent Huge Page)机制也是造成 JVM 内存和实际内存差异的一大元凶。简单来说,THP 机制就是 OS 会将 4kb 页变成 2M 的大页,从而减少 TLB miss 和缺页中断,提升应用性能,但是也带来了一些内存浪费。如应用申请了一段 2M 的虚拟内存,但实际只用了里面的 4kb,但是由于 THP 机制,OS 已经分配了一个 2M 的页了[6]

SysOM Java 内存诊断实践

下面将以汽车行业客户在从线下 idc 集群迁移至云上 ACK 集群时遇到的由于 JNI 内存泄漏导致 Pod 频繁 OOM 为例,介绍如何通过云监控 2.0 的 SysOM 系统诊断来一步步找出 Java 内存占用的元凶。

诊断使用限制:

  • 目前仅支持 openJDK 1.8 以上版本
  • 使用 JNI 内存 Profiling 功能需要至操作系统控制台先对实例进行纳管[3]有一定的资源和性能开销(内存占用根据符号大小最高达 300MB)

C2 compiler JIT 内存膨胀案例

案例背景

某汽车客户在 ACK 集群迁移过程中,多个 Java 服务 Pod 出现偶发性 OOM。特征表现为:

  • Pod 内存接近限制时触发 OOM
  • JVM 监控显示内存正常
  • 无明显请求异常或流量波动

排查过程

  • 尝试在内存高水位时对 Pod 发起内存全景分析。

  • 我们可以了解到当 Pod 中容器内存使用已经接近 limit,从诊断结论和容器内存占用分析中,我们可以看到容器内存主要是由于 Java 进程内存占用导致。

对 Java 进程发起内存分析,查看诊断报告。报告展示了 Java 进程所在 Pod 和容器的 rss 和 WorkingSet(工作集)内存信息、进程 Pid、JVM 内存使用量(即 JVM 视角的内存使用量)、Java 进程内存使用量(进程实际占用内存),进程匿名用量以及进程文件内存用量。

通过诊断结论和 Java 内存占用饼图我们可以发现,进程实际内存占用比 JVM 监控显示的内存占用大 570M,全都由 JNI 内存所贡献[4]

开启 JNI(Java Native Interface)内存分配 profiling,报告列出当前 Java 进程 JNI 内存分配调用火焰图,火焰图中为所有分配 JNI 内存的调用路径。(说明:由于是采样采集,火焰图中的内存大小不代表实际分配大小)。

  • 从内存分配火焰图中,我们可以看到主要的内存申请为 C2 compiler 正在进行代码 JIT 预热;
  • 但是由于诊断的过程中没有发现 pod 有内存突增;所以我们进一步借助可以常态化运行的 Java CPU 热点追踪功能[5]尝试抓取内存升高时的进程热点,并通过热点对比[6]尝试对内存正常时的热点进行对比。

  • 通过热点栈和热点分析对比,发现内存突增时间点的 cpu 栈也是 c2 compiler 的 JIT 栈,且 c2 compiler 热点前有部分业务流量突增,且业务代码使用了大量反射操作(反射操作会导致 c2 compiler 进行新的预热)。

结论和解决方案

C2 compiler JIT 过程申请 JNI 内存,且由于 glibc 内存空洞等原因导致申请内存放大且延时释放。

1. 调整 C2 compiler 参数,让其编译策略更保守,可以尝试调整相关参数,观察内存消耗变化。

2. 调整 glibc 环境变量 MALLOC_TRIM_THRESHOLD_,让 glibc 及时将内存释放回操作系统。

总结

通过系统化的内存诊断方法,我们得以穿透 JVM 黑盒,揭示 JNI、LIBC 及 OS 层面的内存管理特性。阿里云操作系统控制台的内存全景分析功能,为容器化 Java 应用提供了从进程级到系统级的立体化诊断能力,帮助开发者精准定位内存异常根源,有效避免 OOM 事件的发生。

相关链接:

[1]《一次内存诊断,让资源利用率提升 40%:揭秘隐式内存治理

[2] 云监控-ECS 洞察-SysOM 系统诊断

https://cmsnext.console.aliyun.com/next/region/cn-shanghai/workspace/default-cms-1808078950770264-cn-shanghai/app/host/host-sysom

[3] 操作系统控制台实例纳管

https://help.aliyun.com/zh/alinux/user-guide/system-management?spm=a2c4g.11186623.help-menu-2632541.d_2_0_4.14ef243dMTjYF1&scm=20140722.H_2851198._.OR_help-T_cn~zh-V_1#7895eb3dedfty

[4] 操作系统控制台 Java 内存诊断

https://help.aliyun.com/zh/alinux/user-guide/java-memory-diagnostics?spm=a2c4g.11186623.help-menu-2632541.d_2_0_1_0_0_2.2fd8243d1slu08&scm=20140722.H_2979954._.OR_help-T_cn~zh-V_1

[5] 操作系统控制台热点追踪

https://help.aliyun.com/zh/alinux/user-guide/process-hotspot-tracking

[6] 操作系统控制台热点对比分析

https://help.aliyun.com/zh/alinux/user-guide/hot-spot-comparative-analysis

相关文章
|
2月前
|
人工智能 运维 自然语言处理
|
2月前
|
关系型数据库 MySQL BI
Quick BI使用案例09:柱图中用颜色直观区分各区域订单数量区间
本文以区域订单数智能分段打标为例,通过lod_fixed函数创建计算字段,实现柱图按数量区间(如“1500以下”“1500–2500”)自动着色,直观呈现数据分布,助力高效洞察。
|
2月前
|
存储 数据采集 弹性计算
面向多租户云的 IO 智能诊断:从异常发现到分钟级定位
阿里云云监控 2.0 结合 SysOM 智能诊断功能围绕常见的 I/O 异常场景,构建了一套覆盖“异常检测—根因分析—修复建议”全链路的 I/O 一键诊断功能。
|
Java 算法 程序员
带你读《新一代垃圾回收器ZGC设计与实现》之一:垃圾回收器概述
JDK 11于2018年9月25日正式发布,这个版本引入了许多新的特性,其中最为引人注目的就是实现了一款新的垃圾回收器ZGC。
|
2月前
|
存储 人工智能 数据可视化
2026无限画布可视化工具全解析:释放创意与协作的新维度
在数字化协作时代,无限画布工具以无界缩放、自由连接与多维组织,打破传统文档的线性与空间限制,赋能非线性思维、实时协同与知识图谱构建,成为连接碎片化想法、管理复杂项目的核心载体。
|
2月前
|
弹性计算 运维 监控
阿里云操作系统控制台一招解决网络丢包
本文将通过这一典型案例,深入解析 SysOM 在丢包故障排查中的实战应用,展示其如何助力企业高效恢复业务连续性。
|
2月前
|
缓存 运维 Kubernetes
一次内存诊断,让资源利用率提升 40%:揭秘隐式内存治理
该方案无需侵入业务,即可快速识别异常模式,显著提升问题发现与根因定位效率。
|
2月前
|
前端开发
前端知识体系(CSS相关-CSS基础)
本节介绍CSS基础核心知识:样式优先级规则(!important > 内联 > ID > 类 > 标签)、雪碧图优化请求、自定义字体应用、Base64编码原理与优势,以及伪类与伪元素的区别和复选框美化技巧。
1312 5