常见注解及使用说明

简介: 本文介绍了SpringMVC中@RequestMapping注解的作用与原理,通过注解将HTTP请求映射到控制器方法,实现前后端接口路径的对应,并简要解析其底层机制及衍生注解的应用。

在我们引入了SpringMVC框架之后,各位读者会发现,我们开始借助于注解的形式去定义接口请求路径,这些注解的作用就是:将任意HTTP 请求映射到控制器方法上

即:前端访问:www.baidu.com,实际对应后端一个被SpringMvc框架注解锁标注的方法上

那么这些注解有哪些,有各自发挥什么作用,在这里笔者带领大家快速了解一下:

@RequestMapping能做什么

在控制器类(就是我们的Controller类)上的方法上使用,用来表示前端请求的一个接口地址,比如我们访问任意一个网站,此时前端就会对后端发起一个Http请求

问题就在于:前端怎么知道请求后端哪个接口呢?接口有那么多?

此时我们的@RequestMapping注解就开始发挥作用了,我们定义的接口上:跟前端保持一样的接口请求路径,就可以实现对应接口的一对一访问。简而言之就是下面几个例子:

我们现在有一个员工操作接口,包括增删改查,一般我们会定义成下面的:

  • 新增:@RequestMapping("/staff/add")
  • 修改:@RequestMapping("/staff/update")
  • 删除:@RequestMapping("/staff/delete")
  • 查找:@RequestMapping("/staff/search")

这样我们就可以实现前后端接口的地址定位了。

但是除了这些我们可能还会有一些别的注解,其形式千变万化,但是要实现的效果是一致的。如@GetMapping、@PostMapping、@PutMapping、@DeleteMapping都是@RequestMapping注解基础之上的二次封装。

做个总结:@RequestMapping注解可以帮助后端程序员定义接口路径,从而让前端请求指定的接口。

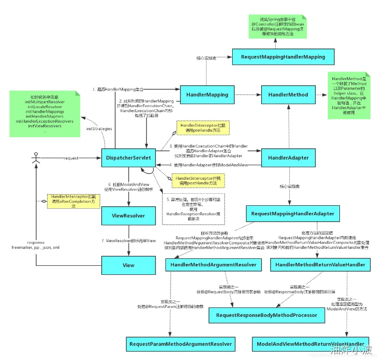
@RequestMapping怎么做到的

这里有一定的原理性知识,各位视情况而定,可以自行跳过。

如果大家有需要,可以借鉴我总结的SpringMvc:

https://kdocs.cn/l/cvXWljAu8eph

相关文章
|
缓存 NoSQL 关系型数据库
亿级电商流量,高并发下Redis与MySQL的数据一致性如何保证
你们有多少人是被面试官问到过Redis和MySQL的数据一致性如何保证的? 你们是否考虑过在高并发场景下,Redis与MySQL的同步会有哪些问题?该如何解决? 本篇文章会带大家详细了解,让你知其然,知其所以然,吊打面试官。
909 0
亿级电商流量,高并发下Redis与MySQL的数据一致性如何保证
|
消息中间件 存储 Kafka
深入解析Kafka中的动态更新模式
深入解析Kafka中的动态更新模式
327 0
|
2月前
|
人工智能 缓存 运维
2026年阿里云上OpenClaw从0到1搭建多 Agent 团队协作系统实战指南,执行效率提升10倍以上
在AI工具从“单点能力”向“系统协作”进化的今天,OpenClaw多Agent系统凭借“分工协作、自动拆解、实时联动”的核心优势,彻底改变了AI的使用逻辑——它不再是单打独斗的工具,而是能组成“数字战队”的协作系统,让复杂任务的执行效率提升10倍以上。
2638 8
|
2月前
|
JSON 文字识别 API
百度文心开源0.9B参数 PaddleOCR-VL-1.5,全球首个支持异形框定位的文档解析模型!
百度文心开源新一代文档解析模型PaddleOCR-VL-1.5:仅0.9B参数,在OmniDocBench v1.5达94.5%精度,全球首个支持异形框定位,精准识别倾斜、弯折、反光等“歪文档”,集成印章识别、多语种(含藏语/孟加拉语)及古籍解析能力,推理速度超MinerU2.5达43%。(239字)
656 2
|
3月前
|
运维 安全 API
内网系统IP离线数据库搭建与维护完整方案
本方案面向无外网内网环境,提供IP离线数据库全生命周期部署指南,涵盖规划、搭建、维护与应急,支持内网IP自定义映射、高并发查询与安全合规,实现数据自主可控、运维闭环,适配多规模企业架构。
|
SQL
MyBatis-Plus条件构造器之wapper介绍(一)
MyBatis-Plus条件构造器之wapper介绍
991 0
|
2月前
|
人工智能 编解码 自然语言处理
2026年OpenClaw/Clawdbot极速部署+本地SD1.5文生图实战,打造自定义AI形象
2026年,OpenClaw(原Clawdbot)的功能边界持续拓展,从高效执行办公任务、量化交易辅助,进化到支持本地文生图自定义形象——通过对接Stable Diffusion 1.5(SD1.5),结合realisticVisionV60B1模型与IP-Adapter-FaceID技术,实现“输入文本+参考图”即可生成风格统一、特征一致的专属图像,全程本地运行无API费用,隐私安全与创作自由兼得。
2156 5
|
3月前
|
存储 人工智能 关系型数据库
向量数据库优势和劣势 —— 全方位解析适用场景与使用边界
本文理性剖析向量数据库:突出其在非结构化数据检索、RAG支撑、毫秒相似匹配等AI场景的核心优势,也直面结构化处理弱、精度效率权衡、成本高、信息损失及生态不成熟等短板,明确适用场景(如智能客服、推荐、多模态检索)与四大使用边界,倡导按需选型、协同传统数据库,实现价值最大化。
|
3月前
|
人工智能 安全 搜索推荐
你的错题本里藏着金矿,但你却只把它当成了回收站——用AI给大脑做一次深度Debug
把学习比作软件开发,错题就是Bug。大多数人只改答案(打补丁),却忽略了底层的逻辑漏洞。本文分享一套"错题分析AI指令",利用Root Cause Analysis(根因分析)思维,帮助你用AI深度Debug大脑,将每一个错误转化为认知的核心资产。
337 2
|
4月前
|
运维 关系型数据库 Linux
Linux 高效学习指南:从入门到运维的科学路径
本文介绍Linux运维学习的科学路径,主张“场景驱动”替代死记硬背。涵盖四大阶段:一周掌握核心命令,两周理解系统原理与故障排查,两周实战部署LNMP服务,长期进阶自动化运维。强调动手实操、问题驱动与循序渐进,提供各阶段目标、任务与资源推荐,助你高效构建完整知识体系,成为实战型运维人才。

热门文章

最新文章