Ribbon负载均衡

简介: 本文深入讲解Spring Cloud中Ribbon实现客户端负载均衡的原理,涵盖负载均衡概念、分类、常用算法,详解@LoadBalanced注解作用机制,演示自定义策略与饥饿加载优化,并对比服务端负载均衡,帮助读者全面理解微服务间调用的流量分发技术。

在上一节我们引入Eureka的同时,不知读者朋友们是否还有印象:我们在启动类getRestTemplate方法上追加了注解 @LoadBalanced,为什么加这个注解?这个注解解决了什么问题?本节笔者将给读者们做详尽的讲解。

1.负载均衡

1.1 什么是负载均衡

传统架构下的网站,随着流量的增加,高并发、海量数据的挑战逐步而来。为了提升系统的性能,架构师们往往开始从垂直扩展、水平扩展两个角度来解决问题:

垂直扩展

网站发展的早期可以通过增加服务器的硬件处理能力:CPU、内存、磁盘等方面提升服务器处理的能力,然而单机的瓶颈总是存在的,一旦触及瓶颈想再提升,付出的成本会极高,显然这不符合分布式系统的设计理念。

水平扩展

通过集群部署的方式,将一台服务器的请求压力,分摊到多台机器上,集群中的应用服务器通常被设计成无状态。但是如何将流量均匀分摊到各机器上,或优先分配到高性能机器上又成了一个问题,由此引申出“负载均衡”的概念。

负载均衡(Load Balance)是如今高并发、高可用系统中不可或缺的关键组件,目标是:尽力将用户流量按照架构设计分发(并非一定均匀)到集群中多台服务器上,从而提高系统整体的响应速度和可用性。

1.2 负载均衡分类

硬件负载均衡(包括但不限于)

  • F5
  • A10

软件负载均衡(包括但不限于)

  • Nginx
  • HAProxy
  • LVS

1.3 负载均衡算法

为不影响章节重点,需做进一步了解的可移步:负载均衡算法

2.Ribbon如何实现负载均衡

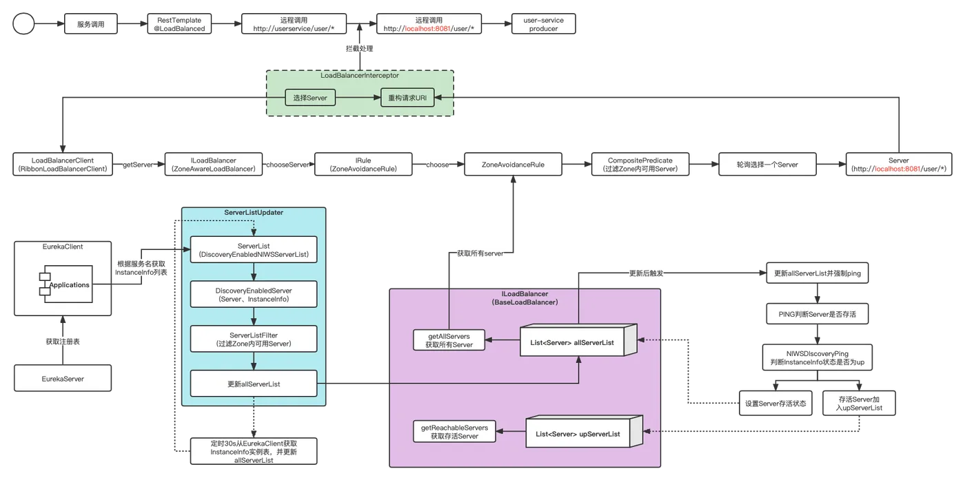
Ribbon与大多数负载均衡实现机制一样在客户端实现(不同于后续我们讲解的Nacos,Nacos在服务端实现),其主要流程为:

  • 在RestTemplate标注@LoadBalanced注解,此时通过RestTemplate发起的RESTful请求都会被负载均衡
  • 当请求发起时,会被LoadBalancedInterceptor拦截,其主要实现两个功能:
  • 从多个可用Server中选择一个Server,选择算法即上述1.3中之一
  • 重构请求URI:服务名-->具体ip、端口
  • LoadBalancerClient内部持有LoadBalancer并调用getServer方法得到一个Server,而这个Server是通过Eureka服务注册,ILoadBalancer持有的upServerList、allServerList中获取(底层依赖ServerListUpdater动态更新所有serverList)

完整源码交互流程总结如下,感兴趣的可做进一步研究:

3.Ribbon自定义负载均衡策略

1.代码声明式注册

在启动类追加以下代码即可,此优先级更高,但修改必须重启应用,且全局生效

@Bean
public IRule getRandomRule() {
    return new RandomRule();
}

通过查看IRule实现类,可以做其余负载均衡实现方案的更多测试

2.配置文件声明式配置

此配置优点在于不用重启应用,打包发布,但缺点是无法做到全局配置,必须声明规则对应的服务

userservice: # 给某个微服务配置负载均衡规则,这里是userservice服务
  ribbon:
    NFLoadBalancerRuleClassName: com.netflix.loadbalancer.RandomRule # 负载均衡规则

4.Ribbon饥饿加载

在上述的测试中不知是否有读者发现:当请求第一次到某个实例时,其响应速度明细要慢一点,这里就是因为Ribbon默认采用饥饿加载,只有访问时才会创建LoadBalanceClient,从而导致第一次时间要长点,日志如下:

  • 修改饥饿加载前启动日志

  • 修改饥饿加载前访问日志

修改饥饿加载机制,通过在配置文件中追加以下配置即可

ribbon:
  eager-load:
    enabled: true  # 开启饥饿加载
    clients: userservice # 指定饥饿加载服务
  • 修改饥饿加载后启动日志

  • 修改饥饿加载后访问日志

至此我们的工程如下,有需自行下载导入📎cloud.zip

5.总结

上一节就已经实现的负载均衡笔者并未深入探讨,本节通过分析负载均衡算法、Ribbon实现负载均衡的底层原理和实现过程,让大家对负载均衡有了一个大体认识,同时针对Ribbon自定义负载均衡策略,饥饿加载让大家对于Ribbon的了解又多一些。Ribbon实现的负载均衡只是方案之一,我们可以尽量多了解但不要局限于此。

负载均衡作为现如今架构必须考量的一个点,要了解和深入学习的地方还很多,如下一节我们要学习的Nacos是怎么实现的?它为什么反其道而行要在服务端实现?ZK也可作为注册中心它是怎么实现的?网关GateWay也可做负载均衡它又是怎么实现的呢?篇幅问题,更多的答案留给读者朋友们在未来的工作生涯中慢慢思考。


思考问题

  • Ribbon是什么?解决了什么问题?
  • Ribbon实现的是客户端,还是服务端负载均衡?
  • Ribbon如何实现负载均衡?
  • 还有哪些技术点可以实现负载均衡?
  • 负载均衡算法?如何实现?还有哪些技术有体现?

6.推荐阅读资料

相关实践学习
每个IT人都想学的“Web应用上云经典架构”实战
本实验从Web应用上云这个最基本的、最普遍的需求出发,帮助IT从业者们通过“阿里云Web应用上云解决方案”,了解一个企业级Web应用上云的常见架构,了解如何构建一个高可用、可扩展的企业级应用架构。
相关文章
|
3月前
|
存储 Dubbo API
SpringCloud工程部署启
本文介绍SpringCloud微服务工程的搭建与部署,涵盖项目创建、数据库配置、服务启动及远程调用实现,通过RestTemplate完成服务间通信,帮助理解微服务拆分与协作机制。
SpringCloud工程部署启
|
3月前
|
负载均衡 应用服务中间件 Nacos
Nacos配置中心
本文介绍如何使用Nacos实现配置中心及集群搭建。涵盖配置管理、热更新、共享配置、优先级规则,并通过Nginx实现高可用集群部署,提升微服务架构下配置的动态管理与系统稳定性。
Nacos配置中心
|
3月前
|
存储 JSON NoSQL
MongoDB常用命令
本文介绍MongoDB数据库操作,包括创建与删除数据库、集合的显式与隐式创建、文档的增删改查、批量操作、分页查询及排序。以文章评论系统为例,演示数据存储结构及常用命令,涵盖insert、update、remove、find、limit、skip、sort等方法,帮助掌握MongoDB基本使用。
|
3月前
|
存储 消息中间件 开发框架
应用架构图
技术架构是将业务需求转化为技术实现的关键过程,涵盖分层设计、技术选型与系统集成。本文详解单体与分布式架构,包括展现层、业务层、数据层及基础层的职责,以及应用间调用关系、外部系统交互与边界划分,为构建清晰的技术体系提供指导。
 应用架构图
|
3月前
|
安全 Java 数据安全/隐私保护
通用权限管理模型
本文介绍了ACL和RBAC两种常见权限模型。ACL通过直接为用户或角色授权,实现简单但管理复杂;RBAC基于角色分配权限,支持角色继承与职责分离,更适用于复杂系统。还简要提及DAC、MAC、ABAC等模型,并详解RBAC0-3的演进与核心原则,帮助构建权限体系的全局认知。(238字)
|
3月前
|
安全 数据安全/隐私保护
什么是权限管理
本文介绍了权限管理中的两大核心机制:认证与授权。认证用于验证用户身份,确保登录安全;授权则根据角色分配权限,控制用户可访问的资源与操作。二者结合,构建起系统安全的基石,有效防止越权操作与数据泄露,保障应用稳定运行。
|
3月前
|
安全 Java 应用服务中间件
认识SpringSecurity
Spring Security 是成熟的安全框架,核心功能包括认证(支持表单、OAuth2、SAML等)、鉴权(URL、方法、SPEL等控制)及防御CSRF等攻击。其架构基于过滤器链,通过FilterChainProxy、DelegatingFilterProxy实现安全逻辑嵌入与异常处理。
认识SpringSecurity
|
3月前
|
敏捷开发 Java 测试技术
为什么要单元测试
单元测试是保障代码质量的基石,虽看似拖慢进度,实则通过快速反馈、精准定位问题、提升代码可维护性,显著提高研发效率。遵循“测试金字塔”,以单元测试为根基,才能让软件系统更稳定、迭代更敏捷,真正实现高效交付。
为什么要单元测试
|
3月前
|
存储 安全 Java
认证源码分析与自定义后端认证逻辑
本文深入分析Spring Security认证流程,从UsernamePasswordAuthenticationFilter到AuthenticationManager、ProviderManager,层层剖析认证机制。重点讲解自定义UserDetailsService实现、UserDetails对象封装及权限处理,并结合源码解读认证成功后SecurityContext的存储逻辑与“记住我”功能,最后给出完整自定义认证实现步骤与代码示例。
 认证源码分析与自定义后端认证逻辑
|
3月前
|
存储 安全 数据库
RememberMe简介及用法
RememberMe功能并非简单记住用户名密码,而是通过服务端生成持久化令牌(Token),实现用户关闭浏览器后仍保持登录状态。勾选“记住我”后,系统在响应头中设置remember-me Cookie,后续请求自动携带该令牌验证身份。为提升安全性,可将Token存储至数据库并加入二次校验机制,防止因令牌泄露导致的安全风险。

热门文章

最新文章