南京观海微电子---多路降压稳压DC-DC开关电源电路设计(3.3V、5V、12V、ADJ)

简介: LM2596是一款高效率降压稳压芯片,支持3A输出电流,输入电压可达40V,具有过热、限流保护功能。提供固定(3.3V/5V/12V)和可调(ADJ)版本,广泛用于电源转换设计。

第一部分:芯片介绍)

一、LM2596介绍

二、测试电路及其布线方案

三、LM2596相关参数

四、芯片物理结构

第二部分:电路设计)

一、固定电压(3.3/5/12V)模块设计实例

二、可调电压(ADJ)模块设计实例

多路降压稳压--进行资料下载!

一、LM2596介绍

图一:常用的LM2596模块


LM2596这款芯片分为几种,分别是LM2596、LM2596S、LM2596T、LM2596R,这些芯片只是封装上有些不同,功能和使用上是没有区别的。

图二:LM2596T和LM2596S

  LM2596开关电压调节器是降压型电源管理单片集成电路,能够输出最大3A的驱动电流,同时具有很好的线性和负载调节特性。芯片按照输出版本可分为四种,分别是3.3V、5V、12V、ADJ(可调版本),其中ADJ(可调版本)可以输出小于37V的各种电压(注意在ADJ电路的搭建中,一定要接可调电阻(例如滑动变阻器、电位器等)才行,因为输出电压的变化是通过调节电阻实现的)。

该芯片内部集成了频率补偿和固定频率发生器,开关频率为150KHz,与低频开关调节器相比较,它可以使用更小规格的滤波元件。由于该器件最少只需4个外接元件,可以使用通用的标准电感,这更优化了LM2596的使用,极大地简化了开关电源电路的设计。

这款芯片的封装包括TO-220封装(DIP)和TO-263封装(SMD),它们都是五个脚和头顶上面一个GND。

 该器件还有其他一些特点:1.在特定的输入电压和输出负载的条件下,输出电压的误差可以保证在±4%的范围内,振荡频率误差在±15%的范围内;2.可以用仅80μA的待机电流,实现外部断电;3.具有自我保护电路(一个两级降频限流保护和一个在异常情况下断电的过温完全保护电路)。

总结特点

※ 此款芯片按功能分为四种,分别是3.3V、5V、12V的固定电压输出和ADJ可调电压输出

※ 可调输出电压范围1.2V~37V±4%

※ 输出线性好且负载可调节

※ 输出电流可高达3A

※ 输入电压可高达40V

※ 采用150KHz的内部振荡频率,属于第二代开关电压调节器,功耗小、效率高

※ 低功耗待机模式,IQ的典型值为80μA

※ TTL断电能力

※ 具有过热保护和限流保护功能

※ 封装形式:TO-220(T)和 TO-263(S)

※ 外围电路简单,仅需最少4个外接元件,且使用容易购买的标准电感(现在大多数都是用VT电解电容,下一篇我会专门讲元器件的选型)


应用领域

※ 高效率降压调节器

※ 单片开关电压调节器

※ 正、负电压转换器


二、测试电路及其布线方案

固定输出

图三:测试电路图(固定输出)


CIN---680μF/50V         COUT---330μF/35V

D1----5A/20V  IN5823    L1---33μH,L40


       注:图中使用的芯片是LM2596-5.0,即便左侧输入不是12V(但是要高于5V哦,它是降压芯片,不是升压芯片),右侧依然可以固定输出5V电压。

可调输出

图四:测试电路图(可调输出)


       注:(1)反馈线要远离电感;(2)要粗要短的线路:引脚1和电容正极、引脚2和肖特基二极管阴极、引脚2和电感、电感另一端和输出端的电容正极(负极直接铺铜);(3)调节输出电压的电阻R1、R2要靠近LM2596的4脚。

       输出电压的计算可由下式给出:

Vout=Vref*(1+R2/R1)

其中 Vref=1.23V,

R2=R1*(Vout/Vref-1)

为了确保输出稳定,R1选用标称阻值为1KΩ,精度为1%的电阻。

CIN---680μF/50V          COUT---220μF/35V      R1---1K,1%

D1---5A/40V  IN5825    L1---47μH                     CFF---参照有关的应用信息

       在开关调节器中,PCB 版面布局图非常重要,开关电流与环线电感密切相关,由这种环线电感所产生的暂态电压往往会引起许多问题。要使这种感应最小、地线形成回路,图中所示的粗线部分在 PCB 板上要印制得宽一点,且要尽可能地短。为了取得最好的效果,外接元器件要尽可能地靠近开关型集成电路(芯片),最好用地线屏蔽或单点接地。最好使用磁屏蔽结构的电感器,如果所用电感是磁芯开放式的,那么,对它的位置必须格外小心。如果电感通量和敏感的反馈线相交叉,则集成电路的地线及输出端的电容COUT的连线可能会引起一些问题。在输出可调的方案中,必须特别注意反馈电阻及其相关导线的位置。在物理上,一方面电阻要靠近IC(芯片),另一方面相关的连线要远离电感,如果所用电感是磁芯开放式的,那么,这一点就显得更加重要。

三、LM2596相关参数

极限参数

电气特性

       说明:极限值部分标准字体对应的项目适合于TJ=25℃时,带下划线的粗斜体字对应的项目适合于整个温度范围;系统参量(4) 测试电路见图

三、图四

电气特性(所有输出)

       说明:标准字体对应的项目适合于 TJ=25℃时,带下划线的粗斜体字对应的项目适合于整个温度范围。除非特别说明,VIN=12V对应于LM2596—3.3、LM2596—5.0、LM2596—ADJ,VIN=24V 对应于LM2596—12.ILOAD=500mA。(见注 14)

注 1:人体放电模式相当于一个 100PF 的电容通过一个 1.5K 的电阻向每个管脚放电。

注 2:典型值是指在 25℃下的数值,代表最常见的情况。

注 3:所有的极限参数都必须适合于室温(用正常字体表示)和极限温度(用带下划线的粗斜体字表示),所有室温下的极限参数都是经过测试得出的,所有的极限温度下的极限参数都可以通过使用相关的标准静态质量控制方法来加以保证。

注 4:二极管、电感、输入和输出端的电容以及调节输出电压的电阻等外接元件可能会影响开关调节器的系统性能。当LM2596用在如图三、图四所示测试电路中时,其系统性能如电气特性中系统参量所示。

注 5:当第二级电流极限功能启动时,开关频率会有所下降,下降的程度取决于过电流的严重程度。

注 6:输出管脚不连接电感、电容或二极管。

注 7:把反馈管脚和输出管脚断开,把反馈管脚连到 0V,以强制输出开关晶体管导通。

注 8:把反馈管脚和输出管脚断开,把反馈管脚连到 12V(当 VOUT=3.3V、5V 或 ADJ 时)或 15V(当 VOUT=12V时),以强制输出开关晶体管截止。

注 9:VIN=40V。

注 10:环境热阻(不外加散热片)是指 TO-220 封装的 LM2596 垂直焊接在覆盖有面积约为 1 平方英寸铜箔的 PCB上所对应的值。

注 11:TO-263 封装的 LM2596 垂直焊接在覆盖有面积约为 0.5 平方英寸铜箔的单面 PCB 上所对应的环境热阻。

注 12:TO-263 封装的 LM2596 垂直焊接在覆盖有面积约为 2.5 平方英寸铜箔的单面 PCB 上所对应的环境热阻。

注 13:TO-263 封装的 LM2596 垂直焊接在覆盖有面积约为 3 平方英寸铜箔的双面 PCB 上所对应的环境热阻,而PCB 的另一面覆盖有面积约为 16 平方英寸铜箔。

注14:LM2596T-3.3,LM2596T-5.0,LM2596T-12,LM2596T-ADJ为TO-220封装(DIP);LM2596S-3.3,LM2596S-5.0,LM2596S-12,LM2596S-ADJ为TO-263封装(SMT)。

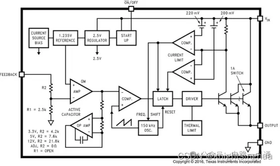
四、芯片物理结构

芯片内部电路图

图五:LM2596内部电路图

芯片引脚介绍

图六:TO-220(T)和TO-263(S)

1-Vin:正输入端,是芯片的电源输入正极,为了防止在输入端出现大的瞬态电压,在输入端和地之间要加一个铝或钽电容作为旁路电容,这个电容要靠近IC。另外,输入电容电流的均方根值至少要为直流负载电流的一半。

2-Output:输出端,是芯片的输出端,此端接电感和二极管。并且三者相连的线要粗、要短。

3-Ground:接地端,是接地(GND)的部分,注意芯片除了有五个脚,还有一个头也要接地(GND)。

4-Feedback:反馈端,是芯片自身用来反馈输出电压的引脚,确保输出电压稳定准确。

5-ON/OFF:这个管脚可以利用逻辑电平把LM2596切断,使输入电流降到大约 80μA。将这个管脚的电压下拉到低于大约 1.3V 时,LM2596 就被打开;而上拉到高于 1.3V(最大到 25V)时,LM2596 就被关断。如果不需要使用这个功能,就可以把这个管脚接地或开路,使 IC 处于打开的状态。

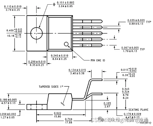
封装尺寸

图七:TO-220(T)封装尺寸  单位:英寸/毫米

图八:TO-263(S)封装尺寸  单位:英寸/毫米

  那市面上的那些模块都哪里不符合规范呢?比如说PCB的走线,有些走线必须要粗、要短,有些走线必须要远离电感。而厂家为了降低生产成本、缩小整个模块的体积,会走细线,会把元器件摆的非常紧凑。再比如说元器件的选型,LM2596最大支持输出3A电流,而小容值的电容根本就不支持这么大的电流。只因为厂家为了节约成本,选择了小容值的电容。其后果就是模块在大电流下工作,容易烧毁。在小电流下工作,其整体的使用寿命相比于符合设计规范的模块也会变短。寿命短了,顾客购买的频率就高了呀,这样商家就能挣更多钱了。

       那符合设计标准的方案应该是什么样子的呢?接下来具体讲一下!

       如果你着急,不想看这么多字的话,那我先直接上图。下面的图,可以直接抄!!!

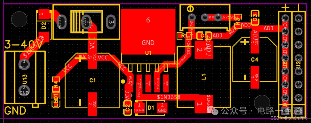
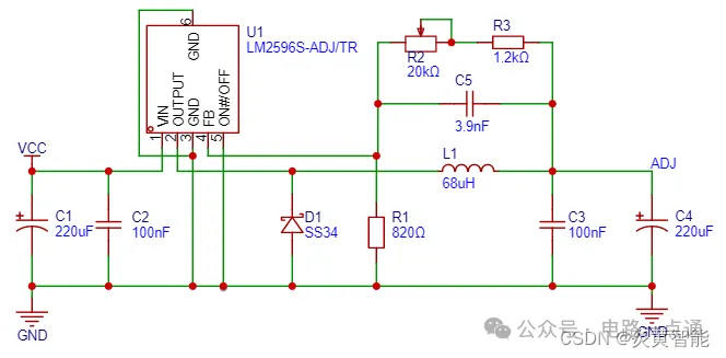
图2:5.0V固定电压原理图

图 3:5.0V固定电压PCB图和3D图

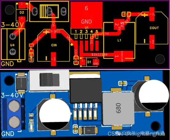
图 4:ADJ可调电压原理图

图 5:ADJ可调电压PCB图和3D图


一、固定电压(3.3/5/12V)模块设计实例

1.设计条件:VOUT=5V,VIN(MAX)=12V,ILOAD(MAX)=3A

图 6:5.0V固定电压原理图

2.设计步骤:

(1)电感的选择(L1)

图7 LM2596—3.3                                                        图8 LM2596—12

图9 LM2596—5.0                                                  图10 LM2596—ADJ

       要根据图7、图8和图9所示的数据选择电感的适当值(分别对应输出电压为3.3V、5V和12V),对于所有的其他输出电压的情况,请看输出可调的调节器设计步骤(第二部分就是)。

因为我们的设计条件是VOUT=5V,VIN(MAX)=12V,ILOAD(MAX)=3A。输出5V的话,可直接查看图9(LM2596-5.0)。最大负载电流3A,最大输入电压12V,直接找到图中对应的横纵坐标点为(3,12),对应的区域为L40,电感值为33UH(你知道为什么横坐标最大是3,纵坐标最大是40吗?因为芯片的最大负载电流就是3A,最大输入电压是40V,比这个再大的话,芯片就烧了)

      因为所需的电感值为 33μH,从上表中 L40 那行所列的 4 个厂家的电感序列号中选择一个电感(通常,表贴和直插的电感都有),最好使用磁屏蔽结构的电感器。

(2)输出电容的选择(COUT)

表2:LM2596固定输出快速设计器选择表

在大多数的应用中,低等效电阻(Low ESR)的电解电容值在 82μF 到 820μF 之间,而低等效电阻(Low ESR)钽电容值在 10μF 到 470μF 之间效果最好。电容应该靠近芯片。同时,电容的管脚要短,连接的铜线也要短,电容值不要大于 820μF。

我们的设计条件是VOUT=5V,VIN(MAX)=12V,ILOAD(MAX)=3A。因为表中没有12V输出电压,我们可以选择略微大一点的15V电压。根据上表,可选择的输出电容有四种,分别为直插式电解电容PANASONIC HFQ系列330μF/35V规格、NICHICON PL系列330μF/35V规格、AVX TPS系列220μF/10V规格、VISHAY 595D系列330μF/10V规格。我们任选其一即可。(其实这个表格是芯片官方提供的资料,是快速选型查阅表。

       注意:电容的耐压至少应是输出电压的1.5倍,有时,为了得到纹波低的输出电压需要电容耐压值更高。

(3)吸纳二极管的选择(D1)

 首先,吸纳二极管的最大承受电流能力至少要为最大负载电流的1.3倍,如果设计的电源要承受连续的短路输出,则吸纳二极管的最大承受电流能力要等于LM2596的极限输出电流。对吸纳二极管来说,最坏的情况是过载或输出短路。    

 其次,吸纳二极管的反向耐压至少要为最大输入电压的1.25倍。

       再次,吸纳二极管必须是快恢复的且必须靠近LM2596,此二极管的管脚要短,连接的铜线也要短。由于所需的二极管开关速度快、正向压降低,所以,肖特基二极管是首选。同时,它的性能和效率都很好,特别是在低输出电压情况下更是如此。使用超快恢复或高效整流二极管效果也很好。超快恢复二极管的典型恢复时间为 50ns 或更快,像IN5400系列的整流二极管速度很慢,通常不用。

因为我们的设计条件是VOUT=5V,VIN(MAX)=12V,ILOAD(MAX)=3A。所以选用IN5823就完全够用了

(4)输入电容的选择(CIN)

图11:电解电容耐压值、电容值和均方根电流之间的关系

       为了防止在输入端出现大的瞬态电压,在输入端和地之间要加一个低等效电阻的铝或钽电容作为旁路电容,这个电容要靠近芯片。另外,输入电容电流的均方根值至少要为直流负载电流的一半。

       要确保所选电容的这个参数不能低于直流负载电流的一半。几个不同的铝电解电容的典型均方根电流值所对应的曲线如上图所示。对铝电解电容,其耐压值要为最大输入电压的1.5倍。必须注意的是,如果使用了钽电容,则它的耐压要为输入电压的2倍,推荐使用生产厂家测试过浪涌电流的电容。使用瓷片电容为输入旁路电容时要特别小心,因为这可能会在输入脚处引起非常严重的噪声。

   因为我们的设计条件是VOUT=5V,VIN(MAX)=12V,ILOAD(MAX)=3A。12*1.5=18V,输入电容电流的均方根值至少是1.5。如果我们应该选择耐压值为25V的电容,那么横坐标1.5A所对应电容容值要大于680μF。所以我们可以选择一个规格为35V/680μF的电容,这样就符合设计规范了。(要把纹波电压降到输出电压的1%或更低,就需要选择一个耐压(低等效电阻的)更高或容值更高的电容。)对于选择表贴元件的设计,可以选用固态钽电容,但是,要注意的是,必须测试电容的浪涌电流值。AVX 公司的 TPS 系列及 VISHAY 公司的 593D 系列的器件的浪涌电流值都经过测试了。

(5)100nf电容(C1、C2)

       关于这个电容,记住以下四点:

A.它起到滤波或者信号回流的作用

B.芯片的每个电源引脚都要有至少一个旁路电容

C.这个电容要尽可能靠近芯片的引脚

D.多电容并联时容值小的靠近芯片引脚

二、可调电压(ADJ)模块设计实例

1.设计条件:VOUT=20V,VIN(max)=28V,ILOAD(max)=3A,F=开关频率(为固定值 150KHz)

图12:可调电压原理图

2.设计步骤:

(1)输出电压值的计算

       利用以下的公式来选择适当的电阻值,

Vout=Vref*(1+R2/R1)

       这里的 Vref=1.23V,在240Ω和1.5KΩ之间为R1选择一个适当的阻值。低阻值使敏感的反馈脚的噪声容限降到最小(选用精度为1%金属膜电阻,可以使温度系数降低,随时间的稳定度最好)。

R2=R1*(Vout/Vref-1)

       我们的设计条件是Vout=20V,Vin(max)=28V,Iload(max)=3A,F=开关频率(为固定值 150KHz)。我们选择精度为 1%的 1KΩ的电阻 R1,来计算 R2,

R2=R1 *(Vout/Vref-1)=1K*(20V/1.23V-1)

       R2=1K*(16.26-1)=15.26K,接近于精度为 1%的 15.4K,所以,取 R2=15.4KΩ。(注意这个电阻在实际的稳压模块中是用电位器来替代的,这样输出电压可调,我在下一篇文章会讲到)

(2)电感的选择(L1)

       可以通过以下的公式计算电感电压与微秒的乘积 E·T:

E*T=[(Vin-Vout-Vsat)*(Vout+Vd)/(Vin-Vsat+Vd)]*1000/150KHz(V·us)

       其中 Vsat 为内部开关饱和电压,且 Vsat=1.16V。Vd为二极管正向压降,Vd=0.5V。

图13:LM2596-ADJ

       我们的设计条件是Vout=20V,Vin(max)=28V,Iload(max)=3A,F=开关频率(为固定值 150KHz)。

       由上图34(V·μs)的水平线和 3A 的垂直线的交叉处所确定的电感为 47μH,电感代号为 L39。

表4:电感厂家的产品型号

百度网盘进行资料下载!

链接: https://pan.baidu.com/s/14Gw0G4PY4yb0gCd9E86-lw?pwd=4ddi

提取码: 4ddi

相关文章
|
2月前
|
存储 芯片
南京观海微电子---经典继电器驱动电路方案:单片机IO端口、三极管、达林顿管及嵌套连接
本文详解继电器工作原理及单片机驱动电路设计,涵盖四种经典驱动方案:IO口直驱、三极管驱动(NPN/PNP)、达林顿管驱动及继电器套娃方案,结合实际应用与面试常见问题,深入剖析电路设计要点与注意事项。
南京观海微电子---经典继电器驱动电路方案:单片机IO端口、三极管、达林顿管及嵌套连接
|
网络协议 Shell 网络安全
在外SSH远程连接macOS服务器【cpolar内网穿透】
macOS系统自带有Secure Shell 客户端,它可让您登录到侦听传入SSH连接的远程服务器和台式机。我们可以用ssh username@ip来ssh到服务器,但通常局限于局域网内的远程。
631 0
|
2月前
|
JSON 监控 数据可视化
云监控 UModel Explorer:用“图形化”重新定义可观测数据建模
阿里云 UModel Explorer 正式发布:告别复杂配置,拖拽即建模,点击即洞察,实现建模、探索、分析一体化,让可观测真正高效协同,开启可视化运维新时代!
381 56
|
2月前
|
芯片
南京观海微电子---差分运算放大电路仿真电路、输入前信号计算
差分运放电路可放大差分信号、抑制共模干扰,稳定性好。通过电阻分压采集高压信号,配合直流偏置适配单极性ADC,输出经RC滤波防止失真,广泛应用于电压检测。
南京观海微电子---差分运算放大电路仿真电路、输入前信号计算
|
2月前
|
存储 人工智能 自然语言处理
LlamaIndex 深度实战:用《长安的荔枝》学会构建智能问答系统
本文深入浅出地讲解了RAG(检索增强生成)原理与LlamaIndex实战,通过《长安的荔枝》案例,从AI如何“读书”讲起,详解三大关键参数(chunk_size、top_k、overlap)对问答效果的影响,并结合真实实验展示不同配置下的回答质量差异。内容兼顾新手引导与进阶优化,帮助读者快速构建高效的文档问答系统。
553 22
LlamaIndex 深度实战:用《长安的荔枝》学会构建智能问答系统
|
2月前
|
算法 数据可视化 物联网
国内人员定位系统厂家推荐:从公司背景、技术特点、定位方案和合作客户详解
本文介绍四家领先人员定位系统企业:广西维构、上海飞远、成都四相与精位科技,涵盖其技术优势、核心方案及标杆客户。聚焦多源融合定位、高精度UWB、三维可视化与工业级防护,助力企业实现高效、安全的数字化管理。
|
2月前
|
人工智能 JSON 数据挖掘
大模型应用开发中MCP与Function Call的关系与区别
MCP与Function Call是大模型应用的两大关键技术。前者是跨模型的标准协议,实现多工具动态集成;后者是模型调用外部功能的机制。MCP构建通用连接桥梁,支持跨平台、热插拔与细粒度管控,适用于复杂企业场景;Function Call则轻量直接,适合单模型快速开发。二者可协同工作:模型通过Function Call解析意图,转为MCP标准请求调用工具,兼顾灵活性与扩展性。未来将趋向融合,形成“解析-传输-执行”分层架构,推动AI应用标准化发展。
|
2月前
|
传感器 缓存 监控
基于C#实现串口调试工具读取温度值
基于C#实现串口调试工具读取温度值
|
2月前
|
JSON JavaScript 前端开发
【Azure Stream Analytic】用 JavaScript UDF 解决 JSON 字段被转成 Record 的关键点
Azure Stream Analytics将JSON对象输出为CSV时,会自动将其序列化为Record类型,导致数据无法正常解析。根本原因是ASA将JSON对象识别为结构化类型而非字符串。解决方法:通过JavaScript UDF(如`JSON.stringify`)将对象显式转为字符串,再输出至CSV,确保下游系统正确读取。
|
2月前
|
人工智能 自然语言处理 算法
【MarTech选型】2025年AI获客服务商技术架构横向测评:从链创AI的智能体集群说起
本文横向评测五家主流AI获客服务商技术架构,重点解析链创AI的模块化智能体模式,对比蓝色光标、索象、因赛等数据中台、爆品算法与营销云方案,为CTO及MarTech开发者提供选型参考。

热门文章

最新文章