南京观海微电子-----555函数信号发生器电路分析

简介: 本电路利用555芯片构成多谐振荡器产生方波,经积分电路转换为三角波,再通过低通滤波器滤除高次谐波,提取基波生成正弦波。适用于固定频率信号转换,原理基于傅里叶变换,实现波形逐步变换,输出稳定正弦信号。

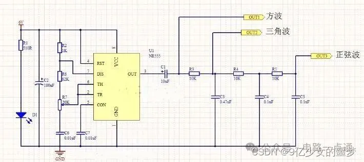
电路图

整个电路的工作过程:

首先,555芯片通过外围电阻电容组成一个多谐振荡器,输出一个方波。

555多谐振荡器输出方波后,经电容C1耦合到由R3,C3组成的积分网络。输出三角波。这也是一个电容充放电的过程,过程如下:

当555多谐振荡器输出高电平时,C3通过R3开始充电,C3的充电电压增加。当555多谐振荡器输出变成低电平时,C3通过R3放电,C3上的电压降低。这样在C3两端产生的波形呈三角形状。

三角波再经低通滤波器转换成正弦波,其原理为:根据傅立叶变换,将三角波展开为傅立叶级数可知,它含有基波和3次、5次等奇次谐波,因此通过低通滤波器取出基波,滤除高次谐波,即可将三角波转换成正弦波。这种方法适用于固定频率或频率变化范围很小的场合。电路框图如下方左图所示。输入电压和输出电压的波形如下方右图所示,uO的频率等于uI基波的频率。

相关文章
|
1天前
|
存储 机器学习/深度学习 人工智能
打破硬件壁垒!煎饺App:强悍AI语音工具,为何是豆包AI手机平替?
直接上干货!3000 字以上长文,细节拉满,把核心功能、使用技巧和实测结论全给大家摆明白,读完你就知道这款 “安卓机通用 AI 语音工具"——煎饺App它为何能打破硬件壁垒?它接下来,咱们就深度拆解煎饺 App—— 先给大家扒清楚它的使用逻辑,附上“操作演示”和“🚀快速上手不踩坑 : 4 条核心操作干货(必看)”,跟着走零基础也能快速上手;后续再用真实实测数据,正面硬刚煎饺 App的语音助手口令效果——创建京东「牛奶自动下单神器」口令 ,从修改口令、识别准确率到场景实用性,逐一测试不掺水,最后,再和豆包 AI 手机语音助手的普通版——豆包App对比测试下,简单地谈谈煎饺App的能力边界在哪?
|
3天前
|
云安全 监控 安全
|
8天前
|
机器学习/深度学习 人工智能 自然语言处理
Z-Image:冲击体验上限的下一代图像生成模型
通义实验室推出全新文生图模型Z-Image,以6B参数实现“快、稳、轻、准”突破。Turbo版本仅需8步亚秒级生成,支持16GB显存设备,中英双语理解与文字渲染尤为出色,真实感和美学表现媲美国际顶尖模型,被誉为“最值得关注的开源生图模型之一”。
1063 5
|
10天前
|
机器学习/深度学习 人工智能 数据可视化
1秒生图!6B参数如何“以小博大”生成超真实图像?
Z-Image是6B参数开源图像生成模型,仅需16GB显存即可生成媲美百亿级模型的超真实图像,支持中英双语文本渲染与智能编辑,登顶Hugging Face趋势榜,首日下载破50万。
710 42
|
14天前
|
人工智能 Java API
Java 正式进入 Agentic AI 时代:Spring AI Alibaba 1.1 发布背后的技术演进
Spring AI Alibaba 1.1 正式发布,提供极简方式构建企业级AI智能体。基于ReactAgent核心,支持多智能体协作、上下文工程与生产级管控,助力开发者快速打造可靠、可扩展的智能应用。
1144 41
|
14天前
|
人工智能 前端开发 算法
大厂CIO独家分享:AI如何重塑开发者未来十年
在 AI 时代,若你还在紧盯代码量、执着于全栈工程师的招聘,或者仅凭技术贡献率来评判价值,执着于业务提效的比例而忽略产研价值,你很可能已经被所谓的“常识”困住了脚步。
878 72
大厂CIO独家分享:AI如何重塑开发者未来十年
|
10天前
|
存储 自然语言处理 测试技术
一行代码,让 Elasticsearch 集群瞬间雪崩——5000W 数据压测下的性能避坑全攻略
本文深入剖析 Elasticsearch 中模糊查询的三大陷阱及性能优化方案。通过5000 万级数据量下做了高压测试,用真实数据复刻事故现场,助力开发者规避“查询雪崩”,为您的业务保驾护航。
528 31
|
17天前
|
数据采集 人工智能 自然语言处理
Meta SAM3开源:让图像分割,听懂你的话
Meta发布并开源SAM 3,首个支持文本或视觉提示的统一图像视频分割模型,可精准分割“红色条纹伞”等开放词汇概念,覆盖400万独特概念,性能达人类水平75%–80%,推动视觉分割新突破。
977 59
Meta SAM3开源:让图像分割,听懂你的话
|
2天前
|
机器学习/深度学习 传感器 自动驾驶
具身智能核心突破:物理模拟器与世界模型协同技术拆解
本文系统综述了物理模拟器与世界模型在具身智能发展中的协同作用,提出五级智能机器人分类体系(IR-L0至IR-L4),分析其在运动、操作与交互中的进展,并对比主流仿真平台与世界模型架构,探讨其在自动驾驶与关节机器人中的应用及未来挑战。
168 113

热门文章

最新文章