南京观海微-----2种运算放大器比例放大电路方案

简介: 运算放大器有正相和负相输入,据此可构成正相与负相比例放大电路。正相放大电路输出与输入同相,电压成正比;负相放大电路则反相,输出带负号关系。两类电路均基于虚短、虚断原理,通过电阻配置实现精确放大,广泛应用于信号处理中。

运算放大器,它有两个输入引脚和一个输出引脚。其中两个输入引脚,一个是正相输入,一个是负相输入。

正是因为运算放大器有正相输入和负相输入之分,所以工程师在用运算放大器开发比例放大电路,就有正相比例放大电路和负相比例放大电路两种类型了。

什么是正相呢?又什么是负相呢?

就比例放大电路而言,正相的意思,就是运算放大器输出的电压与输入的电压是成正比例的;同理,负相的意思,就是运算放大器输出的电压与输入的电压也是成正比例关系的,只是多了一个负号。

举例说明

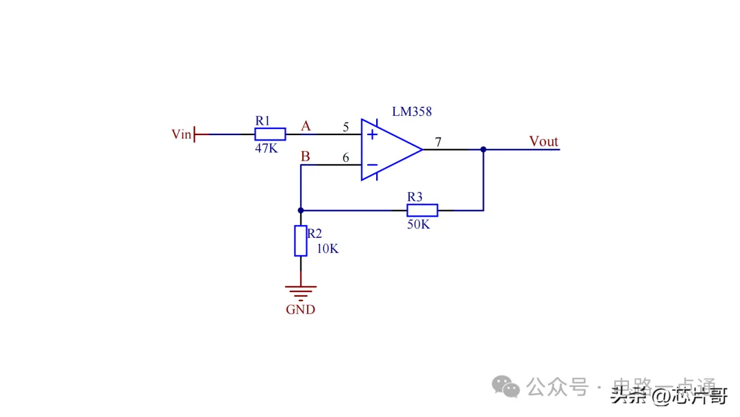
正相比例放大电路

这个比例放大电路,为什么叫做正相比例放大电路呢?

正不正相,我们先不用管它。我们只知道,运算放大器的一个基本电路特性是虚短和虚断。

根据虚断的特性,运算放大器的两个输入引脚,流过的电流是0。也就是流过电阻R1的电流也是0,同样流过电阻R3的电流也是等于流过电阻R2的电流。

所以有Vin = VA。

又根据虚短的特性,运算放大器两个输入引脚的电压是相同的,因此VA = VB。又因为Vin = VA,所以就有Vin = VB。

写到这里,小伙伴们都能理解吧,应该都没问题吧。

对于输出电压Vout,它与R2电阻和R3电阻构成了一个回路。根据电路的欧姆定律,流过电阻R2和电阻R3的电流是等于

I = Vout / (R2 + R3)

这是一方面;另外一方面,对于电阻R2而言,流过它的电流也等于它两端的电压除以它的阻值,也就是

I = VB / R2

VB是什么电压?它既是电阻R2两端的电压,也是运算放大器负相输入引脚的电压,这个电压在数值上,它是等于运算放大器正相输入引脚的电压

所以流过电阻R2的电流,可以表示为

I = VB / R2 = VA / R2 = Vin / R2

我们把这些表示电流的式子,放在一起,就可以计算出来

Vin / R2 = Vout / (R2 + R3)

通过这个式子,可以发现运算放大器输出的电压Vout与输入的电压Vin之间的关系

Vout = Vin * (R2 + R3) / R2

显然,电阻R2加上电阻R3的阻值,是要大于电阻R2阻值的,也就是(R2 + R3) / R2的值是要大于1的。从这个层面讲,Vout是要大于Vin,运算放大器输出的电压是超过了输入的电压,所以这个电路就实现了放大的功能。

而且,这个放大的倍数就是(R2 + R3) / R2,只与这两个电阻的阻值有关系。

不知道有没有发现,经过芯片哥电路的计算,输出的Vout与输入的电压Vin,它俩都是同相的。输入的电压,如果是正电压,输出的电压也是正电压;输入的电压,如果是负电压,输出的电压也是负电压。

这就是正相比例放大电路的原理。

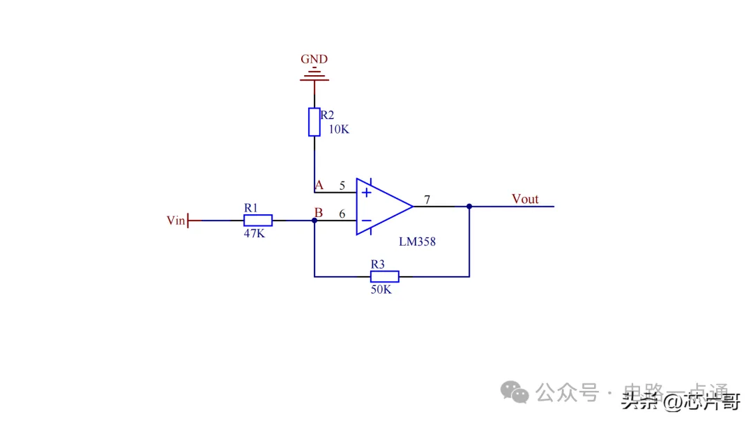
负相比例放大电路

按照运算放大器的原理,同样的计算过程,可以计算出这个比例放大电路,它的输出电压Vout与输入电压Vin之间的关系式

Vout = -Vin * R3 / R1

这个等式就出现了一个“负号”,于是我们就把它称之为负相比例放大电路,输出的电压与输入的电压,有一个反相的关系。

这就是运算放大器的两种比例放大电路方案,一个是正相比例放大,一个是负相比例放大。

相关文章
南京观海微电子----运放与MOS管组成的恒流源电路原理分析
本文详解运放与MOS管构成的恒流源电路原理。通过负反馈机制,采样电阻实时监测电流,运放调节三极管导通程度,维持负载电流稳定。结合MOS管输出与转移特性曲线,分析其工作区,并说明各元件作用,如稳压管提供基准电压、电阻限流缓冲等,实现高精度恒流输出。
南京观海微电子----运放与MOS管组成的恒流源电路原理分析
|
3月前
|
存储
南京观海微电子----开关电源电路图
本文详解开关电源电路原理,涵盖主电路、控制电路、检测电路及辅助电源等组成部分,解析交流转直流全过程。重点介绍主动式PFC、调宽式稳压、单端反激/正激、推挽、降压、升压及反转式等典型电路工作原理,结合图示说明能量转换与电压调节机制,适用于各类电子设备供电设计。(238字)
|
3月前
|
前端开发 vr&ar
南京观海微电子----MOS管的放大电路分析-运用模电的理论计算验证
本文介绍功率MOS管在放大电路中的应用,通过三电阻偏置电路分析其静态工作点与动态小信号模型。结合Multisim仿真,验证MOS管是否工作在饱和区,并计算跨导、电流及电压增益,结果与理论相符,体现模电理论在实际设计中的指导作用。(239字)
南京观海微电子---残影原理和调试方法简介
本文详解液晶显示中AC与DC残影的成因、判定及调试方法。AC残像源于液晶配向不足,DC残像由离子聚集与电压偏置引起,可通过调节Vcom和非对称gamma改善,同时介绍Flicker闪烁现象及其优化方案。
获取下载Qt安装包,Qt源码全国网址备忘录(不用注册Qt账户,即可下载各版本Qt安装包和Qt源码包)
获取下载Qt安装包,Qt源码全国网址备忘录(不用注册Qt账户,即可下载各版本Qt安装包和Qt源码包)
获取下载Qt安装包,Qt源码全国网址备忘录(不用注册Qt账户,即可下载各版本Qt安装包和Qt源码包)
|
3月前
|
芯片
南京观海微电子---高速MOS驱动电路设计和应用指南
自举栅极驱动技术用于高边N沟道MOSFET驱动,通过自举电容和电平移位电路实现高压侧浮动供电。适用于中高电压系统,可集成于PWM控制器或专用驱动IC,提升效率并延长开关导通时间,广泛应用于电源管理领域。
南京观海微电子---高速MOS驱动电路设计和应用指南
南京观海微电子----升压和降压模块电路解析
本文介绍直流升压与降压模块的选型与应用。升压方面,推荐CS5171等开关稳压器,可实现12V转36V,支持宽输入、多模式输出;降压方面,选用LM2596HV模块,输入高达60V,输出1.2V~30V可调,输出电流达3A,适用于大功率电源设计。
|
3月前
|
C语言
南京观海微电子----MOS管外围电路中的电阻有什么用?
本简介介绍了MOS管开关电路的工作原理及关键元件作用。DS电压对DG、GS结电容充电,G极电压达阈值时MOS导通,R7提供泄放并加速开关。关断时,R6与D3回路快速放电,R6抑制震荡。Rc吸收尖峰,D5防止反峰电压击穿MOS管,C11、R8、D5回路对稳定波形至关重要。
南京观海微电子----MOS管外围电路中的电阻有什么用?
南京观海微电子----MOS管是如何控制电流方向的
MOS管通过栅极电压控制漏极电流,结合电压比较器(如LM358)实现动态调节。控制电压与参考电压比较后,循环调节MOS导通与截止,从而精确控制电流大小与方向,方向由MOS管类型(N/P沟道)决定,广泛应用于电流调控与开关场景。
南京观海微电子----MOS管是如何控制电流方向的
南京观海微电子---电源,从微观角度观看电功率是怎么产生
从微观角度解析无功功率的产生机制,重点探讨电感和电容如何通过储能特性导致电压与电流相位差90°,进而引出无功功率的本质及其在交流电路中的作用。
南京观海微电子---电源,从微观角度观看电功率是怎么产生