构建AI智能体:五十二、反应式智能体:AI世界的条件反射,真的可以又快又稳

简介: 反应式智能体是一种基于感知-行动模式的智能系统,它不依赖复杂的内部模型,而是通过简单的条件-动作规则对环境做出即时响应。文章通过蜜蜂采蜜、膝跳反射等例子,阐述了反应式智能体的核心思想:快速、直接的刺激-反应机制。重点介绍了罗德尼·布鲁克斯提出的包容架构,该架构通过分层的行为模块和优先级仲裁机制,使简单规则组合产生复杂行为。以扫地机器人为例,展示了反应式设计在实时响应、避障导航等方面的优势,同时也指出了其在复杂规划任务中的局限性。

一、初识反应式智能体

       前一篇我们详细了解了深思熟虑智能体,今天我们讨论智能体的另一种类型,反应式智能体,想象一下,当我们的手不小心触碰到一个滚烫的杯子时,我们会瞬间缩回。这个过程中,我们的大脑甚至还没有意识到烫这个概念,手已经完成了动作。这种不经过深思熟虑、直接由刺激引发的快速反应,就是反应式智能体的核心思想。

       反应式智能体是一种基于“感知-行动”模式的智能系统。它不依赖复杂的内部世界模型,不进行耗时的推理规划,而是像生物的条件反射一样,根据当前的环境输入直接产生行为输出。

52.2-反应式智能体2.jpg

一个简单的比喻:

  • 反应式智能体:好比蜜蜂采蜜,蜜蜂看到花朵就飞过去,遇到障碍就转向,整个过程流畅自然
  • 深思熟虑智能体:好比棋手下棋,每走一步都需要深思熟虑,考虑各种可能性

       这种设计使得反应式智能体在需要快速响应的场景中表现出色,成为机器人学、自动驾驶、工业自动化等领域的基石技术,反应式智能体是一种基础且强大的智能体范式,它摒弃了复杂的内部世界模型和前瞻性规划,转而强调对环境的即时、直接响应。这种“刺激-反应”模式,使其在动态、快速变化的环境中表现出极高的效率和鲁棒性。


二、什么是反应式智能体

       反应式智能体的设计源于对自然界(如昆虫)高效行为的观察,一只蜜蜂不需要构建整个花园的认知地图,它只需根据光线、花朵形状和气味等即时感官输入,就能做出飞向花蜜的决定。

1. 核心概念

       反应式智能体是一种不依赖内部世界模型,也不进行复杂推理,其决策和行动直接由当前时刻的感知输入所决定的智能系统。它

2. 基本工作模式

       反应式智能体的的工作模式可以概括为一个极其简化的公式:感知 → 反应。它的工作流程可以概括为一个极其简洁的循环:环境感知 → 条件匹配 → 动作执行 → 环境改变

       这个循环的关键在于没有中间的思考环节,智能体不需要回答“我在哪里?”“我要去哪里?”这样的哲学问题,它只需要知道“现在该做什么”。

3. 条件-动作规则

       反应式智能体的大脑由一系列简单的“如果-那么”规则组成:

 = [
    "如果(前方有障碍物) 那么(向左转)",
    "如果(电量低于20%) 那么(返回充电)",
    "如果(检测到目标) 那么(向前移动)",
    "如果(无特殊情况) 那么(随机探索)"
]

image.gif

       这些规则就像生物的神经反射弧,每个都负责处理特定的情境。当环境提供的感知输入匹配某个规则的条件时,对应的动作就会被立即触发。

4. 行为的涌现

       单个规则可能很简单,但多个规则组合起来就能产生复杂的行为表现。这种现象被称为“涌现”——整体行为大于部分之和。

       实例说明:一个扫地机器人只有三个简单规则:

  • 遇到障碍就转向
  • 检测到灰尘就清扫
  • 默认情况下直线前进

       单独看每个规则都很简单,但组合起来后,机器人就能在房间里自主移动、避开家具、清扫灰尘,表现出相当复杂的智能行为。这种从简单规则中产生复杂行为的过程,正是反应式智能体的魅力所在。

5. 核心原则

  • 紧耦合的感知-行动循环:智能体的行动直接由当前的感知输入触发,中间没有复杂的思考或规划过程。
  • 无内部状态模型:反应式智能体不维护关于世界历史的内部模型,它的决策完全基于现在,这简化了设计并避免了因模型不准确导致的错误。
  • 行为分解:复杂的行为不是通过一个庞大的程序实现的,而是通过一系列简单的、并行的行为模式组合而成。
  • 涌现行为:智能体整体的、看似复杂的行为,是由多个简单行为在环境交互中涌现出来的,而非预先编程的。

6. 反应式智能体的优势

  • 速度快: 响应延迟极低,适用于需要快速反应的任务,如避障。
  • 鲁棒性强: 由于不依赖可能出错的内部模型,在部分传感器失效时,剩余的行为模式仍能保证基本功能。
  • 设计简单: 模块化设计,易于实现、测试和调试。

7. 反应式智能体的劣势

  • 智能受限: 无法进行需要记忆和规划的任务,如下棋、复杂决策。
  • 可能陷入局部循环: 例如,一个机器人可能会在两个障碍物之间来回摆动。

8. 一个生活化的比喻:膝跳反射

       医生用小锤敲击你的膝盖,你的小腿会不受控制地向前踢出。这个过程:

  • 感知:膝盖肌腱被敲击。
  • 处理:脊髓层面的神经回路,无需大脑思考。
  • 行动:小腿踢出。

       这就是一个典型的反应式过程——快速、直接、不经过深思熟虑,反应式智能体正是将这种模式应用在了机器决策上。


三、反应式智能体的架构

1. 行为层次的概念

       当多个规则可能同时被激活时,如何决定执行哪个动作?机器人学家罗德尼·布鲁克斯提出了包容架构来解决这个问题。

       包容架构的核心思想是:将智能体分解为多个行为层,每个层都是一个独立的“感知-行动”模块。这些层并行运行,但通过优先级机制进行协调。

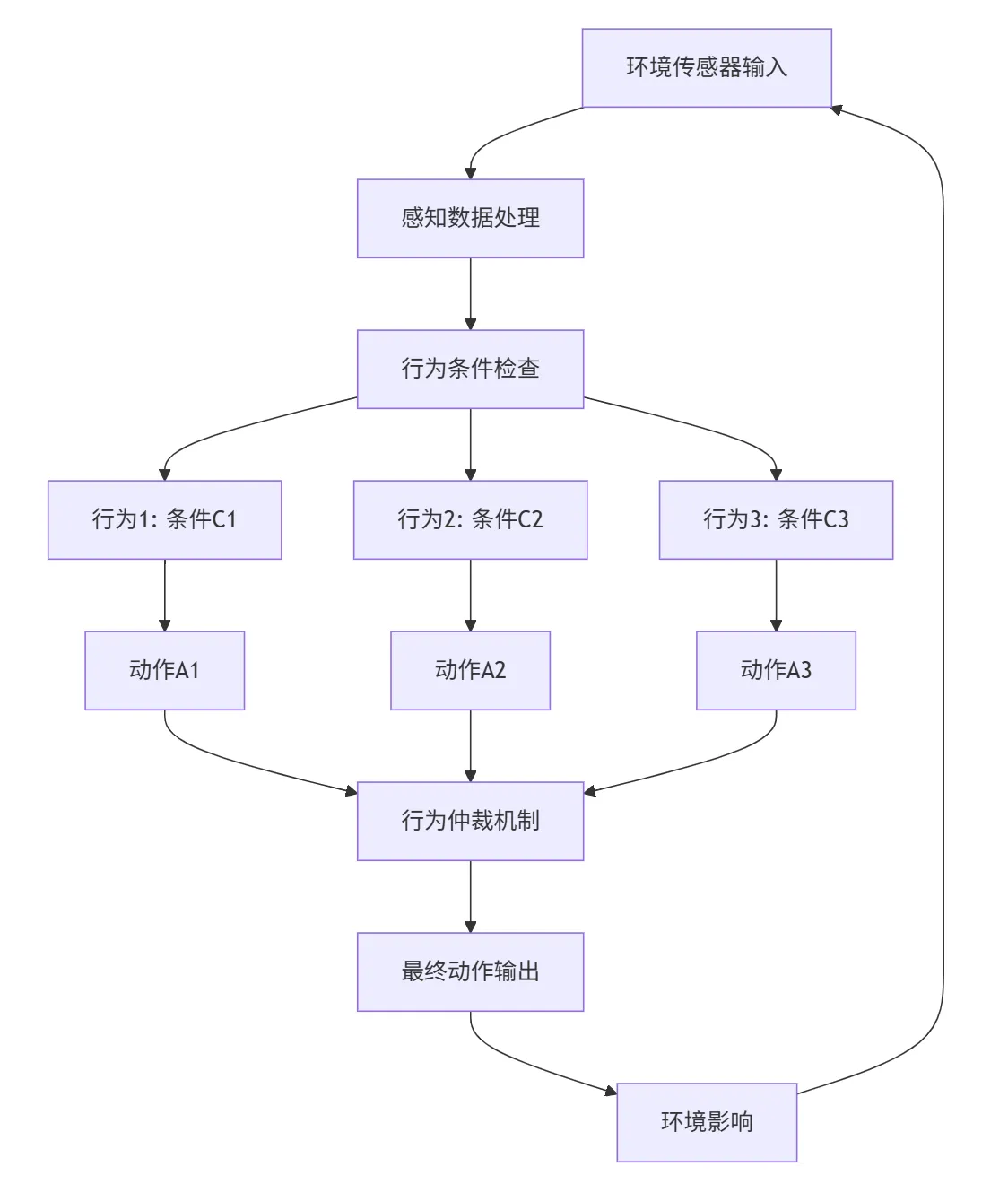
2. 流程详解

52.3-反应式智能体的架构流程图deepseek_mermaid_20251003_c9c0b9.png

流程说明:

  • 1. 感知阶段
  • 环境传感器输入:通过摄像头、雷达等传感器收集环境数据
  • 感知数据处理:对原始数据进行清洗、分析和理解
  • 2. 决策阶段
  • 行为条件检查:将处理后的数据与预设的行为条件进行匹配
  • 行为激活:满足条件的行为被激活,生成对应动作
  • 行为仲裁:当多个行为冲突时,选择最高优先级的动作执行
  • 3. 执行阶段
  • 最终动作输出:执行选定的动作
  • 环境影响:动作改变环境,引发新的传感器输入

流程总结:

  • 循环往复:整个过程形成一个连续的"感知-行动"循环
  • 实时响应:不进行复杂思考,直接根据当前环境做出反应
  • 并行处理:多个行为条件同时检查,提高响应速度

3. 关键组件

  • 感知模块: 从传感器(如摄像头、激光雷达、触须)读取原始数据,并进行必要的预处理(如过滤噪声、识别特定特征)。
  • 行为集合: 一系列简单的“如果-那么”规则或函数。
  • “如果”部分: 感知条件的布尔组合。
  • “那么”部分: 要执行的动作或向量。
  • 例如:如果 (前方有障碍物) 那么 (向左转)
  • 仲裁机制: 当多个行为同时被激活时,仲裁机制决定哪个行为拥有控制权。常见策略包括:
  • 固定优先级: 某些行为(如“避障”)永远比“探索”行为优先级高。
  • 抑制结构: 高优先级行为可以抑制低优先级行为的输出。
  • 向量求和: 将所有行为输出的动作向量(如速度、转向角)相加,得到最终动作。

在包容架构中,行为层被组织成不同的优先级:

  • 高优先级:避障行为    ← 生命安全最重要
  • 中优先级:任务行为    ← 完成主要任务  
  • 低优先级:探索行为    ← 默认行为

仲裁原则:高优先级行为可以抑制低优先级行为。就像在人类行为中,躲避危险的本能会压制其他所有想法。

4. 实际应用场景

考虑一个自动驾驶汽车的反应式系统:

 = {
    # 
    "紧急制动": {"条件": "碰撞 imminent", "动作": "全力刹车"},
    
    # 
    "主动避障": {"条件": "前方有障碍", "动作": "转向避让"},
    
    # 
    "车道保持": {"条件": "偏离车道", "动作": "微调方向"},
    
    # 
    "平稳驾驶": {"条件": "道路弯曲", "动作": "平滑转向"}
}

image.gif

       当多个条件同时满足时,只有最高优先级的动作会被执行,这种设计确保了系统在任何情况下都能做出最安全的选择。


四、反应式智能体的构建 - 包容架构

       如何将多个简单的“条件-动作”规则组合起来,形成复杂的行为?机器人学家罗德尼·布鲁克斯提出了经典的 “包容架构”。

1. 核心思想

       包容架构将智能体分解为多个行为层,每个层都是一个简单的“条件-动作”模块。这些层并行运行,但通过 “抑制” 与 “抑制” 机制进行协调。

  • 抑制:高优先级行为可以覆盖低优先级行为的输出信号。
  • 抑制:高优先级行为可以阻断低优先级行为接收输入信号。

2. 一个机器人的行为层设计

假设我们要构建一个室内清扫机器人:

  • 层一(最低优先级):充电行为
  • 条件:电量 < 10%。
  • 动作:向充电桩移动。
  • 层二(中优先级):清扫行为
  • 条件:检测到灰尘。
  • 动作:启动刷子并前进。
  • 层三(最高优先级):避障行为
  • 条件:前方近距离检测到障碍物。
  • 动作:停止,转向。

       仲裁过程:当机器人正在清扫时(层二激活),如果突然前方出现障碍物,避障行为(层三)会立即抑制清扫行为(层二)的输出,让机器人先转向。避开障碍物后,避障行为条件不再满足,清扫行为重新取得控制权,这保证了机器人的安全。

3. 包容架构流程图

52.4-包容架构流程图deepseek_mermaid_20251003_1c9c72.png

工作过程:

  • 传感器输入同时传递给所有行为层
  • 各层独立判断是否满足执行条件
  • 抑制机制生效:
  • 需要避障时,避障层抑制清扫和充电
  • 需要清扫时,清扫层只抑制充电
  • 都不需要时,执行充电层
  • 动作仲裁选择最终要执行的动作

核心机制:

  • 三层并行处理:避障、清扫、充电三个行为层同时接收传感器输入
  • 优先级抑制:高优先级行为可以抑制低优先级行为
  • 行为仲裁:最终只有一个动作被输出执行

4. 完整构建步骤

  • 1. 定义任务和目标: 明确智能体需要完成什么。例如:“在房间里漫游而不撞到任何东西”。
  • 2. 识别相关情境: 列出智能体在执行任务时可能遇到的所有关键场景。例如:“前方有障碍物”、“左侧有障碍物”、“右侧空旷”、“发现目标”。
  • 3. 设计行为模式: 为每个情境设计一个简单的、直接的行为。
  • 避障行为: 如果前方近处有障碍,则后退并转向。
  • 沿墙行为: 如果左侧有障碍物且距离适中,则保持平行前进。
  • 漫游行为: 如果没有特定输入,则随机或直线前进。
  • 4. 设定行为优先级: 确定行为的轻重缓急。通常,生存相关(如避障)的行为优先级最高。
  • 5. 实现仲裁机制: 编写代码将行为组合起来,确保在任何时刻,最高优先级的有效行为主导智能体的行动。
  • 6. 迭代测试与调优: 在模拟或真实环境中反复测试,调整行为的参数(如探测距离、转向速度),以优化性能。


五、示例:最简单的清洁机器人

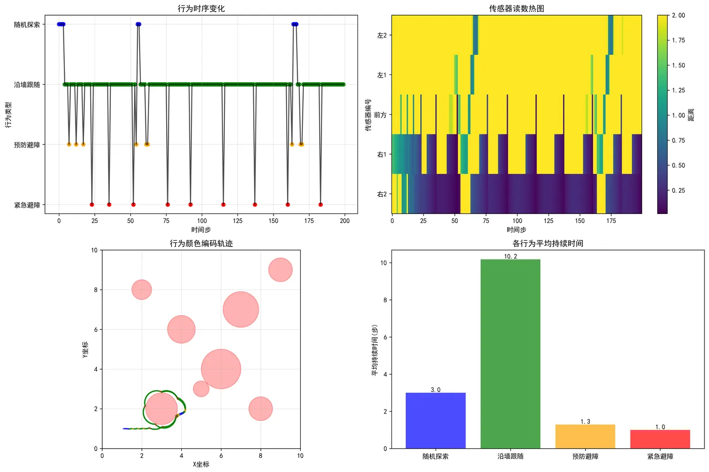
这是一个简单的扫地机器人智能控制系统,完美展示了反应式设计。

  • 感知: 当前位置的传感器(脏 或 干净)。
  • 行为:
  • 清洁行为: 如果 (当前位置是脏的) 那么 (吸尘)
  • 移动行为: 如果 (当前位置是干净的) 那么 (随机移动到一个相邻格子)
  • 仲裁: “清洁行为”的优先级高于“移动行为”。
  • 分析: 机器人没有地图,不知道哪些地方清洁过。它的行为完全基于当前的局部感知,但长期来看,它最终能清洁整个区域。

在代码运行后体现几大功能点:

  • 机器人自主导航:在没有地图的情况下避开所有障碍物
  • 智能行为切换:根据环境自动在避障、沿墙、探索间切换
  • 实时决策显示:动态显示当前行为和传感器状态
  • 轨迹分析:通过颜色可以看到不同行为对应的运动模式

1. 代码重点部分

1.1 传感器模拟原理

def get_sensor_readings(self, obstacles):
    readings = []
    for sensor_angle in self.sensor_angles:
        sensor_dir = np.array([
            np.cos(self.angle + sensor_angle),  # 传感器方向向量x分量
            np.sin(self.angle + sensor_angle)   # 传感器方向向量y分量
        ])
        
        min_distance = self.sensor_range  # 初始化为最大探测距离
        
        for obstacle in obstacles:
            # 计算机器人到障碍物的向量
            obstacle_pos = np.array([obstacle[0], obstacle[1]])
            robot_pos = np.array([self.x, self.y])
            to_obstacle = obstacle_pos - robot_pos
            
            # 向量投影:判断障碍物是否在传感器前方
            projection = np.dot(to_obstacle, sensor_dir)
            
            if projection > 0:  # 障碍物在传感器前方
                # 计算障碍物到传感器射线的垂直距离
                distance_to_ray = np.linalg.norm(to_obstacle - projection * sensor_dir)
                
                if distance_to_ray < obstacle[2]:  # 如果距离小于障碍物半径
                    # 计算实际的碰撞距离
                    hit_distance = projection - np.sqrt(obstacle[2]**2 - distance_to_ray**2)
                    if 0 < hit_distance < min_distance:
                        min_distance = hit_distance
            
            readings.append(min_distance)
    return readings

image.gif

  • sensor_dir:计算每个传感器的方向向量
  • projection > 0:确保只检测前方的障碍物
  • distance_to_ray < obstacle[2]:判断是否与障碍物相交
  • 返回5个传感器的距离读数列表

1.2 反应式决策核心

def reactive_control(self, sensor_readings):
    # 传感器分组:左2个、前1个、右2个
    left_readings = sensor_readings[:2]    # 左侧传感器
    front_readings = sensor_readings[2]    # 前方传感器  
    right_readings = sensor_readings[3:]   # 右侧传感器
    
    # 计算各方向的最小距离
    min_front = min(front_readings, self.sensor_range)
    min_left = min(left_readings)
    min_right = min(right_readings)
    
    # 行为1: 紧急避障 (最高优先级)
    if min_front < 0.8:  # 前方很近有障碍
        self.speed = 0.3  # 减速
        # 选择更空旷的一侧转向
        if min_left > min_right:
            self.angle -= np.pi/4  # 向右转45度
        else:
            self.angle += np.pi/4  # 向左转45度
        self.current_behavior = "紧急避障"
        return self.current_behavior
    
    # 行为2: 预防性避障 (中优先级)
    elif min_front < 1.5:  # 前方较近有障碍
        self.speed = 0.4
        if min_left > min_right:
            self.angle -= np.pi/8  # 向右转22.5度
        else:
            self.angle += np.pi/8  # 向左转22.5度
        self.current_behavior = "预防避障"
        return self.current_behavior
    
    # 行为3: 沿墙跟随 (低优先级)
    elif min_left < 1.2 or min_right < 1.2:  # 侧面有墙
        self.speed = 0.6
        if min_left < min_right:  # 左侧有墙
            self.angle -= 0.1  # 向右微调
        else:  # 右侧有墙  
            self.angle += 0.1  # 向左微调
        self.current_behavior = "沿墙跟随"
        return self.current_behavior
    
    # 行为4: 随机探索 (默认行为)
    else:
        self.speed = 0.8  # 正常速度
        # 加入随机扰动,避免陷入局部循环
        self.angle += random.uniform(-0.2, 0.2)
        self.current_behavior = "随机探索"
        return self.current_behavior

image.gif

  • 固定优先级:紧急避障 > 预防避障 > 沿墙跟随 > 随机探索
  • 距离阈值:不同距离触发不同行为
  • 转向策略:总是转向更空旷的一侧
  • 速度调节:危险时减速,安全时加速

1.3 位置更新逻辑

def update_position(self, obstacles, area_bounds):
    # 1. 感知:获取传感器数据
    sensor_readings = self.get_sensor_readings(obstacles)
    
    # 2. 决策:反应式控制
    behavior = self.reactive_control(sensor_readings)
    
    # 3. 行动:更新位置
    dx = self.speed * np.cos(self.angle) * 0.1  # x方向位移
    dy = self.speed * np.sin(self.angle) * 0.1  # y方向位移
    
    new_x = self.x + dx
    new_y = self.y + dy
    
    # 边界检查:防止跑出环境
    if (area_bounds[0] < new_x < area_bounds[2] and 
        area_bounds[1] < new_y < area_bounds[3]):
        self.x = new_x
        self.y = new_y
    
    # 记录轨迹(最多100个点)
    self.trajectory.append((self.x, self.y))
    if len(self.trajectory) > 100:
        self.trajectory.pop(0)  # 移除最旧的点
        
    return behavior, sensor_readings

image.gif

1.4 环境创建与障碍物设置

def create_environment():
    # 障碍物格式:(x坐标, y坐标, 半径)
    obstacles = [
        (3, 2, 0.8),  # 中心区域的大障碍物
        (6, 4, 1.0),  # 右侧的大障碍物  
        (8, 2, 0.6),  # 右上角的小障碍物
        (4, 6, 0.7),  # 中部偏上的障碍物
        (7, 7, 0.9),  # 右上角的大障碍物
        (2, 8, 0.5),  # 左上角的小障碍物
        (9, 9, 0.6),  # 最右上角的障碍物
        (5, 3, 0.4)   # 中心区域的小障碍物
    ]
    
    # 环境边界:(x_min, y_min, x_max, y_max)
    area_bounds = (0, 0, 10, 10)
    
    return obstacles, area_bounds

image.gif

  • 复杂路径:障碍物分布形成曲折的通道
  • 大小混合:不同大小的障碍物增加导航难度
  • 边界限制:10x10的封闭环境

1.5 动态动画的核心逻辑

def animate(frame):
    ax.clear()
    
    # 更新机器人位置(第一帧除外)
    if frame > 0:
        behavior, sensor_readings = robot.update_position(obstacles, area_bounds)
    
    # 绘制传感器(颜色编码)
    for i, (sensor_angle, reading) in enumerate(zip(robot.sensor_angles, sensor_readings)):
        sensor_dir = np.array([np.cos(robot.angle + sensor_angle), 
                              np.sin(robot.angle + sensor_angle)])
        sensor_length = min(reading, robot.sensor_range)
        
        end_x = robot.x + sensor_length * sensor_dir[0]
        end_y = robot.y + sensor_length * sensor_dir[1]
        
        # 颜色编码:绿色(安全) → 橙色(警告) → 红色(危险)
        if reading > 1.5:
            color = 'green'   # 安全距离
        elif reading > 0.8:
            color = 'orange'  # 警告距离  
        else:
            color = 'red'     # 危险距离
            
        ax.plot([robot.x, end_x], [robot.y, end_y], color=color, 
               linewidth=2, alpha=0.7)

image.gif

  • 实时更新:每帧重新绘制所有元素
  • 颜色编码:用颜色直观显示传感器状态
  • 轨迹显示:保留历史轨迹显示运动路径

1.6 反应式智能体的核心特征

特征1:无内部状态模型

# 机器人没有记忆环境地图,只依赖当前传感器数据
def reactive_control(self, sensor_readings):  # 只使用当前传感器读数
    # 不访问历史数据,不维护环境模型
    # 决策完全基于当前的sensor_readings

image.gif

特征2:固定优先级仲裁

# 明确的优先级顺序
if min_front < 0.8:        # 1. 紧急避障 (最高)
elif min_front < 1.5:      # 2. 预防避障  
elif min_left < 1.2 or ... # 3. 沿墙跟随
else:                      # 4. 随机探索 (最低)

image.gif

特征3:实时响应

# 每帧都重新感知和决策
def update_position(self, obstacles, area_bounds):
    sensor_readings = self.get_sensor_readings(obstacles)  # 实时感知
    behavior = self.reactive_control(sensor_readings)      # 实时决策
    # 立即执行动作

image.gif

特征4:行为涌现

# 简单规则组合产生复杂行为
# 单个规则很简单,但组合后能:
# - 自主避开所有障碍物
# - 沿着墙壁行走  
# - 探索未知区域
# - 不会陷入死循环

image.gif

2. 输出结果

反应式机器人的动态路径:

52.5-反应式机器人动态演示.gif

反应式机器人的静态轨迹图:

52.6-反应式机器人_静态轨迹图.png

反应式机器人的传感器工作原理:

52.7-反应式机器人_传感器工作原理.png

反应式机器人的智能体对比:

52.8-反应式机器人_智能体对比.png 反应式机器人的行为分析:

52.9-反应式机器人_行为分析.png

六、总结

       反应式智能体以其简单、快速、可靠的核心优势,在AI领域占据了不可替代的一席之地。它完美地诠释了“简单规则产生复杂行为”的涌现智慧。

  • 它的主要优势在于:响应延迟极低、对传感器错误不敏感、开发和调试相对简单。
  • 它的主要局限在于:缺乏长远规划能力,在需要深思熟虑的任务中显得愚蠢。

       反应式智能体代表的是一种工程哲学:用简单、可靠、可验证的组件构建复杂的智能系统。它提醒我们,有时候最有效的解决方案不一定是最复杂的。

       就像自然界中的蚂蚁,每个个体都遵循简单的规则,但整个蚁群却展现出令人惊叹的集体智慧。反应式智能体教会我们:智能不一定源于复杂的计算,也可以来自简单规则与环境之间的巧妙互动。

       在追求更复杂AI技术的今天,理解反应式智能体的原理和价值,不仅有助于我们构建更可靠的实时系统,也为我们理解智能的本质提供了重要的视角。有时候,后退一步,采用更简单的方法,反而能够走得更远。        

相关文章
|
4月前
|
人工智能 自然语言处理 数据可视化
构建AI智能体:五十八、智能工作流引擎:基于LangGraph的模块化内容创作系统
本文介绍了一个基于LangGraph工作流引擎、Qwen大模型和Gradio界面的智能内容创作系统。该系统采用模块化设计,将内容创作过程分解为8个可配置节点(主题分析、大纲生成、内容创作等),通过工作流驱动实现从主题输入到完整内容(文字+配图)的全自动化生成。系统特点包括:1)灵活可配置的工作流模板;2)强类型状态管理确保数据安全;3)多重容错机制(重试/降级方案);4)实时可视化流程监控。该方案适用于营销、教育等多个场景,展示了现代AI系统中架构设计、工程实现与用户体验的有机结合。
662 3
|
4月前
|
传感器 存储 人工智能
构建AI智能体:五十一、深思熟虑智能体:从BDI架构到认知推理的完整流程体系
本文系统介绍了深思熟虑智能体(Deliberative Agent)及其核心BDI架构。智能体通过信念(Beliefs)、愿望(Desires)、意图(Intentions)三个核心组件实现复杂决策:信念系统维护环境认知,愿望系统管理目标设定,意图系统执行行动计划。文章详细阐述了智能体的状态管理、推理机制和完整决策流程,并通过一个学术研究助手的设计示例,展示了如何实现从环境感知、计划制定到执行反思的完整认知循环。这种架构使智能体能够进行深度思考、规划和学习,而非简单反应式响应,代表了人工智能从工具性向认知性
544 5
|
6月前
|
人工智能
实训Agent创客:一键生成电商场景Agent
在阿里云百炼一键生成电商场景Agent,轻松帮您搞定商品展示图片、视频。快来参与活动任务吧!
786 2
|
4月前
|
人工智能 安全 数据可视化
构建AI智能体:五十、ModelScope MCP广场 · MCP协议 · Cherry Studio:AI应用生产线
本文介绍了AI开发生态中的三个关键组件:CherryStudio可视化开发平台、ModelScope MCP广场和MCP协议标准。CherryStudio作为低代码AI应用开发环境,通过拖拽式界面简化了基于大语言模型的智能体构建;ModelScope MCP广场作为官方MCPServer分发中心,提供各类工具服务的发现与管理;MCP协议则定义了LLM与外部工具的安全连接标准。三者构建了从资源发现、能力连接到应用落地的完整AI开发链条,推动AI开发从手工作坊迈向工业化时代。文章还演示了如何在CherryStu
948 10
|
4月前
|
机器学习/深度学习 人工智能 数据可视化
构建AI智能体:四十四、线性回归遇见大模型:从数学原理到智能实战
本文系统介绍了线性回归的原理、实现和应用。线性回归通过建立自变量(X)与因变量(Y)之间的线性关系(Y=wX+b)进行预测,核心方法包括最小二乘法(精确解析解)和梯度下降法(迭代数值解)。文章结合Python代码示例,演示了从简单线性回归到多元线性回归的实现过程,并分析了大模型时代线性回归的新应用场景。同时指出了线性回归的局限性(如对异常值敏感)和扩展方向(多项式回归、正则化等)。通过Qwen等大模型的辅助,可以快速生成高质量代码并深入分析回归结果,使这一基础方法在复杂数据中发挥更大价值。
435 6
|
4月前
|
缓存 人工智能 监控
构建AI智能体:五十五、混合式智能投资顾问:融合快速响应与深度推理的自适应架构
混合式智能投资顾问系统通过情境感知的智能路由机制,在反应式快速响应与深思式深度分析间实现动态平衡。系统根据查询复杂度、用户价值和资源状况,自动选择最优处理通道:简单查询(0.5-2秒)走反应式通道,中等复杂度(2-8秒)采用混合并行处理,复杂问题(8-15秒)进入深思式深度分析。设计创新包括动态负载均衡、渐进式响应和多级缓存体系,既保证响应速度又提供深度价值。该架构通过智能路由层、多通道处理引擎和实时监控系统,实现了计算资源的最优分配,为不同复杂度的投资咨询需求提供个性化解决方案,标志着智能投顾技术进入成熟阶段
436 2
|
4月前
|
机器学习/深度学习 人工智能 数据可视化
构建AI智能体:六十六、智能的边界:通过偏差-方差理论理解大模型的能力与局限
本文通过机器学习中的偏差-方差权衡理论,深入探讨了模型性能的优化方法。文章首先用学生类比解释了高偏差(死记硬背)、高方差(思维跳跃)和平衡状态(真正理解)三种学习模式,对应机器学习中的欠拟合、过拟合和理想状态。通过数学公式E[(y-ŷ)²]=Bias²+Variance+Noise,系统分析了误差来源。使用多项式回归案例展示了不同复杂度模型的表现:线性模型(高偏差)、15次多项式(高方差)、4次多项式(平衡)和正则化模型。最终指出,最佳模型应在理解本质(低偏差)和稳定发挥(适度方差)间取得平衡。。。
339 110
|
4月前
|
机器学习/深度学习 存储 人工智能
构建AI智能体:六十三、基于信息论的智能医疗诊断系统:算法原理与临床验证
摘要:本文提出了一种基于信息论的智能医疗诊断系统,通过互信息、信息熵和信息增益等核心概念,构建了症状分析、疾病推理和检查推荐的综合诊断平台。系统采用模块化设计,利用概率模型生成模拟医疗数据,量化症状与疾病的关联强度,并通过热力图直观展示诊断依据。该系统能有效提升诊断准确性,优化检查资源配置,推动医疗诊断从经验依赖向数据驱动转变,为解决基层医疗资源不足等问题提供了技术支撑。
318 12
|
4月前
|
传感器 人工智能 数据可视化
构建AI智能体:五十三、反应式应急+深思式优化:反应速度与规划智慧的平衡
智能体系统设计的混合架构研究 本文探讨了智能体系统的两种基本范式及其融合架构。反应式智能体采用&quot;感知-行动&quot;模式,具有响应速度快、资源消耗低的特点,适用于紧急场景;深思熟虑智能体采用&quot;感知-推理-行动&quot;模式,具备复杂问题求解能力,但计算成本高。研究表明,最先进的解决方案是分层混合架构:底层反应层处理紧急任务,上层深思层负责战略规划,二者通过动态交互机制协作。这种架构在扫地机器人等应用场景中展现出显著优势,既能快速应对突发情况,又能执行长期规划任务。
491 11

热门文章

最新文章