ASP.NET Core Blazor简介和快速入门二(组件基础)

简介: 大家好,我是码农刚子。上一章介绍了Blazor的简介,开发工具及环境,基本语法和一些示例。接下来我们继续了解Blazor 组件相关的基础知识,希望对你有所帮助。

大家好,我是码农刚子。上一章介绍了Blazor的简介,开发工具及环境,基本语法和一些示例。接下来我们继续了解Blazor 组件相关的基础知识,希望对你有所帮助。

1、组件生命周期

1.简介

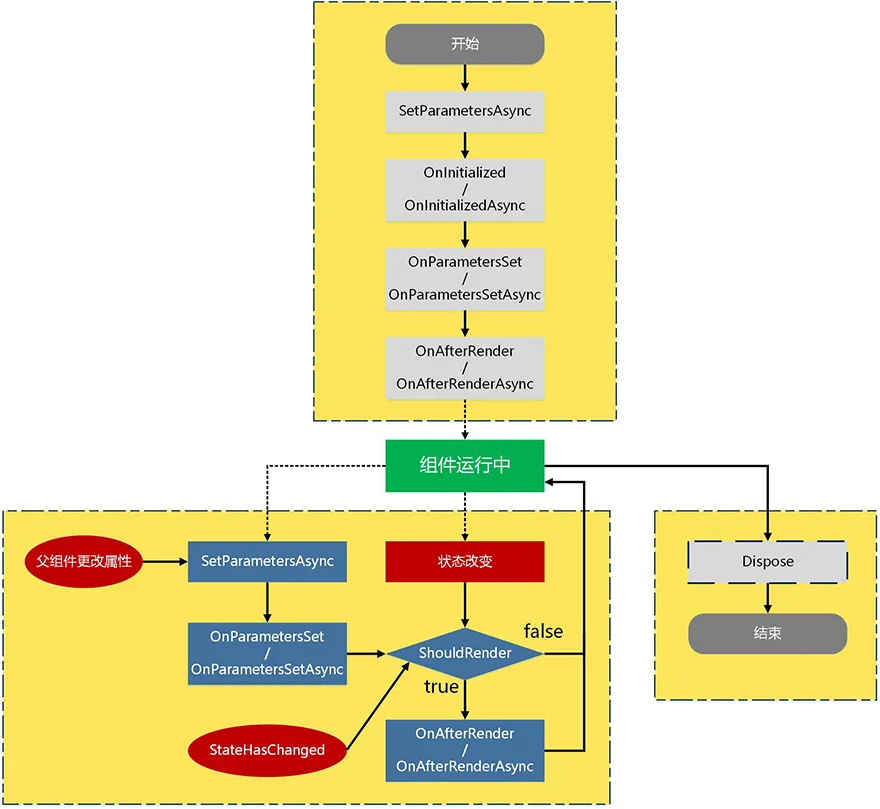
Blazor的生命周期与React组件的生命周期类似,也分为三个阶段:初始化阶段、运行中阶段和销毁阶段,其相关方法有10个,包括设置参数前、初始化、设置参数之后、组件渲染后以及组件的销毁,但是这些方法有些是重复的,只不过是同步与异步的区别。

2.图解

首先将结果图呈现,代码位于第3部分:

Blazor生命周期方法主要包括:

1

设置参数前

SetParametersAsync

2

初始化

OnInitialized/OnInitializedAsync

3

设置参数后

OnParametersSet/OnParametersSetAsync

4

组件渲染呈现后

OnAfterRender/OnAfterRenderAsync

5

判断是否渲染组件

ShouldRender

6

组件删除前

Dispose

7

通知组件渲染

StateHasChanged

在所有生命周期函数中,有以下需要注意的点:

(1)前5种方法的声明都是virtual,除SetParametersAsync为public外,其他的都是protected。

(2)OnAfterRender/OnAfterRenderAsync方法有一个bool类型的形参firstRender,用于指示是否是第一次渲染(即组件初始化时的渲染)。

(3)同步方法总是先于异步方法执行。

(4)Dispose函数需要通过使用@implements指令实现IDisposable接口来实现。

(5)StateHasChanged无法被重写,可以被显示调用,以便强制实现组件刷新(如果ShouldRender返回true,并且Blazor认为需要刷新);当组件状态更改时不必显示调用此函数,也可导致组件的重新渲染(如果ShouldRender返回true),因为其已经在ComponentBase内部的处理过程(第一次初始化设置参数时、设置参数后和DOM事件处理等)中被调用。

3.代码示例

设置参数时 (SetParametersAsync)

SetParametersAsync 设置由组件的父组件在呈现树或路由参数中提供的参数。

每次调用 ParameterView 时,方法的 参数都包含该组件的SetParametersAsync值集。 通过重写 SetParametersAsync 方法,C#代码可以直接与 ParameterView 参数交互。

@page "/set-params-async/{Param?}"
<PageTitle>Set Parameters Async</PageTitle>
<h1>Set Parameters Async Example</h1>
<p>@message</p>
@code {
    private string message = "Not set";
    [Parameter]
    public string? Param { get; set; }
    public override async Task SetParametersAsync(ParameterView parameters)
    {
        if (parameters.TryGetValue<string>(nameof(Param), out var value))
        {
            if (value is null)
            {
                message = "The value of 'Param' is null.";
            }
            else
            {
                message = $"The value of 'Param' is {value}.";
            }
        }
        await base.SetParametersAsync(parameters);
    }
}

组件初始化 (OnInitialized{Async})

OnInitialized 和 OnInitializedAsync 专门用于在组件实例的整个生命周期内初始化组件。 参数值和参数值更改不应影响在这些方法中执行的初始化。 例如,将静态选项加载到下拉列表中,该下拉列表在组件的生命周期内不会更改,也不依赖于参数值,这是在这些生命周期方法之一中执行的操作。 如果参数值或参数值更改会影响组件状态,请改为使用 OnParametersSet{Async}。

组件在接收 SetParametersAsync 中的初始参数后初始化,此时,将调用这些方法。

如果使用同步父组件初始化,则保证父组件初始化在子组件初始化之前完成。 如果使用异步父组件初始化,则无法确定父组件和子组件初始化的完成顺序,因为它取决于正在运行的初始化代码。

对于同步操作,重写 OnInitialized:

@page "/on-init"
<PageTitle>On Initialized</PageTitle>
<h1>On Initialized Example</h1>
<p>@message</p>
@code {
    private string? message;
    protected override void OnInitialized() => 
        message = $"Initialized at {DateTime.Now}";
}

若要执行异步操作,请替代 OnInitializedAsync 并使用 await 运算符:

protected override async Task OnInitializedAsync()
{
    //await ...
    await Task.Delay(2000);    //2秒之后
    message = $"Initialized at {DateTime.Now} after 2 second delay";
}

如果自定义基类与自定义初始化逻辑一起使用,需在基类上调用 OnInitializedAsync

protected override async Task OnInitializedAsync()
{
    await ...
    await base.OnInitializedAsync();
}

设置参数之后 (OnParametersSet{Async})

OnParametersSet OnParametersSetAsync 在以下情况下调用:

  • OnInitialized OnInitializedAsync 中初始化组件后。
  • 当父组件重新呈现并提供以下内容时:
  • 至少一个参数已更改时的已知或基元不可变类型。
  • 复杂类型的参数。 框架无法知道复杂类型参数的值是否在内部发生了改变,因此,如果存在一个或多个复杂类型的参数,框架始终将参数集视为已更改。

在组件路由中,不能同时对DateTime参数使用datetime路由约束,并将该参数设为可选。 因此,以下 OnParamsSet 组件使用两个 @page 指令来处理具有和没有 URL 中提供的日期段的路由。

@page "/on-params-set"
@page "/on-params-set/{StartDate:datetime}"
<PageTitle>On Parameters Set</PageTitle>
<h1>On Parameters Set Example</h1>
<p>
    Pass a datetime in the URI of the browser's address bar. 
    For example, add <code>/1-1-2024</code> to the address.
</p>
<p>@message</p>
@code {
    private string? message;
    [Parameter]
    public DateTime StartDate { get; set; }
    protected override void OnParametersSet()
    {
        if (StartDate == default)
        {
            StartDate = DateTime.Now;
            message = $"No start date in URL. Default value applied " +
                $"(StartDate: {StartDate}).";
        }
        else
        {
            message = $"The start date in the URL was used " +
                $"(StartDate: {StartDate}).";
        }
    }
}

应用参数和属性值时,异步操作必须在 OnParametersSetAsync 生命周期事件期间发生:

protected override async Task OnParametersSetAsync()
{
    await ...
}

如果自定义基类与自定义初始化逻辑一起使用,需在基类上调用 OnParametersSetAsync

protected override async Task OnParametersSetAsync()
{
    await ...
    await base.OnParametersSetAsync();
}

组件呈现之后 (OnAfterRender{Async})

OnAfterRenderOnAfterRenderAsync 在组件以交互方式呈现并且 UI 完成更新之后被调用(例如,元素添加到浏览器 DOM 之后)。 此时会填充元素和组件引用。 在此阶段中,可使用呈现的内容执行其他初始化步骤,例如与呈现的 DOM 元素交互的 JS 互操作调用。

这些方法不会在预呈现或静态服务器端渲染(静态 SSR)期间在服务器上调用,因为这些进程未附加到实时浏览器 DOM,并且已在 DOM 更新之前完成。

对于 OnAfterRenderAsync,组件在任何返回 Task 的操作完成后不会自动重渲染,以避免无限渲染循环。

firstRender OnAfterRender OnAfterRenderAsync 参数:

  • 在第一次呈现组件实例时设置为 true
  • 可用于确保初始化操作仅执行一次。
@page "/after-render"
@inject ILogger<AfterRender> Logger 
<PageTitle>After Render</PageTitle>
<h1>After Render Example</h1>
<p>
    <button @onclick="HandleClick">Log information (and trigger a render)</button>
</p>
<p>Study logged messages in the console.</p>
@code {
    protected override void OnAfterRender(bool firstRender) =>
        Logger.LogInformation("firstRender = {FirstRender}", firstRender);
    private void HandleClick() => Logger.LogInformation("HandleClick called");
}

加载页面并选择按钮时,AfterRender.razor 示例向控制台输出以下内容:

在渲染后立即进行的异步工作必须在 OnAfterRenderAsync 生命周期事件期间发生:

protected override async Task OnAfterRenderAsync(bool firstRender)
{
    ...
}

如果自定义基类与自定义初始化逻辑一起使用,需在基类上调用 OnAfterRenderAsync

protected override async Task OnAfterRenderAsync(bool firstRender)
{
    ...
    await base.OnAfterRenderAsync(firstRender);
}

基类生命周期方法

重写 Blazor 的生命周期方法时,无需为 ComponentBase 调用基类生命周期方法。 但在以下情况下,组件应调用重写的基类生命周期方法:

  • 重写 ComponentBase.SetParametersAsync 时,通常会调用 await base.SetParametersAsync(parameters);, 因为基类方法会调用其他生命周期方法并以复杂的方式触发渲染。 有关详细信息,请参阅设置参数时 (SetParametersAsync) 部分。
  • 如果基类方法包含必须执行的逻辑。 库使用者通常在继承基类时调用基类生命周期方法,因为库基类通常具有要执行的自定义生命周期逻辑。 如果应用使用某个库中的基类,请参阅该库的文档以获取指导。

以下示例中调用了 base.OnInitialized(); 以确保会执行基类的 OnInitialized 方法。 如果没有调用,BlazorRocksBase2.OnInitialized 不会执行。

@page "/blazor-rocks-2"
@inherits BlazorRocksBase2
@inject ILogger<BlazorRocks2> Logger
<PageTitle>Blazor Rocks!</PageTitle>
<h1>Blazor Rocks! Example 2</h1>
<p>
    @BlazorRocksText
</p>
@code {
    protected override void OnInitialized()
    {
        Logger.LogInformation("Initialization code of BlazorRocks2 executed!");
        base.OnInitialized();
    }
}
using Microsoft.AspNetCore.Components;
namespace BlazorAppWasm
{
    public class BlazorRocksBase2: ComponentBase
    {
        [Inject]
        private ILogger<BlazorRocksBase2> Logger { get; set; } = default!;
        public string BlazorRocksText { get; set; } = "Blazor rocks the browser!";
        protected override void OnInitialized() =>
            Logger.LogInformation("Initialization code of BlazorRocksBase2 executed!");
    }
}

2、数据绑定

Blazor提供了强大的数据绑定机制,主要包括单向绑定双向绑定两种模式。

1. 单向数据绑定

单向绑定是指数据从组件流向UI,但UI的变化不会自动更新数据源。

基本语法

<!-- 使用 @ 符号进行单向绑定 -->
<p>当前值: @currentValue</p>
<span>用户名: @UserName</span>
<div>创建时间: @CreateTime.ToString("yyyy-MM-dd")</div>

完整示例

<!-- OneWayBinding.razor -->
<div class="one-way-demo">
    <h3>单向绑定示例</h3>
    
    <!-- 显示数据,但不允许编辑 -->
    <div class="display-area">
        <p>计数器: <strong>@count</strong></p>
        <p>消息: <strong>@message</strong></p>
        <p>用户信息: <strong>@user.Name</strong> - <strong>@user.Age</strong>岁</p>
    </div>
    <!-- 控制按钮 -->
    <div class="control-area">
        <button @onclick="Increment" class="btn btn-primary">增加计数</button>
        <button @onclick="ChangeMessage" class="btn btn-secondary">更改消息</button>
        <button @onclick="UpdateUser" class="btn btn-info">更新用户</button>
    </div>
</div>
@code {
    private int count = 0;
    private string message = "初始消息";
    private User user = new User { Name = "张三", Age = 25 };
    private void Increment()
    {
        count++;
        // StateHasChanged(); // 通常不需要手动调用,事件处理会自动触发重新渲染
    }
    private void ChangeMessage()
    {
        message = $"消息已更新: {DateTime.Now:HH:mm:ss}";
    }
    private void UpdateUser()
    {
        user = new User { Name = "李四", Age = 30 };
    }
    class User
    {
        public string Name { get; set; } = string.Empty;
        public int Age { get; set; }
    }
}

2. 双向数据绑定

双向绑定允许数据在组件和UI之间双向流动:UI变化自动更新数据源,数据源变化自动更新UI。

基本语法

<!-- 使用 @bind 指令进行双向绑定 -->
<input @bind="propertyName" />
<input @bind="fieldName" />
<select @bind="selectedValue">...</select>

完整示例

<!-- TwoWayBinding.razor -->
<div class="two-way-demo">
    <h3>双向绑定示例</h3>
    
    <div class="form-group">
        <label>用户名:</label>
        <input @bind="userName" class="form-control" />
        <small>显示: @userName</small>
    </div>
    <div class="form-group">
        <label>邮箱:</label>
        <input @bind="email" class="form-control" />
        <small>显示: @email</small>
    </div>
    <div class="form-group">
        <label>年龄:</label>
        <input @bind="age" type="number" class="form-control" />
        <small>显示: @age</small>
    </div>
    <div class="form-group">
        <label>城市:</label>
        <select @bind="selectedCity" class="form-control">
            <option value="">请选择</option>
            <option value="Beijing">北京</option>
            <option value="Shanghai">上海</option>
            <option value="Guangzhou">广州</option>
            <option value="Shenzhen">深圳</option>
        </select>
        <small>选择: @selectedCity</small>
    </div>
    <div class="form-group">
        <label>是否同意协议:</label>
        <input type="checkbox" @bind="isAgreed" />
        <span>@(isAgreed ? "已同意" : "未同意")</span>
    </div>
    <!-- 显示汇总信息 -->
    <div class="summary">
        <h4>汇总信息:</h4>
        <p>用户名: @userName</p>
        <p>邮箱: @email</p>
        <p>年龄: @age</p>
        <p>城市: @selectedCity</p>
        <p>同意协议: @isAgreed</p>
    </div>
</div>
@code {
    private string userName = string.Empty;
    private string email = string.Empty;
    private int age = 0;
    private string selectedCity = string.Empty;
    private bool isAgreed = false;
}

3. 绑定事件控制

3.1 绑定特定事件

默认情况下,@bind 在失去焦点时更新。可以使用 @bind:event 指定触发事件:

<!-- 实时绑定(输入时立即更新) -->
<div class="real-time-demo">
    <h4>实时绑定示例</h4>
    
    <input @bind="searchText" @bind:event="oninput" 
           placeholder="输入搜索内容..." />
    <p>实时搜索: @searchText</p>
    <!-- 对比默认行为 -->
    <input @bind="normalText" placeholder="默认绑定(失去焦点更新)" />
    <p>默认绑定: @normalText</p>
</div>
@code {
    private string searchText = string.Empty;
    private string normalText = string.Empty;
}

3.2 绑定格式化

<div class="format-demo">
    <h4>格式化绑定示例</h4>
    
    <!-- 日期格式化 -->
    <input @bind="startDate" @bind:format="yyyy-MM-dd" type="date" />
    <p>选择的日期: @startDate.ToString("yyyy年MM月dd日")</p>
    <!-- 数字格式化 -->
    <input @bind="price" @bind:format="F2" type="number" step="0.01" />
    <p>价格: @price.ToString("C")</p>
</div>
@code {
    private DateTime startDate = DateTime.Today;
    private decimal price = 0.00m;
}

4. 自定义组件双向绑定

在自定义组件中实现双向绑定:

子组件

<!-- CustomInput.razor -->
<div class="custom-input">
    <label>@Label</label>
    <input 
        value="@Value" 
        @oninput="HandleInput"
        class="form-control @AdditionalClass"
        placeholder="@Placeholder" />
    @if (!string.IsNullOrEmpty(ValidationMessage))
    {
        <div class="text-danger">@ValidationMessage</div>
    }
</div>
@code {
    [Parameter]
    public string Value { get; set; } = string.Empty;
    [Parameter]
    public EventCallback<string> ValueChanged { get; set; }
    [Parameter]
    public string Label { get; set; } = string.Empty;
    [Parameter]
    public string Placeholder { get; set; } = string.Empty;
    [Parameter]
    public string AdditionalClass { get; set; } = string.Empty;
    [Parameter]
    public string ValidationMessage { get; set; } = string.Empty;
    private async Task HandleInput(ChangeEventArgs e)
    {
        Value = e.Value?.ToString() ?? string.Empty;
        await ValueChanged.InvokeAsync(Value);
    }
}

父组件使用

<!-- ParentComponent.razor -->
<div class="parent-demo">
    <h3>自定义组件双向绑定</h3>
    
    <CustomInput 
        @bind-Value="userName" 
        Label="用户名" 
        Placeholder="请输入用户名" />
    <CustomInput 
        @bind-Value="email" 
        Label="邮箱" 
        Placeholder="请输入邮箱地址"
        ValidationMessage="@(IsValidEmail ? "" : "邮箱格式不正确")" />
    <div class="result">
        <p>用户名: @userName</p>
        <p>邮箱: @email</p>
    </div>
</div>
@code {
    private string userName = string.Empty;
    private string email = string.Empty;
    private bool IsValidEmail => email.Contains("@") && email.Contains(".");
}

5.复杂对象绑定

<!-- ComplexObjectBinding.razor -->
<div class="complex-binding">
    <h3>复杂对象绑定</h3>
    
    <div class="form-section">
        <h4>用户信息</h4>
        
        <div class="form-group">
            <label>姓名:</label>
            <input @bind="currentUser.Name" class="form-control" />
        </div>
        <div class="form-group">
            <label>年龄:</label>
            <input @bind="currentUser.Age" type="number" class="form-control" />
        </div>
        <div class="form-group">
            <label>地址:</label>
            <input @bind="currentUser.Address.Street" class="form-control" placeholder="街道" />
            <input @bind="currentUser.Address.City" class="form-control" placeholder="城市" />
        </div>
    </div>
    <div class="display-section">
        <h4>当前用户信息:</h4>
        <pre>@userInfoJson</pre>
    </div>
    <button @onclick="ResetUser" class="btn btn-warning">重置用户</button>
    <button @onclick="CreateNewUser" class="btn btn-success">创建新用户</button>
</div>
@code {
    private User currentUser = new User();
    private string userInfoJson => 
        System.Text.Json.JsonSerializer.Serialize(currentUser, new System.Text.Json.JsonSerializerOptions 
        { 
            WriteIndented = true 
        });
    private void ResetUser()
    {
        currentUser = new User();
    }
    private void CreateNewUser()
    {
        currentUser = new User
        {
            Name = "新用户",
            Age = 18,
            Address = new Address { Street = "新建街道", City = "新建城市" }
        };
    }
    class User
    {
        public string Name { get; set; } = string.Empty;
        public int Age { get; set; }
        public Address Address { get; set; } = new Address();
    }
    class Address
    {
        public string Street { get; set; } = string.Empty;
        public string City { get; set; } = string.Empty;
    }
}

6.绑定模式对比

绑定类型

语法

更新时机

适用场景

单向绑定

@property

数据源变化时

显示数据、计算属性

双向绑定

@bind="property"

失去焦点时

表单输入、用户交互

实时双向

@bind="property" @bind:event="oninput"

输入时实时更新

搜索框、实时验证

自定义绑定

@bind-Value="property"

自定义事件触发

自定义表单组件

3、事件处理

1. 基本事件处理

1.1 单击事件

<!-- ClickEvents.razor -->
<div class="click-demo">
    <h3>单击事件示例</h3>
    
    <!-- 基本点击事件 -->
    <button @onclick="HandleClick" class="btn btn-primary">
        点击我
    </button>
    <!-- 带参数的事件处理 -->
    <div class="button-group">
        <button @onclick="() => HandleButtonClick(1)" class="btn btn-secondary">按钮 1</button>
        <button @onclick="() => HandleButtonClick(2)" class="btn btn-secondary">按钮 2</button>
        <button @onclick="() => HandleButtonClick(3)" class="btn btn-secondary">按钮 3</button>
    </div>
    <!-- 显示点击结果 -->
    <div class="result">
        <p>最后点击的按钮: @lastClickedButton</p>
        <p>点击次数: @clickCount</p>
    </div>
</div>
@code {
    private int lastClickedButton = 0;
    private int clickCount = 0;
    private void HandleClick()
    {
        clickCount++;
        Console.WriteLine("按钮被点击了!");
    }
    private void HandleButtonClick(int buttonNumber)
    {
        lastClickedButton = buttonNumber;
        clickCount++;
        StateHasChanged();
    }
}

1.2 异步事件处理

<!-- AsyncEvents.razor -->
<div class="async-demo">
    <h3>异步事件处理</h3>
    
    <button @onclick="HandleAsyncClick" class="btn btn-primary" disabled="@isLoading">
        @if (isLoading)
        {
            <span>加载中...</span>
        }
        else
        {
            <span>模拟异步操作</span>
        }
    </button>
    <div class="result">
        <p>操作结果: @operationResult</p>
        <p>耗时: @elapsedTime 毫秒</p>
    </div>
</div>
@code {
    private bool isLoading = false;
    private string operationResult = string.Empty;
    private long elapsedTime = 0;
    private async Task HandleAsyncClick()
    {
        isLoading = true;
        operationResult = "操作开始...";
        
        var stopwatch = System.Diagnostics.Stopwatch.StartNew();
        
        // 模拟异步操作
        await Task.Delay(2000);
        
        stopwatch.Stop();
        elapsedTime = stopwatch.ElapsedMilliseconds;
        
        operationResult = $"操作完成!数据已保存。";
        isLoading = false;
        
        StateHasChanged();
    }
}

2. 表单事件处理

2.1 输入事件

<!-- FormEvents.razor -->
<div class="form-events">
    <h3>表单事件处理</h3>
    
    <div class="form-group">
        <label>输入文本:</label>
        <input @oninput="HandleInput" 
               @onchange="HandleChange"
               class="form-control" 
               placeholder="输入内容..." />
        <small>实时输入: @inputValue | 变化事件: @changeValue</small>
    </div>
    <div class="form-group">
        <label>选择选项:</label>
        <select @onchange="HandleSelectChange" class="form-control">
            <option value="">请选择</option>
            <option value="option1">选项一</option>
            <option value="option2">选项二</option>
            <option value="option3">选项三</option>
        </select>
        <small>选择的值: @selectedValue</small>
    </div>
    <div class="form-group">
        <label>
            <input type="checkbox" @onchange="HandleCheckboxChange" />
            同意条款
        </label>
        <small>状态: @(isChecked ? "已选中" : "未选中")</small>
    </div>
    <!-- 表单提交 -->
    <form @onsubmit="HandleSubmit" @onvalidSubmit="HandleValidSubmit">
        <div class="form-group">
            <label>用户名:</label>
            <input @bind="user.Username" class="form-control" required />
        </div>
        
        <div class="form-group">
            <label>邮箱:</label>
            <input @bind="user.Email" type="email" class="form-control" required />
        </div>
        
        <button type="submit" class="btn btn-success">提交表单</button>
    </form>
    <div class="form-result">
        <h4>表单数据:</h4>
        <pre>@System.Text.Json.JsonSerializer.Serialize(user, new System.Text.Json.JsonSerializerOptions { WriteIndented = true })</pre>
        <p>提交状态: @submitStatus</p>
    </div>
</div>
@code {
    private string inputValue = string.Empty;
    private string changeValue = string.Empty;
    private string selectedValue = string.Empty;
    private bool isChecked = false;
    private string submitStatus = "未提交";
    
    private User user = new User();
    private void HandleInput(ChangeEventArgs e)
    {
        inputValue = e.Value?.ToString() ?? string.Empty;
    }
    private void HandleChange(ChangeEventArgs e)
    {
        changeValue = e.Value?.ToString() ?? string.Empty;
    }
    private void HandleSelectChange(ChangeEventArgs e)
    {
        selectedValue = e.Value?.ToString() ?? string.Empty;
    }
    private void HandleCheckboxChange(ChangeEventArgs e)
    {
        isChecked = (bool)(e.Value ?? false);
    }
    private void HandleSubmit()
    {
        submitStatus = "表单提交(可能有验证错误)";
    }
    private void HandleValidSubmit()
    {
        submitStatus = $"表单验证通过!数据已保存 - {DateTime.Now:HH:mm:ss}";
        // 这里可以调用API保存数据
    }
    class User
    {
        public string Username { get; set; } = string.Empty;
        public string Email { get; set; } = string.Empty;
    }
}

3. 鼠标和键盘事件

3.1 鼠标事件

<!-- MouseEvents.razor -->
<div class="mouse-events">
    <h3>鼠标事件</h3>
    
    <div class="interactive-area"
         @onmousedown="HandleMouseDown"
         @onmouseup="HandleMouseUp"
         @onmousemove="HandleMouseMove"
         @onmouseover="HandleMouseOver"
         @onmouseout="HandleMouseOut"
         @onclick="HandleAreaClick"
         @ondblclick="HandleDoubleClick"
         style="width: 300px; height: 200px; border: 2px solid #007bff; padding: 20px; margin: 10px 0;">
        鼠标交互区域
    </div>
    <div class="event-log">
        <h4>事件日志:</h4>
        <ul>
            @foreach (var log in eventLogs.TakeLast(10).Reverse())
            {
                <li>@log</li>
            }
        </ul>
    </div>
    <div class="mouse-info">
        <p>鼠标位置: (@mouseX, @mouseY)</p>
        <p>按钮状态: @(isMouseDown ? "按下" : "释放")</p>
        <p>悬停状态: @(isMouseOver ? "在区域内" : "在区域外")</p>
    </div>
</div>
@code {
    private double mouseX = 0;
    private double mouseY = 0;
    private bool isMouseDown = false;
    private bool isMouseOver = false;
    private List<string> eventLogs = new List<string>();
    private void LogEvent(string eventName)
    {
        eventLogs.Add($"{DateTime.Now:HH:mm:ss.fff} - {eventName}");
        StateHasChanged();
    }
    private void HandleMouseDown(MouseEventArgs e)
    {
        isMouseDown = true;
        LogEvent($"MouseDown - 按钮: {e.Button}, 位置: ({e.ClientX}, {e.ClientY})");
    }
    private void HandleMouseUp(MouseEventArgs e)
    {
        isMouseDown = false;
        LogEvent($"MouseUp - 按钮: {e.Button}, 位置: ({e.ClientX}, {e.ClientY})");
    }
    private void HandleMouseMove(MouseEventArgs e)
    {
        mouseX = e.ClientX;
        mouseY = e.ClientY;
        // 注意:频繁触发,生产环境需要节流
        // LogEvent($"MouseMove - 位置: ({e.ClientX}, {e.ClientY})");
    }
    private void HandleMouseOver(MouseEventArgs e)
    {
        isMouseOver = true;
        LogEvent("MouseOver");
    }
    private void HandleMouseOut(MouseEventArgs e)
    {
        isMouseOver = false;
        LogEvent("MouseOut");
    }
    private void HandleAreaClick(MouseEventArgs e)
    {
        LogEvent($"Click - 按钮: {e.Button}");
    }
    private void HandleDoubleClick(MouseEventArgs e)
    {
        LogEvent($"DoubleClick - 按钮: {e.Button}");
    }
}

3.2 键盘事件

<!-- KeyboardEvents.razor -->
<div class="keyboard-events">
    <h3>键盘事件</h3>
    
    <div class="input-area">
        <input @onkeydown="HandleKeyDown"
               @onkeyup="HandleKeyUp"
               @onkeypress="HandleKeyPress"
               class="form-control"
               placeholder="在这里输入并观察键盘事件..." />
    </div>
    <div class="event-log">
        <h4>键盘事件日志:</h4>
        <ul>
            @foreach (var log in keyEventLogs.TakeLast(10).Reverse())
            {
                <li>@log</li>
            }
        </ul>
    </div>
    <div class="key-info">
        <p>最后按下的键: @lastKey</p>
        <p>Ctrl 按下: @(isCtrlPressed ? "是" : "否")</p>
        <p>Shift 按下: @(isShiftPressed ? "是" : "否")</p>
        <p>Alt 按下: @(isAltPressed ? "是" : "否")</p>
    </div>
</div>
@code {
    private string lastKey = "无";
    private bool isCtrlPressed = false;
    private bool isShiftPressed = false;
    private bool isAltPressed = false;
    private List<string> keyEventLogs = new List<string>();
    private void LogKeyEvent(string eventName, KeyboardEventArgs e)
    {
        var log = $"{DateTime.Now:HH:mm:ss.fff} - {eventName}: Key='{e.Key}', Code='{e.Code}'";
        if (e.CtrlKey) log += " [Ctrl]";
        if (e.ShiftKey) log += " [Shift]";
        if (e.AltKey) log += " [Alt]";
        
        keyEventLogs.Add(log);
        StateHasChanged();
    }
    private void HandleKeyDown(KeyboardEventArgs e)
    {
        lastKey = e.Key;
        isCtrlPressed = e.CtrlKey;
        isShiftPressed = e.ShiftKey;
        isAltPressed = e.AltKey;
        
        LogKeyEvent("KeyDown", e);
        // 快捷键处理示例
        if (e.CtrlKey && e.Key == "s")
        {
            e.PreventDefault(); // 阻止浏览器默认保存行为
            LogKeyEvent("快捷键: Ctrl+S", e);
        }
    }
    private void HandleKeyUp(KeyboardEventArgs e)
    {
        isCtrlPressed = e.CtrlKey;
        isShiftPressed = e.ShiftKey;
        isAltPressed = e.AltKey;
        
        LogKeyEvent("KeyUp", e);
    }
    private void HandleKeyPress(KeyboardEventArgs e)
    {
        LogKeyEvent("KeyPress", e);
    }
}

4. 焦点和剪贴板事件

<!-- FocusClipboardEvents.razor -->
<div class="focus-clipboard">
    <h3>焦点和剪贴板事件</h3>
    
    <div class="form-group">
        <label>焦点测试输入框:</label>
        <input @onfocus="HandleFocus"
               @onblur="HandleBlur"
               class="form-control"
               placeholder="点击获取焦点,点击别处失去焦点" />
    </div>
    <div class="form-group">
        <label>复制粘贴测试:</label>
        <textarea @oncopy="HandleCopy"
                  @oncut="HandleCut"
                  @onpaste="HandlePaste"
                  class="form-control"
                  rows="3"
                  placeholder="在这里测试复制、剪切、粘贴操作">这是一些测试文本</textarea>
    </div>
    <div class="event-log">
        <h4>事件状态:</h4>
        <p>焦点状态: <span class="@(hasFocus ? "text-success" : "text-danger")">@(hasFocus ? "有焦点" : "无焦点")</span></p>
        <p>最后操作: @lastOperation</p>
        <p>剪贴板内容: @clipboardContent</p>
    </div>
</div>
@code {
    private bool hasFocus = false;
    private string lastOperation = "无";
    private string clipboardContent = "无";
    private void HandleFocus(FocusEventArgs e)
    {
        hasFocus = true;
        lastOperation = "获得焦点";
        StateHasChanged();
    }
    private void HandleBlur(FocusEventArgs e)
    {
        hasFocus = false;
        lastOperation = "失去焦点";
        StateHasChanged();
    }
    private void HandleCopy(ClipboardEventArgs e)
    {
        lastOperation = "复制操作";
        clipboardContent = "复制的内容无法直接获取(安全限制)";
        StateHasChanged();
    }
    private void HandleCut(ClipboardEventArgs e)
    {
        lastOperation = "剪切操作";
        clipboardContent = "剪切的内容无法直接获取(安全限制)";
        StateHasChanged();
    }
    private void HandlePaste(ClipboardEventArgs e)
    {
        lastOperation = "粘贴操作";
        clipboardContent = "粘贴的内容无法直接获取(安全限制)";
        StateHasChanged();
    }
}

5. 自定义事件处理

5.1 事件参数封装

<!-- CustomEventHandling.razor -->
<div class="custom-events">
    <h3>自定义事件处理</h3>
    
    <!-- 事件冒泡和阻止默认行为 -->
    <div @onclick="HandleParentClick" style="padding: 20px; border: 2px solid red;">
        <p>父级区域(点击会触发)</p>
        <button @onclick="HandleChildClick" 
                @onclick:stopPropagation
                class="btn btn-primary">
            子按钮(点击不会冒泡)
        </button>
        
        <button @onclick="HandleChildClickWithPrevent" 
                @onclick:preventDefault
                class="btn btn-secondary">
            阻止默认行为的按钮
        </button>
    </div>
    <!-- 自定义事件处理逻辑 -->
    <div class="custom-actions">
        <h4>自定义操作:</h4>
        <button @onclick="HandleCustomAction1" class="btn btn-info">操作1</button>
        <button @onclick="HandleCustomAction2" class="btn btn-info">操作2</button>
        <button @onclick="async () => await HandleCustomAsyncAction()" class="btn btn-info">异步操作</button>
    </div>
    <div class="action-log">
        <h4>操作日志:</h4>
        <ul>
            @foreach (var log in actionLogs.TakeLast(5).Reverse())
            {
                <li>@log</li>
            }
        </ul>
    </div>
</div>
@code {
    private List<string> actionLogs = new List<string>();
    private void LogAction(string action)
    {
        actionLogs.Add($"{DateTime.Now:HH:mm:ss} - {action}");
        StateHasChanged();
    }
    private void HandleParentClick()
    {
        LogAction("父级区域被点击");
    }
    private void HandleChildClick()
    {
        LogAction("子按钮被点击(事件不会冒泡)");
    }
    private void HandleChildClickWithPrevent()
    {
        LogAction("阻止默认行为的按钮被点击");
    }
    private void HandleCustomAction1()
    {
        LogAction("执行自定义操作1");
        // 自定义业务逻辑
    }
    private void HandleCustomAction2(MouseEventArgs e)
    {
        LogAction($"执行自定义操作2 - 点击位置: ({e.ClientX}, {e.ClientY})");
        // 自定义业务逻辑
    }
    private async Task HandleCustomAsyncAction()
    {
        LogAction("开始异步操作");
        await Task.Delay(1000);
        LogAction("异步操作完成");
    }
}

6. 事件处理最佳实践

6.1 性能优化

<!-- OptimizedEvents.razor -->
<div class="optimized-events">
    <h3>事件处理性能优化</h3>
    <!-- 避免内联Lambda表达式(可能引起不必要的重渲染) -->
    @foreach (var item in items)
    {
        <div class="item" @key="item.Id">
            <span>@item.Name</span>
            <!-- 好的做法:使用方法引用 -->
            <button @onclick="() => DeleteItem(item.Id)" class="btn btn-sm btn-danger">删除</button>
        </div>
    }
    <!-- 大量事件考虑使用事件委托 -->
    <div class="large-list">
        @foreach (var item in largeList)
        {
            <div class="list-item" data-id="@item.Id" data-name="@item.Name" @onclick="(e) => HandleListItemClick(e, item.Id)">
                @item.Name
            </div>
        }
    </div>
    <div class="action-log">
        <h4>操作日志:</h4>
        <ul>
            @foreach (var log in actionLogs.TakeLast(5).Reverse())
            {
                <li>@log</li>
            }
        </ul>
    </div>
</div>
@code {
    private List<Item> items = new List<Item>
    {
        new Item { Id = 1, Name = "项目1" },
        new Item { Id = 2, Name = "项目2" },
        new Item { Id = 3, Name = "项目3" }
    };
    private List<Item> largeList = Enumerable.Range(1, 100)
        .Select(i => new Item { Id = i, Name = $"项目{i}" })
        .ToList();
    private List<string> actionLogs = new List<string>();
    private void DeleteItem(int id)
    {
        items.RemoveAll(i => i.Id == id);
        LogAction($"删除了项目 {id}");
    }
    private void HandleListItemClick(MouseEventArgs e, int itemId)
    {
        // 通过参数 itemId 就知道是哪个按钮被点击了
        Console.WriteLine($"Clicked item ID: {itemId}");
    }
    // 添加 LogAction 方法
    private void LogAction(string action)
    {
        actionLogs.Add($"{DateTime.Now:HH:mm:ss} - {action}");
        StateHasChanged();
    }
    class Item
    {
        public int Id { get; set; }
        public string Name { get; set; } = string.Empty;
    }
}

7. 常用事件总结

事件类型

指令

事件参数

说明

点击事件

@onclick

MouseEventArgs

鼠标点击

双击事件

@ondblclick

MouseEventArgs

鼠标双击

鼠标移动

@onmousemove

MouseEventArgs

鼠标移动

鼠标按下

@onmousedown

MouseEventArgs

鼠标按下

鼠标释放

@onmouseup

MouseEventArgs

鼠标释放

键盘按下

@onkeydown

KeyboardEventArgs

键盘按下

键盘释放

@onkeyup

KeyboardEventArgs

键盘释放

输入事件

@oninput

ChangeEventArgs

输入时触发

变化事件

@onchange

ChangeEventArgs

值变化时触发

获得焦点

@onfocus

FocusEventArgs

元素获得焦点

失去焦点

@onblur

FocusEventArgs

元素失去焦点

表单提交

@onsubmit

EventArgs

表单提交

4、组件参数和级联参数

1. 组件参数(Parameter)

参数主要用来在各组件之间传递值,在初始项目的SurveyPrompt组件中就包含了一个参数:

[Parameter]
public string Title { get; set; }

通过用Parameter修饰符来修饰,就可以将指定的属性(注意要是public的)声明为参数,使用也很简单:

<SurveyPrompt Title="这里是参数的值" />

2. CaptureUnmatchedValues

CaptureUnmatchedValues 是 Blazor 中一个非常有用的特性,它允许组件捕获所有未匹配到组件参数的额外属性。

基本概念

当你在组件上设置了属性,但这些属性没有对应的 [Parameter] 时,CaptureUnmatchedValues 可以捕获这些"未匹配"的属性,而且修饰的属性必须要是字典类型:IDictionary。

基本用法

<!-- MyComponent.razor -->
<div @attributes="AdditionalAttributes">
    组件内容
</div>
@code {
    [Parameter(CaptureUnmatchedValues = true)]
    public Dictionary<string, object> AdditionalAttributes { get; set; } = 
        new Dictionary<string, object>();
}

使用场景示例

1. 创建可复用的按钮组件
<!-- MyButton.razor -->
<button @attributes="AdditionalAttributes" class="btn @Class">
    @ChildContent
</button>
@code {
    [Parameter]
    public string Class { get; set; } = string.Empty;
    
    [Parameter]
    public RenderFragment? ChildContent { get; set; }
    
    [Parameter(CaptureUnmatchedValues = true)]
    public Dictionary<string, object> AdditionalAttributes { get; set; } = 
        new Dictionary<string, object>();
}

使用方式

<MyButton class="btn-primary"
          id="submit-btn"
          onclick="console.log('clicked me')"
          data-custom="value">
    点击我
</MyButton>
2.包装第三方组件
<!-- WrapperComponent.razor -->
<ThirdPartyComponent @attributes="AdditionalAttributes" 
                     SpecificParameter="@SpecificValue" />
@code {
    [Parameter]
    public string SpecificValue { get; set; } = string.Empty;
    
    [Parameter(CaptureUnmatchedValues = true)]
    public Dictionary<string, object> AdditionalAttributes { get; set; } = 
        new Dictionary<string, object>();
}

实际应用案例

创建灵活的容器组件
<!-- FlexContainer.razor -->
<div @attributes="AdditionalAttributes" class="flex-container @Class">
    @ChildContent
</div>
@code {
    [Parameter]
    public string Class { get; set; } = string.Empty;
    
    [Parameter]
    public RenderFragment? ChildContent { get; set; }
    
    [Parameter(CaptureUnmatchedValues = true)]
    public Dictionary<string, object> AdditionalAttributes { get; set; } = 
        new Dictionary<string, object>();
}

使用示例:

<FlexContainer class="my-styles" 
               id="main-container"
               style="background-color: lightblue;"
               data-tracking="user-section"
               aria-label="主要区域">
    <p>这里是可以自定义样式的容器内容</p>
</FlexContainer>

3. 级联参数(CascadingParameter)

级联参数看起来就比Parameter更高级,主要用来在多级组件之间传递参数,听起来有点抽象,咱们举个栗子:

考虑以下三个组件的嵌套关系,如果想把一个参数同时传给CascComp1和CascComp2应该如何做呢?

如果采用普通的Parameter,代码应该是这样的:

<!--this is CascCompSample.razor-->
<h3>This is the sample page</h3>
<CascComp1 NickName="沈先生"></CascComp1>
<!--this is CascComp1.razor-->
<h3>Comp1: @NickName</h3>
<CascComp2 NickName="@NickName"></CascComp2>
@code {
    [Parameter]
    public string NickName { get; set; }
}
<!--this is CascComp2.razor-->
<h3>Comp2: @NickName</h3>
@code {
    [Parameter]
    public string NickName { get; set; }
}

采用CascadingParameter会有什么不一样呢?请看:

<!--this is CascCompSample.razor-->
@page "/cascparamsample"
<h3>This is the sample page</h3>
<CascadingValue Value="NickName">
    <CascComp1></CascComp1>
</CascadingValue>
@code
{
    private string NickName = "沈先生";
}
<!--this is CascComp1.razor-->
<h3>Comp1: @NickName</h3>
<CascComp2></CascComp2>
@code {
    [CascadingParameter]
    public string NickName { get; set; }
}
<!--this is CascComp2.razor-->
<h3>Comp2: @NickName</h3>
@code {
    [CascadingParameter]
    public string NickName { get; set; }
}

看到区别了吗?

  • 首先在CascCompSample.razor页面,我们通过把CascComp1嵌套到CascadingValue里面来传递参数。
  • 其次在CascComp1和CascComp2,不再需要显式传递参数,只需要声明CascadingParameter即可拿到值。

CascadingValue组件的Value参数不能直接传递字符串,必须要声明一个变量

那么什么场景下需要用到这种方式呢?我想比较多的还是用来在多个组件之间共享上下文吧。

4. CascadingParameter如何传递多个参数

前面的例子我们通过CascadingParameter传递了一个参数,那么有没有办法传递多个参数呢?

当然可以,CascadingValue是支持嵌套的,你可以这样:

<!--this is CascCompSample.razor-->
@page "/cascparamsample"
<h3>This is the sample page</h3>
<CascadingValue Value="NickName">
    <CascadingValue Value="36">
        <CascComp1></CascComp1>
    </CascadingValue>
</CascadingValue>
@code
{
    private string NickName = "沈先生";
}
<!--this is CascComp1.razor-->
<h3>Comp1: @NickName - @Age</h3>
<CascComp2></CascComp2>
@code {
    [CascadingParameter]
    public string NickName { get; set; }
    [CascadingParameter]
    public int Age { get; set; }
}

Blazor是通过参数的类型来关联的,在外层通过CascadingValue传递了一个字符串和一个整数,在里层则通过类型匹配将字符串赋值给NickName,将整数赋值给Age。所以里层的参数名是可以随便取的,你可以把NickName改为FullName,并不会影响参数值的获取。

这个方式虽然可以少写一些代码,但是容易出错,而且如果碰到多个同类型的参数就无法处理了,笔者并不建议用这种方式。

除此之外,CascadingValue还有一个Name参数,可以给每个参数指定参数名,这样就可以显式的把各个组件的参数关联起来,笔者建议不管是一个参数还是多个参数都指定一个名字,这样可以尽量避免混淆,代码如下:

<!--this is CascCompSample.razor-->
@page "/cascparamsample"
<h3>This is the sample page</h3>
<CascadingValue Value="NickName" Name="NickName">
    <CascadingValue Value="36" Name="Age">
        <CascadingValue Value="Sex" Name="Sex">
            <CascComp1></CascComp1>
        </CascadingValue>
    </CascadingValue>
</CascadingValue>
@code
{
    private string NickName = "沈先生";
}
<!--this is CascComp1.razor-->
<h3>Comp1: @NickName  - @Sex - @Age</h3>
<CascComp2></CascComp2>
@code {
    [CascadingParameter(Name="NickName")]
    public string NickName { get; set; }
    [CascadingParameter(Name = "Sex")]
    public string? Sex { get; set; }
    [CascadingParameter(Name="Age")]
    public int Age { get; set; }
}

需要注意的是如果在CascadingValue组件里面指定了Name参数,那么在所有CascadingParameter的地方也需要指定Name,否则就会找不到参数值。


以上就是关于《ASP.NET Core Blazor简介和快速入门二(组件基础)》的全部内容,希望你有所收获。关注我,持续分享。

相关文章
|
4月前
|
JavaScript 前端开发 Java
【JAVA全栈项目】弧图图-智能图床 SpringBoot+Vue3 :[框架开荒:一文全步骤打通前后端项目全流程]
该文档详细介绍弧图图智能图床平台的前后端框架搭建步骤。后端基于 SpringBoot,整合 MybatisPlus、knife4j 等依赖,配置了异常处理、统一响应体等;前端用 Vue3+TypeScript,引入 Ant Design Vue,实现布局、路由、Axios 请求等功能,完成基础框架搭建。
578 0
【JAVA全栈项目】弧图图-智能图床 SpringBoot+Vue3 :[框架开荒:一文全步骤打通前后端项目全流程]
|
3月前
|
人工智能 前端开发 JavaScript
2025年主流Web自动化测试工具功能与性能深度对比
2025年主流Web自动化测试工具在功能、性能等方面差异显著。功能上,不同工具在元素定位、脚本兼容性等核心模块各有优劣;性能方面,执行效率与资源占用需平衡,分布式执行能力对高并发场景很重要。还介绍了智能化与生态扩展趋势,给出企业选型建议及不同规模团队适用方案。
|
4月前
|
Web App开发 存储 人工智能
Web-Dev-For-Beginners:微软开源的 Web 开发课程,值得花 3 个月认真学
微软开源的 Web 开发课程,12 周讲解 HTML/CSS/JavaScript。通过 6 个实战项目(植物园、打字游戏、浏览器扩展、太空游戏、银行应用、代码编辑器)掌握前端技能。配套 48 个测验,适合零基础,学完产出完整作品集。
|
4月前
|
弹性计算 开发者
阿里云服务器配置选择推荐:个人用户、学生及企业用户选购经验分享
阿里云2025年优惠解析:新用户38元/年享轻量服务器,老用户99元/年用ECS;学生领300元券免费用云服务;企业199元/年购2核4G高配。配置灵活,续费同价,适合个人、学生及企业开发者。
|
9月前
|
存储 安全 Java
Java 基础篇必背综合知识点全面总结
本文总结了Java基础篇的核心知识点,涵盖Java特性、JDK与JRE、数据类型与运算符、流程控制语句、面向对象编程(类与对象、封装、继承、多态)、常用类库(java.lang、java.util、java.io)等内容。同时,还介绍了字符串处理、Servlet隐式对象及请求转发与重定向等重要概念。通过学习这些基础知识,可为深入掌握Java高级特性和实际开发打下坚实基础。代码资源可从[链接](https://pan.quark.cn/s/14fcf913bae6)获取。
380 0
|
存储 Java 开发者
成功优化!Java 基础 Docker 镜像从 674MB 缩减到 58MB 的经验分享
本文分享了如何通过 jlink 和 jdeps 工具将 Java 基础 Docker 镜像从 674MB 优化至 58MB 的经验。首先介绍了选择合适的基础镜像的重要性,然后详细讲解了使用 jlink 构建自定义 JRE 镜像的方法,并通过 jdeps 自动化模块依赖分析,最终实现了镜像的大幅缩减。此外,文章还提供了实用的 .dockerignore 文件技巧和选择安全、兼容的基础镜像的建议,帮助开发者提升镜像优化的效果。
|
敏捷开发 监控 数据可视化
实现SMART目标的工具有哪些?推荐5款适合团队和企业的目标管理工具
本文介绍了5款高效工具,包括Banli Kanban、Wrike、Airtable、Targetprocess和Basecamp,它们均能有效支持企业实现SMART目标的设定与管理。这些工具通过任务管理、进度跟踪、团队协作等功能,帮助企业确保目标的具体性、可衡量性、可达成性、相关性和时限性,提升工作效率和目标达成率。选择合适的工具需考虑企业的具体需求和规模。
1138 0
实现SMART目标的工具有哪些?推荐5款适合团队和企业的目标管理工具
|
Prometheus 监控 Kubernetes
青团社:亿级灵活用工平台的云原生架构实践
青团社是国内领先的一站式灵活用工招聘服务企业,灵活用工行业的 Top1。青团社于 2013 年在杭州成立,业务已经覆盖全国,在行业深耕 10 年。我的分享将分为以下三部分:青团社架构演进的历程、青团社如何实现云原生、总结与展望。
262954 100
|
XML 存储 JSON
SpringMVC之综合示例讲解(用示例来带你学习SpringMVC)
SpringMVC之综合示例讲解(用示例来带你学习SpringMVC)
277 0
|
人工智能 编解码 算法
【MATLAB】史上最全的9种频谱分析算法全家桶
【MATLAB】史上最全的9种频谱分析算法全家桶
1467 0
【MATLAB】史上最全的9种频谱分析算法全家桶