《数据之美》:Java集合框架全景解析

简介: Java集合框架是数据管理的核心工具,涵盖List、Set、Map等体系,提供丰富接口与实现类,支持高效的数据操作与算法处理。

一、集合框架:数据管理的艺术

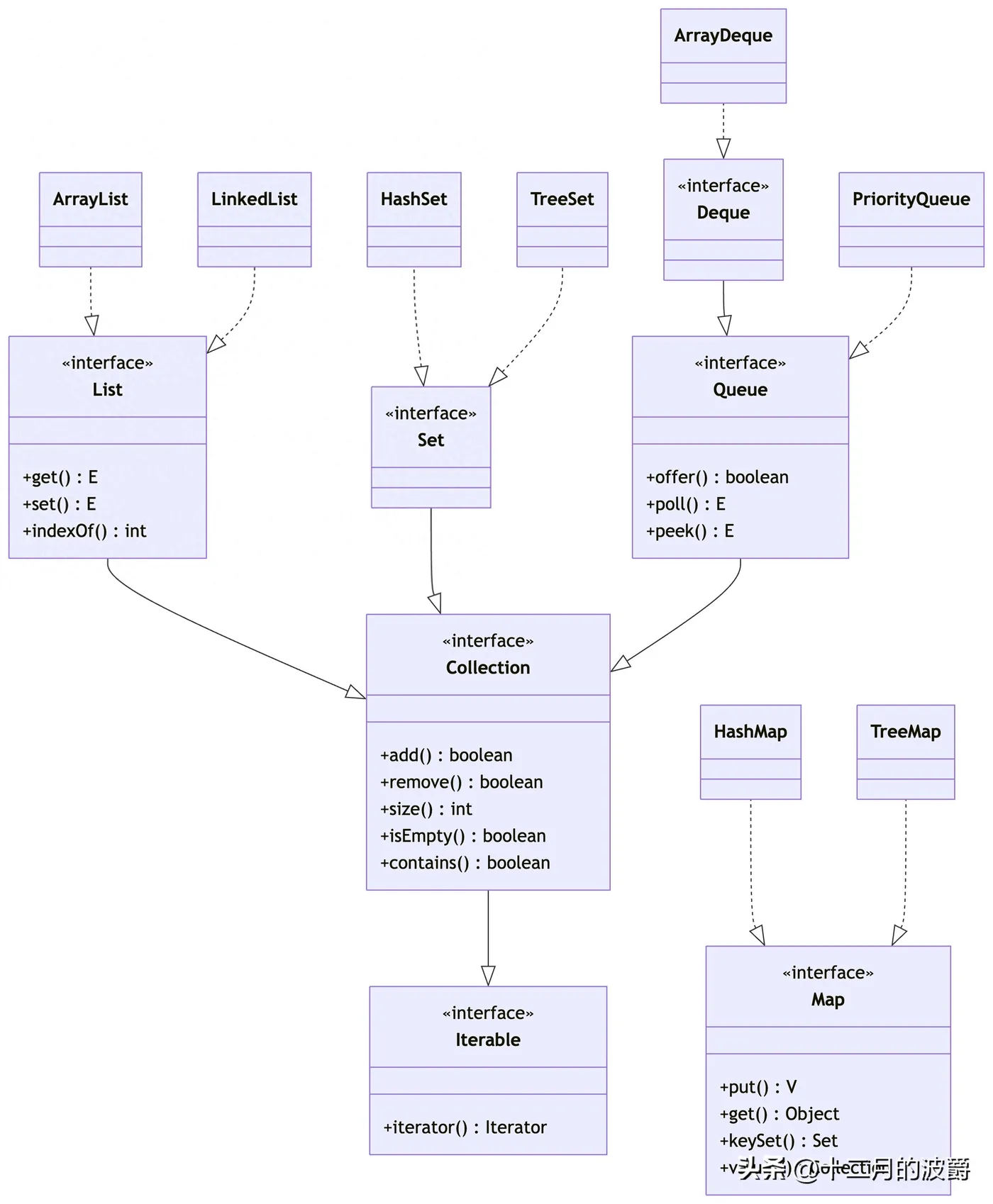
Java集合框架(Java Collections Framework)是一个统一的标准架构,用于表示和操作集合。它提供了一系列接口、实现类和算法,使开发者能够高效地处理各种数据结构。

二、Collection体系:单值元素的容器

2.1 Collection接口

Collection是单值集合的根接口,定义了基本的集合操作:


public interface Collection<E> extends Iterable<E> {
    // 基本操作
    int size();
    boolean isEmpty();
    boolean contains(Object element);
    boolean add(E element);
    boolean remove(Object element);
    Iterator<E> iterator();
    
    // 批量操作
    boolean containsAll(Collection<?> c);
    boolean addAll(Collection<? extends E> c);
    boolean removeAll(Collection<?> c);
    boolean retainAll(Collection<?> c);
    void clear();
    
    // 数组操作
    Object[] toArray();
    <T> T[] toArray(T[] a);
    
    // Java 8新增的默认方法
    default boolean removeIf(Predicate<? super E> filter) {
        // 实现过滤删除
    }
    
    default Spliterator<E> spliterator() {
        // 返回可分割迭代器
    }
    
    default Stream<E> stream() {
        // 返回顺序流
    }
    
    default Stream<E> parallelStream() {
        // 返回并行流
    }
}

2.2 List接口:有序集合

List接口扩展了Collection,支持按索引访问的元素序列:


public interface List<E> extends Collection<E> {
    // 位置访问操作
    E get(int index);
    E set(int index, E element);
    void add(int index, E element);
    E remove(int index);
    boolean addAll(int index, Collection<? extends E> c);
    
    // 搜索操作
    int indexOf(Object o);
    int lastIndexOf(Object o);
    
    // 列表迭代器
    ListIterator<E> listIterator();
    ListIterator<E> listIterator(int index);
    
    // 视图操作
    List<E> subList(int fromIndex, int toIndex);
    
    // Java 8新增的默认方法
    default void replaceAll(UnaryOperator<E> operator) {
        // 对所有元素应用操作
    }
    
    default void sort(Comparator<? super E> c) {
        // 排序
    }
}

2.2.1 ArrayList:动态数组实现


// ArrayList的基本使用
List<String> arrayList = new ArrayList<>();
// 添加元素
arrayList.add("Java");
arrayList.add("Python");
arrayList.add(1, "C++"); // 在指定位置插入
// 访问元素
String first = arrayList.get(0); // "Java"
String last = arrayList.get(arrayList.size() - 1); // "Python"
// 遍历方式
// 1. for循环
for (int i = 0; i < arrayList.size(); i++) {
    System.out.println(arrayList.get(i));
}
// 2. 增强for循环
for (String language : arrayList) {
    System.out.println(language);
}
// 3. 迭代器
Iterator<String> iterator = arrayList.iterator();
while (iterator.hasNext()) {
    System.out.println(iterator.next());
}
// 4. Java 8 forEach
arrayList.forEach(System.out::println);
// 转换为数组
String[] array = arrayList.toArray(new String[0]);

2.2.2 LinkedList:双向链表实现


// LinkedList的基本使用
List<String> linkedList = new LinkedList<>();
// 添加元素
linkedList.add("Apple");
linkedList.addFirst("Banana"); // 添加到头部
linkedList.addLast("Orange");  // 添加到尾部
// 作为队列使用
Queue<String> queue = new LinkedList<>();
queue.offer("Task1"); // 入队
queue.offer("Task2");
String task = queue.poll(); // 出队:Task1
// 作为栈使用
Deque<String> stack = new LinkedList<>();
stack.push("Item1"); // 压栈
stack.push("Item2");
String item = stack.pop(); // 弹栈:Item2

2.3 Set接口:不重复集合

Set接口扩展了Collection,不允许包含重复元素:


public interface Set<E> extends Collection<E> {
    // 从Collection继承的方法,但具有Set的语义
    
    // 特别注意:Set不保证顺序(除非使用SortedSet)
}

2.3.1 HashSet:基于哈希表的Set实现


// HashSet的基本使用
Set<String> hashSet = new HashSet<>();
// 添加元素
hashSet.add("Apple");
hashSet.add("Banana");
hashSet.add("Apple"); // 重复元素,不会被添加
// 检查包含
boolean hasApple = hashSet.contains("Apple"); // true
// 遍历(顺序不确定)
for (String fruit : hashSet) {
    System.out.println(fruit);
}
// 使用LinkedHashSet保持插入顺序
Set<String> linkedHashSet = new LinkedHashSet<>();
linkedHashSet.add("Apple");
linkedHashSet.add("Banana");
linkedHashSet.add("Orange");
// 遍历顺序:Apple, Banana, Orange

2.3.2 TreeSet:基于红黑树的Set实现


// TreeSet的基本使用
Set<String> treeSet = new TreeSet<>();
// 添加元素(自动排序)
treeSet.add("Orange");
treeSet.add("Apple");
treeSet.add("Banana");
// 遍历顺序:Apple, Banana, Orange
// 使用自定义比较器
Set<Person> personSet = new TreeSet<>(Comparator.comparing(Person::getAge));
personSet.add(new Person("Alice", 25));
personSet.add(new Person("Bob", 30));
// 获取子集
SortedSet<String> subSet = ((TreeSet<String>) treeSet).subSet("Apple", "Orange");

2.4 Queue接口:队列结构

Queue接口扩展了Collection,定义了队列操作:


public interface Queue<E> extends Collection<E> {
    // 插入操作
    boolean add(E e);    // 抛出异常
    boolean offer(E e);  // 返回特殊值
    
    // 移除操作
    E remove();          // 抛出异常
    E poll();            // 返回特殊值
    
    // 检查操作
    E element();         // 抛出异常
    E peek();            // 返回特殊值
}

2.4.1 PriorityQueue:优先级队列


// PriorityQueue的基本使用
Queue<Integer> priorityQueue = new PriorityQueue<>();
// 添加元素
priorityQueue.offer(5);
priorityQueue.offer(1);
priorityQueue.offer(3);
// 按优先级出队
while (!priorityQueue.isEmpty()) {
    System.out.println(priorityQueue.poll()); // 输出:1, 3, 5
}
// 使用自定义比较器
Queue<Person> personQueue = new PriorityQueue<>(
    Comparator.comparing(Person::getAge).reversed()
);
personQueue.offer(new Person("Alice", 25));
personQueue.offer(new Person("Bob", 30));
// 出队顺序:Bob(30), Alice(25)

三、Map体系:键值对的容器

3.1 Map接口

Map接口表示键值对映射,不是Collection的子接口:


public interface Map<K, V> {
    // 基本操作
    V put(K key, V value);
    V get(Object key);
    V remove(Object key);
    boolean containsKey(Object key);
    boolean containsValue(Object value);
    int size();
    boolean isEmpty();
    
    // 批量操作
    void putAll(Map<? extends K, ? extends V> m);
    void clear();
    
    // 集合视图
    Set<K> keySet();
    Collection<V> values();
    Set<Map.Entry<K, V>> entrySet();
    
    // 内部接口
    interface Entry<K, V> {
        K getKey();
        V getValue();
        V setValue(V value);
        
        // 比较方法
        boolean equals(Object o);
        int hashCode();
        
        // Java 8新增的比较器
        public static <K extends Comparable<? super K>, V> Comparator<Map.Entry<K, V>> comparingByKey() {
            return (Comparator<Map.Entry<K, V>> & Serializable)
                (c1, c2) -> c1.getKey().compareTo(c2.getKey());
        }
        
        public static <K, V extends Comparable<? super V>> Comparator<Map.Entry<K, V>> comparingByValue() {
            return (Comparator<Map.Entry<K, V>> & Serializable)
                (c1, c2) -> c1.getValue().compareTo(c2.getValue());
        }
    }
    
    // Java 8新增的默认方法
    default V getOrDefault(Object key, V defaultValue) {
        // 实现...
    }
    
    default void forEach(BiConsumer<? super K, ? super V> action) {
        // 实现...
    }
    
    default V putIfAbsent(K key, V value) {
        // 实现...
    }
    
    default boolean remove(Object key, Object value) {
        // 实现...
    }
    
    default V computeIfAbsent(K key, Function<? super K, ? extends V> mappingFunction) {
        // 实现...
    }
}

3.2 HashMap:基于哈希表的Map实现


// HashMap的基本使用
Map<String, Integer> hashMap = new HashMap<>();
// 添加键值对
hashMap.put("Apple", 10);
hashMap.put("Banana", 5);
hashMap.put("Orange", 8);
// 获取值
Integer appleCount = hashMap.get("Apple"); // 10
Integer unknownCount = hashMap.get("Mango"); // null
// 获取默认值
int mangoCount = hashMap.getOrDefault("Mango", 0); // 0
// 遍历方式
// 1. 遍历键
for (String key : hashMap.keySet()) {
    System.out.println(key + ": " + hashMap.get(key));
}
// 2. 遍历值
for (Integer value : hashMap.values()) {
    System.out.println(value);
}
// 3. 遍历键值对
for (Map.Entry<String, Integer> entry : hashMap.entrySet()) {
    System.out.println(entry.getKey() + ": " + entry.getValue());
}
// 4. Java 8 forEach
hashMap.forEach((key, value) -> 
    System.out.println(key + ": " + value));
// 使用LinkedHashMap保持插入顺序
Map<String, Integer> linkedHashMap = new LinkedHashMap<>();
linkedHashMap.put("Apple", 10);
linkedHashMap.put("Banana", 5);
linkedHashMap.put("Orange", 8);
// 遍历顺序:Apple, Banana, Orange

3.3 TreeMap:基于红黑树的Map实现


// TreeMap的基本使用
Map<String, Integer> treeMap = new TreeMap<>();
// 添加元素(按键排序)
treeMap.put("Orange", 8);
treeMap.put("Apple", 10);
treeMap.put("Banana", 5);
// 遍历顺序:Apple, Banana, Orange
// 使用自定义比较器
Map<Person, Integer> personMap = new TreeMap<>(
    Comparator.comparing(Person::getName)
);
personMap.put(new Person("Alice", 25), 100);
personMap.put(new Person("Bob", 30), 200);
// 获取子映射
SortedMap<String, Integer> subMap = ((TreeMap<String, Integer>) treeMap)
    .subMap("Apple", "Orange");

3.4 ConcurrentHashMap:线程安全的Map实现

java

// ConcurrentHashMap的基本使用
Map<String, Integer> concurrentMap = new ConcurrentHashMap<>();
// 线程安全的操作
concurrentMap.put("Apple", 10);
Integer count = concurrentMap.get("Apple");
// 原子操作
concurrentMap.putIfAbsent("Banana", 5); // 键不存在时插入
concurrentMap.computeIfPresent("Apple", (key, value) -> value + 1); // 键存在时更新
// 并行操作(适合大规模数据)
long result = concurrentMap.reduceValues(1, Integer::longValue, Long::sum);

四、工具类:Collections和Arrays

4.1 Collections工具类


// Collections的常用方法
List<Integer> numbers = new ArrayList<>();
numbers.add(3);
numbers.add(1);
numbers.add(2);
// 排序
Collections.sort(numbers); // [1, 2, 3]
// 反转
Collections.reverse(numbers); // [3, 2, 1]
// 洗牌
Collections.shuffle(numbers); // 随机顺序
// 不可变集合
List<Integer> unmodifiableList = Collections.unmodifiableList(numbers);
// 同步集合
List<Integer> synchronizedList = Collections.synchronizedList(numbers);
// 二分查找
int index = Collections.binarySearch(numbers, 2); // 找到的索引
// 最大最小值
Integer max = Collections.max(numbers);
Integer min = Collections.min(numbers);

4.2 Arrays工具类


// Arrays的常用方法
int[] array = {3, 1, 2, 5, 4};
// 排序
Arrays.sort(array); // [1, 2, 3, 4, 5]
// 二分查找
int index = Arrays.binarySearch(array, 3); // 索引2
// 填充
Arrays.fill(array, 0); // 所有元素变为0
// 转换为列表
List<Integer> list = Arrays.asList(1, 2, 3, 4, 5);
// 比较和哈希
boolean equal = Arrays.equals(new int[]{1, 2}, new int[]{1, 2});
int hash = Arrays.hashCode(new int[]{1, 2});
// Java 8流操作
int sum = Arrays.stream(array).sum();
double average = Arrays.stream(array).average().orElse(0);

五、集合框架的最佳实践

5.1 选择正确的集合类型

需求场景

推荐实现

原因

快速随机访问

ArrayList

基于数组,get/set操作O(1)

频繁插入删除

LinkedList

基于链表,add/remove操作O(1)

去重存储

HashSet

基于哈希表,contains操作O(1)

有序去重

TreeSet

基于红黑树,自动排序

键值对存储

HashMap

基于哈希表,get/put操作O(1)

有序键值对

TreeMap

基于红黑树,按键排序

线程安全

ConcurrentHashMap

分段锁,高并发性能

优先级处理

PriorityQueue

堆实现,按优先级处理

5.2 性能优化建议

  1. 初始容量设置


// 避免频繁扩容
List<String> list = new ArrayList<>(1000); // 预估初始容量
Map<String, Integer> map = new HashMap<>(16, 0.75f); // 初始容量和负载因子
  1. 使用不可变集合


// Java 9+ 的工厂方法
List<String> immutableList = List.of("A", "B", "C");
Set<String> immutableSet = Set.of("A", "B", "C");
Map<String, Integer> immutableMap = Map.of("A", 1, "B", 2);
// Java 8及之前
List<String> immutableList = Collections.unmodifiableList(new ArrayList<>());
  1. 避免装箱拆箱开销


// 使用原始类型特化类
IntStream.range(0, 100).toArray(); // 而不是List<Integer>

5.3 常见陷阱与解决方案


// 1. 并发修改异常
List<String> list = new ArrayList<>(Arrays.asList("A", "B", "C"));
// 错误做法:在迭代中修改
for (String item : list) {
    if ("B".equals(item)) {
        list.remove(item); // ConcurrentModificationException
    }
}
// 正确做法:使用迭代器
Iterator<String> iterator = list.iterator();
while (iterator.hasNext()) {
    if ("B".equals(iterator.next())) {
        iterator.remove(); // 安全删除
    }
}
// 2. 可变对象作为键
public class MutableKey {
    private String value;
    
    public MutableKey(String value) { this.value = value; }
    public void setValue(String value) { this.value = value; }
    
    @Override
    public boolean equals(Object o) { /* 实现 */ }
    @Override
    public int hashCode() { /* 实现 */ }
}
MutableKey key = new MutableKey("original");
Map<MutableKey, String> map = new HashMap<>();
map.put(key, "value");
key.setValue("modified"); // 修改键对象
String value = map.get(key); // 可能返回null,哈希值改变了
// 3. 正确实现equals和hashCode
public final class Person {
    private final String name;
    private final int age;
    
    public Person(String name, int age) {
        this.name = name;
        this.age = age;
    }
    
    @Override
    public boolean equals(Object o) {
        if (this == o) return true;
        if (!(o instanceof Person)) return false;
        Person person = (Person) o;
        return age == person.age && Objects.equals(name, person.name);
    }
    
    @Override
    public int hashCode() {
        return Objects.hash(name, age);
    }
}

六、实际应用场景

6.1 缓存实现


// 基于LinkedHashMap的LRU缓存
public class LRUCache<K, V> extends LinkedHashMap<K, V> {
    private final int capacity;
    
    public LRUCache(int capacity) {
        super(capacity, 0.75f, true); // accessOrder=true表示按访问顺序排序
        this.capacity = capacity;
    }
    
    @Override
    protected boolean removeEldestEntry(Map.Entry<K, V> eldest) {
        return size() > capacity;
    }
    
    // 使用示例
    public static void main(String[] args) {
        LRUCache<String, String> cache = new LRUCache<>(3);
        cache.put("1", "A");
        cache.put("2", "B");
        cache.put("3", "C");
        
        cache.get("1"); // 访问"1",使其成为最近使用的
        
        cache.put("4", "D"); // 加入新元素,淘汰最久未使用的"2"
        
        System.out.println(cache); // 输出:{3=C, 1=A, 4=D}
    }
}

6.2 数据统计与分析


// 使用集合框架进行数据统计
public class DataAnalyzer {
    public static Map<String, Integer> countWordFrequency(List<String> words) {
        Map<String, Integer> frequencyMap = new HashMap<>();
        
        for (String word : words) {
            frequencyMap.merge(word, 1, Integer::sum);
        }
        
        return frequencyMap;
    }
    
    public static List<String> getTopFrequentWords(Map<String, Integer> frequencyMap, int topN) {
        return frequencyMap.entrySet().stream()
            .sorted(Map.Entry.<String, Integer>comparingByValue().reversed())
            .limit(topN)
            .map(Map.Entry::getKey)
            .collect(Collectors.toList());
    }
    
    public static void main(String[] args) {
        List<String> words = Arrays.asList("apple", "banana", "apple", "orange", "banana", "apple");
        
        Map<String, Integer> frequencyMap = countWordFrequency(words);
        System.out.println(frequencyMap); // {orange=1, banana=2, apple=3}
        
        List<String> topWords = getTopFrequentWords(frequencyMap, 2);
        System.out.println(topWords); // [apple, banana]
    }
}

6.3 多级索引查询


// 使用多重Map构建复杂索引
public class MultiIndexDatabase {
    private final Map<String, Person> primaryIndex = new HashMap<>();
    private final Map<Integer, Set<Person>> ageIndex = new HashMap<>();
    private final Map<String, Set<Person>> cityIndex = new HashMap<>();
    
    public void addPerson(Person person) {
        // 主索引
        primaryIndex.put(person.getId(), person);
        
        // 年龄索引
        ageIndex.computeIfAbsent(person.getAge(), k -> new HashSet<>()).add(person);
        
        // 城市索引
        cityIndex.computeIfAbsent(person.getCity(), k -> new HashSet<>()).add(person);
    }
    
    public Person getPersonById(String id) {
        return primaryIndex.get(id);
    }
    
    public Set<Person> getPersonsByAge(int age) {
        return ageIndex.getOrDefault(age, Collections.emptySet());
    }
    
    public Set<Person> getPersonsByCity(String city) {
        return cityIndex.getOrDefault(city, Collections.emptySet());
    }
    
    public Set<Person> getPersonsByAgeAndCity(int age, String city) {
        Set<Person> byAge = getPersonsByAge(age);
        Set<Person> byCity = getPersonsByCity(city);
        
        Set<Person> result = new HashSet<>(byAge);
        result.retainAll(byCity);
        return result;
    }
}

总结

Java集合框架提供了丰富而强大的数据结构工具,是每个Java开发者必须掌握的核心技能。通过合理选择和使用不同的集合实现,可以显著提高程序的性能和可维护性。

关键要点

  1. 理解Collection和Map两大体系的结构差异和适用场景
  2. 根据具体需求选择合适的集合实现(ArrayList vs LinkedList,HashMap vs TreeMap等)
  3. 注意线程安全问题,在多线程环境下使用线程安全集合或同步包装
  4. 遵循最佳实践,如正确实现equals/hashCode方法、设置合适的初始容量等
  5. 利用Java 8+的新特性(Stream API、默认方法等)编写更简洁高效的代码

通过深入理解和熟练运用Java集合框架,开发者能够更好地处理各种数据管理需求,构建出高效、可靠的应用程序。

相关文章
|
2月前
|
机器学习/深度学习 JSON Java
Java调用Python的5种实用方案:从简单到进阶的全场景解析
在机器学习与大数据融合背景下,Java与Python协同开发成为企业常见需求。本文通过真实案例解析5种主流调用方案,涵盖脚本调用到微服务架构,助力开发者根据业务场景选择最优方案,提升开发效率与系统性能。
581 0
|
2月前
|
Java
Java的CAS机制深度解析
CAS(Compare-And-Swap)是并发编程中的原子操作,用于实现多线程环境下的无锁数据同步。它通过比较内存值与预期值,决定是否更新值,从而避免锁的使用。CAS广泛应用于Java的原子类和并发包中,如AtomicInteger和ConcurrentHashMap,提升了并发性能。尽管CAS具有高性能、无死锁等优点,但也存在ABA问题、循环开销大及仅支持单变量原子操作等缺点。合理使用CAS,结合实际场景选择同步机制,能有效提升程序性能。
|
2月前
|
Java 开发者
Java并发编程:CountDownLatch实战解析
Java并发编程:CountDownLatch实战解析
403 100
|
3月前
|
存储 缓存 Java
Java数组全解析:一维、多维与内存模型
本文深入解析Java数组的内存布局与操作技巧,涵盖一维及多维数组的声明、初始化、内存模型,以及数组常见陷阱和性能优化。通过图文结合的方式帮助开发者彻底理解数组本质,并提供Arrays工具类的实用方法与面试高频问题解析,助你掌握数组核心知识,避免常见错误。
|
2月前
|
人工智能 Java 开发者
阿里出手!Java 开发者狂喜!开源 AI Agent 框架 JManus 来了,初次见面就心动~
JManus是阿里开源的Java版OpenManus,基于Spring AI Alibaba框架,助力Java开发者便捷应用AI技术。支持多Agent框架、网页配置、MCP协议及PLAN-ACT模式,可集成多模型,适配阿里云百炼平台与本地ollama。提供Docker与源码部署方式,具备无限上下文处理能力,适用于复杂AI场景。当前仍在完善模型配置等功能,欢迎参与开源共建。
1247 58
阿里出手!Java 开发者狂喜!开源 AI Agent 框架 JManus 来了,初次见面就心动~
|
26天前
|
安全 前端开发 Java
《深入理解Spring》:现代Java开发的核心框架
Spring自2003年诞生以来,已成为Java企业级开发的基石,凭借IoC、AOP、声明式编程等核心特性,极大简化了开发复杂度。本系列将深入解析Spring框架核心原理及Spring Boot、Cloud、Security等生态组件,助力开发者构建高效、可扩展的应用体系。(238字)
|
1月前
|
消息中间件 缓存 Java
Spring框架优化:提高Java应用的性能与适应性
以上方法均旨在综合考虑Java Spring 应该程序设计原则, 数据库交互, 编码实践和系统架构布局等多角度因素, 旨在达到高效稳定运转目标同时也易于未来扩展.
105 8
|
1月前
|
存储 算法 安全
Java集合框架:理解类型多样性与限制
总之,在 Java 题材中正确地应对多样化与约束条件要求开发人员深入理解面向对象原则、范式编程思想以及JVM工作机理等核心知识点。通过精心设计与周密规划能够有效地利用 Java 高级特征打造出既健壮又灵活易维护系统软件产品。
60 7
|
2月前
|
Java 开发者
Java 函数式编程全解析:静态方法引用、实例方法引用、特定类型方法引用与构造器引用实战教程
本文介绍Java 8函数式编程中的四种方法引用:静态、实例、特定类型及构造器引用,通过简洁示例演示其用法,帮助开发者提升代码可读性与简洁性。
|
26天前
|
存储 人工智能 算法
从零掌握贪心算法Java版:LeetCode 10题实战解析(上)
在算法世界里,有一种思想如同生活中的"见好就收"——每次做出当前看来最优的选择,寄希望于通过局部最优达成全局最优。这种思想就是贪心算法,它以其简洁高效的特点,成为解决最优问题的利器。今天我们就来系统学习贪心算法的核心思想,并通过10道LeetCode经典题目实战演练,带你掌握这种"步步为营"的解题思维。