【Docker】(1)Docker的概述与架构,手把手带你安装Docker,云原生路上不可缺少的一门技术!

本文涉及的产品
容器镜像服务 ACR,镜像仓库100个 不限时长
简介: 1. Docker简介1.1 Docker是什么为什么docker会出现?假定您在开发一款平台项目,您的开发环境具有特定的配置。其他开发人员身处的环境配置也各有不同。您正在开发的应用依赖于您当前的配置且还要依赖于某些配置文件。您的企业还拥有标准化的测试和生产环境,且具有自身的配置和一系列支持文件。**要求:**希望尽可能多在本地模拟这些环境而不产生重新创建服务器环境的开销问题:要如何确保应用能够在这些环境中运行和通过质量检测?在部署过程中不出现令人头疼的版本、配置问题无需重新编写代码和进行故障修复

1. Docker简介

1.1 Docker是什么

为什么docker会出现?

假定您在开发一款平台项目,您的开发环境具有特定的配置。其他开发人员身处的环境配置也各有不同。

  • 您正在开发的应用依赖于您当前的配置且还要依赖于某些配置文件。
  • 您的企业还拥有标准化的测试和生产环境,且具有自身的配置和一系列支持文件。

**要求:**希望尽可能多在本地模拟这些环境而不产生重新创建服务器环境的开销

问题:

  1. 要如何确保应用能够在这些环境中运行和通过质量检测?
  2. 在部署过程中不出现令人头疼的版本、配置问题
  3. 无需重新编写代码和进行故障修复

解决方案Docker 容器化技术

Docker之所以发展如此迅速,也是因为它对此给出了一个标准化的解决方案

  • 系统平滑移植,容器虚拟化技术

1.2 Docker能做什么?

环境配置非常麻烦,当去其他电脑上部署时还要重新部署一次

  • 太费事费力

解决这个的问题,Docker通俗来说

  • 安装的时候,把原始环境一模一样地复制过来

Docker的出现使得Docker得以打破过去**「程序即应用」**的观念。

通过镜像(images)将作业系统核心除外,运作应用程式所需要的系统环境,由下而上打包,达到应用程式跨平台间的无缝接轨运作。

1.3 Docker的理念

Docker是基于Go语言实现的云开源项目。

Docker的主要目标

  • “Build,Ship and Run Any App,Anywhere”

应用组件的封装、分发、部署、运行等生命周期的管理

  • 使用户的APP(可以是一个WEB应用或数据库应用等等)及其运行环境能够做到“一次镜像,处处运行”

Linux容器技术的出现其实解决了这样的问题,而 Docker 就是在它的基础上发展过来的。

将应用打成镜像,通过镜像成为运行在Docker容器上面的实例

Docker容器在任何操作系统上都是一致的,

从而实现了

  1. 跨平台
  2. 跨服务器

只需要一次配置好环境,在其他机器上运行就可以一键部署

总结:解决了运行环境和配置问题的软件容器,方便做持续集成并有助于整体发布的容器虚拟化技术

2. 容器与虚拟机比较

2.1 容器发展简史

2.2 传统虚拟机技术

  • 虚拟机(virtual machine)就是带环境安装的一种解决方案

它可以在一种操作系统里面运行另一种操作系统,比如在Windows系统里面运行Linux系统。

因为虚拟机看上去跟真实系统一模一样,而对于底层系统来说,虚拟机就是一个普通文件,不需要了就删掉,对其他部分毫无影响。

这类虚拟机完美的运行了另一套系统,能够使应用程序,操作系统和硬件三者之间的逻辑不变

缺点:

  1. 资源占用多
  2. 冗余步骤多
  3. 启动慢

2.3 容器虚拟化技术

  • Linux容器(Linux Containers,缩写为 LXC)

Linux容器是与系统其他部分隔离开的一系列进程,从另一个镜像运行,并由该镜像提供支持进程所需的全部文件。

  • 容器提供的镜像包含了应用的所有依赖项,因而在从开发到测试再到生产的整个过程中,它都具有可移植性和一致性。

Linux 容器不是模拟一个完整的操作系统而是对进程进行隔离

有了容器,就可以将软件运行所需的所有资源打包到一个隔离的容器中

  • 容器与虚拟机不同,不需要捆绑一整套操作系统,只需要软件工作所需的库资源和设置
  • 系统因此而变得高效轻量并保证部署在任何环境中的软件都能始终如一地运行

Docker 容器是在操作系统层面上实现虚拟化,直接复用本地主机的操作系统,而传统虚拟机则是在硬件层面实现虚拟化。

与传统的虚拟机相比,Docker优势体现为启动速度快、占用体积小

2.4 对比

比较了 Docker 和传统虚拟化方式的不同之处:

  • 传统虚拟机技术是虚拟出一套硬件后,在其上运行一个完整操作系统,在该系统上再运行所需应用进程
  • 容器内的应用进程直接运行于宿主的内核,容器内没有自己的内核且也没有进行硬件虚拟。因此容器要比传统虚拟机更为轻便
  • 每个容器之间互相隔离,每个容器有自己的文件系统 ,容器之间进程不会相互影响,能区分计算资源

3. Docker能干嘛

  • 技术职级变化
    coder >> programmer >> software >> engineer >> DevOps engineer

3.1 一次构建、随处运行

  1. 更快速的应用交付和部署

传统的应用开发完成后,需要提供一堆安装程序和配置说明文档,安装部署后需根据配置文档进行繁杂的配置才能正常运行。

Docker化之后只需要交付少量容器镜像文件,在正式生产环境加载镜像并运行即可,应用安装配置在镜像里已经内置好,大大节省部署配置和测试验证时间。

  1. 更便捷的升级和扩缩容量

随着微服务架构和Docker的发展,大量的应用会通过微服务方式架构,应用的开发构建将变成搭乐高积木一样,每个Docker容器将变成一块“积木”,应用的升级将变得非常容易。

当现有的容器不足以支撑业务处理时,可通过镜像运行新的容器进行快速扩容,使应用系统的扩容从原先的天级变成分钟级甚至秒级。

  1. 更简单的系统运维

应用容器化运行后,生产环境运行的应用可与开发、测试环境的应用高度一致

容器会将应用程序相关的环境和状态完全封装起来,不会因为底层基础架构和操作系统的不一致性给应用带来影响,产生新的BUG。

当出现程序异常时,也可以通过测试环境的相同容器进行快速定位和修复。

  1. 更高效的计算资源利用

Docker是内核级虚拟化,其不像传统的虚拟化技术一样需要额外的Hypervisor支持,所以在一台物理机上可以运行很多个容器实例,可大大提升物理服务器的CPU和内存的利用率。

Docker借鉴了标准集装箱的概念

标准集装箱将货物运往世界各地,DOcker将这个模型运用到自己的设计中

  • 唯一不同的是:
  • 集装箱运输货物
  • Docker运输软件

3.2 企业使用

  • 新浪
  • 美团
  • 阿里
  • 腾讯

3.3 下载地址

docker官网:

Docker Hub 官网:

4. 安装 Docker

4.1 安装前言

Docker并非是一个通用容器工具,它依赖于已存在并运行的Linux内核环境

Docker实质上是在已经运行的Linux下制造了一个隔离的文件环境,因此它执行的效率几乎等同于所部署的Linux主机

因此,DOcker必须部署在Linux内核的系统上。

如果其他系统想部署Docker就必须安装一个虚拟Linux环境

在Windows上部署Docker的方法都是先安装一个虚拟机,并在安装Linux系统的虚拟机中运行Docker

  • 在不同的Docker版本中,所要求的Linux内核版本也是不同的

Linux中 uname 命令用于打印当前系统相关信息

  1. 内核版本号
  2. 硬件架构
  3. 主机名称
  4. 操作系统类型

uname -r:查看自己的Linux内核版本

4.2 Docker的基本组成

4.2.1 镜像 image

Docker 镜像(Image)就是一个==只读==的模板。镜像可以用来创建 Docker 容器,一个镜像可以创建很多容器。

  • 它也相当于是一个root文件系统
    比如官方镜像 centos:7 就包含了完整的一套 centos:7 最小系统的 root 文件系统。

相当于容器的“源代码”,docker镜像文件类似于Java的类模板,而Docker容器实例类似于java中new出来的实例对象

  • 容器与镜像的关系就类似于面向对象编程中的类和对象
Docker 面向对象
容器 对象
镜像

4.2.2 容器 container

4.2.2.1 从面向对象角度

Docker 利用容器(Container)独立运行的一个或一组应用,应用程序或服务运行在容器里面,容器就类似于一个虚拟化的运行环境,容器是用镜像创建的运行实例

就像是Java中的类和实例对象一样,镜像是静态的定义,容器是镜像运行时的实体

容器为镜像提供了一个标准的和隔离的运行环境,它可以被启动、开始、停止、删除

每个容器都是相互隔离的、保证安全的平台

4.2.2.2 从镜像容器角度

可以把容器看做是一个简易版的 Linux 环境

(包括root用户权限、进程空间、用户空间和网络空间等)和运行在其中的应用程序。

Docker会提供一些命令来对容器进行管理

4.2.3 仓库 Repository

  • 仓库(Repository)是集中存放镜像文件的场所。

类似于

  1. Maven仓库,存放各种jar包的地方;
  2. github仓库,存放各种git项目的地方;

Docker公司提供的官方registry被称为Docker Hub,存放各种镜像模板的地方

仓库分为公开仓库(Public)和私有仓库(Private)两种形式。

最大的公开仓库是 Docker Hub(https://hub.docker.com/),存放了数量庞大的镜像供用户下载。

国内的公开仓库包括 阿里云、腾讯云 等

4.2.4 总结

需要正确的理解仓库/镜像/容器这几个概念:

  • Docker 本身是一个容器运行载体或称之为管理引擎。我们把应用程序和配置依赖打包好形成一个可交付的运行环境,这个打包好的运行环境就是image镜像文件。只有通过这个镜像文件才能生成Docker容器实例(类似Java中new出来一个对象)。

image文件可以看作是容器的模板

Docker 根据 image 文件生成容器的实例

同一个 image 文件,可以生成多个同时运行的容器实例。

  1. 镜像文件
    image 文件生成的容器实例,本身也是一个文件,称为镜像文件。
  2. 容器实例
    一个容器运行一种服务,当我们需要的时候,就可以通过docker客户端创建一个对应的运行实例,也就是我们的容器
  3. 仓库
    就是放一堆镜像的地方,我们可以把镜像发布到仓库中,需要的时候再从仓库中拉下来就可以了。

不过,现目前Docker的镜像仓库网络环境堪忧…

经常会遇到镜像仓库失效的窘境

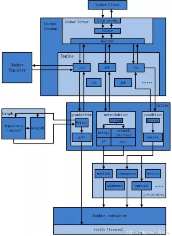
4.2 Docker架构

4.2.1 运行原理:

  • Docker是一个Client-Server结构的系统
  • Docker守护进程运行在主机上, 然后通过Socket连接从客户端访问,守护进程从客户端接受命令并管理运行在主机上的容器。
  • 容器,是一个运行时环境,就是我们前面说到的集装箱

4.2.2 架构

Docker 是一个 C/S 模式的架构,后端是一个松耦合架构,众多模块各司其职。

Docker运行的基本流程:

  1. 用户使用Docker Client与Docker Daemon建立通信,并发送请求给后者
  2. Docker Daemon作为Docker架构中的主体部分,首先提供Docker Server的功能使其可以接收Docker Client的请求
  3. Docker Engine 执行Docker内部的一系列工作,每一项工作都是以一个Job的形式存在
  4. Job 的运行过程中当需要容器镜像时,则从 Docker Registry中下载镜像,并通过镜像管理驱动Graph driver将下载镜像以Graph形式展示
  5. 当需要为Docker创建网络环境时,通过网络管理驱动Network driver创建并配置Docker容器网络环境
  6. 当需要限制Docker容器运行资源或执行用户指令等操作时,则通过Exec driver来完成
  7. Libcontainer是一项独立的容器管理包,Network driver以及Exec driver都是通过Libcontainer来实现具体对容器进行的操作

4.3 安装Docker

不同的版本有不同的安装步骤,可以参考Docker官网来走

我这里是CentOS7 参考步骤:https://docs.docker.com/engine/install/centos/

前提:

  1. 确认你安装的系统是Linux系统
  2. 保证你的Linux能连接上网

可以尝试 ping www.baidu.com 若没有丢包,则代表能上网

如果不能,请查看你Linux中的DNS域名解析

namesever 8.8.8.8

namesever 114.114.114.114

  1. 建议提前安装好一下这些工具
  • yum
  • wget
  • vim
  1. 建议Linux内核版本高于3.10

uname -r #通过 uname -r 命令查看你当前的内核版本

具体安装可以参考Docker官网文档

Linux | Docker Docs

一般来说,推荐CentOS和Ubantu

  • 在国际上,采用 centos 和采用 ubuntu 作为服务端是其实是五五开的。两者各有特色,完全可以根据自己的需求进行选择。最最重要的差异就是,ubuntu 相比 centos 在更新策略上要积极一些。
    我们知道,在 centos 上如果不配置扩展源的话,很多软件都是没办法yum安装的,比如 nginx。

不同的Linux发行系统的软件安装

(1)基于源

在ubuntu 中软件安装: sudo apt-get install softname

在centos中软件安装: yum install softname

(2) 基于安装包

在ubuntu 中软件安装:sudo dpkg -i package.deb

在centos中软件安装:rpm - ivh httpd.rpm

4.3.1 确保 yum 是最新的

使用Root权限登录 Centos。确保yum包更新到最新。

sudo yum update

4.3.2 卸载已安装的Docker

确保在一个linux系统中,只存在一个docker

当使用k8s的时候,则另外

使用该命令,卸载已安装的docker

sudo yum remove docker \
                  docker-client \
                  docker-client-latest \
                  docker-common \
                  docker-latest \
                  docker-latest-logrotate \
                  docker-logrotate \
                  docker-engine

4.3.3 安装Docker工具包和仓库

## 安装Docker所需要的一些工具包
sudo yum install -y yum-utils
## 建立Docker仓库 (映射仓库地址)
sudo yum-config-manager \
    --add-repo \
    https://download.docker.com/linux/centos/docker-ce.repo

4.3.4 安装Docker本体

yum install -y docker-ce

4.3.5 测试

可以来拉取一个小案例,来测试一下docker环境是否没问题

docker run hello-world

4.4 其他

还有一些其他的命令,可以方便我们启动/关闭Docker

  • 守护进程重启:
systemctl daemon-reload
  • 重启Docker服务:
systemctl restart docker / service docker restart
  • 关闭Docker服务:
docker service docker stop / docker systemctl stop docker

其他的命令

安装完成Docker之后,这里汇总列一下常见的Docker操作命令:

  • 搜索仓库镜像:docker search 镜像名
  • 拉取镜像:docker pull 镜像名
  • 查看正在运行的容器:docker ps
  • 查看所有容器:docker ps -a
  • 删除容器:docker rm container_id
  • 查看镜像:docker images
  • 删除镜像:docker rmi image_id
  • 启动(停止的)容器:docker start 容器ID
  • 停止容器:docker stop 容器ID
  • 重启容器:docker restart 容器ID
  • 启动(新)容器:docker run -it ubuntu /bin/bash
  • 进入容器:docker attach 容器IDdocker exec -it 容器ID /bin/bash,推荐使用后者。

更多的命令可以通过docker help命令来查看

这些命令在后面也会提及

最后

  • 如果在上述安装步骤中,报了这个错误

Error response from daemon: Get “https://registry-1.docker.io/v2/”: context deadline exceeded (Client.Timeout exceeded while awaiting headers)

则大概率代表,你的镜像仓库不行,需要更换

4.5 删除Docker

删除安装包:

yum remove docker-ce

删除镜像、容器、配置文件等内容:

rm -rf /var/lib/docker

5. 💕👉 其他好文推荐

目录
相关文章
|
26天前
|
存储 缓存 安全
某鱼电商接口架构深度剖析:从稳定性到高性能的技术密码
某鱼电商接口架构揭秘:分层解耦、安全加固、性能优化三维设计,实现200ms内响应、故障率低于0.1%。详解三层架构、多引擎存储、异步发布、WebSocket通信与全链路防护,助力开发者突破电商接口“三难”困境。
|
1月前
|
人工智能 自然语言处理 安全
AI助教系统:基于大模型与智能体架构的新一代教育技术引擎
AI助教系统融合大语言模型、教育知识图谱、多模态交互与智能体架构,实现精准学情诊断、个性化辅导与主动教学。支持图文语音输入,本地化部署保障隐私,重构“教、学、评、辅”全链路,推动因材施教落地,助力教育数字化转型。(238字)
|
1月前
|
监控 数据可视化 数据库
低代码的系统化演进:从工具逻辑到平台架构的技术解读
低代码正从开发工具演变为支撑企业架构的智能平台,融合可视化开发、AI引擎与开放生态,实现高效构建、自动化运维与跨场景协同,推动数字化转型迈向智能化、系统化新阶段。
|
1月前
|
存储 人工智能 搜索推荐
拔俗AI助教系统:基于大模型与智能体架构的新一代教育技术引擎
AI助教融合大语言模型、教育知识图谱、多模态感知与智能体技术,重构“教、学、评、辅”全链路。通过微调LLM、精准诊断错因、多模态交互与自主任务规划,实现个性化教学。轻量化部署与隐私保护设计保障落地安全,未来将向情感感知与教育深度协同演进。(238字)
|
1月前
|
Cloud Native Serverless API
微服务架构实战指南:从单体应用到云原生的蜕变之路
🌟蒋星熠Jaxonic,代码为舟的星际旅人。深耕微服务架构,擅以DDD拆分服务、构建高可用通信与治理体系。分享从单体到云原生的实战经验,探索技术演进的无限可能。
微服务架构实战指南:从单体应用到云原生的蜕变之路
|
4月前
|
缓存 Cloud Native Java
Java 面试微服务架构与云原生技术实操内容及核心考点梳理 Java 面试
本内容涵盖Java面试核心技术实操,包括微服务架构(Spring Cloud Alibaba)、响应式编程(WebFlux)、容器化(Docker+K8s)、函数式编程、多级缓存、分库分表、链路追踪(Skywalking)等大厂高频考点,助你系统提升面试能力。
231 0
|
11月前
|
弹性计算 API 持续交付
后端服务架构的微服务化转型
本文旨在探讨后端服务从单体架构向微服务架构转型的过程,分析微服务架构的优势和面临的挑战。文章首先介绍单体架构的局限性,然后详细阐述微服务架构的核心概念及其在现代软件开发中的应用。通过对比两种架构,指出微服务化转型的必要性和实施策略。最后,讨论了微服务架构实施过程中可能遇到的问题及解决方案。
|
12月前
|
Cloud Native Devops 云计算
云计算的未来:云原生架构与微服务的革命####
【10月更文挑战第21天】 随着企业数字化转型的加速,云原生技术正迅速成为IT行业的新宠。本文深入探讨了云原生架构的核心理念、关键技术如容器化和微服务的优势,以及如何通过这些技术实现高效、灵活且可扩展的现代应用开发。我们将揭示云原生如何重塑软件开发流程,提升业务敏捷性,并探索其对企业IT架构的深远影响。 ####
330 3