🌟 Hello,我是蒋星熠Jaxonic!
🌈 在浩瀚无垠的技术宇宙中,我是一名执着的星际旅人,用代码绘制探索的轨迹。
🚀 每一个算法都是我点燃的推进器,每一行代码都是我航行的星图。
🔭 每一次性能优化都是我的天文望远镜,每一次架构设计都是我的引力弹弓。
🎻 在数字世界的协奏曲中,我既是作曲家也是首席乐手。让我们携手,在二进制星河中谱写属于极客的壮丽诗篇!
摘要:全栈开发的多维宇宙
全栈开发从LAMP(Linux+Apache+MySQL+PHP)时代到现在的云原生微服务架构的巨大变革。现代全栈开发已经不再是单打独斗的个人英雄主义,而是需要在特定领域深耕的"T型人才"。在这篇文章中,我将结合自己的实战经验,为大家梳理当下全栈开发的主要细分方向,分析各个方向的技术栈、应用场景和发展前景。无论你是刚入行的新人还是寻求转型的老手,希望这篇文章能为你在浩瀚的技术海洋中指明一个适合自己的航向。毕竟,在这个技术日新月异的时代,选择比努力更重要,找到适合自己的技术赛道,才能在激烈的竞争中立于不败之地。
全栈开发的演进与现状
全栈开发的概念随着技术的发展而不断演进。从最初的"一个人包揽前后端"到现在的"在垂直领域内全栈覆盖",这一角色的定义和要求发生了翻天覆地的变化。
全栈开发的历史演进

现代全栈开发的挑战
现代全栈开发面临的最大挑战是技术栈的爆炸式增长。以前端为例,从最初的HTML/CSS/JavaScript三件套,发展到现在的React/Vue/Angular框架、TypeScript、Webpack/Vite构建工具、Jest/Cypress测试框架等数十种技术的组合。
"全栈不再意味着样样精通,而是意味着在特定领域内的端到端掌控能力。选择一个垂直领域深耕,比盲目追求技术广度更有价值。" —— 我在技术分享上常说的一句话
下面这个图展示了不同全栈方向的技术复杂度与市场需求关系:

主流全栈开发细分方向
1. Web应用全栈开发
这是最传统也是最普及的全栈方向,专注于构建Web应用程序。
技术栈组成
前端技术:
- 框架:React、Vue、Angular
- 构建工具:Webpack、Vite、Rollup
- CSS解决方案:Tailwind CSS、Styled-components
- 状态管理:Redux、Vuex、MobX
后端技术:
- 语言/框架:Node.js(Express/Nest.js)、Python(Django/Flask)、Java(Spring Boot)
- 数据库:MongoDB、MySQL、PostgreSQL
- API:RESTful、GraphQL
DevOps:
- 容器化:Docker
- CI/CD:GitHub Actions、Jenkins
- 云服务:AWS、Azure、GCP
代码示例:现代Web全栈项目结构
// 项目结构示例
project-root/
├── client/ // 前端React应用
│ ├── src/
│ │ ├── components/ // UI组件
│ │ ├── hooks/ // 自定义React Hooks
│ │ ├── pages/ // 页面组件
│ │ ├── services/ // API调用服务
│ │ └── App.tsx // 根组件
│ ├── package.json // 前端依赖
│ └── vite.config.ts // Vite配置
├── server/ // 后端Node.js应用
│ ├── src/
│ │ ├── controllers/ // 控制器
│ │ ├── models/ // 数据模型
│ │ ├── routes/ // 路由定义
│ │ ├── services/ // 业务逻辑
│ │ └── app.ts // 应用入口
│ └── package.json // 后端依赖
├── docker-compose.yml // Docker编排配置
└── README.md // 项目文档
这种结构将前后端代码分离但保持在同一个代码库中,便于协作和部署。
2. 移动应用全栈开发
随着移动设备的普及,专注于移动应用的全栈开发需求激增。
技术栈组成
前端技术:
- 跨平台框架:React Native、Flutter、Ionic
- 原生开发:Swift(iOS)、Kotlin(Android)
- 状态管理:Redux、MobX、Provider
后端技术:
- BaaS:Firebase、AWS Amplify
- 自建后端:Node.js、Python、Java
- 移动特定API:推送通知、地理位置、相机访问
DevOps:
- CI/CD:Fastlane、App Center
- 测试:Jest、Detox、XCTest
- 分发:App Store、Google Play
移动全栈开发流程
%%{init: {'theme': 'base', 'themeVariables': { 'primaryColor': '#F1948A', 'primaryTextColor': '#fff', 'primaryBorderColor': '#C0392B', 'lineColor': '#E74C3C', 'secondaryColor': '#FADBD8', 'tertiaryColor': '#FDEDEC' }}}%%
flowchart TD
A[需求分析] --> B[UI/UX设计]
B --> C[前端开发]
B --> D[API设计]
D --> E[后端开发]
C --> F[本地测试]
E --> F
F --> G{通过测试?}
G -->|否| C
G -->|是| H[CI/CD部署]
H --> I[应用商店审核]
I --> J[用户反馈]
J --> A
classDef process fill:#F1948A,stroke:#C0392B,color:#fff
classDef decision fill:#F7DC6F,stroke:#B7950B,color:#7D6608
classDef endpoint fill:#7DCEA0,stroke:#1E8449,color:#fff
class A,B,C,D,E,F,H,I,J process
class G decision
图3:移动应用全栈开发流程图展示了从需求分析到用户反馈的完整开发周期。
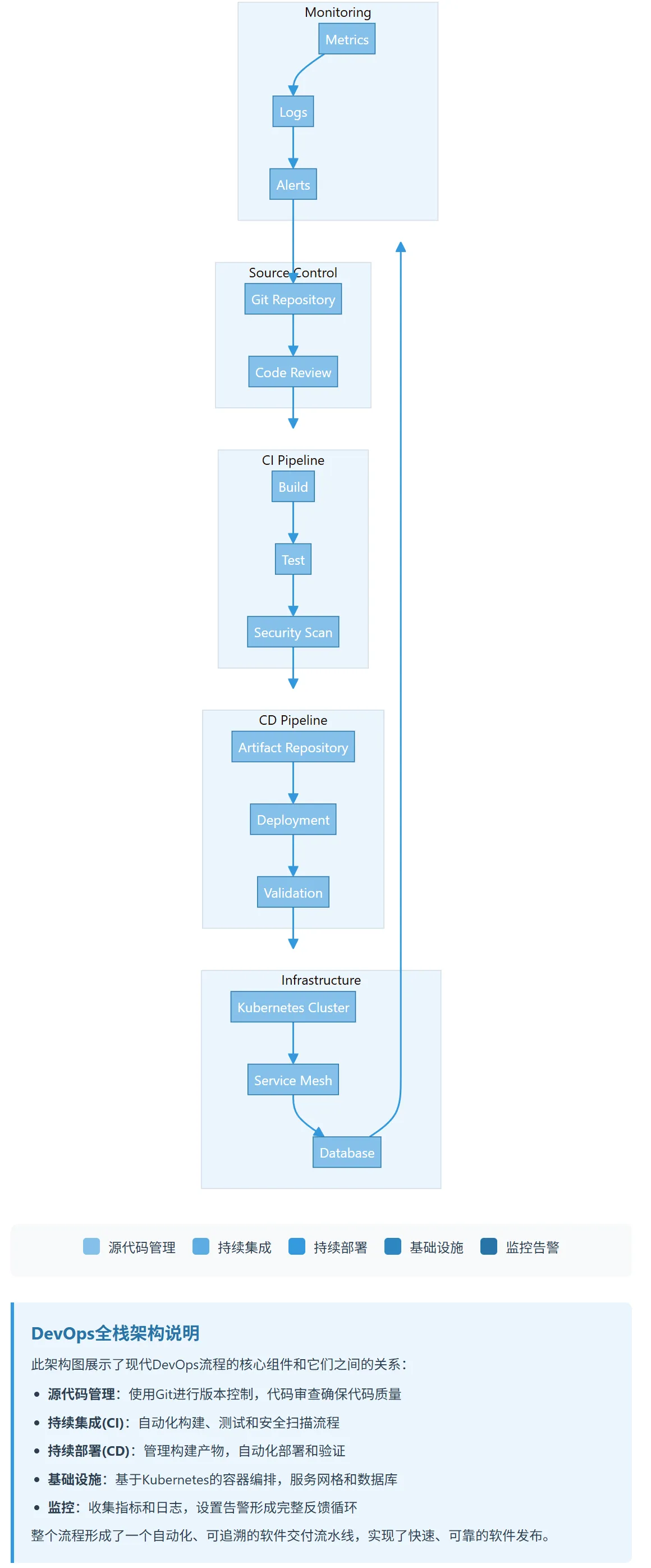
3. DevOps全栈开发
DevOps全栈开发者专注于构建和维护现代云原生应用的基础设施和工具链。
技术栈组成
基础设施:
- 容器编排:Kubernetes、Docker Swarm
- 服务网格:Istio、Linkerd
- 云平台:AWS、Azure、GCP、阿里云
自动化:
- IaC:Terraform、CloudFormation、Pulumi
- 配置管理:Ansible、Chef、Puppet
- CI/CD:Jenkins、GitLab CI、GitHub Actions
监控与可观测性:
- 监控:Prometheus、Grafana
- 日志:ELK Stack、Loki
- 追踪:Jaeger、Zipkin
DevOps全栈架构示例

4. AI/ML全栈开发
AI/ML全栈开发者负责从数据收集到模型部署的完整机器学习工作流。
技术栈组成
数据处理:
- 数据收集:爬虫、API集成、传感器数据
- 数据清洗:Pandas、NumPy、Dask
- 数据存储:S3、HDFS、特征存储
模型开发:
- 框架:TensorFlow、PyTorch、Scikit-learn
- 实验管理:MLflow、Weights & Biases
- 超参数优化:Optuna、Ray Tune
部署与服务:
- 模型服务:TensorFlow Serving、Triton
- API开发:FastAPI、Flask
- MLOps:Kubeflow、Airflow
AI全栈开发数据分布

5. IoT全栈开发
IoT全栈开发者构建连接物理设备与云服务的完整解决方案。
技术栈组成
设备端:
- 嵌入式系统:Arduino、ESP32、Raspberry Pi
- 通信协议:MQTT、CoAP、Zigbee
- 固件开发:C/C++、MicroPython
边缘计算:
- 边缘框架:AWS Greengrass、Azure IoT Edge
- 容器化:Docker、K3s
- 本地处理:OpenCV、TensorFlow Lite
云端:
- IoT平台:AWS IoT、Azure IoT Hub
- 数据处理:Kafka、Spark Streaming
- 可视化:Grafana、Power BI
IoT全栈系统交互
%%{init: {'theme': 'base', 'themeVariables': { 'primaryColor': '#F8C471', 'primaryTextColor': '#fff', 'primaryBorderColor': '#D35400', 'lineColor': '#E67E22', 'secondaryColor': '#FAE5D3', 'tertiaryColor': '#FDF2E9' }}}%%
sequenceDiagram
participant Device as IoT设备
participant Edge as 边缘网关
participant Cloud as 云平台
participant App as 用户应用
Device->>Edge: 传感器数据(MQTT)
Edge->>Edge: 本地数据处理
Edge->>Cloud: 聚合数据(HTTPS)
Cloud->>Cloud: 数据存储与分析
App->>Cloud: 请求数据(REST API)
Cloud->>App: 返回处理后数据
App->>Cloud: 发送控制命令
Cloud->>Edge: 转发控制命令
Edge->>Device: 执行控制(MQTT)
Note over Device,Edge: 实时通信
Note over Edge,Cloud: 批量同步
Note over Cloud,App: 用户交互
图6:IoT全栈系统交互时序图展示了从设备到用户应用的完整数据流。
新兴全栈开发方向
除了上述主流方向,还有一些新兴的全栈开发领域正在快速发展:
1. 区块链全栈开发
区块链全栈开发者构建去中心化应用(DApps)和智能合约。
技术栈:
- 智能合约:Solidity、Rust
- 区块链网络:Ethereum、Solana、Polkadot
- 前端:Web3.js、ethers.js、React
- 开发工具:Hardhat、Truffle、Remix
2. AR/VR全栈开发
AR/VR全栈开发者创建沉浸式体验应用。
技术栈:
- 3D引擎:Unity、Unreal Engine
- AR框架:ARKit、ARCore、Vuforia
- VR平台:Oculus SDK、SteamVR
- 后端服务:空间定位、多人交互
3. 游戏全栈开发
游戏全栈开发者负责从游戏逻辑到服务器架构的完整游戏开发。
技术栈:
- 游戏引擎:Unity、Unreal、Godot
- 网络编程:Photon、自定义Socket
- 后端服务:用户认证、排行榜、支付
- 分析工具:游戏数据分析、A/B测试
4. 低代码/无代码全栈开发
低代码全栈开发者使用可视化工具快速构建应用。
技术栈:
- 平台:OutSystems、Mendix、Power Apps
- 集成:API连接器、数据映射
- 自定义扩展:JavaScript、SQL
- 部署:云托管、本地部署
全栈开发方向选择指南
不同的全栈开发方向适合不同背景和兴趣的开发者。下表对比了各个方向的关键特点:
| 全栈方向 | 入门难度 | 技术更新频率 | 市场需求 | 薪资水平 | 适合人群 |
|---|---|---|---|---|---|
| Web全栈 | ★★★☆☆ | 高 | 非常高 | 中高 | 前端转型、通用开发者 |
| 移动全栈 | ★★★★☆ | 中高 | 高 | 高 | 移动开发爱好者、UX关注者 |
| DevOps全栈 | ★★★★★ | 中 | 高 | 很高 | 运维背景、系统架构师 |
| AI/ML全栈 | ★★★★★ | 高 | 中高 | 很高 | 数学背景强、算法爱好者 |
| IoT全栈 | ★★★★☆ | 中 | 中 | 中高 | 硬件爱好者、嵌入式开发者 |
| 区块链全栈 | ★★★★★ | 高 | 波动大 | 很高 | 密码学爱好者、金融科技人才 |
| AR/VR全栈 | ★★★★★ | 中高 | 增长中 | 高 | 3D/游戏开发背景、创意人才 |
| 游戏全栈 | ★★★★☆ | 中 | 稳定 | 中高 | 游戏爱好者、图形学背景 |
| 低代码全栈 | ★★☆☆☆ | 低 | 增长快 | 中 | 业务分析师、快速原型开发者 |

选择合适方向的考虑因素
选择全栈开发方向时,应考虑以下因素:
- 个人兴趣与背景:选择与你兴趣相符的方向会大大提高学习效率
- 市场需求:考虑当地和远程工作市场对各方向的需求情况
- 学习曲线:评估自己能投入的学习时间与方向的复杂度
- 发展前景:关注技术趋势,选择有长期发展潜力的方向
- 收入潜力:不同方向的薪资水平和天花板各不相同



全栈开发学习路径
无论选择哪个全栈方向,都可以遵循以下通用学习路径:

图8:全栈开发学习路径思维导图展示了成为全栈开发者的知识体系。
全栈开发者的职业发展
全栈开发者的职业路径通常有以下几种选择:
- 技术专家路线:在特定全栈方向深耕,成为该领域的技术专家或架构师
- 创业路线:利用全栈技能快速构建MVP,验证创业想法
- 自由职业路线:接全栈项目外包,提供端到端解决方案
- 技术管理路线:凭借全局视角,转向技术团队管理岗位
结语:全栈开发的未来展望
作为一名在全栈开发领域深耕多年的技术人,我见证了这个领域从简单到复杂、从通用到专业的演变过程。全栈开发不再是"样样通样样松"的代名词,而是在特定领域内具备端到端解决问题能力的专业角色。在我看来,未来的全栈开发将呈现以下趋势:首先,垂直领域的专业化会更加明显,"T型人才"将成为主流,即在某一领域有深度,同时保持足够的广度;其次,低代码/无代码工具将改变全栈开发的工作方式,让开发者更专注于业务逻辑而非重复性编码;第三,AI辅助编程将大幅提升全栈开发效率,让开发者能够更快地实现想法。对于想要进入全栈开发领域的新人,我的建议是:不要试图学习所有技术,而是选择一个感兴趣的垂直方向深入学习;构建真实项目而不是只看教程;积极参与开源社区,与他人协作;保持终身学习的心态,因为技术永远在变,学习能力才是最核心的竞争力。全栈开发是一条充满挑战但也充满机遇的道路,希望这篇文章能为你指明方向,让你在这条路上走得更加坚定和从容。
■ 我是蒋星熠Jaxonic!如果这篇文章在你的技术成长路上留下了印记
■ 👁 【关注】与我一起探索技术的无限可能,见证每一次突破
■ 👍 【点赞】为优质技术内容点亮明灯,传递知识的力量
■ 🔖 【收藏】将精华内容珍藏,随时回顾技术要点
■ 💬 【评论】分享你的独特见解,让思维碰撞出智慧火花
■ 🗳 【投票】用你的选择为技术社区贡献一份力量
■ 技术路漫漫,让我们携手前行,在代码的世界里摘取属于程序员的那片星辰大海!