分享一个开源的MCP工具使用的AI Agent 支持常用的AI搜索/地图/金融/浏览器等工具

本文涉及的产品
交互式建模 PAI-DSW,每月250计算时 3个月
模型在线服务 PAI-EAS,A10/V100等 500元 1个月
模型训练 PAI-DLC,100CU*H 3个月
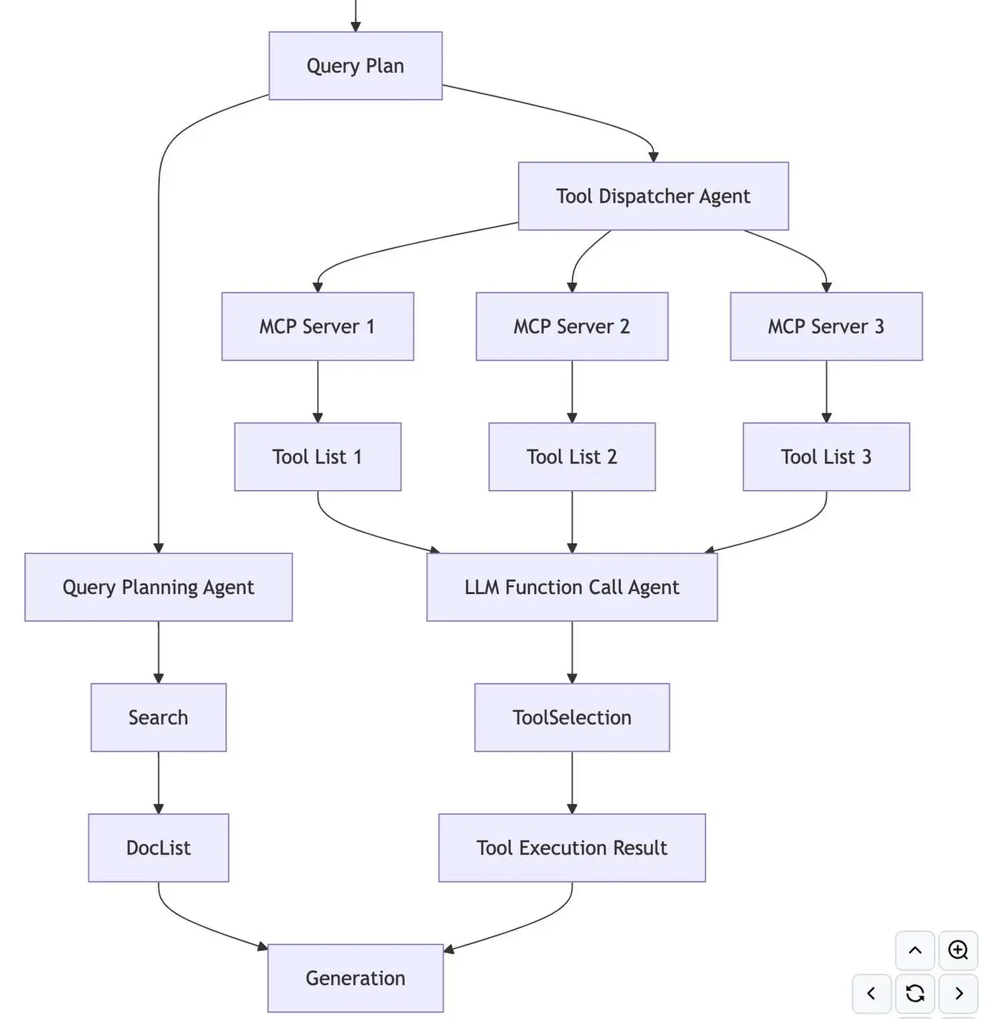
简介: 介绍一个开源可用的 MCP Tool Use 通用工具使用的 AI Agent (GitHub: https://github.com/AI-Agent-Hub/mcp-marketplace ,Web App https://agent.deepnlp.org/agent/mcp_tool_use,支持大模型从Open MCP Marketplace (http://deepnlp.org/store/ai-agent/mcp-server) 的1w+ 的 MCP Server的描述和 Tool Schema 里面,根据用户问题 query 和 工具 Tool描述的 相关性,选择出来可以满足

介绍一个开源可用的 MCP Tool Use 通用工具使用的 AI Agent (GitHub: https://github.com/AI-Agent-Hub/mcp-marketplace ,Web App https://agent.deepnlp.org/agent/mcp_tool_use,支持大模型从Open MCP Marketplace (http://deepnlp.org/store/ai-agent/mcp-server) 的1w+ 的 MCP Server的描述和 Tool Schema 里面,根据用户问题 query 和 工具 Tool描述的 相关性,选择出来可以满足用户意图的MCP Server和工具,提供如AI Search AI搜索,Browser Use自动化浏览器使用,金融数据 (Finance), 地图 (Map Service) 等等。


q=latest NBA news, 使用了AI搜索Tavily 工具



1. 核心功能

a. Agent Toolbox 工具箱,提供了从 Open MCP Marketplace里筛选和  搜索  MCP Server的功能,方便添加到 Available Tools池子里。

b. 工具相关性 RAG Dispatcher 利用RAG技术从 MCP Server Tool 工具描述中,检索出来满足用户意图的工具。

c. MCP客户端 + Playground,提供 MCP 服务本地启动和 Tool Call Run 执行环境,(类似于 Cursor/Claude Desktop 的 Agent 模式)

d. 大模型API 集成 LLM Integration,支持各种SOTA大模型调用,如  OpenAI, Gemini, Claude, Qwen 系列模型。

e. 常见用户场景的 MCP Tools 集成 (AI Search, Finance, Map and Location Service, Browser Usage, etc.)

试用地址:https://agent.deepnlp.org/agent/mcp_tool_use

开源代码:https://github.com/AI-Agent-Hub/mcp-marketplace


快速大家搭建 AI 搜索 使用Tavily Search工具

image_demo_ai_search.jpg


2. 功能介绍

2.1 Agent Toolbox

工具箱提供了从 Open MCP Marketplace 中根据类目 (如 Official/Map) 筛选或者搜索 (MCP Search) 功能来选择 希望尝试的 MCP 工具,之后点击添加可以加到 Agent 可以调用的 Available Tools 里面了。

MCP 工具应用市场:https://www.deepnlp.org/store/ai-agent/mcp-server


2.2 Tool RAG Relevance  Dispatcher (RAG)


2.3 大模型选择工具和参数之后 用户确认Workflow

这个功能类似于 Cursor 或者是 Claude Desktop 的Agent Mode,用户可以针对 LLM 选择的工具和参数,来进行确认或者取消。


2.4 MCP Tools Playground 工具接口调试

例如:高德地图MCP Server 的 Tools的TAB下,填入参数调试 maps_weather 这个 API

AMAP MCP 高德地图 MCP


3. 各种领域 MCP 工具调用 Agent Use Cases

3.1 AI 搜索 (MCP工具:Tavily,Brave Search,Google Custom Search)

Query: Latest NBA News

Live Demo:

https://agent.deepnlp.org/agent/mcp_tool_use/share/e8eabec2-7bc9-4b2e-b4fc-6cca3f1dad0d


AI搜索MCP 工具对比使用:

https://agent.deepnlp.org/agent/mcp_tool_use?server=tavily-ai/tavily-mcp,google-search/google-search

AI搜索MCP 服务器的工具Tool的调试接口:

https://www.deepnlp.org/store/ai-agent/mcp-server/pub-tavily-ai/tavily-mcp

https://www.deepnlp.org/store/ai-agent/mcp-server/pub-adenot/mcp-google-search

3.2 金融类 Finance MCP 工具

MCP工具:finance-agent-mcp-server (雪球,HKEX,美股等股票)

Query: Tencent Stock Price

Query: Find the Microsoft and Nvidia Stock Price and Market Cap. Who has higher market cap today?

Live Demo: https://agent.deepnlp.org/agent/mcp_tool_use/share/58d20f13-bb4f-4740-a772-392f6c7d6af1


对比工具: https://agent.deepnlp.org/agent/mcp_tool_use?server=AI-Hub-Admin/finance-agent-mcp-server

Finance Agent MCP Server 调试接口:

https://www.deepnlp.org/store/ai-agent/mcp-server/pub-AI-Hub-Admin/finance-agent-mcp-server


3.3 浏览器使用自动化 Browser

MCP 工具:puppeteer, Playwright

q=Open arxiv website and show most recent papers

对比不同 MCP Tool Use Agent

https://agent.deepnlp.org/agent/mcp_tool_use?server=puppeteer/puppeteer

https://agent.deepnlp.org/agent/mcp_tool_use?server=executeautomation/mcp-playwright

Demo Share: https://agent.deepnlp.org/agent/mcp_tool_use/share/07c005aa-b72a-477e-89f8-1c7dff0e623b


浏览器MCP的 puppeteer, Playwright 调试接口:

https://www.deepnlp.org/store/mcp-server/mcp-server/puppeteer/puppeteer

https://www.deepnlp.org/store/mcp-server/mcp-server/pub-executeautomation/mcp-playwright


3.4. 地图和工具服务 Map and Location

MCP 工具:Google Map,高德地图,百度地图

Query=上海天气怎么样

Live Demo: https://agent.deepnlp.org/agent/mcp_tool_use/share/54946ada-277c-4e0e-83a0-a7ab0d6e646e


对比不同地图类  MCP Server:

https://agent.deepnlp.org/agent/mcp_tool_use?server=google-maps/google-maps,amap-mcp/amap-mcp-%E9%AB%98%E5%BE%B7%E5%9C%B0%E5%9B%BE-mcp,baidu-map/baidu-map-mcp-%E7%99%BE%E5%BA%A6%E5%9C%B0%E5%9B%BE-mcp-server

高德MCP: https://www.deepnlp.org/store/mcp-server/map/pub-amap-mcp/amap-mcp-%E9%AB%98%E5%BE%B7%E5%9C%B0%E5%9B%BE-mcp

Google的 MCP:https://www.deepnlp.org/store/mcp-server/map/pub-google-maps/google-maps

百度MCP:https://www.deepnlp.org/store/mcp-server/map/pub-baidu-map/baidu-map-mcp-%E7%99%BE%E5%BA%A6%E5%9C%B0%E5%9B%BE-mcp-server

地图类MCP:https://www.deepnlp.org/store/mcp-server/map

相关文章
|
2月前
|
人工智能 自然语言处理 算法
【2025云栖大会】AI 搜索智能探索:揭秘如何让搜索“有大脑”
2025云栖大会上,阿里云高级技术专家徐光伟在云栖大会揭秘 Agentic Search 技术,涵盖低维向量模型、多模态检索、NL2SQL及DeepSearch/Research智能体系统。未来,“AI搜索已从‘信息匹配’迈向‘智能决策’,阿里云将持续通过技术创新与产品化能力,为企业构建下一代智能信息获取系统。”
328 9
|
2月前
|
SQL 人工智能 机器人
AI Agent新范式:FastGPT+MCP协议实现工具增强型智能体构建
FastGPT 与 MCP 协议结合,打造工具增强型智能体新范式。MCP 如同 AI 领域的“USB-C 接口”,实现数据与工具的标准化接入。FastGPT 可调用 MCP 工具集,动态执行复杂任务,亦可作为 MCP 服务器共享能力。二者融合推动 AI 应用向协作式、高复用、易集成的下一代智能体演进。
323 0
|
3月前
|
人工智能 自然语言处理 数据库
超越传统搜索:RAG如何让AI更懂你
超越传统搜索:RAG如何让AI更懂你
491 109
|
3月前
|
人工智能 自然语言处理 数据库
超越关键词搜索:RAG如何让AI真正“理解”你的问题
超越关键词搜索:RAG如何让AI真正“理解”你的问题
250 102
|
人工智能 Cloud Native 搜索推荐
【2025云栖大会】阿里云AI搜索年度发布:开启Agent时代,重构搜索新范式
2025云栖大会阿里云AI搜索专场上,发布了年度AI搜索技术与产品升级成果,推出Agentic Search架构创新与云原生引擎技术突破,实现从“信息匹配”到“智能问题解决”的跨越,支持多模态检索、百亿向量处理,助力企业降本增效,推动搜索迈向主动服务新时代。
339 0
|
2月前
|
数据采集 人工智能 程序员
PHP 程序员如何为 AI 浏览器(如 ChatGPT Atlas)优化网站
OpenAI推出ChatGPT Atlas,标志AI浏览器新方向。虽未颠覆现有格局,但为开发者带来新机遇。PHP建站者需关注AI爬虫抓取特性,优化技术结构(如SSR、Schema标记)、提升内容可读性与语义清晰度,并考虑未来agent调用能力。通过robots.txt授权、结构化数据、内容集群与性能优化,提升网站在AI搜索中的可见性与引用机会,提前布局AI驱动的流量新格局。
119 8
|
2月前
|
人工智能 自然语言处理 监控
2025年,开启GEO优化新时代,为企业抢占AI搜索先机
AI的不断重塑传统的信息入口之际,用户的搜索行为也从单一的百度、抖音的简单的查找答案的模式,逐渐转向了对DeepSeek、豆包、文心一言等一系列的AI对话平台的更加深入的探索和体验。DeepSeek的不断迭代优化同时,目前其月活跃的用户已破1.6亿,全网的AI用户规模也已超过6亿,这无疑为其下一阶段的迅猛发展提供了坚实的基础和广泛的市场空间。
|
2月前
|
人工智能 自然语言处理 监控
2025年GEO优化服务商推荐:森潮GEO支持多平台AI搜索排名优化
2025年AI搜索重塑营销格局,GEO优化成企业新战场。森潮GEO凭借AI先发优势,助力品牌在DeepSeek、文心一言等平台实现“一问就有你”,抢占用户决策C位,引领从SEO到GEO的范式革命。
|
3月前
|
机器学习/深度学习 人工智能 机器人
AI Compass前沿速览:Nano Bananary、MCP Registry、通义DeepResearch 、VoxCPM、InternVLA·M1具身机器人
AI Compass前沿速览:Nano Bananary、MCP Registry、通义DeepResearch 、VoxCPM、InternVLA·M1具身机器人

热门文章

最新文章