好奇心之旅:Cursor代码库索引机制的学习笔记

简介: 本文介绍了Cursor等AI编程工具中codebase indexing的技术原理,包括Merkle Tree与向量数据库的应用,以及开源方案Continue的启发。作者通过探索这些工具背后的机制,提升了对AI编程和代码索引技术的理解,也为进一步学习提供了思路。

旅程的起点

高德信息工程团队正朝着"AI-First团队"的方向转型,致力于构建一支深度融合AI能力的新型业务研发团队。有幸成为AI先锋队的一员,在这个过程中获得了许多专业的培训机会,学习了基于AI工具进行项目开发的各种范式和成功案例。


在日常业务开发中,我们开始大量使用Cursor进行需求分析、方案设计以及代码编写。这个工具不仅有效扩展了我的技术边界,更显著提升了我的研发效率。从最初的谨慎尝试到现在的深度依赖,AI编程工具已经成为我开发流程中不可或缺的一部分。


虽然在使用层面我已经积累了不少经验和技巧,但对于这些工具的底层机制,我了解甚少。一个现象引起了我的注意:早期的AI编程插件大多只能提供单文件维度的代码辅助,而现在的Cursor等AI编程工具却能够基于整个代码库进行智能分析和代码生成。这种能力的跃升背后究竟隐藏着什么样的技术机制?出于这样的好奇心,我在工作之余花时间查阅了相关资料,试图揭开codebase indexing这个"黑盒"的神秘面纱。


本文将记录我以一个"外行"的视角,用朴素直观的方式去思考,通过搜集公开资料、进行实验验证,一步步探索codebase索引机制的过程。这既是一次技术探索,也是一次个人学习的记录,帮助我补充在AI编程相关领域的知识空白。希望这个探索历程能够给同样对AI编程工具原理感兴趣的朋友们带来启发,也期望能够抛砖引玉,引发更多有价值的讨论。


从Cursor官方文档开始

对于这样的闭源软件, 只能通过官方公开渠道检索其技术细节, 这里使用官方网站的“Search”功能获取codebase相关资料, 另外在其Forum里也查到一些关键信息。

阅读完所有的文档资料后, 对于cursor的codebase indexing, 可以汇总如下:


工作过程

  • 扫描打开的文件夹,计算所有文件的 Merkle 树哈希;
  • 遵循 .gitignore、.cursorignore 和 .cursorindexingignore,忽略指定文件/目录;
  • Merkle 树同步到服务器,每10分钟检测变更,仅上传变更文件;
  • 服务器端对文件分块并计算向量,存储于 Turbopuffer,缓存于 AWS;
  • 同时索引Git历史(提交SHA、父级信息、混淆文件名);
  • 查询时本地计算向量,服务器返回混淆文件路径和行号,客户端读取对应代码片段后上传用于AI回答;


隐私与安全

  • 文件路径按'/'和'.'分段,使用客户端密钥+6字节随机数加密,泄露部分目录结构但隐藏大部分信息;
  • 隐私模式下,不在服务器或Turbopuffer存储明文代码;
  • 临时缓存文件使用客户端生成的唯一密钥加密,仅在请求期间存在;
  • 存在向量逆向攻击的理论风险;
  • 索引服务经常高负载,可能需要多次上传才能完全索引;


功能效果

  • 聊天模式中的代码库搜索工具,用于语义搜索;
  • 更好的AI建议上下文理解;
  • 更准确的文件和代码发现;
  • 当Cursor自动搜索上下文时提高相关性;


总结

可以用以下两个流程图总结cursor codebase indexing 以及query的流程:



对于以上的流程, 外行的我有了一些思路, 也产生了一些疑问

  • Merkle Tree是什么? 起到了什么作用?
  • turbopuffer看起来是一个向量库, 为什么cursor要将向量存入其中? 它解决了什么场景下的什么问题?


理解Merkle tree


什么是Merkle Tree

默克尔树(Merkle Tree)也叫哈希树,是一种树形数据结构:

  • 叶子节点(Leaf Node):每个叶子节点存储的是某个数据块的加密哈希值。
  • 非叶子节点(Branch/Inner Node):每个非叶子节点存储的是其所有子节点哈希值拼接后的哈希。

举例说明:

假设有两个数据块 L1 和 L2

先分别对 L1、L2 计算哈希,得到 Hash 0-0 和 Hash 0-1。

然后将 Hash 0-0 和 Hash 0-1 拼接,再计算一次哈希,得到 Hash 0(父节点)。

最后将Hash 0与Hash 1拼接, 再计算一次哈希, 得到Top Hash(根节点)



Merkle Tree 的作用

1. 高效验证

要证明某个数据块属于这棵树,只需要提供从该叶子节点到根节点路径上的"兄弟节点"哈希值。验证复杂度为 O(log n),而不是 O(n)。

2. 数据完整性保证

只要根哈希(Merkle Root)保持不变,就能确保整个数据集未被篡改。任何底层数据的修改都会导致根哈希发生变化。

3. 增量同步

通过比较不同版本的Merkle Tree,可以快速定位发生变化的数据块,实现高效的增量同步。


Merkle Tree 的应用场景

  • 区块链技术:比特币、以太坊等用于验证交易数据的完整性;
  • 分布式存储:IPFS、Amazon DynamoDB等用于数据一致性校验;
  • 版本控制系统:Git使用类似机制追踪文件变更和验证仓库完整性;

因为没有接触过区块链和分布式存储原理, 这里用每个程序员都使用的git来简单介绍下Merkle Tree在版本控制系统里的应用。


版本控制软件git

Git 的对象分为四类:blob、tree、commit、tag

Merkle Tree 结构体现在 blob、tree、commit 这三层

  • blob:存储文件内容(叶子节点)。
  • tree:存储目录结构,记录目录下所有的 blob/tree 的哈希(中间节点)。
  • commit:存储一次提交,指向一个 tree(根节点),并且包含父 commit 的哈希以及作者、时间等信息。

通过一个简单的示例来说明, 构造一个文件目录如下


/Users/ko/Documents/merkle/
├── README.md
└── src/
    └── main.java

第一次提交

README.md 内容为 A

src/main.java 内容为 X

最后得到的Merkle Tree 如下:

commit: a5c4eb6c4ed44900b95443d46ed36eda32565153
  |
  tree: 8bcb6f78f38f983a8448ecdb31c467e7f939a0a3
   ├── README.md → blob: f70f10e4db19068f79bc43844b49f3eece45c4e8   (内容: A)
   └── src/
         |
         tree: f12699dee33a0dee793f9f12d78f72e4c1db66ee
             └── main.java → blob: 62d8fe9f6db631bd3a19140699101c9e281c9f9d   (内容: X)

第二次提交

修改 src/main.java,内容变为 Y,README.md 没变。

截图省略, 最后得到的Merkle Tree如下:

commit: 89525719a212f4eca05046aabd270ffb33986359
  |
  tree: c804c7202de606c518dc2bef93d9e3a5c5e71da2
   ├── README.md → blob: f70f10e4db19068f79bc43844b49f3eece45c4e8   (内容: A)
   └── src/
         |
         tree: 52e68717674074112abe8865a0be7fc111b1e523
             └── main.java → blob: 9bda8c35c2f1978aa4b691660a4a1337523d3ce4   (内容: Y)

只要递归对比两次提交的 tree 结构,找到哈希不同的 blob,就能精准识别出所有被修改的文件。

这正是 Merkle Tree 在 Git 变更识别中的核心价值。


Merkle Tree在git中的功能总结

  • 高效完整性校验,防篡改
  • 每个对象(blob、tree、commit)都用哈希值唯一标识,任何内容变动都会导致哈希变化。
  • 只要根哈希(commit 哈希)没变,说明整个项目历史、内容都没被篡改。
  • 高效存储与去重
  • 相同内容的文件(blob)或目录结构(tree)只存一份,极大节省空间。
  • 没有变动的部分直接复用历史对象,无需重复存储。
  • 高效对比和查找变更
  • 只需对比 tree 或 commit 的哈希,就能快速判断两次提交是否完全一致。
  • 递归对比 tree 结构,可以高效定位到具体变动的文件和内容。
  • 历史可追溯,结构清晰
  • 每个 commit 通过 parent 字段串联,形成不可篡改的历史链。
  • 可以随时还原任意历史时刻的完整项目快照。


探索turbopuffer向量数据库

Search every byteserverless vector and full-text search built from first principles on object storage: fast, 10x cheaper, and extremely scalable

从官网的标题图中我们可以得到以下信息:

我们也发现turbopuffer将cursor作为其优秀案例宣传, 并解释了cursor选择该产品的原因和结果。

可以简单总结为:

turbopuffer的serverless架构, 缓存/冷热策略,为Cursor实现了成本和性能的完美平衡。


产品体验

turbopuffer采用按量计费的模式, 但其限制了64美元/月的最低消费, 在与他们的解决方案工程师沟通之后, 同意为我的账号加白处理进行免费体验。

turbopuffer提供了一系列标准的HTTP RESTful 接口, 供业务方对向量库进行读写操作

这里用cursor快速实现了一个python用例, 其功能是对一个代码文件分块, 调用本地通过ollama部署的向量模型nomic-embed-text向量化, 然后调用turbopuffer提供的write接口写入向量库, 最后调用Query检索向量。

turbopuffer在WEB上提供了较为简单的管理后台, 可以查看Namespaces, Documents, Rows Written, Queries, Storage 等相关统计信息。

体验下来, turbopuffer简单易用, 没有太多的复杂功能, 就是一个提供存储和检索能力的向量库. 其真正的核心技术应该在于其独特的后端架构和由此带来的性能优化以及成本优势, 下面将对其架构设计进行介绍。


架构分析

以下分析来自于turbopuffer官方提供的架构文档, 为了便于理解, 先对频繁出现的一些陌生名词进行简单的解释。

数据写入

写入操作并不会直接将数据写入到向量库中, 而是放入到WAL日志文件中

  • 每一次写入操作在文件写入对象存储成功后同步返回;
  • 采用100毫秒的时间窗口来收集请求, 所有对同一命名空间的并发写入,都会被合并成一个单独的WAL文件;
  • 每个命名空间每秒最多只能提交一次批处理后的WAL文件。

可以看到turbopuffer牺牲了单次操作的响应速度(高延迟),换来了系统处理海量并发请求的能力(高吞吐量)。

这对于代码索引这类后台批量任务来说,是非常理想的设计。它不关心单次写入快不快,只关心能否在短时间内把所有数据都“喂”给系统。

这里有一个关键点, 新写入的数据还没有写入索引文件中, 这时候如何保证数据可查? turbopuffer对此有个特殊逻辑, 见后文的分析。

索引创建

这里使用了典型的生产者-消费者的设计模式

  • write进程把“这里有一批新数据需要被索引”这个任务放入Indexing Queue;
  • indexer进程则从队列中取出任务来执行;

两类进程相互独立工作, 互不干扰, 提升了系统的稳定性和吞吐量。

索引的初始化流程如下:

1.聚类

通过聚类算法(如K-Means),将所有向量分成预先设定好的多个簇。

2.计算质心

对于每个“簇”,系统会计算出一个“质心(Centroid)”向量。这个质心是该簇内所有向量的“平均代表”或“几何中心”,最能体现这个簇的整体特征。

3.创建质心索引:

为质心向量单独创建一个小而快的索引文件centroids.bin。这个文件体积小,可以被快速加载和搜索。

4.存储数据块:

同一个簇内的所有原始向量数据,会被物理上存储在一起,形成一个连续的数据块(Data Block),并存放到对象存储中。系统会记录下每个质心对应的数据块在对象存储上的具体位置, 比如说clusters-1.bin的1000-5000字节的数据属于类别1。

turbopuffer使用了SPFresh,它是一个支持就地向量更新的系统,主要解决了传统向量数据库在大规模数据更新时需要全局重建索引导致的高资源消耗、查询性能波动和服务中断问题。通过LIRE增量重平衡协议,只重新分配分区边界的少量向量而非重建整个索引,在十亿级向量规模下,仅需要传统方案1%的内存和不到10%的CPU资源,就能提供稳定的查询性能和24小时不间断的服务,完美契合了基于对象存储的云原生架构需求。

其实现方案超出了我当前的认知水平, 就不在此展开, 感兴趣的同学可以通过"SPFresh: Incremental In-Place Update for Billion-Scale Vector Search"这篇论文学习。

数据检索

冷查询

对于用户的一次检索请求, 通常有以下三轮网络交互

缓存策略

  • 首次查询(冷查询):当一个命名空间(namespace)第一次被查询时,系统需要直接从对象存储读取索引数据。这个过程很慢,对于100万文档的规模,中位数延迟(p50)为402毫秒。
  • 数据被缓存:首次查询完成后,该命名空间的所有索引数据会被自动加载到查询节点服务器的高速NVMe固态硬盘上。
  • 后续查询(热查询):一旦数据被缓存,后续的查询将直接从高速NVMe读取,速度急剧提升。同样的查询,中位数延迟(p50)降至16毫秒,性能提升了约25倍。
  • 预热机制
  • 官方提供了Warm cache API, 该接口的会立即启动后台的缓存加载任务
  • 官方建议在用户登陆或者打开应用时, 调用该接口, 在用户执行止一次查询操作时, 就能够体验极速的响应, 完全感受不到冷启动的延迟。
  • 系统会将针对同一个命名空间的后续查询,路由到同一个查询节点(Query Node)上。这确保了请求能够命中该节点上的热缓存。任何一个查询节点都有能力处理任何一个命名空间的查询。如果某个节点发生故障,或者因为负载均衡需要,请求可以被无缝地转移到其他节点上。


总结

turbopuffer是一个云原生向量数据库,专注于提供高性能的向量存储与检索能力。核心功能包括ANN近似最近邻搜索、BM25全文搜索、混合查询和丰富的属性过滤。其技术特点是基于对象存储的存算分离架构,支持命名空间隔离的多租户模式,查询延迟P50仅16ms,写入性能达10,000+向量/秒,并提供强一致性保证。

Cursor在2023年11月迁移到turbopuffer后,实现了20倍成本降低、无限命名空间的无服务器模型,以及峰值1M+写入/秒的高性能表现。turbopuffer通过SPFresh就地更新技术和冷/热缓存机制,完美解决了Cursor代码库向量化和智能代码理解的需求。


更多的疑问

经过前两章知识的补充, 我的理解似乎更加深刻了。

Merkle tree 负责本地变更检测和高效同步,turbopuffer 负责云端的向量存储与检索。

  • 首先, 通过使用Merkle Tree, cursor能够快速diff出修改的文件;
  • 对于修改的文件, cursor会对文件分chunk, 然后计算出向量;
  • 因为cursor在文档中承诺隐私模式下源代码不会上传给第三方, 所以只会传入向量和一些属性字段(行数范围, 加密的路径等)到turbopuffer;
  • turbopuffer异步更新索引;
  • 查询时cursor先对查询语句计算向量, 然后调用turbopuffer拿到结果, 拿结果在本地获取具体的代码片段构造上下文, 最后调用大模型服务;

懂得越多, 疑问也变得更多了

  • 构造Merkle Tree, 执行diff操作的触发时机是啥? diff之后如何更新向量?
  • cursor如何对文件分chunk? 使用什么模型计算向量的?
  • 对于多分支开发的项目, 如何有效避免重复计算?

关于 Cursor 项目的 codebase index, 在网络上能够获取到的原理信息也仅限如此了。真是让人意犹未尽, 有种漂浮在空中的感觉。

换个思路, 何不从开源生态中寻找答案? 毕竟技术的发展往往是相互借鉴的,同类型的产品往往有着相似的设计理念和实现思路。一顿搜寻之后, continue走进了我的视线。


开源方案Continue的启发


产品试用


先准备好本地的相关环境, 这里我通过ollama在本地部署deepseek7b和nomic-embed-text。

在vscode上安装continue插件并配置好模型:

这里我打开了一个自己的python项目, 可以看到能够正常进行codebase indexing。

在index complete完成之后可以在对话框中使用@codebase命令, 可以正常从codebase中检索出相似的代码文件。

在homs目录下可以看到生成了索引文件夹, 索引相关的内容应该就在这里。

可以看到continue的codebase的交互方式和使用方式与cursor如出一辙, 必须好好研究一下它的实现方式。


探索Index模块

core/indexing目录是我们需要关注的代码实现, 它们负责文件变更检测、索引构建、全文检索、分块处理等功能。

首先阅读README.md, 从中可以得到以下关键信息

  • continue使用的是标签系统(tagging system)来确保相同的文件内容不会被计算多次;
  • 对文件内容的哈希结果称为cacheKey, 用于判断文件是否相同;

完整索引流程

1.检查所有文件的修改时间戳(mtime),快速判断文件是否变更。

2.与本地 SQLite 快照数据对比,分出“新增、删除、需更新”的文件。

3.对于这些文件, 将其分成四类文件列表(compute、delete、addTag、removeTag)

4.将文件列表交给索引器( CodeSnippets、FullTextSearch、Chunk、LanceDb)统一处理。

默认包含以下四种索引器

我们的分析将聚焦在continue如何对整个代码库计算向量并存储到向量数据库里, 这个过程涉及到的核心代码文件如下:

事件驱动的索引更新

事件触发

  • 用户主动点击重建索引按钮全量重建
  • 文件创建、修改、删除时自动增量更新
  • 分支切换、忽略文件变更时全量重建
  • 事件监听器会收集变动的文件路径,准备进行索引刷新。

全局锁

  • 在 refreshCodebaseIndexFiles 内部,首先检查 indexingCancellationController(全局唯一)。
  • 如果当前已有索引任务在进行,则新请求会被直接忽略,不会并发执行,保证索引操作串行化。

ignore 过滤

  • 对每个待处理文件,调用 shouldIgnore判断是否应被忽略。
  • 只有未被 ignore 的文件才会进入后续索引流程。

refreshFile

  • 通过refreshFile,对每个需要索引的文件进行实际的索引刷新。


索引刷新的具体过程

更新文件索引的核心流程在core/indexing/CodebaseIndexer.tsrefreshFile方法中。

为代码库创建索引有三个核心步骤, 下面将深入进行分析。

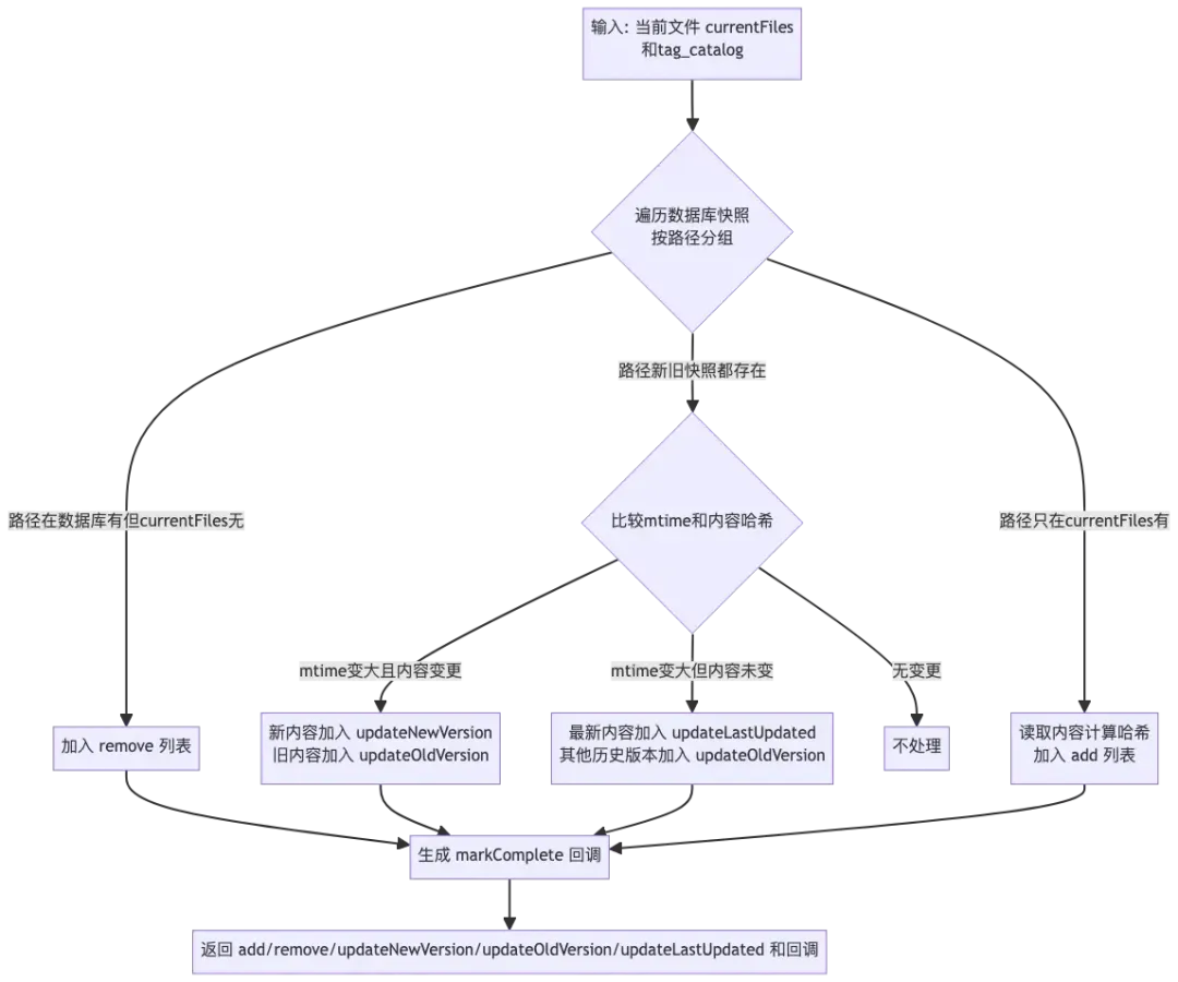
步骤1: getAddRemoveForTag

该方法的主要作用是和本地DB里的tag_catalog表做比较, 生成初步的操作列表。

以下是tag_catalog的数据示例

tag = dir + branch + artifactId

tag_catalog 是 Continue 索引系统的核心快照表,用于记录每个分支/目录/索引类型下,已被索引文件的快照信息。

它保证了多分支、多目录、多种索引类型下的索引状态独立且可追踪,是判断文件是否需要重新索引的关键依据。


其具体的执行逻辑如下图

其中markComplete回调会在最后的索引执行器里执行。

步骤2: getComputeDeleteAddRemove

该方法的主要作用是结合上一步返回的结果和本地DB里的global_cache表做比较, 生成最终的操作列表。

以下是global_cache的数据示例:

global_cache是内容(cacheKey)维度的数据, 记录的是唯一内容在哪些分支、目录、索引类型下被引用

  • 同样内容在不同分支/目录/索引类型下只需索引一次,其他地方只需“打标签”即可
  • 在删除文件或切换分支时,判断某内容是否还能被其他分支/目录引用,决定是彻底删除还是仅移除标签。

其具体的执行逻辑如下图

步骤3: 索引器执行udpate

该方法的主要作用是基于上一步返回的最终操作列表,  结合本地DB里的lance_db_cache表, 调用索引器执行索引相关的操作

以下是lance_db_cache的数据示例

lance_db_cache 记录每个代码分块(chunk)的详细信息,包括唯一标识(uuid)、内容哈希、所属文件、分块范围、具体内容、向量值等。

  • 作为 LanceDB 向量数据库的本地缓存,支持高效的分块检索、标签管理和分块级别的增删改查。
  • 支持多分支、多目录、多索引类型下的分块数据管理,便于分块的复用与去重。
  • 为语义检索、相似度搜索等 AI 功能提供底层数据支撑。

以下是索引器LanceDbIndex针对步骤2返回的操作列表执行的具体操作。

可以看到针对不同的操作类型, 会对DB和向量数据执行不同的操作。

操作类型

意义说明

处理方式

lanceDB

lance_db_cache

markComplete(tag_catalog)

markComplete (global_cache)

compute

新内容或内容变更,需要真正生成向量

读取文件内容,分块,生成向量

insert

insert

upsert

upsert

del

内容彻底无用,需完全移除索引和缓存

删除相关数据及缓存

delete

delete

delete

delete

addTag

内容已存在,只需为当前分支/目录/索引类型“挂名”

拷贝向量, 插入缓存

copy

insert

upsert

upsert

removeTag

只移除当前分支/目录/索引类型的标签,不删内容本身

删除该分支向量

delete

不操作

delete

delete

lastUpdated

内容未变,仅更新时间戳,保持快照与文件系统一致

只更新lastUpdated 字段

不操作

不操作

update lastUpdated

不操作


注意:lanceDB的分表规则为dir + branch + artifactId, 即在不同分支的同一文件, 会有多个copy的向量数据。

向量检索过程

前面讲了对代码库创建向量并写入向量库的过程, 这里顺便看下retrieve的流程, 这里就相对简单多了。

小结

天塌了, continue在对codebase进行indexing时并没有使用Merkle tree !

但这次探索也并非毫无价值, continue的实现也是一种新思路。

但是掌握一个新的解决方案, 也不是一件坏事, 对其进行简单的总结。

  • 代码文件被分块、生成向量,写入 lance_db_cache 和 LanceDB
  • 文件内容哈希被记录到 tag_catalog(本地快照)和 global_cache(全局缓存)。

用更通俗的方式来解释这三个DB模型:

tag_catalog:

分支维度的完整文件快照, 每个分支下的每个文件都有唯一一条记录, 用于和当前的文件做比较, 判断文件的操作类型(新增, 删除, 修改), 无论什么操作, 该记录都会被更新.

global_cache:

表示某个文件内容当前在哪个分支已经有向量, 是一个全局的缓存, 主要在多分支场景下避免重复计算

lance_db_cache:

向量库内容的DB缓存, 与向量库的内容一致, 在多分支场景可以拷贝向量, 避免重复计算, 同时在检索场景反查出chunk的内容.

该种技术方案具有如下的优点:

  • 只需对比内容哈希和时间戳即可精准判断哪些文件需要重新索引,极大提升索引效率;
  • 通过全局缓存, 减少多分支场景下向量计算量;
  • 支持多种索引器, 并可进行扩展;
  • 索引操作可追踪, 可恢复, 保证一致性;

缺点:

  • 依赖文件系统事件触发索引刷新, 容易漏检;
  • 目录结构调整需要全部重新计算;
  • 没有实现chunk维度的复用(如果一个大文件, 只是在最后追加了一行代码, 按照现在的compute流程, 会将文件拆分成多个chunk, 分别计算向量存储, 而实际只需要对最后一个chunk重新计算即可);


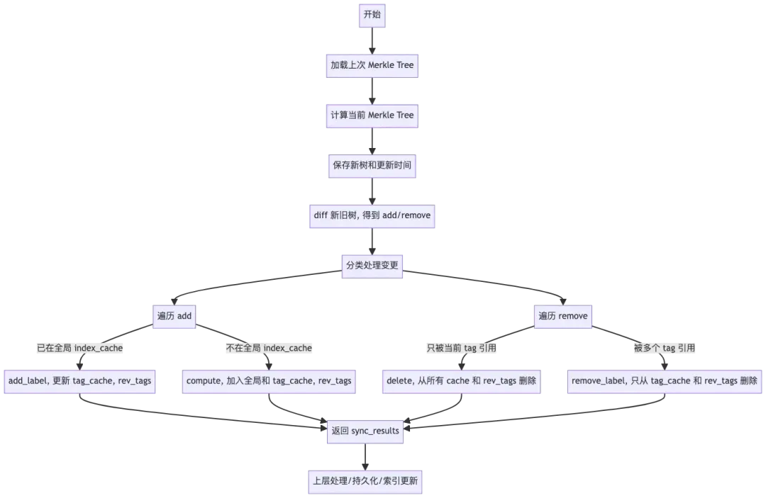
来自Sync的意外之喜

准备转头研究其他开源AI插件的我突然发现, continue源码里有一个基于rust实现的sync模块, 而该模块使用了Merkle tree来做代码库检测!

首先阅读README.md, 从中可以得到以下关键信息

  • 该模块的核心目标是高效地保持代码库索引的最新状态。它主要用于检测代码库的变更,并输出需要更新索引的文件列表,适合做增量索引和内容去重。
  • 输出的文件列表是4 个列表,每个元组包含文件路径和内容哈希。4 个列表分别是:compute, delete, add label, remove label。

回忆前文提到的index模块下的getComputeDeleteAddRemove生成的文件列表compute / del / addTag / removeTag, 这里sync方法输出的文件列表compute/delete/add label/remove label, 这不是能一一对应上么?


本地试运行

由于这个模块在continue的vscode和idea插件中均没有被使用, 我安装了rust环境, 并生成了test方法, 对我的python项目执行了sync同步操作。

在第一次执行, 所有的文件都在compute里, 符合预期。

index索引文件中增加了tags文件夹

merkle_tree文件就是一个json格式的树结构

在修改一个文件之后, 再次执行sync, 可以看到compute和delete列表各输出了一个文件。

有了前文探索index模块的基础之后, 我们不难猜测, 这里实际用二进制文件代替了index模块里的DB缓存数据, 通过Merkle Tree计算出修改的文件, 再结合二进制文件来决策最后应该是计算/删除向量, 还是只是修改标签。


核心流程

为了便于理解, 这里首先对生成的文件进行说明(tag = dir + branch + artifactId)

文件

数据格式

作用说明

merkle_tree文件

JSONL,每行一个节点(含hash、path、parent、children)

记录上次同步时的 Merkle Tree 结构,用于变更检测

.index_cache文件

二进制,每20字节为一个内容哈希

当前 tag 下已索引内容的哈希集合,实现内容去重和增量索引

~/.continue/index/.index_cache文件

二进制,每20字节为一个内容哈希

全局内容哈希集合,所有 tag 共享,进一步去重

.last_sync文件

文本,UNIX 时间戳

记录上次同步的时间戳

rev_tags目录

JSON,hash->tag数组

内含若干JSON文件, 内容哈希到 tag 列表的映射,追踪每个内容被哪些 tag 引用,实现多标签复用和引用计数

不难理解, sync方案里的文件和index方案里的3个DB模型是能够映射上的。

sync方案

index方案

tag下的index_cache

tag_catalog

全局index_cache

global_cache

rev_tags

global_cache

再阅读以下根据源码分析的核心执行流程, 理解起来就不那么困难了。

在拿到返回值之后, 按照sync方案的套路, 我们只需要对向量数据进行更新即可实现codebase index的维护。


总结与展望

从最初对Cursor代码库索引机制的好奇心出发,我从官方文档/论坛着手 → 了解Merkle tree原理 → 理解turbopuffer架构 → 剖析Continue开源实现.  这条路走下来, 学习了很多平常的工作接触不到的知识, 技术视野得到了拓展. 但由于个人精力有限, 还是有很多问题, 没有来得及去探索, 比如:

  • Cursor如何进行代码分块?使用什么模型计算向量?
  • 其他AI插件是如何进行代码索引的?
  • turbopuffer底层依赖的SPFresh究竟是个啥?
  • Continue除了LanceDbIndex, 剩下的3个索引器承担了什么职责?

只能说学无止境, 总会有新的问题出现, 等待我们去学习研究。

在本次探索过程中, cursor不仅是我的研究对象, 也是我的得力助手, 帮助我总结文档资料, 编写python示例, 理解开源代码, 搭建运行环境, 优化文章表达. 原本需要花费大量时间的工作, AI助手帮我高效完成,真正放大了我的学习能力。

最后,衷心感谢组织提供的宝贵学习机会,鼓励我们主动接触和探索AI技术,营造积极的学习氛围。

参考资料:

https://docs.cursor.com/guides/advanced/large-codebases

https://read.engineerscodex.com/p/how-cursor-indexes-codebases-fast

https://forum.cursor.com/t/codebase-indexing/36/8

https://blog.sshh.io/p/how-cursor-ai-ide-works

https://read.engineerscodex.com/p/how-cursor-indexes-codebases-fast

https://forum.cursor.com/t/codebase-indexing/36/8

https://en.wikipedia.org/wiki/Merkle_tree

https://turbopuffer.com/architecture

https://dl.acm.org/doi/10.1145/3600006.3613166

https://www.microsoft.com/en-us/research/articles/unified-database/?locale=zh-cn/embed/

https://arxiv.org/pdf/2410.14452

https://github.com/continuedev/continue


来源  |  阿里云开发者公众号

作者  |  凯鸥

相关文章
|
5月前
|
人工智能 搜索推荐 算法
万字长文深度解密!Cursor Codebase实现原理全公开
VoidMuse 是一个开源AI IDE插件,支持 IntelliJ IDEA 与 VS Code,整合20+优秀组件,通过混合搜索架构(Lucene+向量)实现Codebase智能代码检索,助力开发者在真实项目中掌握AI工程化技术。
972 4
|
4月前
|
人工智能 IDE Java
我们从零开始实现了一个cursor的codebase功能(踩了很多RAG的坑)
VoidMuse 是一个以学习为目标的开源AI IDE插件,支持IntelliJ IDEA与VS Code,集成20+优秀开源组件,助力开发者在实践中掌握AI工程化技术。本文深入解析其基于混合检索的Codebase实现,涵盖向量化、索引构建与检索优化,助你真正理解并应用Function Call等核心技术。
883 5
我们从零开始实现了一个cursor的codebase功能(踩了很多RAG的坑)
|
6月前
|
SQL 人工智能 Java
30分钟轻松掌握Cursor,快速提升开发效率和体验
本文通过在WebX老项目中实践,验证了Cursor利用AI大模型可高效生成符合老旧项目规范的代码框架,显著提升开发效率与体验。
30分钟轻松掌握Cursor,快速提升开发效率和体验
|
6月前
|
人工智能 测试技术 开发工具
如何将 AI 代码采纳率从30%提升到80%?
AI编码采纳率低的根本原因在于人类期望其独立完成模糊需求,本文提出了解决之道,讲解如何通过结构化文档和任务拆解提高AI的基础可靠性。
1653 24
|
7月前
|
存储 人工智能 NoSQL
万字解码 Agentic AI 时代的记忆系统演进之路
本文深入探讨了在 Agentic AI 时代,记忆(Memory) 作为智能体核心能力的定义、构建与技术演进。
2342 9
万字解码 Agentic AI 时代的记忆系统演进之路
|
9月前
|
人工智能 监控 中间件
深入解析|Cursor编程实践经验分享
本文是近两个月的实践总结,结合在实际工作中的实践聊一聊Cursor的表现。记录在该过程中遇到的问题以及一些解法。问题概览(for 服务端): 不如我写的快?写的不符合预期? Cursor能完成哪些需求?这个需求可以用Cursor,那个需求不能用Cursor? 历史代码分析浅显,不够深入理解? 技术方案设计做的不够好,细节缺失,生成代码的可用性不够满意?
1932 11
深入解析|Cursor编程实践经验分享
|
8月前
|
XML 设计模式 人工智能
用系统架构思维,告别“意大利面条式”系统提示词
本文作者分享了自己在研究如何编写强大且可维护的系统级提示词时的经历。
|
6月前
|
人工智能 缓存 自然语言处理
从 Prompt 到 Context:基于 1400+ 论文的 Context Engineering 系统综述
本文探讨了Prompt Engineering的发展趋势及其扩展——Context Engineering的重要性。随着大语言模型(LLM)的发展,构建合适的上下文(context)成为影响模型性能的关键因素。Context Engineering不仅包括传统的提示词工程,还涵盖了上下文的构建、管理与优化,被视为LLM时代的新软件工程范式。文章结合最新研究成果与行业实践,系统解析了Context Engineering的概念、分类、挑战及其在LLM应用中的核心作用,帮助开发者更好地理解和应用这一新兴技术。
896 27
从 Prompt 到 Context:基于 1400+ 论文的 Context Engineering 系统综述
|
7月前
|
人工智能 JSON 数据库
从“数据拼凑”到“精准断案”:深度剖析RAG系统中信息完整性的关键作用
本文分享了在构建智能缺陷查重系统过程中,遇到的LLM“数据拼凑”问题及其解决过程。问题根源并非模型或Prompt设计,而是RAG流程中索引与检索阶段的“信息断层”导致模型在结构化数据缺失时产生幻觉。通过将结构化字段完整纳入索引与检索过程,最终实现准确一致的查重结果,为构建企业级RAG应用提供了宝贵经验。
325 18
从“数据拼凑”到“精准断案”:深度剖析RAG系统中信息完整性的关键作用