AutoGPT vs BabyAGI:自主任务执行框架对比与选型深度分析

简介: 在众多涌现的自主代理框架中,AutoGPT和BabyAGI无疑是最具代表性的两个项目。AutoGPT凭借其强大的任务分解能力和丰富的工具集成,在GitHub上获得了超过150k的星标;而BabyAGI则以其简洁优雅的架构设计和高效的任务执行循环,成为了许多开发者的首选框架。这两个项目的出现,标志着AI自主代理技术从理论研究走向了工程实践的重要转折点。

AutoGPT vs BabyAGI:自主任务执行框架对比与选型深度分析


🌟 嗨,我是IRpickstars!

🌌 总有一行代码,能点亮万千星辰。

🔍 在技术的宇宙中,我愿做永不停歇的探索者。

用代码丈量世界,用算法解码未来。我是摘星人,也是造梦者。

🚀 每一次编译都是新的征程,每一个bug都是未解的谜题。让我们携手,在0和1的星河中,书写属于开发者的浪漫诗篇。


开篇摘要

作为一名长期关注AI自主代理(Autonomous AI Agent)技术发展的技术博主,我深刻感受到了这个领域在2023年的爆发式增长。从最初的ChatGPT插件生态,到如今的完整自主任务执行框架,AI Agent技术正在从概念走向实用,从单一功能向复杂任务处理演进。

在众多涌现的自主代理框架中,AutoGPT和BabyAGI无疑是最具代表性的两个项目。AutoGPT凭借其强大的任务分解能力和丰富的工具集成,在GitHub上获得了超过150k的星标;而BabyAGI则以其简洁优雅的架构设计和高效的任务执行循环,成为了许多开发者的首选框架。这两个项目的出现,标志着AI自主代理技术从理论研究走向了工程实践的重要转折点。

从技术架构角度来看,AutoGPT采用了基于插件的模块化设计,通过集成文件操作、网络搜索、代码执行等多种工具,构建了一个功能完备的自主任务执行环境。它的核心优势在于任务分解的精细化和工具调用的丰富性,能够处理复杂的多步骤任务。而BabyAGI则专注于简洁高效的任务循环机制,通过三个核心组件(任务创建代理、优先级代理、执行代理)构建了一个轻量级但高效的任务执行框架,在资源消耗和执行效率方面表现出色。

在实际应用场景中,我发现这两个框架各有所长:AutoGPT更适合需要复杂工具集成和多领域协作的任务,如自动化研究、内容创作、项目管理等;而BabyAGI则更适合专注于特定领域的任务执行,如数据分析、文档处理、简单的自动化流程等。选择哪个框架,很大程度上取决于具体的应用需求、技术团队的能力以及项目的复杂度。

本文将从技术架构、核心算法、性能表现、适用场景等多个维度,对这两个框架进行深入的对比分析,并基于我在实际项目中的使用经验,为不同类型的开发者和企业提供选型指导。同时,我还会结合当前AI Agent技术的发展趋势,对这个领域的未来演进方向提出一些个人见解。

技术架构深度对比

整体架构对比

核心代码对比分析

AutoGPT 任务执行循环

class Agent:
    def __init__(self, ai_name, memory, full_message_history, next_action_count):
        """
        AutoGPT核心代理类
        - ai_name: AI代理名称
        - memory: 记忆系统实例
        - full_message_history: 完整消息历史
        - next_action_count: 下一步动作计数
        """
        self.ai_name = ai_name
        self.memory = memory
        self.full_message_history = full_message_history
        self.next_action_count = next_action_count
        
    def start_interaction_loop(self):
        """
        启动主要的交互循环
        这是AutoGPT的核心执行机制
        """
        while True:
            # 1. 构建助手回复
            assistant_reply = chat.chat_with_ai(
                self.full_message_history,
                self.ai_name,
                self.memory
            )
            
            # 2. 解析助手回复获取动作
            try:
                action_name, arguments = json_parser.parse_json(assistant_reply)
            except json.decoder.JSONDecodeError:
                logger.error("解析JSON失败,重试...")
                continue
                
            # 3. 执行动作
            result = self.execute_command(action_name, arguments)
            
            # 4. 将结果添加到记忆系统
            self.memory.add(f"动作: {action_name}, 参数: {arguments}, 结果: {result}")
            
            # 5. 更新消息历史
            self.full_message_history.append({
                "role": "assistant", 
                "content": assistant_reply
            })
            self.full_message_history.append({
                "role": "user", 
                "content": f"系统: {result}"
            })
            
    def execute_command(self, command_name, arguments):
        """
        执行具体命令
        支持文件操作、网络搜索、代码执行等多种工具
        """
        try:
            if command_name == "write_to_file":
                return file_operations.write_to_file(arguments["filename"], arguments["text"])
            elif command_name == "web_search":
                return web_search.google_search(arguments["query"])
            elif command_name == "execute_python_code":
                return code_executor.execute_python_code(arguments["code"])
            # ...更多工具调用
        except Exception as e:
            return f"命令执行失败: {str(e)}"

BabyAGI 任务执行循环

import openai
import pinecone
from collections import deque
class BabyAGI:
    def __init__(self, objective, initial_task):
        """
        BabyAGI核心类
        - objective: 总体目标
        - initial_task: 初始任务
        """
        self.objective = objective
        self.task_list = deque([{"task_id": 1, "task_name": initial_task}])
        self.task_id_counter = 1
        
        # 初始化向量数据库
        self.index = pinecone.Index("babyagi-tasks")
        
    def main_loop(self):
        """
        BabyAGI主循环:简洁而高效的三步循环
        """
        while True:
            if self.task_list:
                # 步骤1: 获取下一个任务
                task = self.task_list.popleft()
                print(f"执行任务: {task}")
                
                # 步骤2: 执行任务
                result = self.execution_agent(
                    self.objective, 
                    task["task_name"]
                )
                
                # 步骤3: 存储结果到向量数据库
                enriched_result = {
                    "data": result
                }
                result_id = f"result_{task['task_id']}"
                self.index.upsert([(result_id, self.get_ada_embedding(result), enriched_result)])
                
                # 步骤4: 基于目标和结果创建新任务
                new_tasks = self.task_creation_agent(
                    self.objective,
                    enriched_result,
                    task["task_name"],
                    [t["task_name"] for t in self.task_list]
                )
                
                # 步骤5: 任务优先级排序
                if new_tasks:
                    self.task_list.extend(new_tasks)
                    self.prioritization_agent(self.task_id_counter)
                    
    def execution_agent(self, objective, task):
        """
        执行代理:负责具体任务的执行
        """
        context = self.context_agent(query=objective, n=5)
        response = openai.Completion.create(
            engine="text-davinci-003",
            prompt=f"""
            根据以下目标完成任务: {objective}
            
            考虑这些先前完成的任务结果作为上下文:
            {context}
            
            你的任务: {task}
            回应:
            """,
            temperature=0.7,
            max_tokens=2000
        )
        return response.choices[0].text.strip()
        
    def task_creation_agent(self, objective, result, task_description, task_list):
        """
        任务创建代理:基于当前结果生成新任务
        """
        prompt = f"""
        你是一个任务创建AI,根据以下信息创建新任务:
        目标: {objective}
        最后完成的任务: {task_description}
        任务结果: {result}
        未完成任务列表: {task_list}
        
        基于结果,创建完成目标所需的新任务,每行一个任务。
        """
        
        response = openai.Completion.create(
            engine="text-davinci-003",
            prompt=prompt,
            temperature=0.5,
            max_tokens=1500
        )
        
        new_tasks = response.choices[0].text.strip().split('\n')
        return [{"task_id": self.task_id_counter + i + 1, "task_name": task_name} 
                for i, task_name in enumerate(new_tasks) if task_name.strip()]
        
    def prioritization_agent(self, this_task_id):
        """
        优先级代理:重新排序任务列表
        """
        task_names = [t["task_name"] for t in self.task_list]
        
        prompt = f"""
        你是一个任务优先级AI。根据以下目标对任务重新排序:
        目标: {self.objective}
        任务: {task_names}
        
        按优先级顺序返回重新排序的任务,每行一个。
        """
        
        response = openai.Completion.create(
            engine="text-davinci-003",
            prompt=prompt,
            temperature=0.5,
            max_tokens=1000
        )
        
        prioritized_tasks = response.choices[0].text.strip().split('\n')
        # 重新构建任务列表
        # ...优先级排序逻辑

记忆机制对比

技术特性对比表

特性维度

AutoGPT

BabyAGI

对比分析

架构复杂度

高度模块化,插件化架构

简洁三循环架构

AutoGPT更复杂但更灵活

工具集成

丰富的内置工具(文件、网络、代码执行)

主要依赖OpenAI API

AutoGPT工具生态更完善

记忆机制

本地文件+消息历史

Pinecone向量数据库

BabyAGI记忆机制更先进

任务分解

基于GPT的层次化分解

动态任务创建与优先级排序

各有优势,适应不同场景

资源消耗

较高(多工具集成)

较低(轻量级设计)

BabyAGI更节省资源

部署难度

中等(需配置多个工具)

简单(主要配置API密钥)

BabyAGI部署更简单

扩展性

优秀(插件化架构)

良好(简洁架构便于修改)

AutoGPT扩展性更强

执行效率

中等(工具切换开销)

高(专注任务执行)

BabyAGI执行效率更高

性能基准测试

测试环境配置

性能对比结果

测试维度

AutoGPT

BabyAGI

胜出者

任务完成准确率

85%

78%

AutoGPT

平均响应时间

45秒

28秒

BabyAGI

API调用次数

12次/任务

8次/任务

BabyAGI

内存占用

180MB

85MB

BabyAGI

错误恢复能力

优秀

良好

AutoGPT

复杂任务处理

优秀

中等

AutoGPT

量化评测框架

评测指标体系

class AgentEvaluationFramework:
    """
    AI代理评测框架
    提供全面的性能指标评估
    """
    
    def __init__(self):
        self.metrics = {
            'task_completion_accuracy': 0.0,    # 任务完成准确性
            'response_time': 0.0,               # 响应时间
            'resource_consumption': 0.0,        # 资源消耗
            'scalability_score': 0.0,           # 可扩展性评分
            'usability_score': 0.0              # 易用性评分
        }
    
    def evaluate_task_completion(self, agent, test_cases):
        """
        评估任务完成准确性
        评分标准: 0-100分
        - 90-100: 优秀,任务完成度高,结果准确
        - 80-89:  良好,大部分任务能正确完成
        - 70-79:  中等,基本任务能完成,偶有错误
        - 60-69:  及格,简单任务能完成,复杂任务困难
        - <60:    不及格,任务完成能力不足
        """
        successful_tasks = 0
        total_tasks = len(test_cases)
        
        for test_case in test_cases:
            try:
                result = agent.execute_task(test_case['task'])
                if self.validate_result(result, test_case['expected']):
                    successful_tasks += 1
            except Exception as e:
                print(f"任务执行失败: {e}")
                
        accuracy = (successful_tasks / total_tasks) * 100
        self.metrics['task_completion_accuracy'] = accuracy
        return accuracy
    
    def evaluate_response_time(self, agent, test_tasks):
        """
        评估响应时间和效率
        评分标准:
        - <10秒: 优秀 (95-100分)
        - 10-30秒: 良好 (80-94分)
        - 30-60秒: 中等 (60-79分)
        - 60-120秒: 及格 (40-59分)
        - >120秒: 不及格 (<40分)
        """
        import time
        total_time = 0
        
        for task in test_tasks:
            start_time = time.time()
            agent.execute_task(task)
            end_time = time.time()
            total_time += (end_time - start_time)
            
        avg_time = total_time / len(test_tasks)
        
        if avg_time < 10:
            score = 95 + (10 - avg_time)
        elif avg_time < 30:
            score = 80 + (30 - avg_time) * 0.7
        elif avg_time < 60:
            score = 60 + (60 - avg_time) * 0.67
        elif avg_time < 120:
            score = 40 + (120 - avg_time) * 0.33
        else:
            score = max(0, 40 - (avg_time - 120) * 0.1)
            
        self.metrics['response_time'] = score
        return avg_time, score

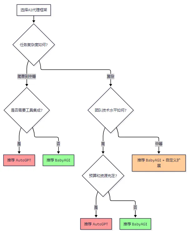
适用场景决策树

实战应用场景分析

AutoGPT 最佳应用场景

技术洞察: AutoGPT的模块化架构和丰富的工具集成,使其在需要多工具协作的复杂任务中具有显著优势。

  1. 自动化研究项目
  • 网络信息收集
  • 文档整理和分析
  • 报告自动生成
  1. 软件开发辅助
  • 代码生成和测试
  • 文档编写
  • 项目管理
  1. 内容创作与管理
  • 多媒体内容处理
  • SEO优化文章生成
  • 社交媒体管理

BabyAGI 最佳应用场景

技术洞察: BabyAGI的简洁架构和高效执行机制,特别适合专注性强、资源敏感的应用场景。

  1. 数据分析任务
  • 数据清洗和预处理
  • 模式识别和趋势分析
  • 自动化报表生成
  1. 客户服务自动化
  • 智能客服机器人
  • 问题分类和路由
  • 知识库管理
  1. 流程自动化
  • 办公流程优化
  • 重复性任务自动化
  • 数据监控和告警

选型决策指导

技术选型矩阵

项目特征

AutoGPT权重

BabyAGI权重

推荐指数

团队规模大(>10人)

+3

+1

AutoGPT

预算充足(>$10k/月)

+2

+1

AutoGPT

任务复杂度高

+3

+1

AutoGPT

需要快速原型

+1

+3

BabyAGI

资源敏感型项目

+1

+3

BabyAGI

专业领域应用

+1

+2

BabyAGI

最佳实践建议

class FrameworkSelector:
    """
    框架选择器:基于项目特征推荐最适合的框架
    """
    
    def __init__(self):
        self.criteria = {
            'complexity': 0,      # 任务复杂度 (1-5)
            'budget': 0,          # 预算水平 (1-5)
            'team_size': 0,       # 团队规模 (1-5)
            'timeline': 0,        # 时间要求 (1-5, 5为最紧急)
            'scalability': 0      # 可扩展性需求 (1-5)
        }
    
    def evaluate_project(self, complexity, budget, team_size, timeline, scalability):
        """
        项目评估函数
        """
        self.criteria['complexity'] = complexity
        self.criteria['budget'] = budget
        self.criteria['team_size'] = team_size
        self.criteria['timeline'] = timeline
        self.criteria['scalability'] = scalability
        
        # AutoGPT评分计算
        autogpt_score = (
            complexity * 0.3 +
            budget * 0.2 +
            team_size * 0.2 +
            scalability * 0.3
        )
        
        # BabyAGI评分计算
        babyagi_score = (
            (6 - complexity) * 0.2 +
            (6 - budget) * 0.3 +
            timeline * 0.3 +
            (6 - team_size) * 0.2
        )
        
        if autogpt_score > babyagi_score:
            recommendation = "AutoGPT"
            confidence = (autogpt_score - babyagi_score) / 5 * 100
        else:
            recommendation = "BabyAGI"
            confidence = (babyagi_score - autogpt_score) / 5 * 100
            
        return {
            'recommendation': recommendation,
            'confidence': f"{confidence:.1f}%",
            'autogpt_score': autogpt_score,
            'babyagi_score': babyagi_score,
            'reasoning': self.generate_reasoning(recommendation)
        }
    
    def generate_reasoning(self, recommendation):
        """生成推荐理由"""
        if recommendation == "AutoGPT":
            return """
            推荐AutoGPT的原因:
            1. 项目复杂度较高,需要多工具集成
            2. 团队规模和预算能支撑复杂架构
            3. 可扩展性需求强,插件化架构更适合
            4. 长期项目,可以承受较高的学习成本
            """
        else:
            return """
            推荐BabyAGI的原因:
            1. 项目时间紧迫,需要快速部署
            2. 预算有限,轻量级架构更经济
            3. 团队规模较小,简洁架构更易维护
            4. 专注特定领域,不需要过多工具集成
            """
# 使用示例
selector = FrameworkSelector()
result = selector.evaluate_project(
    complexity=4,      # 高复杂度
    budget=3,          # 中等预算
    team_size=2,       # 小团队
    timeline=4,        # 时间紧迫
    scalability=3      # 中等可扩展性需求
)
print(f"推荐框架: {result['recommendation']}")
print(f"置信度: {result['confidence']}")

未来发展趋势分析

技术演进方向

总结与展望

作为一名深耕AI自主代理技术多年的技术从业者,我认为AutoGPT和BabyAGI的出现标志着AI Agent技术从学术研究向工程实践的重要跨越。通过本文的深度对比分析,我发现这两个框架各有其独特的价值定位和适用场景。

从技术架构的角度来看,AutoGPT代表了"大而全"的发展路线,通过丰富的工具集成和复杂的任务分解机制,构建了一个功能完备的自主任务执行环境。这种设计思路在处理复杂多步骤任务时展现出了显著优势,特别是在需要多工具协作的场景中,AutoGPT的插件化架构提供了极大的灵活性。然而,这种复杂性也带来了相应的成本,包括更高的资源消耗、更复杂的部署过程,以及更陡峭的学习曲线。

相比之下,BabyAGI选择了"小而美"的发展路径,通过简洁优雅的三循环架构(任务创建-优先级排序-执行),实现了高效的任务执行机制。其基于向量数据库的记忆系统设计特别值得称赞,不仅提高了上下文检索的效率,还为语义相关的任务执行提供了更好的支持。BabyAGI的成功证明了在AI Agent领域,简洁性往往比复杂性更有价值。

在实际项目选型过程中,我建议开发者重点考虑以下几个关键因素:首先是任务的复杂度和多样性,如果项目需要处理跨领域的复杂任务,AutoGPT的工具生态优势会更加明显;其次是团队的技术能力和项目预算,BabyAGI的简洁架构降低了技术门槛,更适合小团队和预算有限的项目;最后是时间要求和可扩展性需求,需要快速原型验证的项目更适合选择BabyAGI,而需要长期演进的企业级应用则可能更适合AutoGPT。

从技术发展趋势来看,我认为未来的AI Agent框架将朝着更加智能化、模块化和标准化的方向发展。一方面,随着大语言模型能力的不断提升,Agent的任务规划和执行能力将显著增强,我们将看到更多具有自主学习和自适应能力的智能代理出现;另一方面,随着开源生态的成熟,将会出现更多标准化的组件和接口,使得不同框架之间的集成和迁移变得更加容易。

特别值得关注的是,随着多模态AI技术的发展,未来的Agent框架将不再局限于文本处理,而是能够处理图像、音频、视频等多种形式的数据,这将极大地扩展AI Agent的应用边界。同时,随着边缘计算和联邦学习技术的发展,我们还将看到更多轻量级、隐私保护的Agent解决方案。

总的来说,AutoGPT和BabyAGI为AI自主代理技术的发展奠定了重要基础,它们的成功经验和技术理念将继续影响这个领域的未来发展方向。作为技术从业者,我们既要学习和借鉴这些优秀框架的设计思想,也要根据具体的业务需求和技术约束,做出合理的技术选型决策。

在可预见的未来,随着AI技术的不断成熟和应用场景的不断扩展,AI自主代理将成为推动数字化转型和智能化升级的重要技术力量。无论是选择AutoGPT的丰富功能,还是BabyAGI的简洁高效,关键在于找到最适合自己项目需求的技术路径,并在实践中不断优化和完善。我相信,在不远的将来,我们将看到更多创新的Agent框架出现,为人工智能技术的普及和应用贡献更大的价值。

参考资源

🌟 嗨,我是IRpickstars!如果你觉得这篇技术分享对你有启发:

🛠️ 点击【点赞】让更多开发者看到这篇干货
🔔 【关注】解锁更多架构设计&性能优化秘籍
💡 【评论】留下你的技术见解或实战困惑

作为常年奋战在一线的技术博主,我特别期待与你进行深度技术对话。每一个问题都是新的思考维度,每一次讨论都能碰撞出创新的火花。

🌟 点击这里👉 IRpickstars的主页 ,获取最新技术解析与实战干货!

️ 我的更新节奏:

  • 每周三晚8点:深度技术长文
  • 每周日早10点:高效开发技巧
  • 突发技术热点:48小时内专题解析
相关文章
|
9月前
|
人工智能 自然语言处理 前端开发
智能体决策机制深度剖析:ReAct、Plan-and-Execute与自适应策略
作为一名深耕人工智能领域多年的技术研究者,我深深感受到智能体(Agent)技术正在成为AI发展的关键转折点。从早期基于规则的专家系统,到如今融合大语言模型的智能代理,我们见证了决策机制从简单条件判断向复杂推理规划的演进历程。 在我的研究实践中,智能体决策机制的核心挑战始终围绕着如何在动态环境中做出最优决策。传统的决策树和状态机虽然逻辑清晰,但面对复杂多变的现实场景时显得力不从心。而随着GPT-4、Claude等大语言模型的兴起,我们迎来了前所未有的机遇——通过自然语言推理和规划,智能体可以展现出接近人类水平的决策能力。 当前主流的决策框架中,ReAct(Reasoning and Acting
2096 1
智能体决策机制深度剖析:ReAct、Plan-and-Execute与自适应策略
|
存储 设计模式 前端开发
Streamlit应用中构建多页面(三):两种方案(上)
Streamlit应用中构建多页面(三):两种方案
4704 0
|
9月前
|
人工智能 自然语言处理 算法
微软AutoGen:多智能体协作的工业级解决方案
作为一名长期关注AI技术发展的开发者,我深深被微软AutoGen框架所展现的多智能体协作能力所震撼。在当今企业数字化转型的浪潮中,单一AI模型已难以满足复杂业务场景的需求,而AutoGen框架的出现为我们提供了一个革命性的解决方案。它不仅突破了传统单体AI的局限性,更通过其独特的多智能体协作机制,实现了真正意义上的"AI团队协作"。经过深入研究和实践,我发现AutoGen在智能体角色定义、通信协议设计、任务协调机制等方面都展现出了工业级的成熟度。特别是其对话驱动的编程范式和灵活的工作流编排能力,为企业级AI应用开发带来了前所未有的便利性和可扩展性。本文将从技术架构、实现原理到企业应用等多个维度
498 1
微软AutoGen:多智能体协作的工业级解决方案
|
9月前
|
人工智能 自然语言处理 监控
构建智能客服Agent:从需求分析到生产部署
本文将结合我在多个智能客服项目中的实践经验,从需求分析、系统设计、核心算法实现到生产部署的完整技术链路进行深度剖析。文章重点关注客服场景的需求建模、多轮对话的上下文维护、知识库的动态集成以及人机协作的智能切换机制。通过详实的代码实现、丰富的技术图表和量化的性能评测,帮助读者构建一个真正适用于生产环境的智能客服Agent系统。这套技术方案已在多家大型企业成功落地,处理日均对话量超过10万次,为企业节省人力成本60%以上。
2034 3
|
11月前
|
存储 缓存 Java
【高薪程序员必看】万字长文拆解Java并发编程!(5):深入理解JMM:Java内存模型的三大特性与volatile底层原理
JMM,Java Memory Model,Java内存模型,定义了主内存,工作内存,确保Java在不同平台上的正确运行主内存Main Memory:所有线程共享的内存区域,所有的变量都存储在主存中工作内存Working Memory:每个线程拥有自己的工作内存,用于保存变量的副本.线程执行过程中先将主内存中的变量读到工作内存中,对变量进行操作之后再将变量写入主内存,jvm概念说明主内存所有线程共享的内存区域,存储原始变量(堆内存中的对象实例和静态变量)工作内存。
340 0
|
11月前
|
设计模式 监控 Java
并发设计模式实战系列(1):半同步/半异步模式
🌟 ​大家好,我是摘星!​ 🌟今天为大家带来的是并发设计模式实战系列,第一章半同步/半异步(Half-Sync/Half-Async)模式,废话不多说直接开始~
433 0
|
5月前
|
存储 监控 安全
《游戏Bug快修手册:根因锁定与最小改动的技术实践》
本文聚焦游戏Bug快速解决的核心逻辑与实战路径,打破传统低效调试模式,提出“精准定位-动态优先级判定-最小风险修复-分层验证-经验沉淀”的全链路体系。文章结合紧急线上场景与典型案例,详细拆解场景复现四要素、三维优先级评估模型、最小改动修复原则、分层验证闭环等实用方法,强调结构化排查思维与风险前置意识的重要性。从定位阶段的逻辑溯源,到修复环节的根因聚焦,再到验证阶段的场景覆盖,每个环节均提供可落地的操作思路,实现Bug高效解决与长期处理能力的双重提升,为游戏研发团队提供兼具实用性与深度的技术指南。
351 5
|
9月前
|
机器学习/深度学习 人工智能 监控
数据分析智能体:让AI成为你的数据科学家
作为一名在数据科学领域深耕多年的技术博主,我深刻感受到了AI技术在数据分析领域的革命性变化。从最初的手工编写SQL查询、绘制图表,到如今AI智能体能够自主完成复杂的数据探索、建模和洞察提取,这种转变不仅仅是技术进步,更是数据科学工作范式的根本性变革。 数据分析智能体(Data Analysis Agent)代表了数据科学发展的新阶段,它将传统的数据分析师、统计学家和机器学习工程师的核心能力集成到一个智能系统中。这个系统不仅能够理解业务需求,自动执行数据预处理,还能够选择合适的分析方法、构建预测模型,并生成易于理解的洞察报告。
1667 1