随着我国宽带战略的推进,中国宽带接入建设也在快速前行。随着互联网发展迈入最新阶段,其中物联网、云计算、大数据、移动交流、社交网络及安全等热词迅速进入大众视野并成为各行业争相追捧的领域。然而随着数据中心出口宽带的提升,市场上的运营商接入宽带远远不能满足用户的需求,原有的数据中心安全产品和工具的性能就会成为瓶颈,VM之间的流量也不能得到监管。
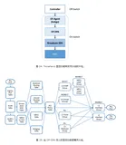
2006年,SDN诞生于美国GENI项目资助的斯坦福大学Clean Slate课题,以斯坦福大学Nick McKeown教授为首的研究团队提出了Openflow的概念用于校园网络的试验创新,后续基于Openflow给网络带来可编程的特性,SDN的概念应运而生。SDN作为一种新型的网络架构,受到业界的广泛关注。目前,业界实现业务链主要通过SDN交换机+控制器。通过Openflow操作将现有安全产品作为工具池,由SDN交换机的控制模块调度流量,使流量依次通过工具实现业务链。节约工具端口,性能优化,可扩展性好。可以将ACL等功能集成到SDN交换机上,优化业务链的性能和带宽使用。
然而随着互联网、物联网的不断普及,普通的SDN交换机的流表容量已经无法满足用户需求。虚拟机的大规模使用,使得VM间的东西向数据流防护成为数据中心迫切需要解决的问题。贝伦思研发团队针对用户痛点及目前市场现状,自主研发了新一代大流表SDN交换机。贝伦思SDN交换机支持10万条wildcard match流表项和1000万条exact match流表项,通过流量牵引技术通过设置路径上的SDN交换机流表,把所需流量牵引至数据中心核心节点。通过工具链使用标准Openflow协议操作数据中心网络设备,同时对对现有网络软硬件基本无影响,无需额外部署软件。通过工具链对VM间的流量防护同于其他流量,更加可靠。最后集成部分工具功能通过集成ACL模块,将数据的流表操作部署在SDN交换机上,可提高系统性能,降低资源部件的设备投入。

SDS数据中心综合防护管理解析图
贝伦思综合决策系统通过对贝伦思SDN交换机的流表操作实现流的业务链选择。对于可信流量业务链简化或者直接放行,对于可疑流量进行严格过滤,对于入侵的流量进行阻断。同时根据收集的数据包采样,链路占用信息,进行链路负载均衡(路径选择),确保各线路承载均衡的流量,提高线路利用率。贝伦思SDN交换机提供强大的网络处理器,灵活可编程,接口种类丰富,密度高容量大,特别适合应用于链路数量多、网络流量大、密集度高的复杂应用环境。适合作为数据中心核心节点,骨干网数据处理等高端口密度应用。
南京贝伦思网络科技股份有限公司成立于2008年,是一家为政府、运营商、企业等行业提供互联网组网应用及安全监管解决方案的原始电信设备制造商。已于2016年在新三板挂牌。2016年9月中旬,南京贝伦思受邀参加2016中国国际通信展。在本次通信展推出的自主研发贝伦思系列大流表SDN交换机具有高性能负载均衡能力、支持大容量流表,对流做精细管理、支持多级流表、可扩展性好的强大优势,一经展出即受到业内专家的高度肯定和用户的强烈关注。

贝伦思自主研发新一代大流表SDN交换机亮相2016中国国际通信展
本文转自d1net(转载)