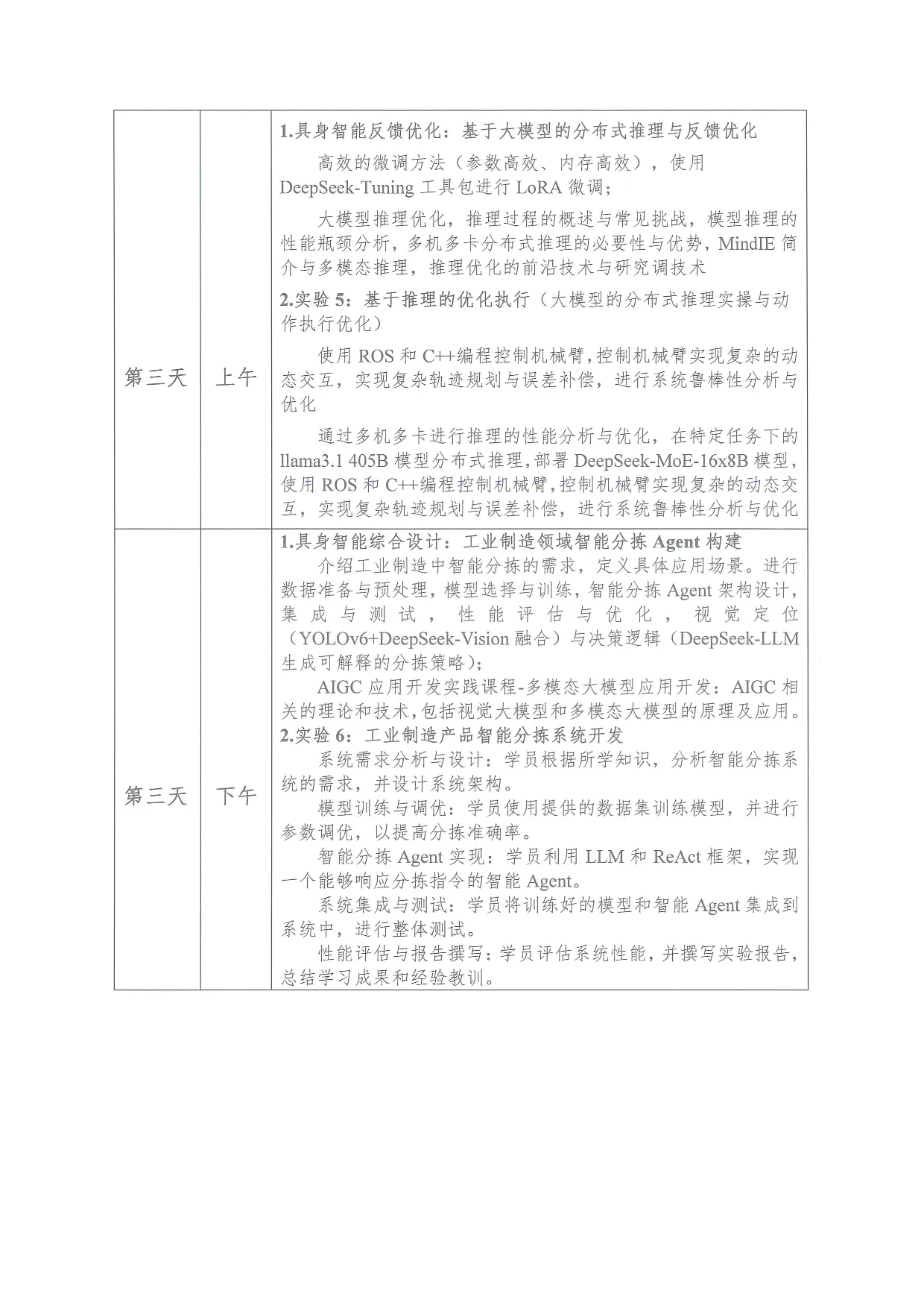
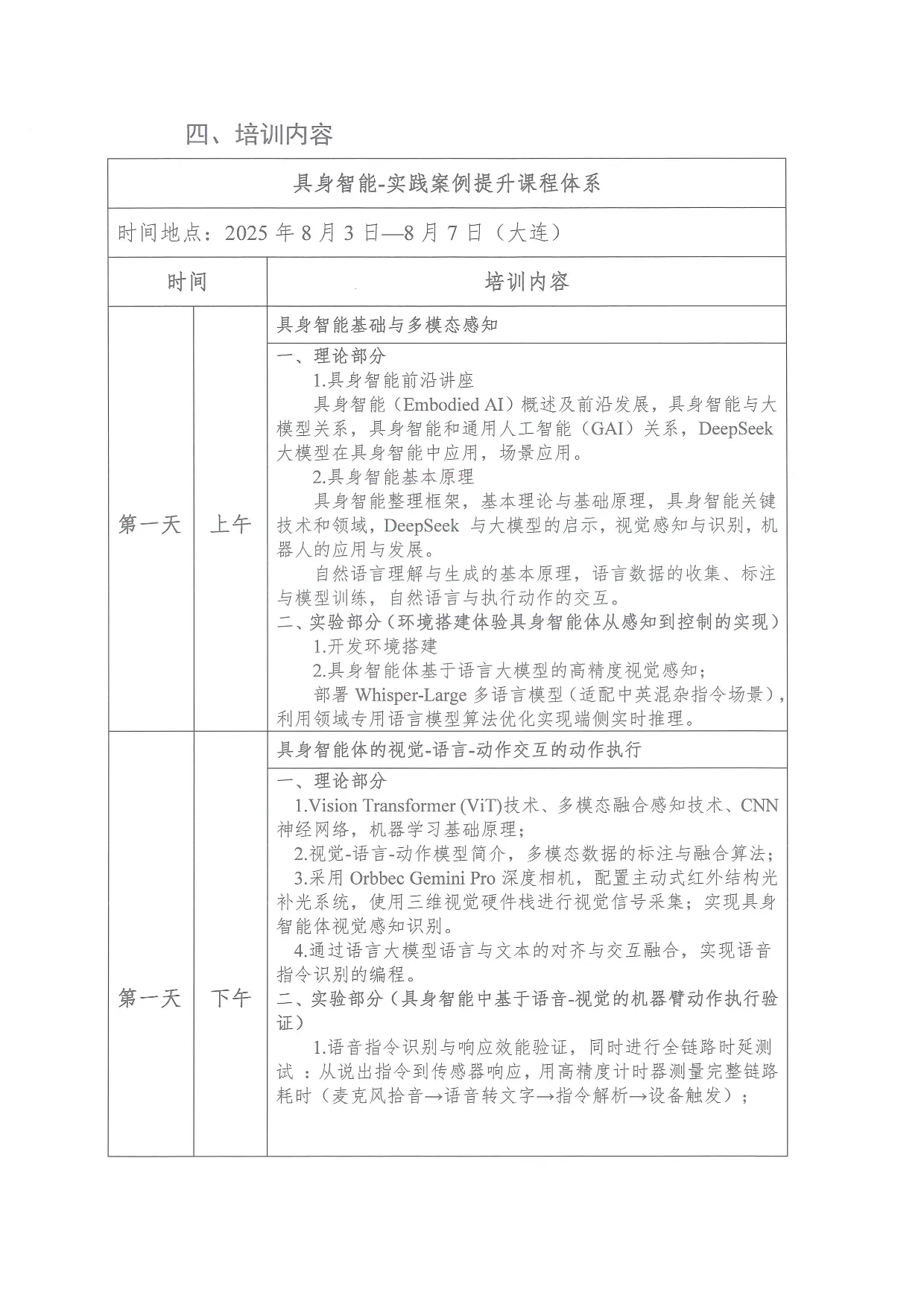
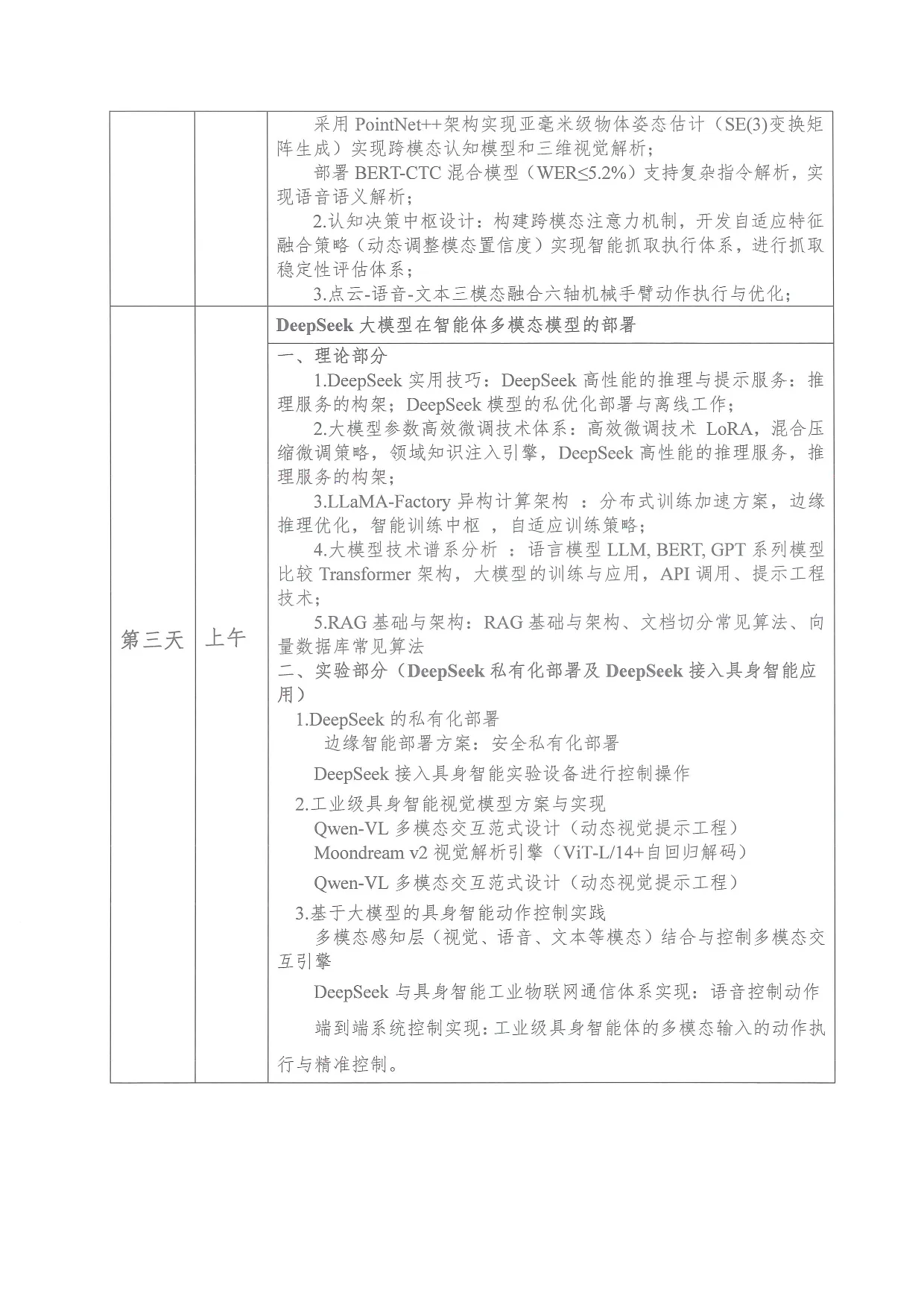
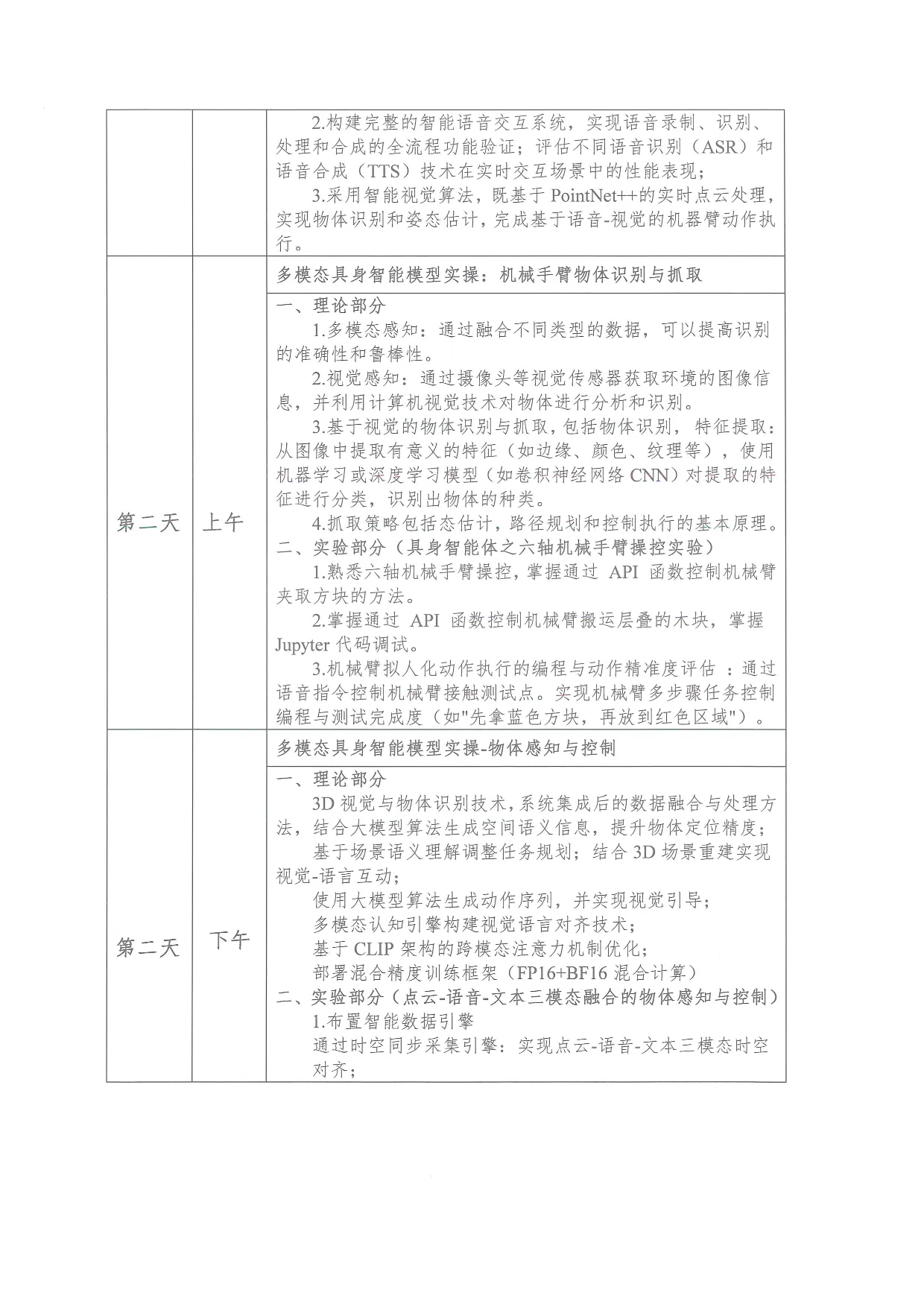
关于开展“人工智能大模型应用工程师”培训的通知

简介: 为贯彻落实《"十四五"机器人产业发展规划》和 2025年政府工作报告关于具身智能的战略部署,推进人工智能与实体经济深度融合,培育专业人才队伍,推动具身智能产业创新发展,工业和信息化部电子工业标准化研究院依据行业标准 SJ/T11805-2022《人工智能从业人员能力要求》,联合北京博创鑫鑫教育科技有限公司定于 2025年7月在广东、大连北京等地举办“人工智能大模型应用工程师”(具身智能实践案例提升与融合创新算法提升)培训,TsingtaoAI负责本次培训的交付事项。

各有关单位:

为贯彻落实《"十四五"机器人产业发展规划》和 2025年政府工作报告关于具身智能的战略部署,推进人工智能与实体经济深度融合,培育专业人才队伍,推动具身智能产业创新发展,工业和信息化部电子工业标准化研究院依据行业标准 SJ/T11805-2022《人工智能从业人员能力要求》,联合北京博创鑫鑫教育科技有限公司定于 2025年7月在广东、大连北京等地举办“人工智能大模型应用工程师”(具身智能实践案例提升与融合创新算法提升)培训,TsingtaoAI负责本次培训的交付事项。现将有关事宜通知如下:

page-1.png page-2.png page-3.png page-4.png page-5.png page-6.png page-7.png page-8.png page-9.png page-10.png 实训优势.png 公章.png

目录
相关文章
|
5月前
|
机器学习/深度学习 人工智能 边缘计算
大模型在医疗领域的应用
🌟蒋星熠Jaxonic,AI开发者,深耕医疗大模型领域。见证代码如何重塑医疗:从影像分析到智能诊断,从药物研发到临床决策。分享技术实践与行业洞察,探索AI赋能健康的时代变革。
大模型在医疗领域的应用
|
5月前
|
存储 人工智能 NoSQL
AI大模型应用实践 八:如何通过RAG数据库实现大模型的私有化定制与优化
RAG技术通过融合外部知识库与大模型,实现知识动态更新与私有化定制,解决大模型知识固化、幻觉及数据安全难题。本文详解RAG原理、数据库选型(向量库、图库、知识图谱、混合架构)及应用场景,助力企业高效构建安全、可解释的智能系统。
|
6月前
|
人工智能 自然语言处理 搜索推荐
携多项成果亮相云栖大会,探索大模型在云通信中的创新应用与全球实践
2025云栖大会云通信分论坛聚焦大模型与云通信融合,阿里云发布智能联络中心2.0与Chat App AI助理,携手伙伴推动通信智能化升级。
599 1
|
8月前
|
人工智能 自然语言处理 开发工具
统一多模态 Transformer 架构在跨模态表示学习中的应用与优化
本文介绍统一多模态 Transformer(UMT)在跨模态表示学习中的应用与优化,涵盖模型架构、实现细节与实验效果,探讨其在图文检索、图像生成等任务中的卓越性能。
统一多模态 Transformer 架构在跨模态表示学习中的应用与优化
|
8月前
|
人工智能 自然语言处理 搜索推荐
企业客户服务效率低、体验差,如何通过大模型技术改善?一文了解面向客户服务全场景的行业大模型的3大应用方向
本文三桥君探讨了大模型技术在客户服务领域的应用与实践。从架构设计出发,详细解析了面向客户、客服和运营三大场景的智能功能模块,包括业务咨询、情感关怀、智能点选、知识采编等12项核心功能。AI产品专家三桥君指出,通过行业大模型定制、多源数据整合等技术手段,企业可实现客户服务的智能化升级,显著提升客户体验和运营效率。
473 0
|
6月前
|
人工智能 Java API
Java与大模型集成实战:构建智能Java应用的新范式
随着大型语言模型(LLM)的API化,将其强大的自然语言处理能力集成到现有Java应用中已成为提升应用智能水平的关键路径。本文旨在为Java开发者提供一份实用的集成指南。我们将深入探讨如何使用Spring Boot 3框架,通过HTTP客户端与OpenAI GPT(或兼容API)进行高效、安全的交互。内容涵盖项目依赖配置、异步非阻塞的API调用、请求与响应的结构化处理、异常管理以及一些面向生产环境的最佳实践,并附带完整的代码示例,助您快速将AI能力融入Java生态。
1087 12
|
6月前
|
人工智能 自然语言处理 算法
现代AI工具深度解析:从GPT到多模态的技术革命与实战应用
蒋星熠Jaxonic,AI技术探索者,深耕代码生成、多模态AI与提示词工程。分享AI工具架构、实战应用与优化策略,助力开发者提升效率,共赴智能编程新纪元。
|
6月前
|
人工智能 算法 数据挖掘
AI Agent工作流实用手册:5种常见模式的实现与应用,助力生产环境稳定性
本文介绍了五种AI Agent结构化工作流模式,帮助解决传统提示词方式在生产环境中输出不稳定、质量不可控的问题。通过串行链式处理、智能路由、并行处理、编排器-工作器架构和评估器-优化器循环,可提升任务执行效率、资源利用和输出质量,适用于复杂、高要求的AI应用。
1621 0
AI Agent工作流实用手册:5种常见模式的实现与应用,助力生产环境稳定性

热门文章

最新文章