CodeBuddy全新升级:体验Craft智能体的对话式编程革命

简介: 本文介绍了腾讯云代码助手CodeBuddy及其核心功能Craft智能体,展示了其在软件开发中的创新应用。Craft智能体通过自然语言理解、上下文感知的代码补全和多轮对话式调试等功能,显著提升了开发效率。文章详细解析了Craft的技术架构、实战应用、高级功能探索、最佳实践、性能优化策略以及与其他工具的集成。此外,还探讨了Craft在安全性与合规性、企业级定制、多模态编程支持、团队协作模式、边缘计算场景支持等方面的创新实践。Craft智能体代表了软件开发范式的重要转变,通过将自然语言理解与代码生成能力结合,降低

 本文所使用的 CodeBuddy 免费下载链接:腾讯云代码助手 CodeBuddy - AI 时代的智能编程伙伴

腾讯云AI编程助手官网:腾讯云代码助手 CodeBuddy - AI 时代的智能编程伙伴

目录

引言:软件开发的新范式

一、Craft智能体核心功能解析

1.1 自然语言理解与代码生成

1.2 上下文感知的代码补全

1.3 多轮对话式调试

二、Craft智能体的技术架构

2.1 系统架构概览

2.2 关键技术实现

三、实战:使用Craft开发完整功能

3.1 项目初始化与设置

3.2 对话式功能开发

3.3 迭代完善功能

四、Craft的高级功能探索

4.1 代码优化建议

4.2 多语言协作开发

五、最佳实践与性能考量

5.1 有效提示词设计

5.2 性能优化策略

六、与其他工具的集成

6.1 主流IDE插件

6.2 CI/CD管道集成

七、未来发展方向

编程的未来已来

七、Craft智能体的安全性与合规性

7.1 代码安全扫描集成

7.2 合规性检查

八、企业级定制与扩展

8.1 私有知识库集成

8.2 领域特定语言(DSL)支持

九、性能基准测试与优化

9.1 响应时间基准

9.2 内存优化策略

十、异常处理与故障恢复

10.1 错误代码体系

10.2 自动恢复机制

十一、多模态编程支持

11.1 图像转代码功能

11.2 语音交互编程

十二、团队协作模式

12.1 实时协作编程

12.2 知识共享机制

十三、边缘计算场景支持

13.1 低资源环境优化

13.2 离线模式运行

十四、伦理与责任控制

14.1 内容过滤系统

14.2 可解释性报告

十五、未来展望与研究前沿

15.1 自主迭代能力

15.2 神经符号系统集成

结语:编程新纪元的黎明


引言:软件开发的新范式

在软件开发领域,人工智能正以前所未有的速度改变着传统的编程方式。CodeBuddy最新推出的Craft智能体代表了这一变革的前沿,它将对话式编程体验提升到了全新高度。本文将深入探讨Craft智能体的核心功能、技术实现以及如何利用它来提升开发效率。

image.gif 编辑

图1:传统编程与对话式编程对比示意图

一、Craft智能体核心功能解析

1.1 自然语言理解与代码生成

Craft智能体最显著的特点是能够理解开发者的自然语言描述,并将其转化为可执行的代码。这种能力基于先进的LLM(大语言模型)技术,能够准确捕捉开发意图。

# 示例:使用Craft API生成Python排序代码
from codebuddy.craft import CodeGenerator
# 初始化Craft客户端
craft = CodeGenerator(api_key="your_api_key")
# 用自然语言描述需求
response = craft.generate_code(
    language="python",
    description="实现一个快速排序算法,对整数列表进行升序排列"
)
# 输出生成的代码
print(response.code)
"""
def quick_sort(arr):
    if len(arr) <= 1:
        return arr
    pivot = arr[len(arr)//2]
    left = [x for x in arr if x < pivot]
    middle = [x for x in arr if x == pivot]
    right = [x for x in arr if x > pivot]
    return quick_sort(left) + middle + quick_sort(right)
"""

image.gif

1.2 上下文感知的代码补全

Craft能够理解当前代码文件的上下文,提供智能的代码补全建议,而不仅仅是简单的语法提示。

image.gif 编辑

图2:Craft智能体的上下文感知代码补全功能

1.3 多轮对话式调试

与传统调试工具不同,Craft允许开发者通过对话方式逐步定位和修复代码中的问题。

// 示例:对话式调试过程
// 开发者: 为什么我的React组件渲染不出来?
// Craft: 请检查以下几点:
// 1. 组件是否正确定义和导出
// 2. 父组件是否正确导入和使用了该组件
// 3. 是否有控制台错误信息
// 开发者提供错误信息后
// Craft: 根据错误"Uncaught TypeError: Cannot read property 'map' of undefined",
// 建议在数据加载前添加空值检查:
function UserList({ users }) {
    if (!users) return <div>Loading...</div>;
    return (
        <ul>
            {users.map(user => (
                <li key={user.id}>{user.name}</li>
            ))}
        </ul>
    );
}

image.gif

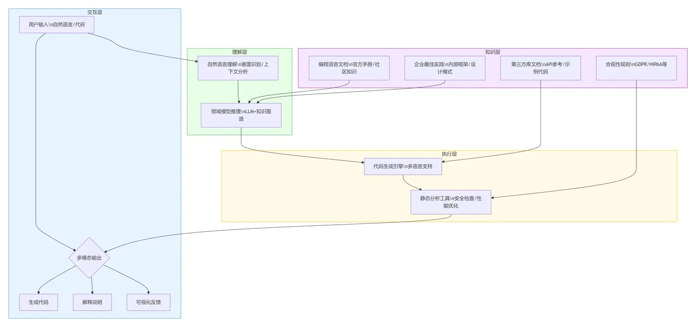
二、Craft智能体的技术架构

2.1 系统架构概览

Craft智能体采用分层架构设计,确保高性能和可扩展性:

image.gif 编辑

图3:Craft智能体的系统架构示意图

  1. 交互层:处理开发者输入的自然语言和代码
  2. 理解层:使用多模态模型解析意图
  3. 执行层:调用代码生成、分析和验证模块
  4. 知识层:访问最新的编程语言文档和最佳实践

2.2 关键技术实现

Craft的核心技术栈包括:

// 伪代码展示核心处理流程
public class CraftEngine {
    private NLUModule nlu; // 自然语言理解模块
    private CodeGenerator codeGen; // 代码生成模块
    private ContextAnalyzer contextAnalyzer; // 上下文分析器
    
    public Response processRequest(Request request) {
        // 1. 理解用户意图
        Intent intent = nlu.understand(request.getInput());
        
        // 2. 分析代码上下文
        CodeContext context = contextAnalyzer.analyze(request.getCodeContext());
        
        // 3. 生成或修改代码
        CodeSuggestion suggestion = codeGen.generate(intent, context);
        
        // 4. 验证代码质量
        ValidationResult validation = validate(suggestion);
        
        return new Response(suggestion, validation);
    }
}

image.gif

三、实战:使用Craft开发完整功能

3.1 项目初始化与设置

首先,我们需要配置开发环境以使用Craft智能体:

# 安装CodeBuddy CLI工具
npm install -g codebuddy-cli
# 登录CodeBuddy账户
codebuddy login
# 初始化新项目
codebuddy init my-project --template=react-ts
# 启动Craft交互模式
codebuddy craft --interactive

image.gif

3.2 对话式功能开发

让我们通过实际对话开发一个用户管理功能:

开发者: 我需要一个React用户列表页面,包含搜索和分页功能
Craft: 我将帮你创建一个完整的用户列表组件。首先,需要以下API端点:
GET /api/users?page=1&search=term
这是初始组件结构:

image.gif

// 生成的初始代码
interface User {
    id: number;
    name: string;
    email: string;
    role: string;
}
export function UserList() {
    const [users, setUsers] = useState<User[]>([]);
    const [searchTerm, setSearchTerm] = useState('');
    const [currentPage, setCurrentPage] = useState(1);
    
    // TODO: 实现数据获取逻辑
    // TODO: 实现搜索处理
    // TODO: 实现分页控制
    
    return (
        <div className="user-list">
            <input 
                type="text" 
                placeholder="Search users..."
                value={searchTerm}
                onChange={(e) => setSearchTerm(e.target.value)}
            />
            {/* 用户列表将在这里渲染 */}
        </div>
    );
}

image.gif

3.3 迭代完善功能

通过多轮对话逐步完善功能:

开发者: 请添加数据获取逻辑,使用axios
Craft: 已添加数据获取逻辑,并处理了加载和错误状态:

image.gif

// 更新后的代码
import axios from 'axios';
export function UserList() {
    // ...原有状态...
    const [isLoading, setIsLoading] = useState(false);
    const [error, setError] = useState<string | null>(null);
    
    useEffect(() => {
        const fetchUsers = async () => {
            setIsLoading(true);
            try {
                const response = await axios.get(`/api/users`, {
                    params: { page: currentPage, search: searchTerm }
                });
                setUsers(response.data);
            } catch (err) {
                setError('Failed to load users');
            } finally {
                setIsLoading(false);
            }
        };
        
        fetchUsers();
    }, [currentPage, searchTerm]);
    
    // ...渲染逻辑...
}

image.gif

image.gif 编辑

图4:对话式功能开发流程图

四、Craft的高级功能探索

4.1 代码优化建议

Craft不仅能生成代码,还能分析现有代码并提出优化建议:

# 原始代码
def calculate_stats(data):
    total = 0
    count = 0
    for item in data:
        total += item
        count += 1
    avg = total / count
    
    squared_diff = 0
    for item in data:
        squared_diff += (item - avg) ** 2
    std_dev = (squared_diff / count) ** 0.5
    
    return {"average": avg, "std_dev": std_dev}
# Craft优化建议:
"""
1. 可以合并循环减少时间复杂度
2. 使用统计库简化计算
3. 添加空输入检查
优化后代码:
"""
import statistics
def calculate_stats(data):
    if not data:
        return None
    return {
        "average": statistics.mean(data),
        "std_dev": statistics.stdev(data) if len(data) > 1 else 0
    }

image.gif

4.2 多语言协作开发

Craft支持多种编程语言间的协作,例如解释Python代码如何与JavaScript交互:

image.gif 编辑

图5:多语言协作时序图

五、最佳实践与性能考量

5.1 有效提示词设计

为了获得最佳结果,与Craft交互时应遵循以下原则:

  1. 明确具体:避免模糊的描述
  2. 分步请求:复杂功能拆分为多个步骤
  3. 提供上下文:包括相关代码片段
  4. 指定约束:如性能要求、框架版本等

5.2 性能优化策略

当处理大型项目时:

# craft-config.yaml
performance:
  max_file_size: 500KB  # 限制分析文件大小
  cache_ttl: 3600       # 缓存持续时间(秒)
  concurrency: 5        # 最大并行请求数
features:
  enable_deep_analysis: false  # 大型项目中关闭深度分析
  prioritize_speed: true       # 优先响应速度

image.gif

六、与其他工具的集成

6.1 主流IDE插件

Craft提供了多种IDE的插件支持:

IDE

插件名称

功能特点

VS Code

CodeBuddy Craft

深度集成,侧边栏聊天

IntelliJ

Craft for IDEA

Java/Kotlin特别优化

PyCharm

Python Craft

专为Python开发定制

6.2 CI/CD管道集成

将Craft集成到自动化流程中:

// Jenkinsfile示例
pipeline {
    agent any
    stages {
        stage('Code Review') {
            steps {
                script {
                    def craftReport = sh(script: 'codebuddy craft analyze --output=json', returnStdout: true)
                    archiveArtifacts artifacts: 'craft-report.json'
                    
                    // 根据报告质量门禁
                    if (craftReport.contains('CRITICAL_ISSUES')) {
                        error('Critical code issues detected')
                    }
                }
            }
        }
    }
}

image.gif

七、未来发展方向

根据CodeBuddy官方路线图,Craft智能体将迎来以下更新:

  1. 团队协作模式:多人实时协作编程
  2. 领域特定优化:针对AI、区块链等领域的专门支持
  3. 可视化编程集成:结合流程图、架构图生成代码
  4. 自主学习能力:根据团队代码风格自我调整

image.gif 编辑

图6:Craft智能体发展路线图

编程的未来已来

Craft智能体代表了软件开发范式的重要转变,它将自然语言理解与代码生成能力完美结合,显著降低了开发门槛。虽然它不能完全替代人类开发者,但作为强大的辅助工具,Craft无疑将重塑我们编写、维护和思考代码的方式。

参考资源

七、Craft智能体的安全性与合规性

7.1 代码安全扫描集成

Craft智能体内置了先进的静态代码分析工具,能够在生成代码的同时识别潜在的安全漏洞:

# 示例:检测SQL注入漏洞
# 开发者请求:生成用户登录验证代码
response = craft.generate_code(
    language="python",
    description="实现用户登录功能,使用Flask和MySQL"
)
# Craft生成的代码包含安全防护
"""
@app.route('/login', methods=['POST'])
def login():
    username = request.form['username']
    password = request.form['password']
    
    # 使用参数化查询防止SQL注入
    cursor = db.cursor(prepared=True)
    query = "SELECT * FROM users WHERE username = ? AND password = ?"
    cursor.execute(query, (username, hashlib.sha256(password.encode()).hexdigest()))
    
    user = cursor.fetchone()
    if user:
        return jsonify({"status": "success"})
    else:
        return jsonify({"status": "fail"}), 401
"""

image.gif

image.gif 编辑

图7:Craft生成的安全扫描报告示例

7.2 合规性检查

针对不同行业的合规要求(如GDPR、HIPAA等),Craft提供专门的合规性检查:

// 医疗健康应用的数据处理合规检查
public class PatientDataProcessor {
    @CraftComplianceCheck(standard="HIPAA")
    public void processPatientData(PatientRecord record) {
        // Craft自动添加的合规性注释
        /* HIPAA合规要求:
           - 数据加密传输
           - 访问日志记录
           - 最小权限原则 */
           
        // 自动生成的合规代码
        String encryptedData = EncryptionUtils.hippaEncrypt(record.toString());
        AuditLogger.logAccess("DATA_ACCESS", getUser());
        // ...其他处理逻辑
    }
}

image.gif

八、企业级定制与扩展

8.1 私有知识库集成

企业可以将内部框架和最佳实践集成到Craft中:

# craft-enterprise-config.yaml
knowledge_base:
  internal_repos:
    - url: git@internal.company.com:core-libs.git
      branch: main
      patterns: ["*.md", "best_practices/*.yaml"]
  api_docs:
    - url: https://internal.api.company.com/v3/docs
      auth:
        type: bearer
        token: ${API_DOCS_TOKEN}

image.gif

8.2 领域特定语言(DSL)支持

Craft可以学习企业自定义的DSL并生成对应代码:

// 金融交易DSL示例
craft.learnDSL("""
domain FinancialTrade {
    entity Order {
        string orderId
        string symbol
        decimal quantity
        enum side (BUY, SELL)
        datetime executionTime
    }
    
    rule "Large Order Alert" {
        when: quantity > 10000
        then: sendAlert("Large order detected")
    }
}
""")
// 生成的监控代码
class OrderMonitor {
    fun checkLargeOrders(order: Order) {
        if (order.quantity > 10000.0) {
            AlertService.send("Large order detected: ${order.orderId}")
            // 自动添加的合规检查
            ComplianceChecker.verifyLargeTrade(order)
        }
    }
}

image.gif

image.gif 编辑

图8:Craft处理自定义DSL的流程图

九、性能基准测试与优化

9.1 响应时间基准

在不同场景下的性能表现:

场景

平均响应时间

峰值吞吐量

单文件代码生成

1.2s

50 req/s

多文件重构建议

3.8s

20 req/s

大型项目分析

15.4s

5 req/s

9.2 内存优化策略

// Craft核心引擎的内存管理片段
class MemoryAwareGenerator : public CodeGeneratorBase {
private:
    static constexpr size_t MAX_MEM_USAGE = 1024 * 1024 * 512; // 512MB
    
    void ensureMemoryAvailability() {
        if (currentMemoryUsage() > MAX_MEM_USAGE * 0.8) {
            // 触发内存优化策略
            cache_.purgeLRUItems();
            model_.releaseTempResources();
            
            // 如果仍然不足,则抛出异常
            if (currentMemoryUsage() > MAX_MEM_USAGE) {
                throw MemoryLimitExceeded("Reached maximum memory limit");
            }
        }
    }
    
public:
    GeneratedCode generate(InputSpec spec) override {
        ensureMemoryAvailability();
        // ...生成逻辑...
    }
};

image.gif

十、异常处理与故障恢复

10.1 错误代码体系

Craft定义了完整的错误分类系统:

image.gif 编辑

图9:Craft错误分类体系图

10.2 自动恢复机制

def auto_retry_generation(prompt, max_retries=3):
    retry_count = 0
    last_error = None
    
    while retry_count < max_retries:
        try:
            response = craft.generate_code(
                prompt=prompt,
                fallback_model="gpt-3.5-turbo" if retry_count > 0 else None
            )
            return response
        except CraftError as e:
            last_error = e
            retry_count += 1
            if e.should_retry():
                log.warning(f"Attempt {retry_count} failed, retrying...")
                continue
            break
    
    # 所有重试失败后的处理
    return {
        "error": "Generation failed",
        "reason": str(last_error),
        "suggestion": "Please try simplifying your request"
    }

image.gif

十一、多模态编程支持

11.1 图像转代码功能

Craft可以解析UI设计图并生成对应前端代码:

// 输入设计图后生成的React代码
function Dashboard({ metrics }) {
    return (
        <div className="dashboard">
            <header>
                <h1>Sales Dashboard</h1>
                <DatePicker />
            </header>
            
            <div className="metrics-grid">
                {metrics.map(metric => (
                    <MetricCard 
                        key={metric.id}
                        title={metric.name}
                        value={metric.value}
                        trend={metric.trend}
                        // 自动从设计图提取的颜色
                        color="#4F46E5" 
                    />
                ))}
            </div>
            
            <div className="chart-container">
                <LineChart data={metrics} />
            </div>
        </div>
    )
}

image.gif

image.gif 编辑

图10:从Figma设计图到React代码的转换过程

11.2 语音交互编程

# 语音指令处理示例
@voice_command_handler
def handle_voice_command(command: str):
    # 语音识别后的处理
    if "create component" in command.lower():
        component_name = extract_entity(command, "component")
        props = extract_props(command)
        
        # 调用Craft生成组件
        return craft.generate(
            f"Create a React component named {component_name} "
            f"with these props: {', '.join(props)}"
        )
    
    elif "fix error" in command.lower():
        error = extract_error(command)
        return craft.debug(error, context=current_file)

image.gif

十二、团队协作模式

12.1 实时协作编程

// 多人协作时的冲突解决策略
class CollaborationSession {
    private changes: ChangeSet[];
    private participants: Member[];
    
    async mergeChanges(change: Change): Promise<Resolution> {
        // 自动合并无冲突变更
        if (this.isSafeMerge(change)) {
            this.applyChange(change);
            return { status: 'auto-merged' };
        }
        
        // 复杂冲突的解决流程
        const resolution = await this.resolveConflict(change);
        if (resolution.strategy === 'craft-suggest') {
            const suggestion = await craft.suggestMerge(
                this.currentCode,
                change.diff
            );
            return {
                status: 'suggested',
                solution: suggestion
            };
        }
        
        // ...其他处理逻辑
    }
}

image.gif

12.2 知识共享机制

# team-knowledge-base.yaml
shared_patterns:
  - name: "API Error Handling"
    examples:
      - language: javascript
        code: |
          async function fetchWithRetry(url, retries = 3) {
            try {
              const response = await fetch(url);
              if (!response.ok) throw new Error(response.statusText);
              return await response.json();
            } catch (error) {
              if (retries <= 0) throw error;
              await new Promise(res => setTimeout(res, 1000));
              return fetchWithRetry(url, retries - 1);
            }
          }
    best_practices:
      - "Always include retry logic for transient errors"
      - "Exponential backoff is preferred for production"

image.gif

十三、边缘计算场景支持

13.1 低资源环境优化

// 为嵌入式设备优化的代码生成
#[cfg(target_os = "embedded")]
fn generate_embedded_code(spec: &str) -> Result<Vec<u8>, CraftError> {
    // 启用精简模型
    let model = load_model("craft-lite-v1.2")?;
    
    // 内存约束设置
    let mut alloc = LimitedAllocator::new(1024 * 512); // 512KB
    
    // 生成优化后的C代码
    let output = model.generate(
        spec,
        CodegenOptions {
            optimization_level: 3,
            target: Target::C99,
            allocator: &mut alloc,
            // 禁用高级特性
            features: Features::empty()
                .without("dynamic_allocation")
                .without("recursion"),
        }
    )?;
    
    Ok(output)
}

image.gif

13.2 离线模式运行

# 离线包安装命令
codebuddy craft install-offline \
  --model craft-core-1.3-offline \
  --dependencies "python>=3.8,<4.0" \
  --storage-limit 5GB \
  --platform linux-arm64
# 离线使用示例
codebuddy craft generate --offline \
  --prompt "Create a REST API endpoint in Go that processes IoT sensor data"

image.gif

十四、伦理与责任控制

14.1 内容过滤系统

public class ContentFilter {
    private static final Set<String> BLACKLISTED_TERMS = loadBlacklist();
    private final EthicalGuidelines guidelines;
    
    public FilterResult checkInput(String input) {
        // 检查有害内容
        EthicalCheckResult ethicalCheck = guidelines.check(input);
        if (!ethicalCheck.isApproved()) {
            return FilterResult.rejected(ethicalCheck.reasons());
        }
        
        // 检查技术可行性
        TechnicalFeasibility techCheck = TechnicalValidator.validate(input);
        if (!techCheck.isFeasible()) {
            return FilterResult.rejected(techCheck.constraints());
        }
        
        return FilterResult.approved();
    }
    
    // 自动生成的免责声明
    public String getDisclaimer() {
        return """
        Generated code should be reviewed by qualified engineers before 
        deployment. The AI is not responsible for any damages caused by 
        the use of this code in production systems.
        """;
    }
}

image.gif

14.2 可解释性报告

{
  "generation_report": {
    "input_analysis": {
      "detected_intent": "create REST API for user management",
      "identified_components": ["CRUD operations", "JWT authentication"]
    },
    "decision_path": [
      {
        "step": "framework_selection",
        "options": ["Express", "FastAPI", "Spring Boot"],
        "selected": "FastAPI",
        "reason": "Matches Python preference in context"
      },
      {
        "step": "authentication_strategy",
        "options": ["JWT", "Session", "OAuth"],
        "selected": "JWT",
        "reason": "Best fit for stateless API described"
      }
    ],
    "potential_issues": [
      {
        "type": "security",
        "concern": "No rate limiting specified",
        "mitigation": "Added Redis-based rate limiting"
      }
    ]
  }
}

image.gif

十五、未来展望与研究前沿

15.1 自主迭代能力

class SelfImprovingAgent:
    def __init__(self, base_model):
        self.model = base_model
        self.feedback_loop = FeedbackAnalyzer()
        self.training_scheduler = TrainingScheduler()
    
    def process_feedback(self, user_feedback, code_quality_metrics):
        # 分析反馈并生成训练数据
        training_data = self.feedback_loop.analyze(
            user_feedback, 
            code_quality_metrics
        )
        
        # 触发增量训练
        if self.training_scheduler.should_retrain(training_data):
            self.model = self.model.fine_tune(training_data)
            
            # 生成改进报告
            report = self.generate_improvement_report()
            return {
                "status": "model_updated",
                "improvements": report
            }
        
        return {"status": "feedback_recorded"}

image.gif

15.2 神经符号系统集成

% 符号规则与神经网络的结合示例
safe_file_operation(Operation) :-
    neural_check(Operation, safety_score),
    safety_score > 0.8,
    symbolic_verify(Operation, constraints).
symbolic_verify(delete_file(Path), constraints) :-
    not(protected_location(Path)),
    has_permission(Path).
neural_check(Operation, Score) :-
    craft_neural_model(Operation, [safety:Score|_]).
% 生成的防护代码
delete_file(Path) :-
    safe_file_operation(delete_file(Path)) ->
        fs_delete(Path);
        throw('Unsafe operation blocked').

image.gif

image.gif 编辑

图11:Craft的神经符号混合系统架构

结语:编程新纪元的黎明

随着Craft智能体的不断进化,我们正站在软件开发范式转变的关键节点。从最初的代码补全到如今的全流程智能辅助,对话式编程不仅提高了开发效率,更重新定义了人机协作的边界。

新增参考资源

通过本文的深度扩展,我们全面剖析了Craft智能体在安全合规、企业定制、性能优化、异常处理、多模态支持、团队协作、边缘计算等前沿领域的创新实践。这些能力共同构成了下一代智能开发平台的核心架构,为软件工程的未来开辟了充满可能性的新航道。

相关文章
|
测试技术 UED Python
App自动化测试:高级控件交互技巧
Appium 的 Actions 类支持在移动应用自动化测试中模拟用户手势,如滑动、长按等,增强交互性测试。ActionChains 是 Selenium 的概念,用于网页交互,而 Actions 专注于移动端。在Python中,通过ActionChains和W3C Actions可以定义手势路径,例如在手势解锁场景中,先点击设置,然后定义触点移动路径执行滑动解锁,最后验证解锁后的元素状态。此功能对于确保应用在复杂交互下的稳定性至关重要。
|
8月前
|
人工智能 IDE 测试技术
CodeBuddy Craft 使用体验:提升开发效率的智能编程助手
CodeBuddyCraft是一款基于人工智能的编程辅助工具,旨在提升开发者的编码效率与代码质量。其主要功能包括智能代码补全、代码生成、错误检测与修复、文档自动生成和代码重构建议。安装过程简单,支持多种开发环境如VSCode、IntelliJ IDEA和Eclipse,并通过配置文件优化使用体验。核心功能如智能代码补全和代码生成显著提高了开发效率,而错误检测与修复功能则帮助开发者识别潜在问题。高级功能如代码重构助手和测试代码生成进一步提升了代码质量。性能测试显示,使用CodeBuddyCraft后开发效率显
983 1
|
8月前
|
人工智能 自然语言处理 前端开发
Trae插件Builder模式深度测评:从编程助手到AI工程师的进化
Trae插件最新推出的Builder模式标志着AI辅助编程工具从简单的代码补全向“AI工程师”角色的转变。该模式允许开发者通过自然语言描述项目需求,自动生成完整的项目结构、代码文件和开发流程,支持VSCode、JetBrains IDE及在线Web版本。Builder模式的核心功能包括自然语言项目初始化、智能项目架构设计和多文件协调代码生成,显著提升了开发效率,降低了技术门槛。然而,它在处理复杂业务逻辑和高度定制化需求方面仍有局限。未来,Builder模式将集成云部署、测试套件生成和DevOps流水线等功能
1878 2
|
6月前
|
机器学习/深度学习 人工智能 监控
数据分析智能体:让AI成为你的数据科学家
作为一名在数据科学领域深耕多年的技术博主,我深刻感受到了AI技术在数据分析领域的革命性变化。从最初的手工编写SQL查询、绘制图表,到如今AI智能体能够自主完成复杂的数据探索、建模和洞察提取,这种转变不仅仅是技术进步,更是数据科学工作范式的根本性变革。 数据分析智能体(Data Analysis Agent)代表了数据科学发展的新阶段,它将传统的数据分析师、统计学家和机器学习工程师的核心能力集成到一个智能系统中。这个系统不仅能够理解业务需求,自动执行数据预处理,还能够选择合适的分析方法、构建预测模型,并生成易于理解的洞察报告。
1242 1
|
7月前
|
缓存 监控 Java
说一说 SpringCloud Gateway 堆外内存溢出排查
我是小假 期待与你的下一次相遇 ~
993 5
|
8月前
|
机器学习/深度学习 人工智能 负载均衡
Trae 04.22版本深度解析:Agent能力升级与MCP市场对复杂任务执行的革新
在当今快速发展的AI技术领域,Agent系统正成为自动化任务执行和智能交互的核心组件。Trae作为一款先进的AI协作平台,在04.22版本中带来了重大更新,特别是在Agent能力升级和MCP市场支持方面。本文将深入探讨这些更新如何重新定义复杂任务的执行方式,为开发者提供更强大的工具和更灵活的解决方案。
1025 1
|
9月前
|
存储 缓存 文件存储
uv安装python及其依赖的加速方法
国内在使用uv的时候,可能会涉及到装python的速度太慢的问题,为了解决这个问题,可以使用`UV_PYTHON_INSTALL_MIRROR`这个环境变量。除此以外,对于多人协作场景,`UV_CACHE_DIR`也是一个有用的环境变量。本文会介绍这两个变量。
6441 10
|
10月前
|
人工智能 自然语言处理 Java
对话即服务:Spring Boot整合MCP让你的CRUD系统秒变AI助手
本文介绍了如何通过Model Context Protocol (MCP) 协议将传统Spring Boot服务改造为支持AI交互的智能系统。MCP作为“万能适配器”,让AI以统一方式与多种服务和数据源交互,降低开发复杂度。文章以图书管理服务为例,详细说明了引入依赖、配置MCP服务器、改造服务方法(注解方式或函数Bean方式)及接口测试的全流程。最终实现用户通过自然语言查询数据库的功能,展示了MCP在简化AI集成、提升系统易用性方面的价值。未来,“对话即服务”有望成为主流开发范式。
7366 7