
关键词:IOPD;基因编辑技术;生信分析服务;
文献介绍
- 标题(英文):CRISPR-Cas9 generated Pompe knock-in murine model exhibits early-onset hypertrophic cardiomyopathy and skeletal muscle weakness
- 标题(中文):CRISPR-Cas9 生成的庞贝敲入小鼠模型表现出早发性肥厚型心肌病和骨骼肌无力
- 发表期刊:scientific reports
- 作者单位:加州大学圣地亚哥分校等
- 发表年份:2020
- 文章地址:https://doi.org/10.1038/s41598-020-65259-8

图1 文献介绍
婴儿型庞贝病(IOPD)由溶酶体酸性α-葡萄糖苷酶(Gaa)基因突变引起,表现为进展迅速的致命性心脏和骨骼肌病,静脉输注合成GAA治疗效果不完全。目前可用的小鼠模型仅表现为骨骼肌病和晚发性肥厚型心肌病,尚未能完全模拟人类IOPD。
因此,研究团队想通过CRISPR-Cas9基因编辑技术来构建更接近人类的IOPD模型。使用C2C12细胞系和不同基因型的小鼠模型作为研究样本,包括8只通过同系繁殖的野生型(WT)、12只G1代杂交的杂合子(HET)、5只G2代自交的纯合子(KI)、以及3只作为对照组,已有Gaa tm1Rabn/J小鼠(KO)。研究采用创新性的双sgRNA策略实现了Gaa基因c.1826位点的精准编辑,并通过分子生物学表征、生化分析、功能评估和病理学观察等多维度方法进行了全面验证。
测序流程
在基因数据分析过程中,研究团队使用Sentieon进行数据预处理、去除重复序列、对插入和缺失位点进行重新比对、并使用GVCFtyper进行SNV检测;

图2 Sentieon的作用
Sentieon提供一站式定制化的基因组数据分析服务,涵盖从比对到变异检测全流程;Sentieon高度优化的算法和企业级的软件工程,能够显著提升NGS数据处理的效率、准确性和可靠性。Sentieon与开源软件结果一致性达到99%以上的同时,在速度和精准度方面都优于开源,能更快更精确地将变异检测结果交付到您的手上。
双sgRNA策略在C2C12细胞中达到41.0%的靶向编辑活性和12.6%的HDR效率,显著优于单一sgRNA策略。构建的Gaac.1826dupA敲入C2C12细胞系表现出GAA转录本水平降低96%,酶活性完全缺失,并出现明显的糖原积累。

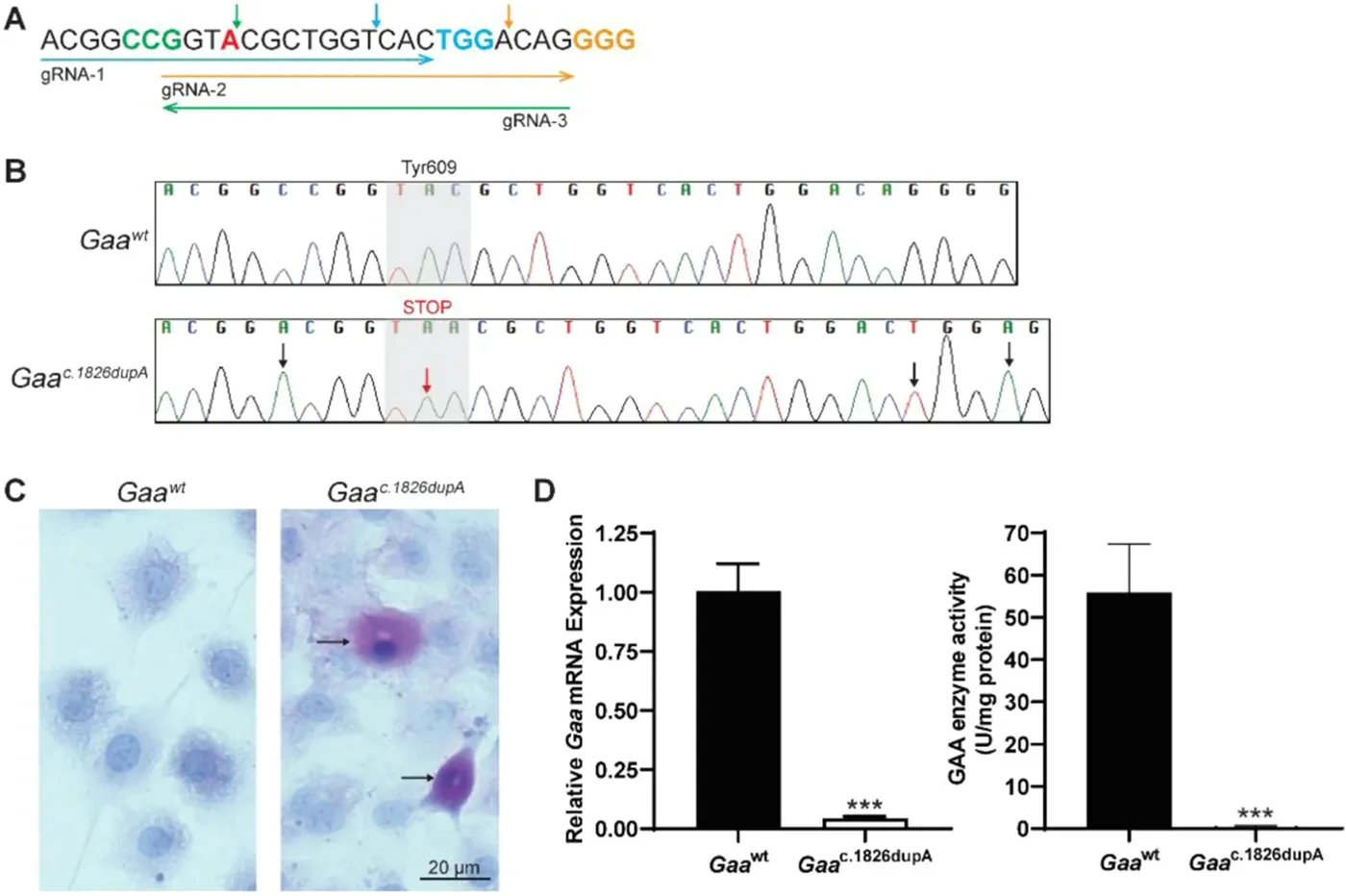
图3 Gaac.1826dupA C2C12克隆细胞系的构建
(A) 靶向Gaac.1826位点的引导RNA序列。
(B) 对照(Gaawt)和克隆敲入(Gaac.1826dupA) C2C12肌母细胞基因组DNA在Gaac.1826位点的Sanger测序图谱。
(C) 对照(Gaawt)和克隆敲入(Gaac.1826dupA) C2C12肌母细胞的过碘酸-雪夫氏(PAS)染色。
(D) (左图)Gaawt和Gaac.1826dupA C2C12肌母细胞中的Gaa mRNA表达。(右图)Gaawt和Gaac.1826dupA C2C12肌母细胞中的GAA酶活性。
该策略应用于小鼠胚胎获得了66.7%的靶向编辑活性和25%的HDR效率。全基因组测序显示G0创始小鼠中Gaac.1826dupA突变的整合率为63%,未检测到明显脱靶。经过两代育种获得纯合Gaac.1826dupA敲入小鼠。

图4 Gaac.1826dupA敲入转基因小鼠系的构建
(A) 靶向Gaac.1826位点的双重重叠引导RNA方法。箭头方向表示引导RNA是正义(右)还是反义(左)。原间隔基序(PAM; NGG)以与引导RNA箭头相对应的颜色突出显示。
(B) 用于Gaac.1826dupA敲入突变靶向整合的单链供体寡核苷酸(ssODN)序列。
(C) 从嵌合CRISPR生成的创始小鼠分离Gaac.1826dupA敲入等位基因以产生纯合Gaac.1826dupA敲入小鼠的交配方案谱系图。
(D) 对照(Gaawt)、创始(GaaMosaic)、杂合(Gaawt/c.1826dupA)和纯合敲入(Gaac.1826dupA)小鼠的测序图谱。
(E) G0创始(GaaMosaic)和G1杂合(Gaawt/c.1826dupA)小鼠Gaac.1826位点的WGS靶向分析。
(F) 用于WGS脱靶筛选的与Gaac.1826 gRNA-2&3最相似的5个脱靶序列列表。
转基因小鼠表现出显著的分子和生化改变:KI小鼠Gaa转录本水平较野生型降低75%,心脏、横膈膜和腓肠肌的GAA酶活性分别降低97%、96%和98%。这些组织中糖原含量分别增加185倍、108倍和28倍。自噬标志物LC3B-I在心脏和腓肠肌分别增加2.3倍和3.6倍,LC3B-II增加3.2倍和4.8倍。

图5 Gaac.1826dupA敲入小鼠显示GAA表达和酶活性降低
(A) 3周龄Gaawt(WT)、Gaawt/c.1826dupA(HET)、Gaac.1826dupA(KI)和Gaatm1Rabn(KO)小鼠尾部活检中的Gaa mRNA表达。
(B) 各基因型小鼠心脏、横膈膜和腓肠肌中的GAA酶活性。
(C) 使用比色法测定各组小鼠心脏、横膈膜和腓肠肌中的糖原水平。

图6 Gaac.1826dupA敲入小鼠表现出自噬障碍的标志物
(A)LC3B-I和(B)LC3B-II在以下小鼠的心脏、横膈膜和腓肠肌中的蛋白表达:Gaawt(WT, n=4)、Gaawt/c.1826dupA(HET, n=4)、Gaac.1826dupA(KI, n=4)、Gaatm1Rabn(KO, n=3)
数据以相对于WT表达的倍数差异报告,来自两次独立实验。统计分析采用单向ANOVA和Tukey事后检验(p<0.05, p<0.01, p<0.001, ****p<0.0001)。 (C)各组小鼠心脏、横膈膜和腓肠肌中LC3B-II与总LC3B的比值,数据来自两次独立实验。统计分析同上(*p<0.05, **p<0.01)。
KI小鼠出现心肌病变和肌无力症状,超声心动图显示心室间隔增厚,左心室功能异常。组织病理学检查发现心脏和骨骼肌中存在大量PAS阳性物质沉积,肌纤维结构异常。这些特征与人类庞贝病的临床表现高度一致,验证了该模型在治疗策略评估中的应用价值。

图7 Gaac.1826dupA敲入小鼠显示左心室肥厚的解剖特征
(A)3月龄WT、HET和KI小鼠的代表性超声心动图。黄色箭头示室间隔直径(IVSd),红色箭头示左心室后壁直径(LVPWd)。
(B)3月龄小鼠测量结果:Gaawt(WT, n=27)、Gaawt/c.1826dupA(HET, n=12)、Gaac.1826dupA(KI, n=13)
相比WT和HET小鼠,KI小鼠的IVSd、LVPWd和LV质量指数显著增加,这些都是左心室肥厚的解剖学标志。统计分析采用单向ANOVA和Tukey事后检验(p<0.05, *p<0.0001)。

图8 Gaac.1826dupA敲入小鼠心脏和骨骼肌中显示异常糖原累积
展示3月龄WT和KI小鼠经PAS染色和苏木精复染的固定组织切片代表性图像。组织经4% PFA心脏灌注后收集,心脏和横膈膜横切,腓肠肌纵切。使用 EVOS M5000成像系统在20倍物镜下以RGB模式拍摄。箭头指示糖原累积区域。
Sentieon 软件团队拥有丰富的软件开发及算法优化工程经验,致力于解决生物数据分析中的速度与准确度瓶颈,为来自于分子诊断、药物研发、临床医疗、人群队列、动植物等多个领域的合作伙伴提供高效精准的软件解决方案,共同推动基因技术的发展。
截至 2023 年 3 月份,Sentieon 已经在全球范围内为 1300+用户提供服务,被世界一级影响因子刊物如 NEJM、Cell、Nature 等广泛引用,引用次数超过 700 篇。此外,Sentieon 连续数年摘得了 Precision FDA、Dream Challenges 等多个权威评比的桂冠,在业内获得广泛认可。
文献讨论

图9 文献讨论
新开发的Gaac.1826dupA KI小鼠模型携带与人类IOPD患者同源的Gaa突变,这使其在基因型上更接近人类疾病特征。相比之下,旧的Gaatm1Rabn/J KO小鼠模型并不具备这种遗传同源性,限制了其在基因组靶向治疗研究中的应用。
在疾病进展上,新模型展现出更早期的表型特征,特别是在3个月龄时就能观察到心脏肥大的现象。而旧模型需要等到约8个月龄时才能观察到类似症状,这种延迟限制了其在早期干预研究中的应用价值。从临床应用角度来看,新模型更适合用于评估基因组校正和靶向治疗策略。
但研究仅关注单一突变位点和短期表型分析,缺乏对疾病进展的长期观察和深入的分子机制探讨。
总结
研究首次利用CRISPR-Cas9技术构建携带与人类致病突变同源(Gaa c.1826dupA)的庞贝病小鼠模型,更精准模拟人类IOPD的病理特征,为疾病机制研究和个性化治疗策略开发提供了重要工具。