深入解析HTTP请求方法:Spring Boot实战与最佳实践

简介: 这篇博客结合了HTTP规范、Spring Boot实现和实际工程经验,通过代码示例、对比表格和架构图等方式,系统性地讲解了不同HTTP方法的应用场景和最佳实践。

简介

这篇博客结合了HTTP规范、Spring Boot实现和实际工程经验,通过代码示例、对比表格和架构图等方式,系统性地讲解了不同HTTP方法的应用场景和最佳实践。

一、HTTP请求方法概述

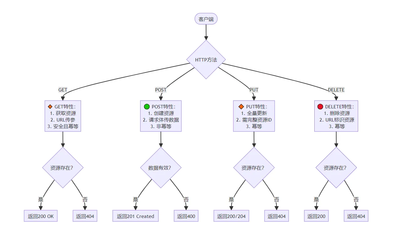
HTTP协议定义了多种请求方法(Request Methods),每种方法对应不同的资源操作语义。下图展示了常见HTTP方法在RESTful架构中的应用比例:


核心方法对比表

方法

幂等性

安全性

缓存

请求体

典型应用场景

GET

获取资源

POST

创建资源/提交数据

PUT

全量更新资源

PATCH

部分更新资源

DELETE

删除资源

二、核心方法详解与Spring Boot实现

1. GET - 获取资源

特点

  • 安全且幂等
  • 参数通过URL传递
  • 支持浏览器缓存
    Spring Boot示例
@RestController
@RequestMapping("/api/users")
public class UserController {
    
    @GetMapping("/{id}")
    public ResponseEntity<User> getUser(@PathVariable Long id) {
        User user = userService.findById(id);
        return ResponseEntity.ok(user);
    }
    @GetMapping
    public ResponseEntity<List<User>> searchUsers(
        @RequestParam(required = false) String name,
        @RequestParam(required = false) String email) {
        // 实现搜索逻辑
        List<User> users = userService.search(name, email);
        return ResponseEntity.ok(users);
    }
}

2. POST - 创建资源

特点

  • 非幂等操作
  • 请求体支持复杂数据结构
  • 适合处理敏感数据
    Spring Boot示例
@PostMapping
public ResponseEntity<User> createUser(@Valid @RequestBody UserDTO userDTO) {
    User createdUser = userService.createUser(userDTO);
    URI location = ServletUriComponentsBuilder
        .fromCurrentRequest()
        .path("/{id}")
        .buildAndExpand(createdUser.getId())
        .toUri();
    return ResponseEntity.created(location).body(createdUser);
}

3. PUT - 全量更新

特点

  • 幂等操作
  • 需要传递完整资源对象
  • 用于替换现有资源
    Spring Boot示例
@PutMapping("/{id}")
public ResponseEntity<User> updateUser(
    @PathVariable Long id,
    @Valid @RequestBody UserDTO userDTO) {
    User updatedUser = userService.updateUser(id, userDTO);
    return ResponseEntity.ok(updatedUser);
}

4. DELETE - 删除资源

特点

  • 幂等操作
  • 通常返回204状态码
  • 需考虑级联删除策略
    Spring Boot示例
@DeleteMapping("/{id}")
public ResponseEntity<Void> deleteUser(@PathVariable Long id) {
    userService.deleteUser(id);
    return ResponseEntity.noContent().build();
}

三、进阶方法与特殊场景

1. PATCH - 部分更新

最佳实践

  • 使用JSON Patch格式
  • 减少网络传输量
  • 避免更新冲突
    Spring Boot实现
@PatchMapping(path = "/{id}", consumes = "application/json-patch+json")
public ResponseEntity<User> patchUser(
    @PathVariable Long id,
    @RequestBody JsonPatch patch) {
    
    User patchedUser = userService.applyPatch(id, patch);
    return ResponseEntity.ok(patchedUser);
}

2. HEAD与OPTIONS

  • HEAD:获取资源元数据
  • OPTIONS:查看服务器支持的方法
@RestController
public class ApiInfoController {
    
    @RequestMapping(value = "/api/**", method = RequestMethod.OPTIONS)
    public ResponseEntity<?> options() {
        return ResponseEntity.ok()
            .allow(HttpMethod.GET, HttpMethod.POST, HttpMethod.PUT)
            .build();
    }
}

四、安全性设计建议

方法安全矩阵

方法

CSRF防护

认证要求

敏感操作日志

GET

可选

POST

必须

PUT

必须

DELETE

必须

最高

Spring Security配置示例:

@Configuration
@EnableWebSecurity
public class SecurityConfig extends WebSecurityConfigurerAdapter {
    
    @Override
    protected void configure(HttpSecurity http) throws Exception {
        http
            .authorizeRequests()
                .antMatchers(HttpMethod.POST, "/api/**").authenticated()
                .antMatchers(HttpMethod.PUT, "/api/**").authenticated()
                .antMatchers(HttpMethod.DELETE, "/api/**").hasRole("ADMIN")
            .and()
            .csrf()
                .requireCsrfProtectionMatcher(new CsrfRequestMatcher());
    }
}

五、性能优化策略

  1. GET请求缓存配置
@GetMapping("/{id}")
@Cacheable(value = "users", key = "#id")
public User getUser(@PathVariable Long id) {
    // ...
}
  1. 批量操作设计
@PostMapping("/batch")
public ResponseEntity<List<User>> batchCreate(
    @RequestBody List<UserDTO> userDTOs) {
    
    List<User> createdUsers = userService.batchCreate(userDTOs);
    return ResponseEntity.accepted().body(createdUsers);
}

六、常见问题解决方案

方法选择困境

当遇到以下情况时:

  1. 需要创建资源但客户端不知道URI -> 使用POST
  2. 需要条件更新 -> PUT与If-Match头配合
  3. 复杂查询参数 -> GET + URL参数编码

跨方法转发处理

@PostMapping("/complex-operation")
public ResponseEntity<?> handleComplexRequest() {
    // 处理完成后重定向
    return ResponseEntity.status(HttpStatus.SEE_OTHER)
        .location(URI.create("/api/results/123")).build();
}

结语

正确使用HTTP方法可以使API设计更加符合RESTful规范,提高接口的可读性和可维护性。在实际开发中,建议:

  1. 严格遵循方法语义
  2. 结合HATEOAS实现资源导航
  3. 使用Swagger维护API文档
  4. 定期进行接口审计
    完整示例代码仓库:https://github.com/example/http-methods-demo

目录
相关文章
|
5月前
|
负载均衡 监控 Java
Spring Cloud Gateway 全解析:路由配置、断言规则与过滤器实战指南
本文详细介绍了 Spring Cloud Gateway 的核心功能与实践配置。首先讲解了网关模块的创建流程,包括依赖引入(gateway、nacos 服务发现、负载均衡)、端口与服务发现配置,以及路由规则的设置(需注意路径前缀重复与优先级 order)。接着深入解析路由断言,涵盖 After、Before、Path 等 12 种内置断言的参数、作用及配置示例,并说明了自定义断言的实现方法。随后重点阐述过滤器机制,区分路由过滤器(如 AddRequestHeader、RewritePath、RequestRateLimiter 等)与全局过滤器的作用范围与配置方式,提
Spring Cloud Gateway 全解析:路由配置、断言规则与过滤器实战指南
|
5月前
|
人工智能 Java 开发者
【Spring】原理解析:Spring Boot 自动配置
Spring Boot通过“约定优于配置”的设计理念,自动检测项目依赖并根据这些依赖自动装配相应的Bean,从而解放开发者从繁琐的配置工作中解脱出来,专注于业务逻辑实现。
1908 0
|
4月前
|
监控 Cloud Native Java
Spring Boot 3.x 微服务架构实战指南
🌟蒋星熠Jaxonic,技术宇宙中的星际旅人。深耕Spring Boot 3.x与微服务架构,探索云原生、性能优化与高可用系统设计。以代码为笔,在二进制星河中谱写极客诗篇。关注我,共赴技术星辰大海!(238字)
Spring Boot 3.x 微服务架构实战指南
|
4月前
|
XML Java 测试技术
《深入理解Spring》:IoC容器核心原理与实战
Spring IoC通过控制反转与依赖注入实现对象间的解耦,由容器统一管理Bean的生命周期与依赖关系。支持XML、注解和Java配置三种方式,结合作用域、条件化配置与循环依赖处理等机制,提升应用的可维护性与可测试性,是现代Java开发的核心基石。
|
4月前
|
前端开发 Java 微服务
《深入理解Spring》:Spring、Spring MVC与Spring Boot的深度解析
Spring Framework是Java生态的基石,提供IoC、AOP等核心功能;Spring MVC基于其构建,实现Web层MVC架构;Spring Boot则通过自动配置和内嵌服务器,极大简化了开发与部署。三者层层演进,Spring Boot并非替代,而是对前者的高效封装与增强,适用于微服务与快速开发,而深入理解Spring Framework有助于更好驾驭整体技术栈。
|
4月前
|
XML JSON Java
【SpringBoot(三)】从请求到响应再到视图解析与模板引擎,本文带你领悟SpringBoot请求接收全流程!
Springboot专栏第三章,从请求的接收到视图解析,再到thymeleaf模板引擎的使用! 本文带你领悟SpringBoot请求接收到渲染的使用全流程!
360 3
|
5月前
|
Java 数据库 数据安全/隐私保护
Spring Boot四层架构深度解析
本文详解Spring Boot四层架构(Controller-Service-DAO-Database)的核心思想与实战应用,涵盖职责划分、代码结构、依赖注入、事务管理及常见问题解决方案,助力构建高内聚、低耦合的企业级应用。
1158 1
|
6月前
|
人工智能 监控 安全
如何快速上手【Spring AOP】?核心应用实战(上篇)
哈喽大家好吖~欢迎来到Spring AOP系列教程的上篇 - 应用篇。在本篇,我们将专注于Spring AOP的实际应用,通过具体的代码示例和场景分析,帮助大家掌握AOP的使用方法和技巧。而在后续的下篇中,我们将深入探讨Spring AOP的实现原理和底层机制。 AOP(Aspect-Oriented Programming,面向切面编程)是Spring框架中的核心特性之一,它能够帮助我们解决横切关注点(如日志记录、性能统计、安全控制、事务管理等)的问题,提高代码的模块化程度和复用性。

热门文章

最新文章