Java版Manus实现来了,Spring AI Alibaba发布开源OpenManus实现

简介: 此次官方发布的 Spring AI Alibaba OpenManus 实现,包含完整的多智能体任务规划、思考与执行流程,可以让开发者体验 Java 版本的多智能体效果。它能够根据用户的问题进行分析,操作浏览器,执行代码等来完成复杂任务等。

作者:刘军


此次官方发布的 Spring AI Alibaba OpenManus 实现,包含完整的多智能体任务规划、思考与执行流程,可以让开发者体验 Java 版本的多智能体效果。它能够根据用户的问题进行分析,操作浏览器,执行代码等来完成复杂任务等。


项目源码及体验地址:

spring-ai-alibaba-openmanus


效果展示

话不多说,先看运行效果,以下是我们通过几个实际问答记录展示的 Spring AI Alibaba OpenManus 实际使用效果。


1. 打开百度浏览器,在搜索框输入:阿里巴巴最近一周股价,根据搜索到的信息绘制最近一周的股价趋势图并保存到本地目录。 


image.png


2. 我计划在接下来的五一劳动节假期到韩国旅行,行程是从杭州出发到韩国首尔,总预算为 10000 元。我想体验韩国的风土人情、文化、普通老百姓的生活,总行程计划为 5 天。请提供详细的行程并制作成一个简单的 HTML 旅行手册,其中包含地图、景点描述、基本的韩语短语和旅行提示,以供我在整个旅程中参考。


image.png


3. 在本机的 /tmp/docs 目录下有一些中文文档 ,请依次将这些文档翻译为中文并保存到一个独立文件,将新生成的文件都存放到 /tmp/endocs 目录下


image.png


总体架构与原理

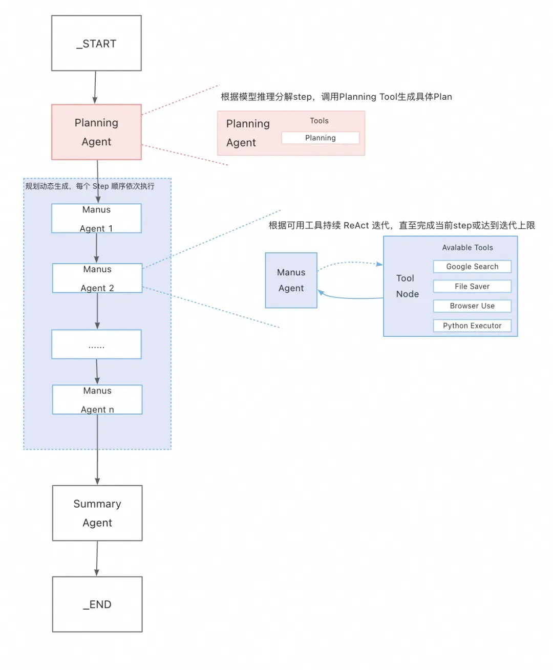
Spring AI Alibaba Openmanus 与 Python 版本 OpenManus 设计理念相似,其总体架构如下图所示。


image.png


分析上图架构,我们可以把它看作是一款多 Agent 智能自动协作实现,其中:


  • Planning Agent 负责任务的分解与规划,将用户问题拆解成几个可顺序执行的 step。planning agent 调用 planning tool 动态生成一个串行的 Manus Agent 子工作流。
  • 多个 Manus Agent 组成一个链式、可顺序依次执行的子工作流。子工作流中的每个 agent 对应上述规划的一个 step,每个 agent 都是一个 ReAct 架构设计,即通过多轮 Tool 调用完成具体子任务。
  • Summary Agent 用来做最后的任务总结。


实现总结与展望

Spring AI Alibaba OpenManus 实现中的问题


当前的 OpenManus 实现主要有如下问题:


  • 仓库中 80% 代码都在解决流程编排问题,入串联 manus agent 子流程、做消息记忆、转发工具调用、全局状态修改等,这部分工作可以交给高度抽象的 agent 框架实现,以简化开发复杂度。
  • 工具的覆盖度与执行效果一般,如浏览器使用、脚本执行工具等。
  • 规划及工作流程中无法人为介入进行 review、动态修改、回退等动作。
  • 当前 OpenManus 实现的效果调试相对比较困难。


Spring AI Alibaba 未来规划与解决方案

Spring AI Alibaba 是面向 Java 开发者的开源 AI 应用开发框架,它与 Spring 生态完美适配,可以基于 Spring AI Alibaba 构建全新的 AI 应用,也可以使用它为传统 Spring Boot 应用做智能化升级。


image.png


从上图我们可以看出,除了框架原子抽象之外,Spring AI Alibaba 重点规划了 multi-agent 框架,配套生态如可视化评估平台、调试 Studio 等。


接下来,我们将会发布 Spring AI Alibaba Graph 多 agent 框架,以及基于 Spring AI Alibaba Graph 的强化版 OpenManus 实现,预期代码量将比当前减少 70% 以上,整体易读性与效果大幅提升,让开发者可以此为基础构建面向任意场景的智能体应用。


目前 Spring AI Alibaba 已经支持 MCP 工具接入,解析来我们将为 OpenManus 接入更成熟的 MCP server 实现,以提升整体工作表现。


关链接:


官网:

java2ai.com


项目地址:

https://github.com/alibaba/spring-ai-alibaba


点击此处,查看更多相关资讯!

相关文章
|
4月前
|
人工智能 Java Nacos
基于 Spring AI Alibaba + Nacos 的分布式 Multi-Agent 构建指南
本文将针对 Spring AI Alibaba + Nacos 的分布式多智能体构建方案展开介绍,同时结合 Demo 说明快速开发方法与实际效果。
3555 74
|
4月前
|
人工智能 运维 Java
Spring AI Alibaba Admin 开源!以数据为中心的 Agent 开发平台
Spring AI Alibaba Admin 正式发布!一站式实现 Prompt 管理、动态热更新、评测集构建、自动化评估与全链路可观测,助力企业高效构建可信赖的 AI Agent 应用。开源共建,现已上线!
5653 80
|
4月前
|
人工智能 监控 Java
零代码改造 + 全链路追踪!Spring AI 最新可观测性详细解读
Spring AI Alibaba 通过集成 OpenTelemetry 实现可观测性,支持框架原生和无侵入探针两种方式。原生方案依赖 Micrometer 自动埋点,适用于快速接入;无侵入探针基于 LoongSuite 商业版,无需修改代码即可采集标准 OTLP 数据,解决了原生方案扩展性差、调用链易断链等问题。未来将开源无侵入探针方案,整合至 AgentScope Studio,并进一步增强多 Agent 场景下的观测能力。
2152 63
|
4月前
|
安全 前端开发 Java
《深入理解Spring》:现代Java开发的核心框架
Spring自2003年诞生以来,已成为Java企业级开发的基石,凭借IoC、AOP、声明式编程等核心特性,极大简化了开发复杂度。本系列将深入解析Spring框架核心原理及Spring Boot、Cloud、Security等生态组件,助力开发者构建高效、可扩展的应用体系。(238字)
|
5月前
|
人工智能 Java API
构建基于Java的AI智能体:使用LangChain4j与Spring AI实现RAG应用
当大模型需要处理私有、实时的数据时,检索增强生成(RAG)技术成为了核心解决方案。本文深入探讨如何在Java生态中构建具备RAG能力的AI智能体。我们将介绍新兴的Spring AI项目与成熟的LangChain4j框架,详细演示如何从零开始构建一个能够查询私有知识库的智能问答系统。内容涵盖文档加载与分块、向量数据库集成、语义检索以及与大模型的最终合成,并提供完整的代码实现,为Java开发者开启构建复杂AI智能体的大门。
2712 58
|
4月前
|
消息中间件 缓存 Java
Spring框架优化:提高Java应用的性能与适应性
以上方法均旨在综合考虑Java Spring 应该程序设计原则, 数据库交互, 编码实践和系统架构布局等多角度因素, 旨在达到高效稳定运转目标同时也易于未来扩展.
259 8
|
4月前
|
人工智能 监控 Java
Spring AI Alibaba实践|后台定时Agent
基于Spring AI Alibaba框架,可构建自主运行的AI Agent,突破传统Chat模式限制,支持定时任务、事件响应与人工协同,实现数据采集、分析到决策的自动化闭环,提升企业智能化效率。
Spring AI Alibaba实践|后台定时Agent
|
4月前
|
消息中间件 人工智能 安全
云原生进化论:加速构建 AI 应用
本文将和大家分享过去一年在支持企业构建 AI 应用过程的一些实践和思考。
1070 51
|
5月前
|
人工智能 安全 中间件
阿里云 AI 中间件重磅发布,打通 AI 应用落地“最后一公里”
9 月 26 日,2025 云栖大会 AI 中间件:AI 时代的中间件技术演进与创新实践论坛上,阿里云智能集团资深技术专家林清山发表主题演讲《未来已来:下一代 AI 中间件重磅发布,解锁 AI 应用架构新范式》,重磅发布阿里云 AI 中间件,提供面向分布式多 Agent 架构的基座,包括:AgentScope-Java(兼容 Spring AI Alibaba 生态),AI MQ(基于Apache RocketMQ 的 AI 能力升级),AI 网关 Higress,AI 注册与配置中心 Nacos,以及覆盖模型与算力的 AI 可观测体系。
1177 57
|
4月前
|
人工智能 运维 Kubernetes
Serverless 应用引擎 SAE:为传统应用托底,为 AI 创新加速
在容器技术持续演进与 AI 全面爆发的当下,企业既要稳健托管传统业务,又要高效落地 AI 创新,如何在复杂的基础设施与频繁的版本变化中保持敏捷、稳定与低成本,成了所有技术团队的共同挑战。阿里云 Serverless 应用引擎(SAE)正是为应对这一时代挑战而生的破局者,SAE 以“免运维、强稳定、极致降本”为核心,通过一站式的应用级托管能力,同时支撑传统应用与 AI 应用,让企业把更多精力投入到业务创新。
593 30