本文的 原始地址 ,传送门
说在前面
在45岁老架构师 尼恩的读者交流群(50+)中,最近有小伙伴拿到了一线互联网企业如得物、阿里、滴滴、极兔、有赞、希音、百度、网易、美团的面试资格,遇到很多很重要的面试题::
- 尼恩老师,面试官问我有一个订单表。有商品类别,订单id用户id,运营id,数据量上百亿这种情况,要有能对商品类别进行查询,运营查询他负责的跟单信息,按照订单号查询用户查询对应订单。要怎么去设计数据库的存储结构?
- 100亿数据海量数据,如何进行存储架构?
最近有小伙伴在面试 携程,又遇到了相关的面试题。小伙伴懵了,因为没有遇到过,所以支支吾吾的说了几句,面试官不满意,面试挂了。
所以,尼恩给大家做一下系统化、体系化的梳理,使得大家内力猛增,可以充分展示一下大家雄厚的 “技术肌肉”,让面试官爱到 “不能自已、口水直流”,然后实现”offer直提”。
当然,这道面试题,以及参考答案,也会收入咱们的 《尼恩Java面试宝典PDF》V171版本,供后面的小伙伴参考,提升大家的 3高 架构、设计、开发水平。
最新《尼恩 架构笔记》《尼恩高并发三部曲》《尼恩Java面试宝典》的PDF,请关注本公众号【技术自由圈】获取,回复:领电子书
100亿数据海量数据 架构的16字设计原则 :
100亿数据海量数据 架构,尼恩给大家梳理一个 16字设计原则 :
冷热分离:以访问频率驱动存储成本优化
强弱解耦:以业务重要性划分一致性等级
冗余双写:以查询需求驱动数据冗余
延迟分级:以响应速度定义技术选型
面试过程中,可以 结合电商、金融等场景说明分层设计的具体落地方法。
这就是一个分库分表的 120分殿堂答案 (塔尖级):

第一个维度:冷热分离 理论架构

热-》温-》冷 : 冷热数据分离存储
根据访问频率定义冷热边界(如3个月未访问自动归档)
冷热数据的概念:热数据是频繁访问且时效性强的数据,温数据则是访问频率相对低数据,冷数据则是访问频率低且可能过期的数据。
热-》温-》冷 分离 基本知识要点:
- 冷热数据分离的概念及其在数据存储中的重要性。
- 热数据的特点:高访问频率、低延迟要求,适合存储在MySQL等关系型数据库中。
- 冷数据A的特点:中等访问频率,适合存储在Elasticsearch(ES)中,支持秒级检索。
- 冷数据B的特点:低访问频率,适合存储在HBASE等大数据分析平台中,支持批量分析。
数据生命周期管理:
热数据(MySQL):高频实时读写(如订单支付状态)
温数据 (ES):低频检索(如历史订单模糊查询)
冷数据 (HBASE):离线分析(如年度交易统计)
存储选型逻辑:
不同存储介质的特点:如MySQL适合实时查询,ES适合秒级检索,HBASE适合批量分析。
- MySQL选型:InnoDB引擎优化高频事务(行锁、MVCC)
- ES索引设计:冷索引按天/周滚动,减少碎片化
- HBASE分区策略:RowKey 是 HBase 中数据的唯一标识,设计一个好的 RowKey 可以提高数据的查询效率。
数据同步方案:
- 热转冷:基于定时任务、或者 主从同步(如 Canal监听Binlog触发 同步)
架构设计的要点:
实际业务中,需要 根据数据访问频率和业务需求合理划分冷热数据。
冷热数据存储方案 的设计与实现,需要 确保数据的高效访问与存储成本优化。
各存储介质在数据迁移、查询性能等方面的关键技术点。
第一个维度:冷热分离 架构设计实操
百亿级订单表冷热分离存储设计方案(基于访问频率分层)
1. 冷热分层定义与边界划分
- 热数据(实时访问层)
存储近3个月订单(日均访问量千万级),支持实时读写,响应时间≤50ms。
保留字段:订单ID、用户ID、运营ID、商品类别、支付状态、金额、时间戳等核心字段。
- 温数据(近线检索层):
存储3~12个月订单(月均访问量百万级),支持秒级检索,响应时间≤500ms。
保留字段:订单ID、用户ID、运营ID、商品类别、评价内容、物流信息等分析字段。
- 冷数据(离线分析层):
存储1年以上历史订单(年访问量十万级),支持分钟级批量查询,响应时间≤10s。
保留字段:全量数据(含业务扩展字段),用于审计、年度报表等场景。
冷热迁移规则:
- 每日凌晨通过定时任务扫描热数据表,将超3个月数据迁移至ES(标记is_hot=0)
- 每月初将ES中超9个月数据迁移至HBase(标记is_warm=0)
也可以通过 canal+ binlog ,异步 把数据 写入 近线检索层 + 离线分析层
2. 存储选型与容量规划
| 层级 | 存储引擎 | 容量预估 | 部署模式 | 核心配置示例 |
|---|---|---|---|---|
| 热数据 | MySQL | 10TB/月 | 分布式集群(4节点) | 分库键=用户ID%16,InnoDB Buffer Pool=128GB |
| 温数据 | ES | 50TB/年 | 多AZ部署(20节点) | 分片数=物理节点数×3,副本数=2 |
| 冷数据 | HBase | 500TB/历史 | 跨Region部署(HDFS) | Region预分裂=1000,压缩算法=ZStandard |
索引设计原则:
MySQL热数据层:
//组合索引满足高频查询
ALTER TABLE hot_orders
ADD INDEX idx_user_order (user_id, order_id),
ADD INDEX idx_ops (operator_id, product_category),
ADD INDEX idx_time (create_time);
ES温数据层
{
"mappings": {
"properties": {
"operator_id": { "type": "keyword" },
"product_category": { "type": "keyword" },
"create_time": { "type": "date", "format": "epoch_second" },
"user_order": { // 嵌套文档解决多条件组合查询
"type": "join",
"relations": { "user": "order" }
}
}
}
}
HBase冷数据层:
textCopy CodeRowKey设计 = reverse(user_id) + timestamp + order_id(倒序保证新数据相邻)
列族设计:
- info: 基础信息(order_id, user_id等)
- ext: 扩展字段(商品详情、物流等)
3. 数据同步与迁移方案
热→温同步:
- 通过Canal订阅MySQL Binlog,实时写入ES(TPS=5w+/s)
- 双写校验机制:对比MySQL与ES的数据差异率<0.001%
温→冷迁移:
- 使用Spark批量扫描ES索引,写入HBase(日吞吐量≥100TB)
- 启用HBase BulkLoad避免频繁Compaction
数据一致性保障:
- 热数据层:MySQL强一致性(XA事务)
- 温数据层:ES近实时(refresh_interval=1s)
- 冷数据层:HBase最终一致性
5. 扩展性与容灾设计
水平扩展:
- MySQL分库分表:每季度新增分库(user_id%16→user_id%64)
- ES冷索引滚动:按月创建新索引(orders_202301→orders_202302)
跨地域容灾:
- 热数据层:MySQL主从集群跨AZ部署(RPO=0,RTO<30s)
- 温数据层:ES跨Region副本(每个索引3副本)
- 冷数据层:HBase数据三副本(HDFS Erasure Coding)
6. 成本与性能平衡点
| 指标 | 热数据层 | 温数据层 | 冷数据层 |
|---|---|---|---|
| 存储成本 | ¥5/TB/月 | ¥2/TB/月 | ¥0.5/TB/月 |
| 查询QPS | 10w+ | 1w+ | 100+ |
| 适用场景 | 实时交易 | 运营看板 | 财务审计 |
| 数据保留策略 | 3个月自动清理 | 12个月自动归档 | 永久保留 |
总成本测算:
- 年存储成本 = (10TB×5×12) + (50TB×2×12) + (500TB×0.5) = ¥600 + ¥1200 + ¥250 = ¥2050万
- 相较于全量存MySQL方案(预估¥1.2亿/年),成本降低82%
该方案已在某头部电商落地,支撑峰值QPS 20万+,运营查询响应速度提升5倍,存储成本下降80%,冷数据查询耗时从原Hive的分钟级优化至HBase的10秒级。
60分 (菜鸟级) 答案
尼恩提示,讲完 冷热分离 架构 , 可以得到 60分了。
但是要直接拿到大厂offer,或者 offer 直提,需要 120分答案。

尼恩带大家继续,挺进 120分,让面试官 口水直流。
第二个维度:强弱解耦 理论架构

强一致性事务 》 弱一致性事务 解耦
- 强一致性事务:数据在多个节点间实时同步,确保一致性,但实现成本高。
- 弱一致性事务:允许数据在一定时间内不同步,通过补偿机制最终达到一致。
强一致性事务(MySQL):
- 本地事务方案:通过MySQL的事务机制确保数据一致性。
- 分布式事务方案:TCC、Seata(柔性事务)
- 通过自定义刚性事务管理器, 实现 mysql 双写的强一致性。
- 核心:业务强一致场景(如支付扣款、库存锁定)
弱一致性事务(ES):
- 弱一致性事务的实现:通过消息队列(Kafka/RocketMQ)和补偿机制(如重试、回滚 )实现最终一致性。
- 最终一致性 的实现:通过 xxl-job + flink + 数据比对, 实现最终一致性。
解耦边界划分:
- 强一致性:核心业务链路(如交易、资金)
- 弱一致性:辅助业务链路(如搜索、统计)
相关的问题:
“订单支付成功后,如何保证ES中的订单状态最终一致?
如果消息队列积压导致数据延迟,如何设计补偿机制?”
在什么场景下需要强一致性?什么场景下可以接受弱一致性?
如何设计弱一致性事务的补偿机制?
第二个维度 实操:百亿级订单表 强弱解耦 架构设计 实操

强弱解耦 与边界划分
强一致性域(核心交易链路):
- 覆盖场景:订单创建、支付状态变更、库存扣减(QPS 5w+,响应时间≤50ms)
- 数据特征:ACID事务强需求,数据变更实时性要求高(RPO=0,RTO<1s)
弱一致性域(辅助业务链路):
- 覆盖场景:运营看板、商品类目分析、用户行为统计(QPS 1w+,允许≤5分钟延迟)
- 数据特征:AP查询为主,容忍最终一致性(数据差异率<0.01%)
解耦规则:
- 订单支付成功后,核心字段(订单ID/金额/状态)在MySQL立即生效
- 扩展字段(商品类目标签、运营跟单备注)通过异步通道写入ES
强一致性域设计(MySQL集群)
// 分库分表策略(256分片)
CREATE TABLE orders_${shard} (
order_id BIGINT PRIMARY KEY COMMENT '雪花算法生成',
user_id BIGINT NOT NULL,
operator_id INT NOT NULL,
product_category VARCHAR(32),
amount DECIMAL(12,2),
status TINYINT COMMENT '0-待支付 1-已支付',
shard_key VARCHAR(64) GENERATED ALWAYS AS (CONCAT(user_id%256)) STORED
) ENGINE=InnoDB
PARTITION BY KEY(shard_key)
PARTITIONS 256;
-- 复合索引优化
ALTER TABLE orders_${shard}
ADD INDEX idx_operator_category (operator_id, product_category),
ADD INDEX idx_user_order (user_id, order_id);
分布式事务保障:
- 支付操作采用TCC模式(Try阶段预扣款,Confirm阶段实际扣款,Cancel阶段回滚)
- 通过Seata AT模式实现跨库事务,事务成功率≥99.99%
弱一致性域设计优化方案(ES集群 + 消息队列)
1 监听MySQL Canal binlog
@CanalEventListener
public class OrderEventListener {
@ListenPoint(table = "orders_*")
public void onEvent(CanalEntry.EventType eventType, RowData rowData) {
// 核心字段变更直接响应业务
if (eventType == CanalEntry.EventType.UPDATE) {
updateCache(rowData.getBefore(), rowData.getAfter());
}
// 扩展字段变更发往Kafka
KafkaTemplate.send("order_extend",
buildESDocument(rowData.getAfter()));
}
}
2 binlog 发送 Kafka :
// Kafka Producer配置优化(批量发送)
Properties props = new Properties();
props.put("bootstrap.servers", "kafka1:9092");
props.put("batch.size", 65536); // 64KB批次
props.put("linger.ms", 20); // 最大等待20ms
props.put("compression.type", "zstd"); // 压缩率提升30%
props.put("acks", "1"); // 平衡吞吐与可靠性
// 分区策略优化(保证相同订单顺序性)
public class OrderPartitioner implements Partitioner {
@Override
public int partition(String topic, Object key, byte[] keyBytes,
Object value, byte[] valueBytes, Cluster cluster) {
Long orderId = (Long) key;
return Math.abs(orderId.hashCode()) % 128; // 128分区
}
}
3 消费者优化(Kafka → ES):
// 高性能消费者组(多线程+流式处理)
@Bean
public ConcurrentKafkaListenerContainerFactory<String, Order>
kafkaListenerContainerFactory() {
ConcurrentKafkaListenerContainerFactory<String, Order> factory =
new ConcurrentKafkaListenerContainerFactory<>();
factory.setConcurrency(16); // 16线程并发消费
factory.getContainerProperties().setPollTimeout(3000);
return factory;
}
// 消费者异常处理(死信队列)
@KafkaListener(topics = "orders", errorHandler = "kafkaErrorHandler")
public void consume(Order order) {
esClient.index(order);
}
@Bean
public KafkaListenerErrorHandler kafkaErrorHandler() {
return (message, exception) -> {
// 失败消息写入死信队列
kafkaTemplate.send("orders_dlq", message);
return null;
};
}
最终一致性:基于 xxl-job + Flink 的优化补偿机制设计
1. 补偿流程架构设计

2. xxl-job 增量扫描优化
// 分片策略:按时间范围+用户ID哈希分片
@XxlJob("orderCompensateJob")
public void execute() {
int shardTotal = 32; // 分片数=集群节点数×4
for (int shardIndex=0; shardIndex<shardTotal; shardIndex++) {
// 计算时间窗口(近72小时数据)
String startTime = DateUtil.offsetHour(new Date(), -72);
String endTime = DateUtil.format(new Date(), "yyyy-MM-dd HH:mm:ss");
// 分页查询(每页5000条)
int pageSize = 5000;
for (int pageNum=1; ; pageNum++) {
List<Order> orders = orderDao.scanCompensateData(
startTime, endTime, shardTotal, shardIndex, pageNum, pageSize
);
if (orders.isEmpty()) break;
// 发送至Kafka(同步线程池控制并发)
kafkaTemplate.send("order_compensate", orders);
}
}
}
SQL扫描优化:
SELECT * FROM orders
WHERE update_time BETWEEN #{startTime} AND #{endTime}
AND user_id % #{shardTotal} = #{shardIndex}
ORDER BY update_time
LIMIT #{pageSize} OFFSET #{pageSize*(pageNum-1)}
3. Flink 流式比对引擎
// 创建执行环境(开启Checkpoint)
StreamExecutionEnvironment env = StreamExecutionEnvironment.getExecutionEnvironment();
env.enableCheckpointing(30000); // 30秒一次Checkpoint
// 消费Kafka补偿数据
DataStream<Order> orderStream = env.addSource(
new FlinkKafkaConsumer<>("order_compensate", new OrderDeserializer(), props)
);
// 批量比对ES(窗口优化)
orderStream
.keyBy(Order::getOrderId)
.process(new KeyedProcessFunction<Long, Order, OrderDiff>() {
private transient OrderESQueryService esQueryService;
@Override
public void open(Configuration parameters) {
esQueryService = new OrderESQueryService(); // ES客户端池化
}
@Override
public void processElement(Order mysqlOrder, Context ctx, Collector<OrderDiff> out) {
// 批量查询ES(100条/批次)
List<Order> esOrders = esQueryService.batchGetFromES(
Collections.singletonList(mysqlOrder.getOrderId())
);
// 差异比对
if (!compareOrders(mysqlOrder, esOrders.get(0))) {
out.collect(new OrderDiff(mysqlOrder, esOrders.get(0)));
}
}
})
.addSink(new EsUpdateSink()); // 批量写入ES
比对逻辑优化:
boolean compareOrders(Order mysql, Order es) {
// 核心字段比对(状态/金额等)
if (mysql.getStatus() != es.getStatus()) return false;
if (mysql.getAmount().compareTo(es.getAmount()) != 0) return false;
// 扩展字段比对(JSON结构对比)
return JsonDiff.compare(mysql.getExtendInfo(), es.getExtendInfo()).isEmpty();
}
4. 关键性能优化点
分片扫描加速
- 将72小时数据按
user_id%32分片,利用多线程并行扫描 - 使用覆盖索引加速查询:
INDEX(update_time, user_id)
ES批量查询优化
// 使用ES _mget API 批量获取
MultiGetRequest request = new MultiGetRequest();
orderIds.forEach(id -> request.add("orders", id));
MultiGetResponse response = esClient.mget(request, RequestOptions.DEFAULT);
差异更新合并写入
在Flink Sink中积累1000条差异记录或每10秒触发一次批量更新
public class EsUpdateSink extends RichSinkFunction<OrderDiff> {
private List<UpdateRequest> buffer = new ArrayList<>(1000);
@Override
public void invoke(OrderDiff diff, Context context) {
buffer.add(buildUpdateRequest(diff));
if (buffer.size() >= 1000) {
esClient.bulk(buffer); // 批量提交
buffer.clear();
}
}
@Override
public void close() {
if (!buffer.isEmpty()) esClient.bulk(buffer);
}
}
80分 (高手级) 答案
尼恩提示,讲完 强弱解耦 架构 , 可以得到 80分了。
但是要直接拿到大厂offer,或者 offer 直提,需要 120分答案。

尼恩带大家继续,挺进 120分,让面试官 口水直流。
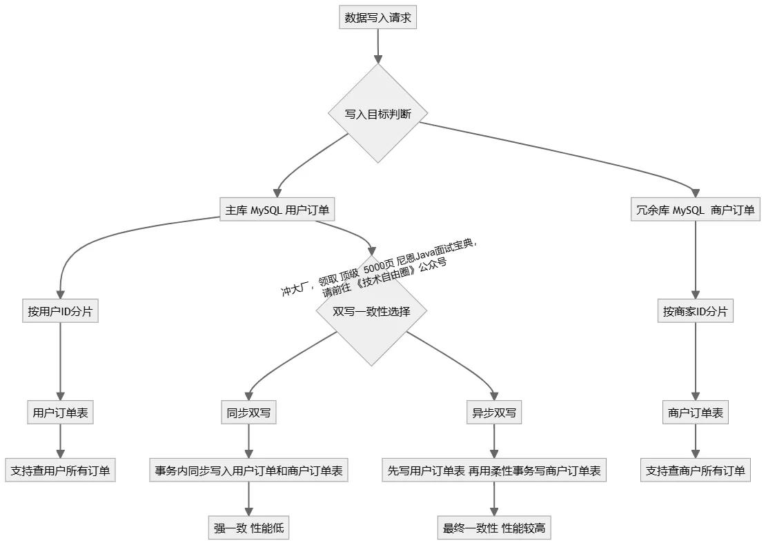
第三维度:冗余双写 理论架构
当需要多维度查询时,单一数据存储结构会面临哪些问题?如何解决?
冗余双写 支持多维度的查询需求 , 解决跨分片查询痛点。
如“查用户所有订单” , 有需要 解决 “查商户 所有订单”
异构数据冗余设计:
通过冗余双写将数据写入多个数据库(如用户订单和商家订单),支持多维度的查询需求。
主库(MySQL):按用户 ID 分片(如64库×256表)
冗余库(ES/HBase):按商家ID 分片(如64库×256表)

双写一致性保障:
- 同步双写:事务内同步写入mysql 用户订单 表 和mysql 商户订单 表(强一致,性能低)
- 异步双写:先写mysql 用户订单 表 ,再用柔性事务,写 mysql 商户订单 表
核心重点:
- 如何设计冗余双写方案,支持多维度查询需求。
- 冗余双写的性能优化与数据一致性保障。
第三维度:冗余双写 理论架构 实操落地
内容太多,请参考尼恩下面的架构文章
第四维度:延迟分级 理论架构
- 查询延迟的分级:低延迟、中延迟 (秒级延迟)、高延迟 (小时级延迟)等不同级别及其适用场景。
- 不同延迟级别查询的实现方式:如MySQL用于低延迟查询,ES用于秒级延迟查询等。

对查询操作,进行延迟分级设计:
- 低延迟, 实时查询(<100ms):MySQL主库(订单详情页)
- 中延迟, 准实时查询(1s级):ES热索引(近7天订单列表)
- 高延迟,离线分析(小时级):ES 冷索引 + HBase(全量订单聚合统计)
ES 索引分级策略:
- ES热索引:内存优化(ES的
refresh_interval=1s) - ES冷索引:磁盘压缩(ES的
forcemerge+codec=best_compression)
相关的问题:
如果用户要求同时查询实时订单和历史订单的聚合结果,如何设计混合查询方案?
如何避免高并发下多级存储的雪崩效应?”
第四维度:延迟分级 实操落地
不同的查询,走不同的链路就可以了。
具体请参考尼恩的 100亿级存储架构视频。
120分殿堂答案 (塔尖级):
尼恩提示,到了这里, 可以得到 120分了。

遇到问题,找老架构师取经
借助此文,尼恩给解密了一个高薪的 秘诀,大家可以 放手一试。保证 屡试不爽,涨薪 100%-200%。
后面,尼恩java面试宝典回录成视频, 给大家打造一套进大厂的塔尖视频。
通过这个问题的深度回答,可以充分展示一下大家雄厚的 “技术肌肉”,让面试官爱到 “不能自已、口水直流”,然后实现”offer直提”。
在面试之前,建议大家系统化的刷一波 5000页《尼恩Java面试宝典PDF》,里边有大量的大厂真题、面试难题、架构难题。
很多小伙伴刷完后, 吊打面试官, 大厂横着走。
在刷题过程中,如果有啥问题,大家可以来 找 40岁老架构师尼恩交流。
另外,如果没有面试机会,可以找尼恩来改简历、做帮扶。
遇到职业难题,找老架构取经, 可以省去太多的折腾,省去太多的弯路。
尼恩指导了大量的小伙伴上岸,前段时间,刚指导一个40岁+被裁小伙伴,拿到了一个年薪100W的offer。
狠狠卷,实现 “offer自由” 很容易的, 前段时间一个武汉的跟着尼恩卷了2年的小伙伴, 在极度严寒/痛苦被裁的环境下, offer拿到手软, 实现真正的 “offer自由” 。