创造历史!DeepSeek超越ChatGPT登顶中美AppStore

简介: 创造历史!DeepSeek超越ChatGPT登顶中美AppStore


本文转载来源:机器之心公众号,不代表官方立场


DeepSeek 20 日发布以来获得的热度至今依然没有任何消退的迹象。一觉醒来,DeepSeek 发布的 iOS 应用甚至超越了 ChatGPT 的官方应用,直接登顶 AppStore。



不少网友都认为这是他们当之无愧。

image.png

毕竟,正如 a16z 合伙人、Mistral 董事会成员 Anjney Midha 说的那样:从斯坦福到麻省理工,DeepSeek-R1 几乎一夜之间就成了美国顶尖大学研究人员的首选模型。

image.png


甚至有网友认为 DeepSeek 是 OpenAI 与英伟达都未曾预见的黑天鹅。

image.png

与此同时,围绕 DeepSeek-R1 的各路消息也正层出不穷 ——Hugging Face 等组织正在尝试复现 R1、DeepSeek 之前接受的采访被翻译成了英文版并正在 AI 社区引发热议、开发了 Llama 系列模型的 Meta 似乎陷入了焦虑之中…… 下面我们就来简单盘点一下最近两天围绕 DeepSeek 的几个热点议题。

image.png

DeepSeek 创始人梁文锋之前接受的采访被翻译成了英文版,正在 AI 社区引发热议


AI 社区开启 R1 复现热潮


DeepSeek-R1 是开源的,但也没有完全开源 —— 相关的训练数据、训练脚本等并未被公布出来。不过,因为有技术报告,也就有了复现 R1 的指导方针,也因此,最近有不少人都在强调复现 R1 的重要性与可行性。

image.png

image.png


博主 @Charbax 总结了 DeepSeek 文档中没有介绍的地方以及复现 R1 的一些难点。


  • 训练流程的细节。虽然其技术报告中介绍了强化学习阶段和蒸馏,但省略了关键的实现细节,包括超参数(例如,学习率、批量大小、奖励缩放因子)、用于生成合成训练数据的数据管道(例如,如何编排 800K 蒸馏样本)、需要人类偏好对齐的任务的奖励模型架构(多语言输出的「语言一致性奖励」)。
  • 冷启动数据生成。报告中虽然提到了创建「高质量冷启动数据」(例如,人工标准、少样本提示)的过程,但缺乏具体的示例或数据集。
  • 硬件和基础设施。没有关于计算资源(例如,GPU 集群、训练时间)或软件堆栈优化(例如,DeepSeek-V3 的 AMD ROCM 集成)的详细信息。
  • 复现难题。缺少多阶段强化学习的脚本等组件。


当然,也确实有些团队已经开始行动了。


Open R1:复现一个真・开源版 R1


在复现 R1 的各式项目中,最受人关注的当属 Hugging Face 的 Open R1 项目。


Open R1 宣称是 DeepSeek-R1 的「完全开放复现(A fully open reproduction)」,可以补齐 DeepSeek 没有公开的技术细节。该项目目前还在进行中,已经完成的部分包括:

  • GRPO 实现
  • 训练与评估代码
  • 用于合成数据的生成器

image.png

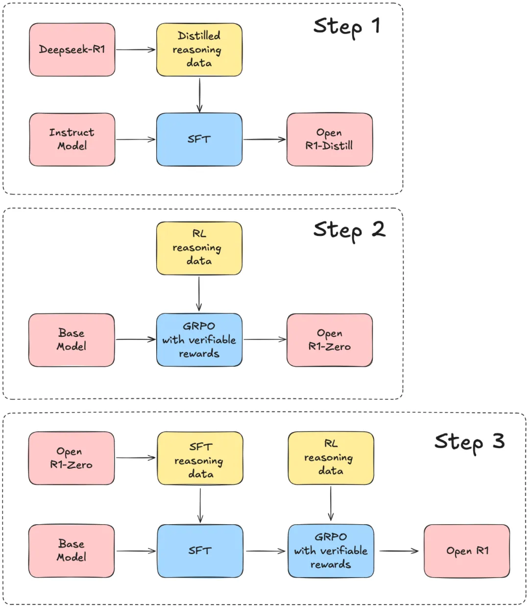
Hugging Face CEO Clem Delangue 的推文据其项目介绍,Open R1 项目计划分三步实施:

image.png

第一步:复现 R1-Distill 模型,具体做法是蒸馏一个来自 DeepSeek-R1 的高质量语料库。


第二步:复现 DeepSeek 用于创建 R1-Zero 的纯强化学习管线。这一步涉及到编排一个新的大规模数据集,其中包含数学、推理和代码数据。


第三步:通过多阶段训练从基础模型得到强化学习微调版模型。


7B 模型 8K 样本复现 R1-Zero 和 R1


另一个复现 R1 的团队是来自香港科技大学的何俊贤(Junxian He)团队,并且他们采用的基础模型和样本量都非常小:基于 7B 模型,仅使用 8K 样本示例,但得到的结果却「惊人地强劲」。


image.png

需要注意,该团队的这个实现的实验大都是在 R1 发布之前完成的。他们发现,仅使用 8K MATH 示例,7B 模型就能涌现出长思维链 (CoT)和自我反思能力,而且在复杂的数学推理上的表现也非常不错。


具体来说,他们从基础模型 Qwen2.5-Math-7B 开始,仅使用来自 MATH 数据集的 8K 样本直接对其进行强化学习。最终得到了 Qwen2.5-SimpleRL-Zero 与  Qwen2.5-SimpleRL。


或者按其博客的说法:「没有奖励模型,没有 SFT,只有 8K 用于验证的 Math 样本,得到的模型在 AIME 上成绩为(pass@1 准确率)33.3%、在 AMC 上实现了 62.5%、在 MATH 上实现 77.2%,优于 Qwen2.5-math-7B-instruct,可与使用多 50 倍数据和更复杂组件的 PRIME 和 rStar-MATH 相媲美。」

image.png

Qwen2.5-SimpleRL-Zero 的训练动态

image.png

所得模型与基线模型的 pass@1 准确度

基于 3B 模型用 30 美元复现 R1


TinyZero 则是一个尝试复现 DeepSeek-R1-Zero 的项目,据其作者、伯克利 AI 研究所在读博士潘家怡(Jiayi Pan)介绍,该项目是基于 CountDown 游戏实现的,完整配方有一句话就能说完:「遵照 DeepSeek R1-Zero 的算法 —— 一个基础语言模型、提示词和 ground-truth 奖励,然后运行强化学习。」

image.png

实验过程中,模型一开始的输出很蠢笨,但逐渐发展出修改和搜索等策略。下面展示了一个示例,可以看到模型提出解决方案,自我验证,并反复修改,直到成功。

image.png

实验中,该团队也得到了一些有意思的发现:基础模型的质量很重要。0.5B 的小模型在猜测一个解答之后就会停止,而从 1.5B 规模开始,模型会开始学习搜索、自我验证、修正解答,从而可以得到远远更高的分数。


基础模型和指令模型都可行。实验发现,指令模型的学习速度更快,但性能会收敛到与基础模型同等的程度;同时指令模型的输出更加结构化、更可读。


具体采用什么强化学习算法并不重要。该团队尝试了 PPO、GRPO 和 PRIME,但它们的差异并不大。


模型的推理行为严重取决于具体任务。对于 CountDown 游戏,模型会学习执行搜索和自我验证;对于数值乘法,模型会学习使用分配律分解问题并逐步解决。

image.png

模型学会乘法分配律


而最惊人的是,整个项目的计算成本不到 30 美元。


Meta 的焦虑:下一代 Llama 可能赶不上 R1


数天前,机器之心报道文章《Meta 陷入恐慌?内部爆料:在疯狂分析复制 DeepSeek,高预算难以解释》引起广泛关注与讨论。


文章中, Meta 员工在美国匿名职场社区 teamblind 上面发布了一个帖子提到,国内 AI 创业公司 DeepSeek 最近的一系列动作让 Meta 的生成式 AI 团队陷入了恐慌。


今日,The Information 最新的文章爆料出更多内容。

image.png

在文章中,The Information 爆料称包括 Meta 人工智能基础设施总监 Mathew Oldham 在内的领导表示,他们担心 Meta Llama 的下一个版本性能不会像 DeepSeek 的那样好。


Meta 也暗示 Llama 的下一个版本将于本季度发布。此外,文章也爆料,Meta 生成式 AI 小组和基础设施团队组织了四个作战室来学习 DeepSeek 的工作原理。


其中两个作战室,正在试图了解幻方是如何降低训练和运行 DeepSeek 模型的成本。其中一名员工表示:Meta 希望将这些技术应用于 Llama。


其中一些开发人员透露,尽管 Meta 的模型是免费的,但它们的运行成本通常比 OpenAI 的模型更高,部分原因是 OpenAI 可以通过批量处理其模型客户的数百万条查询来降低价格。但是,使用 Llama 的小型开发人员却没有足够的查询来降低成本。


据一位直接了解情况的员工透露,第三个作战室正在试图弄清楚幻方可能使用哪些数据来训练其模型。


第四作战室正在考虑基于 DeepSeek 模型的新技术,重构 Meta 模型。Meta 考虑推出一个与 DeepSeek 相似的 Llama 版本,它将包含多个 AI 模型,每个模型处理不同的任务。这样,当客户要求 Llama 处理某项任务时,只需要模型的某些部分进行处理。这样做可以使整个模型运行得更快,并且以更少的算力来运行。


不知道,在这样的压力下,2025 年 Meta 会拿出什么样的开源模型?说不定,Meta 也会加入到复现 R1 的浪潮中。

image.png

不过可以预料的是,在 DeepSeek 这条鲶鱼的搅动下,新一年的大模型格局正在发生转变。


对新一年的 AI 技术发展与应用,你有什么样的期待?欢迎留言讨论。


参考链接:https://www.theinformation.com/articles/meta-scrambles-after-chinese-ai-equals-its-own-upending-silicon-valley


相关文章
|
3月前
|
机器学习/深度学习 人工智能 文字识别
浏览器AI模型插件下载,支持chatgpt、claude、grok、gemini、DeepSeek等顶尖AI模型!
极客侧边栏是一款浏览器插件,集成ChatGPT、Claude、Grok、Gemini等全球顶尖AI模型,支持网页提问、文档分析、图片生成、智能截图、内容总结等功能。无需切换页面,办公写作效率倍增。内置书签云同步与智能整理功能,管理更高效。跨平台使用,安全便捷,是AI时代必备工具!
223 8
|
4月前
|
机器学习/深度学习 人工智能 自然语言处理
DeepSeek vs. ChatGPT:大语言模型的技术分野与应用边界全解析
DeepSeek更适合中文环境下对语言理解和生成准确性要求高、专业领域内容生成需求大,以及对成本敏感、实时性要求高和硬件资源有限的场景。ChatGPT则更适合需要处理多种语言,尤其是以英文等西方语言为主,以及对创意写作、开放域对话有需求,对成本和实时性要求不高且有强大硬件支持的场景。两款模型各有侧重,用户可根据具体需求选择最适合的工具。
|
8月前
|
机器学习/深度学习 人工智能 自然语言处理
BioMedGPT-R1:生物医药ChatGPT诞生!蒸馏DeepSeek R1突破人类专家水平,分子解析+靶点预测一键搞定
BioMedGPT-R1 是清华大学与水木分子联合开发的多模态生物医药大模型,支持跨模态问答、药物分子理解与靶点挖掘,性能显著提升。
381 5
|
8月前
|
存储 人工智能 API
ChatGPT-on-WeChat:Star32.4k, DeepSeek加持!这款开源神器秒变AI助手,聊天体验直接起飞!
嗨,大家好,我是小华同学。今天为大家介绍一款结合DeepSeek引擎的开源项目——ChatGPT-on-WeChat,由开发者zhayujie打造。它将微信变成智能AI助手,支持文本、图片、语音对话,具备定时提醒、天气查询等扩展功能,完全开源且易于定制。项目地址:https://github.com/zhayujie/chatgpt-on-wechat。关注我们,获取更多优质开源项目和高效学习方法。
721 11
|
8月前
|
人工智能 自然语言处理 算法
DeepSeek vs ChatGPT:AI对决中的赢家是……人类吗?
DeepSeek VS ChatGPT:DeepSeek以开源黑马姿态崛起,凭借低成本、高性能的「DeepSeek-V3」和专为深度推理设计的「DeepSeek-R1」,成为中小开发者的首选。而ChatGPT则较贵。 然而,AI依赖也带来隐忧,长期使用可能导致记忆衰退和“脑雾”现象。为此,推荐Neuriva解决方案,专注力提升30%,记忆留存率提升2.1倍,助力人类在AI时代保持脑力巅峰。 DeepSeek赢在技术普惠,ChatGPT胜于生态构建,人类的关键在于平衡AI与脑力健康,实现“双核驱动”突破极限!
654 7
|
人工智能 自然语言处理 算法
《花雕学AI》20:ChatGPT使用之体验评测AI EDU的网页版+桌面端+Android+App store组合
AI EDU 是一个基于 ChatGPT 的在线学习与教育平台,可以让用户通过聊天的方式学习各种知识。AI EDU 有网页版、桌面端、Android 和 App store 组合,可以让用户在不同的设备上使用 ChatGPT 学习。AI EDU 的目标是让学习变得更加有趣、便捷和高效。
797 0
《花雕学AI》20:ChatGPT使用之体验评测AI EDU的网页版+桌面端+Android+App store组合
|
存储 人工智能 自然语言处理
一键控制10万多个AI模型,HuggingFace给类ChatGPT模型们做了个「APP Store」
一键控制10万多个AI模型,HuggingFace给类ChatGPT模型们做了个「APP Store」
463 0
|
8月前
|
人工智能 Linux API
Omnitool:开发者桌面革命!开源神器一键整合ChatGPT+Stable Diffusion等主流AI平台,本地运行不联网
Omnitool 是一款开源的 AI 桌面环境,支持本地运行,提供统一交互界面,快速接入 OpenAI、Stable Diffusion、Hugging Face 等主流 AI 平台,具备高度扩展性。
795 94
Omnitool:开发者桌面革命!开源神器一键整合ChatGPT+Stable Diffusion等主流AI平台,本地运行不联网
|
9月前
|
机器学习/深度学习 人工智能 搜索推荐
哈佛推出全新类ChatGPT癌症诊断AI,登上Nature!准确率高达96%
哈佛大学研究团队开发的新型AI模型CHIEF,在《自然》期刊发表,癌症诊断准确率达96%。CHIEF基于深度学习,能自动识别、分类癌症并预测生存期,具高准确性、多任务能力和泛化性。它结合病理图像与基因组学等数据,显著提升诊断效率和个性化治疗水平,有望改善医疗资源不平等。但数据隐私和临床效果验证仍是挑战。论文见:https://www.nature.com/articles/s41586-024-07894-z
326 101
|
7月前
|
人工智能 编解码 运维
当ChatGPT能写情书、Sora会造电影:我们必须掌握的AI内容识别技能
随着AI技术迅猛发展,AI生成内容在文学、新闻、绘画等领域广泛应用,但其真假难辨、质量参差不齐,可能带来信息误导、知识产权侵犯及安全风险等问题。学会识别AI生成内容至关重要,包括通过逻辑漏洞排查、语言风格分析、生物特征异常检测等手段审核文本、图片和视频。人工审核在面对高隐蔽性内容时仍不可替代,需结合工具与上下文理解共同筑起防护屏障。守护真实信息、规避风险,是每个人在AI时代应尽的责任。
189 7

热门文章

最新文章