本文原文链接
尼恩说在前面
在45岁老架构师 尼恩的读者交流群(50+)中,最近有小伙伴拿到了一线互联网企业如得物、阿里、滴滴、极兔、有赞、希音、百度、网易、美团、蚂蚁、得物的面试资格,遇到很多很重要的相关面试题:
问题:M手机扫码登录,完整流程是什么?
最近有小伙伴面试美团 问到此 面试题。 小伙伴没有系统的去梳理和总结,所以支支吾吾的说了几句,面试官不满意,面试挂了。
所以,尼恩给大家做一下系统化、体系化的梳理,使得大家内力猛增,可以充分展示一下大家雄厚的 “技术肌肉”,让面试官爱到 “不能自已、口水直流”,然后实现”offer直提”。
当然,这道面试题,以及参考答案,也会收入咱们的 《尼恩Java面试宝典PDF》V175版本,供后面的小伙伴参考,提升大家的 3高 架构、设计、开发水平。
《尼恩 架构笔记》《尼恩高并发三部曲》《尼恩Java面试宝典》的PDF,请到文末公号【技术自由圈】获取
那么手机扫码登录是如何实现的呢?45岁老架构师尼恩,带大家一步一步分析,深入分析 手机扫码登录的原理。
1、APP 登录和PC登录的原理
要理解 手机+PC配合, 扫码 登录原理,首先要理解 APP 登录和PC登录的原理
先看看 PC登录的原理
1.1 PC登录原理
PC端登录通常涉及用户输入账号和密码,服务器验证凭据并生成一个用于后续请求的身份验证令牌(token)。
详细和完整的PC登录流程:
详细和完整的PC登录流程,具体如下图:

PC登录流程,大致说明:
用户输入登录信息:
用户在PC端输入用户名和密码,点击登录按钮。
PC端发送登录请求:
PC端将用户名和密码发送到服务器的登录接口。
服务器验证用户名和密码:
服务器验证用户名和密码是否正确。
如果验证失败,返回错误提示。
如果验证成功,生成一个token并返回给PC端。
PC端存储token:
PC端接收到token后,将其存储在本地 localStorage、或者 sessionStorage或Cookie中)。
PC端发起请求:
用户在PC端进行操作,客户端向服务器发送请求。
请求中包含token,通常放在HTTP Header的
Authorization字段中。服务器验证token:
服务器从请求中提取token并验证其有效性。
如果token无效,返回401 Unauthorized错误。
如果token有效,处理请求并返回响应。
服务器返回响应:
服务器处理完请求后,返回相应的响应。
PC端根据响应内容更新页面或提示用户。
步骤1:用户输入登录信息
用户操作:
用户在PC端的浏览器中打开登录页面。
用户输入用户名和密码,并点击“登录”按钮。
前端处理:
前端页面通过表单收集用户输入的用户名和密码。
前端可以对输入进行基本验证(如检查用户名和密码是否为空)。
前端将用户名和密码封装到一个请求中,通常是一个POST请求,发送到服务器的登录接口。
步骤2:服务器验证登录信息
接收请求:
服务器接收到登录请求,解析请求中的用户名和密码。
服务器通常会对请求进行安全检查,例如防止SQL注入、XSS攻击等。
验证凭据:
服务器查询数据库,检查用户名是否存在。
如果用户名存在,服务器会比对存储的密码(通常是加密后的密码)与用户输入的密码是否匹配。
如果用户名或密码不正确,服务器返回错误信息,例如“用户名或密码错误”。
如果用户名和密码验证通过,服务器会生成一个唯一的身份验证令牌(token),通常是一个JWT(JSON Web Token)或类似的令牌。
生成token:
服务器生成token时,会包含用户的基本信息(如用户ID、角色等),并设置token的过期时间。
服务器将token返回给客户端,通常通过HTTP响应的Body或Header返回。
步骤3:客户端接收token
接收响应:
PC端客户端接收到服务器返回的响应,从中提取token。
客户端通常会将token存储在本地,例如存储在浏览器的localStorage、sessionStorage或Cookie中。
存储token:
客户端存储token时,需要考虑安全性。例如,存储在HttpOnly的Cookie中可以防止XSS攻击,但需要确保Cookie的传输仅限于HTTPS。
客户端存储token后,会将token用于后续的请求,以验证用户的身份。
步骤4:客户端携带token访问服务器的业务接口
发起请求:
用户在PC端进行操作,客户端需要向服务器发送请求。
客户端在每个请求的HTTP Header中添加一个Authorization字段,值为Bearer <token>,将token发送到服务器。
服务器验证token:
服务器接收到请求后,从Authorization字段中提取token。
服务器验证token的有效性,包括检查token是否过期、签名是否正确、用户是否被禁用等。
如果token无效,服务器返回401 Unauthorized错误,提示用户重新登录。
如果token有效,服务器处理请求,并返回相应的响应。
步骤5:服务器 业务接口 返回响应
处理请求:
服务器根据请求的内容进行处理,例如查询数据库、执行业务逻辑等。
服务器在处理请求时,可以根据token中的用户信息(如用户ID)来确定用户的权限和操作范围。
返回响应:
服务器处理完请求后,将结果封装到HTTP响应中返回给客户端。
客户端接收到响应后,根据响应内容更新页面或提示用户。
1.2 APP 登录原理
APP 登录通常涉及用户输入账号和密码,服务器验证凭据并生成一个用于后续请求的身份验证令牌(token)。
详细和完整的APP登录流程:
详细和完整的APP 登录流程,具体如下图:

步骤1:用户输入登录信息并携带设备信息
用户操作:
用户在手机客户端上输入账号和密码。
手机客户端收集设备信息,如设备型号、操作系统版本、IP地址、设备唯一标识符(如IMEI、IDFA等)。
客户端处理:
手机客户端将用户名、密码和设备信息封装到一个请求中,通常是一个POST请求,发送到服务器的登录接口。
步骤2:服务器验证登录信息
接收请求:
服务器接收到登录请求,解析请求中的用户名、密码和设备信息。
验证凭据:
服务器查询数据库,检查用户名是否存在。
如果用户名存在,服务器比对存储的密码(通常是加密后的密码)与用户输入的密码是否匹配。
如果用户名或密码不正确,服务器返回错误信息,例如“用户名或密码错误”。
生成token:
如果用户名和密码验证通过,服务器生成一个唯一的身份验证token。
服务器将设备信息与token关联,存储在服务器的数据库或缓存中(如Redis),并设置token的过期时间。
返回响应:
服务器将token返回给手机客户端。
步骤3:手机客户端使用token 访问 服务器的业务接口
客户端携带token和设备信息请求:
手机客户端在每个请求的HTTP Header中添加
Authorization字段,值为Bearer <token>。有的时候,还带着设备 device-id 。请求示例:
GET /api/user_info Authorization: Bearer token-1234567890 X-Device-ID: device-id-1234567890服务器验证token和设备信息:
服务器从请求中提取token和设备信息。
服务器验证token的有效性,包括检查token是否过期、签名是否正确。
如果token有效,服务器可以进一步验证,比如,设备信息是否与之前登录时的设备信息一致。
如果设备信息不匹配,服务器拒绝请求,并返回错误信息,例如“设备验证失败”。
服务器的 处理请求并返回响应:
如果token和设备信息验证通过,服务器处理请求,并返回相应的响应。
响应示例:
{ "code": 200, "data": { "userId": "user-id-1234567890", "username": "username", "email": "user@example.com" } }
1.3 手机+PC配合, 扫码 登录原理
了解了 单独的 手机登录 和 PC端登录的原理后,理解手机+PC配合 扫码登录的原理就很简单了,
手机扫码登录的实质是通过已经在APP上登录的用户,帮助PC端的应用到服务器上申请pc-token,拿到pc-token后就和PC端登录服务器的原理一样了。
2 手机+PC配合 扫码 登录的完整流程
手机+PC配合 扫码 , 主要分为三个阶段,待扫描阶段、已扫描待确认阶段、确认阶段。

待扫描阶段:
用户访问 PC 端,生成并显示二维码。
PC 端轮询二维码状态,等待用户扫描。
已扫描待确认阶段:
用户使用手机扫描二维码,服务器更新状态为“已扫描”。
PC 端显示“已扫描待确认”状态。
确认阶段:
用户在手机端确认登录,服务器生成登录凭证。
PC 端轮询到状态变化,完成登录流程。
2.1 APP+手机扫码 第一阶段:待扫描阶段
第一阶段: 待扫描阶段主要是生成二维码并展示给用户,属于PC端与服务器的交互。 第一阶段 包括两个步骤:
第一阶段:待扫描阶段 的时序图

步骤1:用户登录网页端,选择扫码登录
此时客户端会向服务端发送获取登录二维码的请求,服务端收到请求后,会随机生成一个唯一的二维码ID(UUID),会将二维码ID、二维码ID的信息绘制成的二维码图片,一并返回给客户端。
步骤2:PC端 和 Server 进行状态同步
PC端 和 Server 建立 WebSocket 链接,服务器发送用户操作的状态给 PC端,状态包括: 二维码是否已扫描、用户是否已登录、二维码是否已过期 等。
当然,也可以反过来:PC端 启动一个定时器,通过轮询的方式向服务器发送请求确认二维码是否已扫描、用户是否已登录、二维码是否已过期。
第一阶段:待扫描阶段 的流程图

步骤1:用户请求扫码登录
用户操作:
用户在PC端浏览器中打开 APP(如 美团APP、微信APP等)。
用户点击“扫码登录”按钮,选择使用手机扫码的方式进行登录。
客户端请求:
PC端客户端向服务器发送一个HTTP请求,请求获取登录二维码。
请求中通常包含用户的基本信息(如浏览器指纹、IP地址等),用于后续的安全验证。
步骤2:服务器生成二维码
生成唯一二维码ID:
服务器接收到请求后,随机生成一个唯一的二维码ID(通常使用UUID)。
二维码ID作为登录会话的唯一标识,用于后续的扫码验证。
存储二维码信息:
服务器将二维码ID及其相关信息(如创建时间、过期时间、扫码状态等)存储在缓存系统(如Redis)中。
设置二维码的过期时间(例如5分钟),过期后二维码将失效,用户需要重新获取。
生成二维码图片:
服务器将二维码ID和相关信息绘制成二维码图片。
二维码图片可以由后端生成并返回Base64编码给前端,也可以将二维码ID返回给前端,由前端使用第三方库(如QRCode.js)生成二维码图片。
返回响应:
服务器将二维码ID、二维码图片(或Base64编码)、过期时间等信息返回给PC端客户端。
响应示例:
{ "code": 200, "data": { "qrId": "uuid-1234567890", "qrImage": "data:image/png;base64,iVBORw0KGgo...", "expiresIn": 300 } }
步骤3:PC端展示二维码
展示二维码:
PC端客户端接收到服务器返回的二维码图片后,将其展示在登录页面上。
同时,客户端会显示一个提示信息,告知用户使用 APP (如 美团APP、微信APP等)扫描二维码进行登录。
启动定时器:
PC端客户端启动一个定时器,通过轮询的方式向服务器发送请求,确认二维码是否已被扫描、用户是否已登录、二维码是否已过期。
定时器的轮询间隔通常为2-5秒。
请求示例:
GET /api/check_qr_status?qrId=uuid-1234567890
处理轮询响应:
服务器根据二维码ID查询缓存中的状态信息,并返回相应的状态码。
响应示例:
{ "code": 200, "status": "pending" // pending: 待扫描, scanned: 已扫描, expired: 已过期, logged_in: 已登录 }第一阶段:待扫描阶段 注意事项
二维码ID存储:
二维码ID可以作为key值存入Redis中,同时设置过期时间和扫码状态。
若二维码过期,客户端可以提示用户刷新二维码,重新获取。
二维码生成方式:
可以将二维码ID和过期时间返回给前端,让前端自己生成二维码图片。
也可以由后端生成二维码图片并返回Base64编码给前端,减少前端的计算负担。
安全性:
二维码ID应具有足够的随机性和唯一性,避免被恶意猜测。
服务器应对接收到的请求进行安全验证,防止CSRF攻击。
2.2 APP+手机扫码 第二阶段:已扫描待确认阶段
第二阶段:待扫描阶段 的时序图

APP+手机扫码 第二阶段:已扫描待确认阶段 属于移动端与服务器的交互。
APP+手机扫码 第二阶段: 包括了4个步骤:
步骤1:APP 扫描二维码
用户打开移动端 APP(如 美团APP、微信APP等)扫描二维码,获取二维码ID,然后将手机端的登录的凭证(token)和二维码ID作为参数请求服务端。
步骤2:服务端生成临时 token
服务端收到请求后,会校验token,校验成功后,变更二维码的状态为已扫描,同时将 token 与二维码ID关联,然后生成一个临时 token(用于确认登录的凭证),可以将临时 token和二维码ID存入到Redis中,并将该token会返回给移动端。
步骤3:用户在手机端确认是否登录
PC端的定时器,会轮询到二维码状态已经发生变化,会将PC端的二维码状态更新为已扫描待确认状态,并让用户在手机端确认是否登录。
步骤4:PC端更新二维码状态
PC端客户端通过定时器轮询服务器,检查二维码的状态是否发生变化。
如果二维码状态更新为“已扫描待确认”,PC端将二维码状态更新为“已扫描待确认”,并提示用户在手机端确认登录。
PC端显示提示信息,告知用户已有人扫描二维码,等待用户在手机端确认。
第二阶段:已扫描待确认阶段 的流程图

第二阶段:已扫描待确认阶段
该阶段主要涉及移动端与服务器的交互,确保用户在移动端确认登录操作。以下是更加细致和清晰的流程描述:
步骤1:移动端扫描二维码
用户操作:
用户打开 APP(如 美团APP、微信APP等),进入“扫一扫”功能。
用户将手机摄像头对准PC端显示的二维码,APP自动识别二维码并解析出二维码ID。
移动端请求:
移动端APP获取到二维码ID后,从本地获取当前用户的登录凭证(如token)。
移动端APP向服务器发送一个HTTP请求,请求中包含二维码ID和用户的登录凭证(token)。
请求示例:
POST /api/scan_qr Content-Type: application/json { "qrId": "uuid-1234567890", "token": "user-token-1234567890" }
步骤2:服务端生成临时 token
校验token:
服务器接收到请求后,首先校验用户提供的token是否有效。
如果token无效,返回错误信息,提示用户重新登录。
更新二维码状态:
如果app token校验成功,服务器将二维码的状态从“待扫描”更新为“已扫描待确认”。
服务器将用户app token与二维码ID关联,并生成一个临时的token(用于确认登录的凭证)。
将临时token和二维码ID存入Redis中,并设置过期时间(例如5分钟)。
响应示例:
{ "code": 200, "data": { "tempToken": "temp-token-1234567890" } }
返回临时token:
服务器将生成的临时token返回给移动端APP。
步骤3:用户在手机端确认是否登录(移动端显示确认提示)
移动端接收响应:
移动端APP接收到服务器返回的临时token后,显示一个确认登录的提示。
提示用户是否确认在PC端登录,提供“确认”和“取消”选项。
发送登录提醒通知:
移动端APP可以向用户发送一条登录提醒通知,提醒用户有新的登录请求。
如果用户确认不是本人操作,建议用户立即修改密码。
步骤4:PC端更新二维码状态
PC端轮询状态:
PC端客户端通过定时器轮询服务器,检查二维码的状态是否发生变化。
如果二维码状态更新为“已扫描待确认”,PC端将二维码状态更新为“已扫描待确认”,并提示用户在手机端确认登录。
显示提示信息:
PC端显示提示信息,告知用户已有人扫描二维码,等待用户在手机端确认。
注意事项
用户确认的目的:
让用户确认的目的是防止其他人拦截token冒充登录。通过用户主动确认,确保登录操作的安全性。
登录提醒通知:
扫码后点击确认后,可以向用户APP或手机等设备发送登录提醒通知。
如果不是本人登录,建议用户立即修改密码。
安全性:
临时token应具有足够的随机性和唯一性,避免被恶意猜测。让用户确认的目的,是防止其它人拦截token冒充去登录。
服务器应对接收到的请求进行安全验证,防止CSRF攻击。
通过以上步骤,已扫描待确认阶段的流程更加清晰和详细,确保了用户在移动端能够安全地确认登录操作。
手机扫码登录 主要分为三个阶段,待扫描阶段、已扫描待确认阶段、已确认阶段。请完善一下下面的第三阶段:已确认阶段,要求更加细致, 流程更加清晰 , 待扫描阶段 的大致介绍如下:
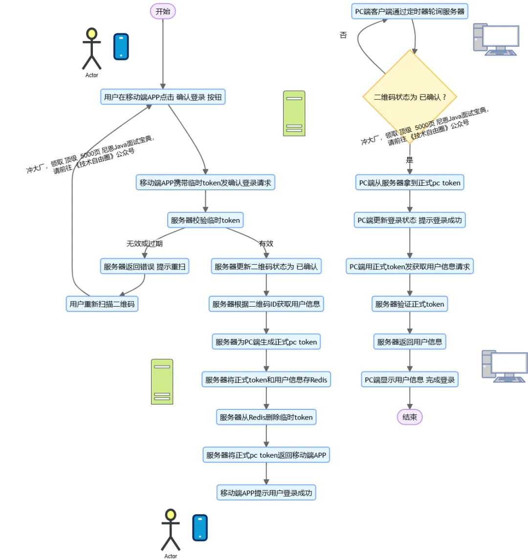
2.3 APP+手机扫码 第三阶段: 已确认阶段
该阶段主要涉及移动端与服务器的交互,以及PC端的状态更新,确保用户在移动端确认登录后,PC端能够顺利获取正式的登录凭证并完成登录。
第三阶段:待扫描阶段 的时序图

步骤1:临时token =》pc token
用户点击确认登录后,移动端携带之前服务端发送的临时token访问服务端,服务端校对完成后,会拿到二维码的ID,同时更新二维码状态为已确认,并给PC端生成一个正式的pc token,该token和用户信息(例如用户ID)可以组合在一起存到Redis中,同时将临时token从Redis中删除,后续PC端通过此正式token与服务端进行交互。
步骤2:服务器处理确认请求
PC端的定时器,会轮询到二维码状态已经发生变化,同时拿到PC端正式token。
步骤3:服务端 通知PC端
步骤4:PC端完成登录后的正式访问
第三阶段:已描待确认阶段 的流程图

步骤1:移动端确认登录
用户操作:
用户在移动端APP中点击“确认登录”按钮。
移动端请求:
移动端APP携带之前服务器发送的临时token,向服务器发送确认登录请求。
请求示例:
POST /api/confirm_login Content-Type: application/json { "tempToken": "temp-token-1234567890" }
步骤2:服务器处理确认请求
校验临时token:
服务器接收到请求后,首先校验临时temp-token是否有效。
如果临时temp-token无效或已过期,返回错误信息,提示用户重新扫描二维码。
更新二维码状态:
如果临时temp-token校验成功,服务器将二维码的状态从“已扫描待确认”更新为“已确认”。
服务器根据二维码ID获取用户信息(如用户ID)。
生成正式token:
服务器为PC端生成一个正式的登录pc token。
将正式token和用户信息(如用户ID)组合在一起存入Redis中,并设置过期时间(例如1小时)。
同时,从Redis中删除临时token。
返回响应:
服务器将正式pc token返回给移动端APP。
响应示例:
{ "code": 200, "data": { "pcToken": "pc-token-1234567890" } }
步骤3:服务端 通知PC端
移动端接收响应:
移动端APP接收到服务器返回的正式pc token后,不需要进行额外操作,但可以提示用户登录已成功。
PC端轮询状态:
服务端推送模式下:服务端 通知PC端二维码状态更新为“已确认”,把 pc token 推送给 PC端。
客户端 轮询模式下:PC端客户端通过定时器轮询服务器,检查二维码的状态是否发生变化。如果二维码状态更新为“已确认”,PC端从服务器拿到 正式的登录pc token。
PC端更新状态:
PC端客户端接收到正式token后,更新登录状态,提示用户登录成功。
PC端客户端可以使用正式token与服务器进行后续的交互。
步骤4:PC端完成登录后的正式访问
PC端使用正式pc token:
PC端客户端使用正式token向服务器发送请求,获取用户信息并完成登录。
请求示例:
GET /api/user_info Authorization: Bearer pc-token-1234567890服务器返回用户信息:
服务器验证正式token,返回用户信息。
响应示例:
{ "code": 200, "data": { "userId": "user-id-1234567890", "username": "username", "email": "user@example.com" } }PC端显示用户信息:
PC端客户端接收到用户信息后,显示用户登录后的界面,完成登录流程。
注意事项
安全性:
临时token和正式 pc token应具有足够的随机性和唯一性,避免被恶意猜测。
服务器应对接收到的请求进行安全验证,防止CSRF攻击。
扫码之后点击确认之后,可以往用户app或手机等设备发送登录提醒的通知,若不是本人登录,建议用户立即修改密码。
用户体验:
在移动端和PC端都应提供清晰的提示信息,确保用户知道每一步的操作结果。
如果用户在移动端取消确认,服务器应将二维码状态重置为“待扫描”,并提示用户重新扫描。
错误处理:
如果在确认过程中出现错误(如临时token过期、网络问题等),应提供明确的错误提示,并引导用户重新操作。
通过以上步骤,已确认阶段的流程更加清晰和详细,确保了用户在移动端确认登录后,PC端能够顺利获取正式的登录凭证并完成登录。
3:二种 通信模式的 总结:
二维码的状态变更,涉及到服务器和客户端之间的通信问题,有二种实现方案, 或者二种模式。
45岁老架构师尼恩给大家来一个 模式大总结:
模式1:长连接模式(如websocket):
长连接模式,服务端可以主动推送,所以也叫做服务端推送模式。 在这个模式下,服务端 通知PC端二维码状态更新。
模式2:短连接模式(如http):
短连接模式,也叫做 客户端 轮询模式,
在客户端 轮询模式下,PC端客户端通过定时器轮询服务器,查询二维码的状态。
4:登录涉及的 3个token的 总结:
手机+PC配合 扫码 登录的完整流程,涉及到3个token.
45岁老架构师尼恩给大家来一个 3个token大总结:
4.1. 手机端登录凭证(token)
来源:用户在移动端 APP 登录时,由服务器生成并发放给移动端,用于标识用户在移动端的登录身份。
作用:在移动端扫描二维码后,移动端 APP 将该 token 与二维码 ID 一起发送给服务器,服务器通过校验此 token 来确认移动端用户的身份是否合法。
生命周期:在用户移动端 APP 登录期间有效,直到用户主动退出登录或 token 过期。
作用:用于移动端APP的用户身份验证。用于移动端APP与服务器进行交互,执行业务操作。
存储位置:用户Token存储在移动端设备上,通常存储在本地存储(如localStorage、sessionStorage或Cookie)中。
过期时间:通常较长,例如1小时或更长。
安全性:用户Token具有足够的随机性和唯一性,避免被恶意猜测。同时,服务器会验证Token的有效性,包括检查Token是否过期、签名是否正确。
4.2. 临时 token(用于确认登录的凭证)
来源:当服务器接收到移动端发送的二维码 ID 和手机端登录凭证(token),且校验手机端 token 成功后,服务器生成临时 token。
生成时间:在已扫描待确认阶段,当移动端扫描二维码后,服务器生成临时Token。
手机扫码登录中核心是, 已在APP上登录的用户, 使用APP帮助PC客户端拿到服务器颁发的pc-token来实现PC端的登录
用户在手机上点击确认登录后, 会发送一个携带临时temp token的请求到服务器上,服务器验证临时token是否有效,如果临时token是有效的,服务器就会生成一个pc-token以及修改二维码的状态为登录状态的一系列操作。
作用:作为用户在APP 确认登录 PC 端的临时凭证,APP 携带该临时 token 向服务器发送确认登录请求,服务器通过校验临时temp- token 来确认是用户本人在移动端进行了确认登录操作。
生命周期:通常有较短的过期时间(如 5 分钟),在确认登录流程完成后会从 Redis 中删除。
temp- token 作用:
用于标识移动端的扫码操作。
用于移动端向服务器确认登录请求。
存储位置:temp- token 存储在服务器的缓存系统(如Redis)中,与二维码ID关联。
- 过期时间:通常较短,例如5分钟。
- 安全性:临时Token具有足够的随机性和唯一性,避免被恶意猜测。
4.3. 正式的 PC token
来源:服务器在校验临时 token 成功后,为 PC 端生成正式的登录 pc token。
作用:PC 端使用该正式 token 与服务器进行后续的交互,如获取用户信息等,标识 PC 端用户的登录状态。
生命周期:有相对较长的过期时间(如 1 小时),在有效期内 PC 端可以凭借此 token 正常访问服务器资源,直到 token 过期或用户退出登录。
生成时间:在已确认阶段,当用户在移动端确认登录后,服务器生成正式PC Token。
PC token作用:
- 用于PC端后续的请求,验证用户身份。
- 用于PC端与服务器进行交互,获取用户信息和执行业务操作。
存储位置:正式PC Token存储在服务器的缓存系统(如Redis)中,与用户信息(如用户ID)关联。
过期时间:通常较长,例如1小时。
安全性:正式PC Token具有足够的随机性和唯一性,避免被恶意猜测。同时,服务器会验证Token的有效性,包括检查Token是否过期、签名是否正确。
4.4: 3个Token的流程总结
待扫描阶段:
PC端请求服务器生成二维码。
服务器生成二维码ID和二维码图片,返回给PC端。
PC端展示二维码,并启动定时器轮询服务器,查询二维码状态。
已扫描待确认阶段:
移动端扫描二维码,获取二维码ID。
移动端向服务器发送二维码ID和用户Token。
服务器验证用户Token,生成临时Token,更新二维码状态为“已扫描待确认”。
服务器将临时Token返回给移动端。
PC端通过轮询或WebSocket接收到二维码状态更新,提示用户在手机端确认登录。
已确认阶段:
用户在移动端确认登录。
移动端向服务器发送临时Token。
服务器验证临时Token,生成正式PC Token,更新二维码状态为“已确认”。
服务器将正式PC Token返回给PC端。
PC端使用正式PC Token与服务器进行后续的交互,完成登录。
说在最后:有问题找老架构取经
只要按照上面的 尼恩团队梳理的 方案去作答, 你的答案不是 100分,而是 120分。面试官一定是 心满意足, 五体投地。
按照尼恩的梳理,进行 深度回答,可以充分展示一下大家雄厚的 “技术肌肉”,让面试官爱到 “不能自已、口水直流”,然后实现”offer直提”。
在面试之前,建议大家系统化的刷一波 5000页《尼恩Java面试宝典PDF》,里边有大量的大厂真题、面试难题、架构难题。
很多小伙伴刷完后, 吊打面试官, 大厂横着走。
在刷题过程中,如果有啥问题,大家可以来 找 40岁老架构师尼恩交流。
另外,如果没有面试机会, 可以找尼恩来改简历、做帮扶。
前段时间,刚指导一个小伙 暴涨200%(涨2倍),29岁/7年/双非一本 , 从13K一次涨到 37K ,逆天改命。
另外,刚指导一个 40岁大龄,上岸:转架构,收3个外企offer, 机会多了,不焦虑了,逆天改命。
狠狠卷,实现 “offer自由” 很容易的, 前段时间一个武汉的跟着尼恩卷了2年的小伙伴, 在极度严寒/痛苦被裁的环境下, offer拿到手软, 实现真正的 “offer自由” 。
尼恩技术圣经系列PDF
- 《NIO圣经:一次穿透NIO、Selector、Epoll底层原理》
- 《Docker圣经:大白话说Docker底层原理,6W字实现Docker自由》
- 《K8S学习圣经:大白话说K8S底层原理,14W字实现K8S自由》
- 《SpringCloud Alibaba 学习圣经,10万字实现SpringCloud 自由》
- 《大数据HBase学习圣经:一本书实现HBase学习自由》
- 《大数据Flink学习圣经:一本书实现大数据Flink自由》
- 《响应式圣经:10W字,实现Spring响应式编程自由》
- 《Go学习圣经:Go语言实现高并发CRUD业务开发》
……完整版尼恩技术圣经PDF集群,请找尼恩领取