2023年湖南省“楚怡杯”职业院校技能竞赛-信息安全管理与评估规程

简介: 2023年湖南省“楚怡杯”职业院校技能竞赛-信息安全管理与评估规程

一、赛项名称

1.赛项名称:信息安全管理与评估

2.赛项组别:高职高专组

3.赛项归属:电子信息大类


二、竞赛内容

重点考核参赛选手网络组建和安全运维、安全审计、网络安全应急响应、数

字取证调查、应用程序安全和网络攻防渗透等综合实践能力,具体包括:

(一)参赛选手能够根据大赛提供的赛项要求,设计信息安全防护方案,并

且能够提供详细的信息安全防护设备拓扑图。

(二)参赛选手能够根据业务需求和实际的工程应用环境,实现网络设备、

安全设备、服务器的连接,通过调试,实现设备互联互通。

(三)参赛选手能够在赛项提供的网络设备及服务器上配置各种协议和服务,

实现网络系统的运行,并根据网络业务需求配置各种安全策略,组建网络以满足应用需求。

(四)参赛选手能够根据企业所发现的安全事件,展开网络安全事件的调查、分析和取证工作,收集、保存、处理、分析和提供与计算机相关的证据,审

计黑客的入侵行为,恢复被黑客破坏的文件。

(五)参赛选手可以利用一系列网络安全攻击渗透工具对所提供的网络安全

攻击靶场环境进行综合分析、挖掘和渗透。

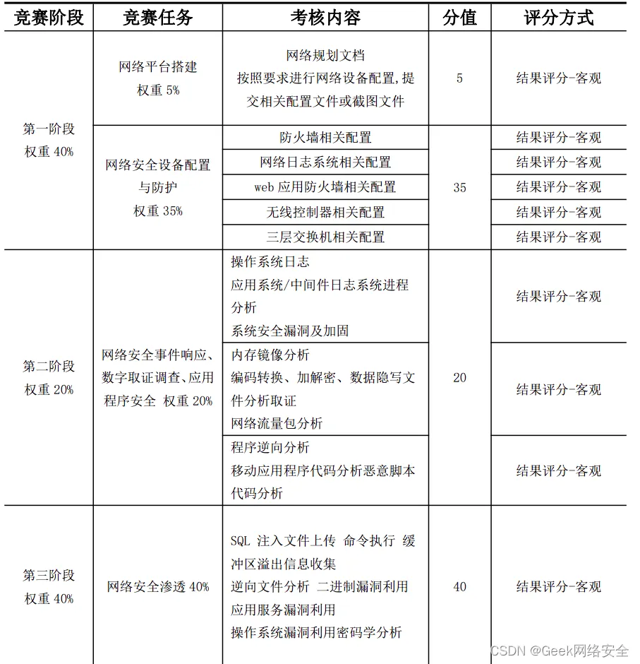
竞赛分值权重和时间分布如下表所示:

adf11c97c35a728b5e3bdd57efe5d06e_1083bf063c754695bc330c2992eee298.png


三、竞赛方式

本赛项为3人团体赛。

四、竞赛时量

竞赛时量为 240 分钟包括网络平台搭建、网络安全设备配置与防护、网络安

全事件响应、数字取证调查、应用程序和网络安全渗透。


五、名次确定办法

选手竞赛成绩按照评分标准计分,根据参赛队成绩从高到低排序确定名次。

不设并列名次,总成绩相同时以时间较短者名次列前。总成绩和完成时间都相同时,以网络安全渗透成绩高者名次列前。


六、评分标准与评分细则


1.评分标准及权重

18468cde78d2b62c5484b797bc17be8f_9f11472b01f7461d862d4688a252da89.png


2.评分细则

(1)根据竞赛任务和评分标准确定评分细则,设计评分表。

(2)所有参赛队成绩由裁判组统一评定。

(3)比赛采取分步得分、错误不传递、累计总分的计分方式。分别计算环

节得分,按规定比例计入选手总分。

(4)竞赛过程中,参赛选手如有不服从裁判判决、扰乱赛场秩序、舞弊等

不文明行为,由裁判组按照规定扣减相应分数,情节严重的取消竞赛资格。

具体情况与处理方式如下:

①违反比赛规定,提前进行操作或比赛终止后仍继续操作的,由现场裁判负

责记录并酌情扣1-5分。

②在竞赛过程中,违反操作规程,影响其他选手比赛的,未造成设备损坏的

参赛队,扣5-10分。

③在竞赛过程中,造成设备损坏或影响他人比赛、情节严重的报竞赛执委会

批准,终止该参赛队的比赛,竞赛成绩以 0 分计算。


七、赛点提供的设施设备仪器清单


1.竞赛软件

个人计算机安装Windows操作系统,用以组建竞赛操作环境,并安装Office

等常用应用软件。

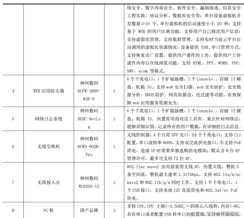
2.竞赛设备清单


八、选手须知


1.选手自带工具清单

本赛项所有工具由举办方提供,选手无需自带工具。


2.主要技术规程及要求

该赛项涉及的信息网络安全工程在设计、组建过程中,主要有以下15项国家

标准,参赛队在实施竞赛项目中要求遵循如下规范:

3ae6e77a2c38a56fc072005a96b7c177_2a7ef28d8e43445bae13abb31fa8a3c0.png

5434d003ed5b8702bf6f8b4b71202d3d_663e715c2a7049fa8d5ef28a41eaa31f.png


3.选手注意事项

(1)各参赛队应在竞赛开始前一天规定的时间段进入赛场熟悉环境。(2)每个参赛队指定一名选手在选手会议上抽取场次签。

(3)参赛选手按场次提前 30 分钟达到赛场检录地点。

(4)参赛选手不得穿戴有学校标志的工作服或校服进入赛场,也不得以任

何方式透露参赛学校和个人信息,如有违反则取消参赛资格。

(5)参赛选手不允许携带任何书籍和其他纸质资料(相关技术资料的电子

文档由组委会提供),不允许携带通讯工具和存储设备(如 U 盘)。竞赛委员会统一提供计算机以及应用软件。

(6)比赛期间,不允许指导教师现场指导。

(7)参赛选手入场后,应与赛场工作人员共同确认操作条件及设备状况,

确认材料、工具等。竞赛期间参赛选手原则上不得离开比赛场地。凡在竞赛期间提前离开的选手,当天不得返回赛场。

(8)竞赛时,各参赛队自行决定分工、工作程序和时间安排。选手在接到

开赛信号后才能启动操作设备。在指定工位上完成竞赛项目,严禁作弊行为。

(9)竞赛期间,选手饮水等由赛场统一提供,不得自带。选手休息、饮食

或如厕时间均计算在比赛时间内。

(10)参赛选手应严格遵守赛场规章、操作规程和工艺准则,保证人身及设

备安全,接受裁判员的监督和警示,文明竞赛。

(11)竞赛过程中,因操作失误或安全事故不能进行比赛的(例如因线缆连

接发生短路导致赛场断电、造成设备不能正常工作),现场裁判员有权中止该队比赛。由于选手错误操作造成的设备损坏故障,需要承担赔偿。

(12)在竞赛中如遇非人为因素造成的设备故障,经裁判员确认后,可向裁

判长申请补足排除故障的时间。

(13)参赛队如欲提前结束比赛,应向现场裁判员举手示意,由裁判员记录

竞赛终止时间。竞赛终止后,不得再进行任何与竞赛有关的操作。

(14)竞赛时间到,参赛队选手应立即结束操作,按照大赛要求和赛题要求

提交竞赛成果,禁止在竞赛成果上做任何与竞赛无关的记号。

(15)竞赛操作结束后,参赛队要确认成功提交竞赛要求的文件,裁判员在

比赛结果的规定位置做标记,并与参赛队一起签字确认。

(16)在竞赛过程中,选手如有不服从裁判判决、扰乱赛场秩序、舞弊等不

文明行为,由裁判按照规定扣减相应分数并且给予警告,情节严重的取消竞赛资格,竞赛成绩记 0 分,选手退出比赛现场。

(17)在竞赛期间,未经组委会批准,参赛选手不得接受其他单位和个人进

行的与竞赛内容相关的采访。参赛选手不得将竞赛的相关信息私自公布。

(18)所有选手在赛后必须参加闭幕式,如有特殊情况确实无法参加,应向

领队说明情况,由领队向赛点学校提出书面申请,并报竞赛组委会办公室备案。


4.竞赛直播

(1)赛场内部设置无盲点监控设备,能实时录制并播放赛场情况。(2)在赛点指定的区域,通过监控系统观摩竞赛。


九、样题(竞赛任务书)

样题见下一篇文章

相关文章
|
SQL 安全 网络协议
信息安全管理与评估赛题第2套(下)
一共打算发三套样题 后边给大家发师傅们的学习笔记以及对一些题的理解
990 0
|
安全 网络协议 网络安全
2023 年度湖南省“楚怡杯“职业院校技能竞赛信息安全管理与评估赛项样题
2023 年度湖南省“楚怡杯“职业院校技能竞赛信息安全管理与评估赛项样题
|
SQL 安全 网络协议
信息安全管理与评估赛题第3套(下)
信息安全管理与评估赛题第3套(下)
1040 0
|
存储 Linux Android开发
Volatility3内存取证工具安装及入门在Linux下的安装教程
Volatility 是一个完全开源的工具,用于从内存 (RAM) 样本中提取数字工件。支持Windows,Linux,MaC,Android等多类型操作系统系统的内存取证。针对竞赛这块(CTF、技能大赛等)基本上都是用在Misc方向的取证题上面,很多没有听说过或者不会用这款工具的同学在打比赛的时候就很难受。以前很多赛项都是使用vol2.6都可以完成,但是由于操作系统更新,部分系统2.6已经不支持了,如:Win10 等镜像,而Volatility3是支持这些新版本操作系统的。
3259 0
|
SQL 安全 关系型数据库
SQL自动化注茹-SQLmap入门操作(二)
SQL自动化注茹-SQLmap入门操作(二)
|
Linux 数据安全/隐私保护 iOS开发
CTF—图像隐写三板斧(续)
CTF—图像隐写三板斧(续)
960 0
|
安全 网络安全 网络协议
【信息安全管理与评估】2024年河北省职业院校技能大赛高职组“信息安全管理与评估”赛项规程
【信息安全管理与评估】2024年河北省职业院校技能大赛高职组“信息安全管理与评估”赛项规程
【信息安全管理与评估】2024年河北省职业院校技能大赛高职组“信息安全管理与评估”赛项规程
|
传感器 监控 搜索推荐
物联网技术在智能家居中的应用:技术革新与未来展望
【7月更文挑战第21天】物联网技术在智能家居中的应用已经取得了显著的成效,并展现出广阔的发展前景。通过实现设备集成、远程控制与监控、能源管理与节能减排等功能,物联网技术为智能家居系统带来了诸多优势和创新点。未来,随着技术的不断进步和市场的不断扩展,智能家居将更加智能化、自动化和人性化,成为我们生活中不可或缺的一部分。
1172 2
|
安全 网络安全 数据安全/隐私保护
2022年至2023年广东省职业院校技能大赛高职组“信息安全管理与评估”赛项样题
2022年至2023年广东省职业院校技能大赛高职组“信息安全管理与评估”赛项样题
2022年至2023年广东省职业院校技能大赛高职组“信息安全管理与评估”赛项样题
|
安全 Windows Linux
2023国赛信息安全管理与评估样题及规程解读
2023国赛信息安全管理与评估样题及规程解读
2023国赛信息安全管理与评估样题及规程解读

热门文章

最新文章