(建议精读)HTTP灵魂之问,巩固你的 HTTP 知识体系

简介: (建议精读)HTTP灵魂之问,巩固你的 HTTP 知识体系


001. HTTP 报文结构是怎样的?

对于 TCP 而言,在传输的时候分为两个部分:TCP头数据部分

而 HTTP 类似,也是header + body的结构,具体而言:

起始行 + 头部 + 空行 + 实体
复制代码

由于 http 请求报文响应报文是有一定区别,因此我们分开介绍。

起始行

对于请求报文来说,起始行类似下面这样:

GET /home HTTP/1.1
复制代码

也就是方法 + 路径 + http版本

对于响应报文来说,起始行一般张这个样:

HTTP/1.1 200 OK
复制代码

响应报文的起始行也叫做状态行。由http版本、状态码和原因三部分组成。

值得注意的是,在起始行中,每两个部分之间用空格隔开,最后一个部分后面应该接一个换行,严格遵循ABNF语法规范。

头部

展示一下请求头和响应头在报文中的位置:

不管是请求头还是响应头,其中的字段是相当多的,而且牵扯到http非常多的特性,这里就不一一列举的,重点看看这些头部字段的格式:

  1. 字段名不区分大小写
  2. 字段名不允许出现空格,不可以出现下划线_
  3. 字段名后面必须紧接着:

空行

很重要,用来区分开头部实体

问: 如果说在头部中间故意加一个空行会怎么样?

那么空行后的内容全部被视为实体。

实体

就是具体的数据了,也就是body部分。请求报文对应请求体, 响应报文对应响应体

002. 如何理解 HTTP 的请求方法?

有哪些请求方法?

http/1.1规定了以下请求方法(注意,都是大写):

  • GET: 通常用来获取资源
  • HEAD: 获取资源的元信息
  • POST: 提交数据,即上传数据
  • PUT: 修改数据
  • DELETE: 删除资源(几乎用不到)
  • CONNECT: 建立连接隧道,用于代理服务器
  • OPTIONS: 列出可对资源实行的请求方法,用来跨域请求
  • TRACE: 追踪请求-响应的传输路径

GET 和 POST 有什么区别?

首先最直观的是语义上的区别。

而后又有这样一些具体的差别:

  • 缓存的角度,GET 请求会被浏览器主动缓存下来,留下历史记录,而 POST 默认不会。
  • 编码的角度,GET 只能进行 URL 编码,只能接收 ASCII 字符,而 POST 没有限制。
  • 参数的角度,GET 一般放在 URL 中,因此不安全,POST 放在请求体中,更适合传输敏感信息。
  • 幂等性的角度,GET幂等的,而POST不是。(幂等表示执行相同的操作,结果也是相同的)
  • TCP的角度,GET 请求会把请求报文一次性发出去,而 POST 会分为两个 TCP 数据包,首先发 header 部分,如果服务器响应 100(continue), 然后发 body 部分。(火狐浏览器除外,它的 POST 请求只发一个 TCP 包)

003: 如何理解 URI?

URI, 全称为(Uniform Resource Identifier), 也就是统一资源标识符,它的作用很简单,就是区分互联网上不同的资源。

但是,它并不是我们常说的网址, 网址指的是URL, 实际上URI包含了URNURL两个部分,由于 URL 过于普及,就默认将 URI 视为 URL 了。

URI 的结构

URI 真正最完整的结构是这样的。

可能你会有疑问,好像跟平时见到的不太一样啊!先别急,我们来一一拆解。

scheme 表示协议名,比如http, https, file等等。后面必须和://连在一起。

user:passwd@ 表示登录主机时的用户信息,不过很不安全,不推荐使用,也不常用。

host:port表示主机名和端口。

path表示请求路径,标记资源所在位置。

query表示查询参数,为key=val这种形式,多个键值对之间用&隔开。

fragment表示 URI 所定位的资源内的一个锚点,浏览器可以根据这个锚点跳转到对应的位置。

举个例子:

https://www.baidu.com/s?wd=HTTP&rsv_spt=1
复制代码

这个 URI 中,httpsscheme部分,www.baidu.comhost:port部分(注意,http 和 https 的默认端口分别为80、443),/spath部分,而wd=HTTP&rsv_spt=1就是query部分。

URI 编码

URI 只能使用ASCII, ASCII 之外的字符是不支持显示的,而且还有一部分符号是界定符,如果不加以处理就会导致解析出错。

因此,URI 引入了编码机制,将所有非 ASCII 码字符界定符转为十六进制字节值,然后在前面加个%

如,空格被转义成了%20三元被转义成了%E4%B8%89%E5%85%83

004: 如何理解 HTTP 状态码?

RFC 规定 HTTP 的状态码为三位数,被分为五类:

  • 1xx: 表示目前是协议处理的中间状态,还需要后续操作。
  • 2xx: 表示成功状态。
  • 3xx: 重定向状态,资源位置发生变动,需要重新请求。
  • 4xx: 请求报文有误。
  • 5xx: 服务器端发生错误。

接下来就一一分析这里面具体的状态码。

1xx

101 Switching Protocols。在HTTP升级为WebSocket的时候,如果服务器同意变更,就会发送状态码 101。

2xx

200 OK是见得最多的成功状态码。通常在响应体中放有数据。

204 No Content含义与 200 相同,但响应头后没有 body 数据。

206 Partial Content顾名思义,表示部分内容,它的使用场景为 HTTP 分块下载和断电续传,当然也会带上相应的响应头字段Content-Range

3xx

301 Moved Permanently即永久重定向,对应着302 Found,即临时重定向。

比如你的网站从 HTTP 升级到了 HTTPS 了,以前的站点再也不用了,应当返回301,这个时候浏览器默认会做缓存优化,在第二次访问的时候自动访问重定向的那个地址。

而如果只是暂时不可用,那么直接返回302即可,和301不同的是,浏览器并不会做缓存优化。

304 Not Modified: 当协商缓存命中时会返回这个状态码。详见浏览器缓存

4xx

400 Bad Request: 开发者经常看到一头雾水,只是笼统地提示了一下错误,并不知道哪里出错了。

403 Forbidden: 这实际上并不是请求报文出错,而是服务器禁止访问,原因有很多,比如法律禁止、信息敏感。

404 Not Found: 资源未找到,表示没在服务器上找到相应的资源。

405 Method Not Allowed: 请求方法不被服务器端允许。

406 Not Acceptable: 资源无法满足客户端的条件。

408 Request Timeout: 服务器等待了太长时间。

409 Conflict: 多个请求发生了冲突。

413 Request Entity Too Large: 请求体的数据过大。

414 Request-URI Too Long: 请求行里的 URI 太大。

429 Too Many Request: 客户端发送的请求过多。

431 Request Header Fields Too Large请求头的字段内容太大。

5xx

500 Internal Server Error: 仅仅告诉你服务器出错了,出了啥错咱也不知道。

501 Not Implemented: 表示客户端请求的功能还不支持。

502 Bad Gateway: 服务器自身是正常的,但访问的时候出错了,啥错误咱也不知道。

503 Service Unavailable: 表示服务器当前很忙,暂时无法响应服务。

005: 简要概括一下 HTTP 的特点?HTTP 有哪些缺点?

HTTP 特点

HTTP 的特点概括如下:

  1. 灵活可扩展,主要体现在两个方面。一个是语义上的自由,只规定了基本格式,比如空格分隔单词,换行分隔字段,其他的各个部分都没有严格的语法限制。另一个是传输形式的多样性,不仅仅可以传输文本,还能传输图片、视频等任意数据,非常方便。
  2. 可靠传输。HTTP 基于 TCP/IP,因此把这一特性继承了下来。这属于 TCP 的特性,不具体介绍了。
  3. 请求-应答。也就是一发一收有来有回, 当然这个请求方和应答方不单单指客户端和服务器之间,如果某台服务器作为代理来连接后端的服务端,那么这台服务器也会扮演请求方的角色。
  4. 无状态。这里的状态是指通信过程的上下文信息,而每次 http 请求都是独立、无关的,默认不需要保留状态信息。

HTTP 缺点

无状态

所谓的优点和缺点还是要分场景来看的,对于 HTTP 而言,最具争议的地方在于它的无状态

在需要长连接的场景中,需要保存大量的上下文信息,以免传输大量重复的信息,那么这时候无状态就是 http 的缺点了。

但与此同时,另外一些应用仅仅只是为了获取一些数据,不需要保存连接上下文信息,无状态反而减少了网络开销,成为了 http 的优点。

明文传输

即协议里的报文(主要指的是头部)不使用二进制数据,而是文本形式。

这当然对于调试提供了便利,但同时也让 HTTP 的报文信息暴露给了外界,给攻击者也提供了便利。WIFI陷阱就是利用 HTTP 明文传输的缺点,诱导你连上热点,然后疯狂抓你所有的流量,从而拿到你的敏感信息。

队头阻塞问题

当 http 开启长连接时,共用一个 TCP 连接,同一时刻只能处理一个请求,那么当前请求耗时过长的情况下,其它的请求只能处于阻塞状态,也就是著名的队头阻塞问题。接下来会有一小节讨论这个问题。

006: 对 Accept 系列字段了解多少?

对于Accept系列字段的介绍分为四个部分: 数据格式压缩方式支持语言字符集

数据格式

上一节谈到 HTTP 灵活的特性,它支持非常多的数据格式,那么这么多格式的数据一起到达客户端,客户端怎么知道它的格式呢?

当然,最低效的方式是直接猜,有没有更好的方式呢?直接指定可以吗?

答案是肯定的。不过首先需要介绍一个标准——MIME(Multipurpose Internet Mail Extensions, 多用途互联网邮件扩展)。它首先用在电子邮件系统中,让邮件可以发任意类型的数据,这对于 HTTP 来说也是通用的。

因此,HTTP 从MIME type取了一部分来标记报文 body 部分的数据类型,这些类型体现在Content-Type这个字段,当然这是针对于发送端而言,接收端想要收到特定类型的数据,也可以用Accept字段。

具体而言,这两个字段的取值可以分为下面几类:

  • text: text/html, text/plain, text/css 等
  • image: image/gif, image/jpeg, image/png 等
  • audio/video: audio/mpeg, video/mp4 等
  • application: application/json, application/javascript, application/pdf, application/octet-stream

压缩方式

当然一般这些数据都是会进行编码压缩的,采取什么样的压缩方式就体现在了发送方的Content-Encoding字段上, 同样的,接收什么样的压缩方式体现在了接受方的Accept-Encoding字段上。这个字段的取值有下面几种:

  • gzip: 当今最流行的压缩格式
  • deflate: 另外一种著名的压缩格式
  • br: 一种专门为 HTTP 发明的压缩算法
// 发送端
Content-Encoding: gzip
// 接收端
Accept-Encoding: gizp
复制代码

支持语言

对于发送方而言,还有一个Content-Language字段,在需要实现国际化的方案当中,可以用来指定支持的语言,在接受方对应的字段为Accept-Language。如:

// 发送端
Content-Language: zh-CN, zh, en
// 接收端
Accept-Language: zh-CN, zh, en
复制代码

字符集

最后是一个比较特殊的字段, 在接收端对应为Accept-Charset,指定可以接受的字符集,而在发送端并没有对应的Content-Charset, 而是直接放在了Content-Type中,以charset属性指定。如:

// 发送端
Content-Type: text/html; charset=utf-8
// 接收端
Accept-Charset: charset=utf-8
复制代码

最后以一张图来总结一下吧:

007: 对于定长和不定长的数据,HTTP 是怎么传输的?

定长包体

对于定长包体而言,发送端在传输的时候一般会带上 Content-Length, 来指明包体的长度。

我们用一个nodejs服务器来模拟一下:

const http = require('http');
const server = http.createServer();
server.on('request', (req, res) => {
  if(req.url === '/') {
    res.setHeader('Content-Type', 'text/plain');
    res.setHeader('Content-Length', 10);
    res.write("helloworld");
  }
})
server.listen(8081, () => {
  console.log("成功启动");
})
复制代码

启动后访问: localhost:8081

浏览器中显示如下:

helloworld
复制代码

这是长度正确的情况,那不正确的情况是如何处理的呢?

我们试着把这个长度设置的小一些:

res.setHeader('Content-Length', 8);
复制代码

重启服务,再次访问,现在浏览器中内容如下:

hellowor
复制代码

那后面的ld哪里去了呢?实际上在 http 的响应体中直接被截去了。

然后我们试着将这个长度设置得大一些:

res.setHeader('Content-Length', 12);
复制代码

此时浏览器显示如下:

直接无法显示了。可以看到Content-Length对于 http 传输过程起到了十分关键的作用,如果设置不当可以直接导致传输失败。

不定长包体

上述是针对于定长包体,那么对于不定长包体而言是如何传输的呢?

这里就必须介绍另外一个 http 头部字段了:

Transfer-Encoding: chunked
复制代码

表示分块传输数据,设置这个字段后会自动产生两个效果:

  • Content-Length 字段会被忽略
  • 基于长连接持续推送动态内容

我们依然以一个实际的例子来模拟分块传输,nodejs 程序如下:

const http = require('http');
const server = http.createServer();
server.on('request', (req, res) => {
  if(req.url === '/') {
    res.setHeader('Content-Type', 'text/html; charset=utf8');
    res.setHeader('Content-Length', 10);
    res.setHeader('Transfer-Encoding', 'chunked');
    res.write("<p>来啦</p>");
    setTimeout(() => {
      res.write("第一次传输<br/>");
    }, 1000);
    setTimeout(() => {
      res.write("第二次传输");
      res.end()
    }, 2000);
  }
})
server.listen(8009, () => {
  console.log("成功启动");
})
复制代码

访问效果入下:

用 telnet 抓到的响应如下:

注意,Connection: keep-alive及之前的为响应行和响应头,后面的内容为响应体,这两部分用换行符隔开。

响应体的结构比较有意思,如下所示:

chunk长度(16进制的数)
第一个chunk的内容
chunk长度(16进制的数)
第二个chunk的内容
......
0
复制代码

最后是留有有一个空行的,这一点请大家注意。

以上便是 http 对于定长数据不定长数据的传输方式。

008: HTTP 如何处理大文件的传输?

对于几百 M 甚至上 G 的大文件来说,如果要一口气全部传输过来显然是不现实的,会有大量的等待时间,严重影响用户体验。因此,HTTP 针对这一场景,采取了范围请求的解决方案,允许客户端仅仅请求一个资源的一部分。

如何支持

当然,前提是服务器要支持范围请求,要支持这个功能,就必须加上这样一个响应头:

Accept-Ranges: none
复制代码

用来告知客户端这边是支持范围请求的。

Range 字段拆解

而对于客户端而言,它需要指定请求哪一部分,通过Range这个请求头字段确定,格式为bytes=x-y。接下来就来讨论一下这个 Range 的书写格式:

  • 0-499表示从开始到第 499 个字节。
  • 500- 表示从第 500 字节到文件终点。
  • -100表示文件的最后100个字节。

服务器收到请求之后,首先验证范围是否合法,如果越界了那么返回416错误码,否则读取相应片段,返回206状态码。

同时,服务器需要添加Content-Range字段,这个字段的格式根据请求头中Range字段的不同而有所差异。

具体来说,请求单段数据和请求多段数据,响应头是不一样的。

举个例子:

// 单段数据
Range: bytes=0-9
// 多段数据
Range: bytes=0-9, 30-39
复制代码

接下来我们就分别来讨论着两种情况。

单段数据

对于单段数据的请求,返回的响应如下:

HTTP/1.1 206 Partial Content
Content-Length: 10
Accept-Ranges: bytes
Content-Range: bytes 0-9/100
i am xxxxx
复制代码

值得注意的是Content-Range字段,0-9表示请求的返回,100表示资源的总大小,很好理解。

多段数据

接下来我们看看多段请求的情况。得到的响应会是下面这个形式:

HTTP/1.1 206 Partial Content
Content-Type: multipart/byteranges; boundary=00000010101
Content-Length: 189
Connection: keep-alive
Accept-Ranges: bytes
--00000010101
Content-Type: text/plain
Content-Range: bytes 0-9/96
i am xxxxx
--00000010101
Content-Type: text/plain
Content-Range: bytes 20-29/96
eex jspy e
--00000010101--
复制代码

这个时候出现了一个非常关键的字段Content-Type: multipart/byteranges;boundary=00000010101,它代表了信息量是这样的:

  • 请求一定是多段数据请求
  • 响应体中的分隔符是 00000010101

因此,在响应体中各段数据之间会由这里指定的分隔符分开,而且在最后的分隔末尾添上--表示结束。

以上就是 http 针对大文件传输所采用的手段。

009: HTTP 中如何处理表单数据的提交?

在 http 中,有两种主要的表单提交的方式,体现在两种不同的Content-Type取值:

  • application/x-www-form-urlencoded
  • multipart/form-data

由于表单提交一般是POST请求,很少考虑GET,因此这里我们将默认提交的数据放在请求体中。

application/x-www-form-urlencoded

对于application/x-www-form-urlencoded格式的表单内容,有以下特点:

  • 其中的数据会被编码成以&分隔的键值对
  • 字符以URL编码方式编码。

如:

// 转换过程: {a: 1, b: 2} -> a=1&b=2 -> 如下(最终形式)
"a%3D1%26b%3D2"
复制代码

multipart/form-data

对于multipart/form-data而言:

  • 请求头中的Content-Type字段会包含boundary,且boundary的值有浏览器默认指定。例: Content-Type: multipart/form-data;boundary=----WebkitFormBoundaryRRJKeWfHPGrS4LKe
  • 数据会分为多个部分,每两个部分之间通过分隔符来分隔,每部分表述均有 HTTP 头部描述子包体,如Content-Type,在最后的分隔符会加上--表示结束。

相应的请求体是下面这样:

Content-Disposition: form-data;name="data1";
Content-Type: text/plain
data1
----WebkitFormBoundaryRRJKeWfHPGrS4LKe
Content-Disposition: form-data;name="data2";
Content-Type: text/plain
data2
----WebkitFormBoundaryRRJKeWfHPGrS4LKe--
复制代码

小结

值得一提的是,multipart/form-data 格式最大的特点在于:每一个表单元素都是独立的资源表述。另外,你可能在写业务的过程中,并没有注意到其中还有boundary的存在,如果你打开抓包工具,确实可以看到不同的表单元素被拆分开了,之所以在平时感觉不到,是以为浏览器和 HTTP 给你封装了这一系列操作。

而且,在实际的场景中,对于图片等文件的上传,基本采用multipart/form-data而不用application/x-www-form-urlencoded,因为没有必要做 URL 编码,带来巨大耗时的同时也占用了更多的空间。

010: HTTP1.1 如何解决 HTTP 的队头阻塞问题?

什么是 HTTP 队头阻塞?

从前面的小节可以知道,HTTP 传输是基于请求-应答的模式进行的,报文必须是一发一收,但值得注意的是,里面的任务被放在一个任务队列中串行执行,一旦队首的请求处理太慢,就会阻塞后面请求的处理。这就是著名的HTTP队头阻塞问题。

并发连接

对于一个域名允许分配多个长连接,那么相当于增加了任务队列,不至于一个队伍的任务阻塞其它所有任务。在RFC2616规定过客户端最多并发 2 个连接,不过事实上在现在的浏览器标准中,这个上限要多很多,Chrome 中是 6 个。

但其实,即使是提高了并发连接,还是不能满足人们对性能的需求。

域名分片

一个域名不是可以并发 6 个长连接吗?那我就多分几个域名。

比如 content1.sanyuan.com 、content2.sanyuan.com。

这样一个sanyuan.com域名下可以分出非常多的二级域名,而它们都指向同样的一台服务器,能够并发的长连接数更多了,事实上也更好地解决了队头阻塞的问题。

011: 对 Cookie 了解多少?

Cookie 简介

前面说到了 HTTP 是一个无状态的协议,每次 http 请求都是独立、无关的,默认不需要保留状态信息。但有时候需要保存一些状态,怎么办呢?

HTTP 为此引入了 Cookie。Cookie 本质上就是浏览器里面存储的一个很小的文本文件,内部以键值对的方式来存储(在chrome开发者面板的Application这一栏可以看到)。向同一个域名下发送请求,都会携带相同的 Cookie,服务器拿到 Cookie 进行解析,便能拿到客户端的状态。而服务端可以通过响应头中的Set-Cookie字段来对客户端写入Cookie。举例如下:

// 请求头
Cookie: a=xxx;b=xxx
// 响应头
Set-Cookie: a=xxx
set-Cookie: b=xxx
复制代码

Cookie 属性

生存周期

Cookie 的有效期可以通过ExpiresMax-Age两个属性来设置。

  • Expires过期时间
  • Max-Age用的是一段时间间隔,单位是秒,从浏览器收到报文开始计算。

若 Cookie 过期,则这个 Cookie 会被删除,并不会发送给服务端。

作用域

关于作用域也有两个属性: Domainpath, 给 Cookie 绑定了域名和路径,在发送请求之前,发现域名或者路径和这两个属性不匹配,那么就不会带上 Cookie。值得注意的是,对于路径来说,/表示域名下的任意路径都允许使用 Cookie。

安全相关

如果带上Secure,说明只能通过 HTTPS 传输 cookie。

如果 cookie 字段带上HttpOnly,那么说明只能通过 HTTP 协议传输,不能通过 JS 访问,这也是预防 XSS 攻击的重要手段。

相应的,对于 CSRF 攻击的预防,也有SameSite属性。

SameSite可以设置为三个值,StrictLaxNone

a.Strict模式下,浏览器完全禁止第三方请求携带Cookie。比如请求sanyuan.com网站只能在sanyuan.com域名当中请求才能携带 Cookie,在其他网站请求都不能。

b.Lax模式,就宽松一点了,但是只能在 get 方法提交表单况或者a 标签发送 get 请求的情况下可以携带 Cookie,其他情况均不能。

c.None模式下,也就是默认模式,请求会自动携带上 Cookie。

Cookie 的缺点

  1. 容量缺陷。Cookie 的体积上限只有4KB,只能用来存储少量的信息。
  2. 性能缺陷。Cookie 紧跟域名,不管域名下面的某一个地址需不需要这个 Cookie ,请求都会携带上完整的 Cookie,这样随着请求数的增多,其实会造成巨大的性能浪费的,因为请求携带了很多不必要的内容。但可以通过DomainPath指定作用域来解决。
  3. 安全缺陷。由于 Cookie 以纯文本的形式在浏览器和服务器中传递,很容易被非法用户截获,然后进行一系列的篡改,在 Cookie 的有效期内重新发送给服务器,这是相当危险的。另外,在HttpOnly为 false 的情况下,Cookie 信息能直接通过 JS 脚本来读取。

012: 如何理解 HTTP 代理?

我们知道在 HTTP 是基于请求-响应模型的协议,一般由客户端发请求,服务器来进行响应。

当然,也有特殊情况,就是代理服务器的情况。引入代理之后,作为代理的服务器相当于一个中间人的角色,对于客户端而言,表现为服务器进行响应;而对于源服务器,表现为客户端发起请求,具有双重身份

那代理服务器到底是用来做什么的呢?

功能

  1. 负载均衡。客户端的请求只会先到达代理服务器,后面到底有多少源服务器,IP 都是多少,客户端是不知道的。因此,这个代理服务器可以拿到这个请求之后,可以通过特定的算法分发给不同的源服务器,让各台源服务器的负载尽量平均。当然,这样的算法有很多,包括随机算法轮询一致性hashLRU(最近最少使用)等等,不过这些算法并不是本文的重点,大家有兴趣自己可以研究一下。
  2. 保障安全。利用心跳机制监控后台的服务器,一旦发现故障机就将其踢出集群。并且对于上下行的数据进行过滤,对非法 IP 限流,这些都是代理服务器的工作。
  3. 缓存代理。将内容缓存到代理服务器,使得客户端可以直接从代理服务器获得而不用到源服务器那里。下一节详细拆解。

相关头部字段

Via

代理服务器需要标明自己的身份,在 HTTP 传输中留下自己的痕迹,怎么办呢?

通过Via字段来记录。举个例子,现在中间有两台代理服务器,在客户端发送请求后会经历这样一个过程:

客户端 -> 代理1 -> 代理2 -> 源服务器
复制代码

在源服务器收到请求后,会在请求头拿到这个字段:

Via: proxy_server1, proxy_server2
复制代码

而源服务器响应时,最终在客户端会拿到这样的响应头:

Via: proxy_server2, proxy_server1
复制代码

可以看到,Via中代理的顺序即为在 HTTP 传输中报文传达的顺序。

X-Forwarded-For

字面意思就是为谁转发, 它记录的是请求方IP地址(注意,和Via区分开,X-Forwarded-For记录的是请求方这一个IP)。

X-Real-IP

是一种获取用户真实 IP 的字段,不管中间经过多少代理,这个字段始终记录最初的客户端的IP。

相应的,还有X-Forwarded-HostX-Forwarded-Proto,分别记录客户端(注意哦,不包括代理)的域名协议名

X-Forwarded-For产生的问题

前面可以看到,X-Forwarded-For这个字段记录的是请求方的 IP,这意味着每经过一个不同的代理,这个字段的名字都要变,从客户端代理1,这个字段是客户端的 IP,从代理1代理2,这个字段就变为了代理1的 IP。

但是这会产生两个问题:

  1. 意味着代理必须解析 HTTP 请求头,然后修改,比直接转发数据性能下降。
  2. 在 HTTPS 通信加密的过程中,原始报文是不允许修改的。

由此产生了代理协议,一般使用明文版本,只需要在 HTTP 请求行上面加上这样格式的文本即可:

// PROXY + TCP4/TCP6 + 请求方地址 + 接收方地址 + 请求端口 + 接收端口
PROXY TCP4 0.0.0.1 0.0.0.2 1111 2222
GET / HTTP/1.1
...
复制代码

这样就可以解决X-Forwarded-For带来的问题了。

013: 如何理解 HTTP 缓存及缓存代理?

关于强缓存协商缓存的内容,我已经在能不能说一说浏览器缓存做了详细分析,小结如下:

首先通过 Cache-Control 验证强缓存是否可用

  • 如果强缓存可用,直接使用
  • 否则进入协商缓存,即发送 HTTP 请求,服务器通过请求头中的If-Modified-Since或者If-None-Match这些条件请求字段检查资源是否更新
  • 若资源更新,返回资源和200状态码
  • 否则,返回304,告诉浏览器直接从缓存获取资源

这一节我们主要来说说另外一种缓存方式: 代理缓存

为什么产生代理缓存?

对于源服务器来说,它也是有缓存的,比如Redis, Memcache,但对于 HTTP 缓存来说,如果每次客户端缓存失效都要到源服务器获取,那给源服务器的压力是很大的。

由此引入了缓存代理的机制。让代理服务器接管一部分的服务端HTTP缓存,客户端缓存过期后就近到代理缓存中获取,代理缓存过期了才请求源服务器,这样流量巨大的时候能明显降低源服务器的压力。

那缓存代理究竟是如何做到的呢?

总的来说,缓存代理的控制分为两部分,一部分是源服务器端的控制,一部分是客户端的控制。

源服务器的缓存控制

private 和 public

在源服务器的响应头中,会加上Cache-Control这个字段进行缓存控制字段,那么它的值当中可以加入private或者public表示是否允许代理服务器缓存,前者禁止,后者为允许。

比如对于一些非常私密的数据,如果缓存到代理服务器,别人直接访问代理就可以拿到这些数据,是非常危险的,因此对于这些数据一般是不会允许代理服务器进行缓存的,将响应头部的Cache-Control设为private,而不是public

proxy-revalidate

must-revalidate的意思是客户端缓存过期就去源服务器获取,而proxy-revalidate则表示代理服务器的缓存过期后到源服务器获取。

s-maxage

sshare的意思,限定了缓存在代理服务器中可以存放多久,和限制客户端缓存时间的max-age并不冲突。

讲了这几个字段,我们不妨来举个小例子,源服务器在响应头中加入这样一个字段:

Cache-Control: public, max-age=1000, s-maxage=2000
复制代码

相当于源服务器说: 我这个响应是允许代理服务器缓存的,客户端缓存过期了到代理中拿,并且在客户端的缓存时间为 1000 秒,在代理服务器中的缓存时间为 2000 s。

客户端的缓存控制

max-stale 和 min-fresh

在客户端的请求头中,可以加入这两个字段,来对代理服务器上的缓存进行宽容限制操作。比如:

max-stale: 5
复制代码

表示客户端到代理服务器上拿缓存的时候,即使代理缓存过期了也不要紧,只要过期时间在5秒之内,还是可以从代理中获取的。

又比如:

min-fresh: 5
复制代码

表示代理缓存需要一定的新鲜度,不要等到缓存刚好到期再拿,一定要在到期前 5 秒之前的时间拿,否则拿不到。

only-if-cached

这个字段加上后表示客户端只会接受代理缓存,而不会接受源服务器的响应。如果代理缓存无效,则直接返回504(Gateway Timeout)

以上便是缓存代理的内容,涉及的字段比较多,希望能好好回顾一下,加深理解。

014: 什么是跨域?浏览器如何拦截响应?如何解决?

在前后端分离的开发模式中,经常会遇到跨域问题,即 Ajax 请求发出去了,服务器也成功响应了,前端就是拿不到这个响应。接下来我们就来好好讨论一下这个问题。

什么是跨域

回顾一下 URI 的组成:

浏览器遵循同源政策(scheme(协议)host(主机)port(端口)都相同则为同源)。非同源站点有这样一些限制:

  • 不能读取和修改对方的 DOM
  • 不读访问对方的 Cookie、IndexDB 和 LocalStorage
  • 限制 XMLHttpRequest 请求。(后面的话题着重围绕这个)

当浏览器向目标 URI 发 Ajax 请求时,只要当前 URL 和目标 URL 不同源,则产生跨域,被称为跨域请求

跨域请求的响应一般会被浏览器所拦截,注意,是被浏览器拦截,响应其实是成功到达客户端了。那这个拦截是如何发生呢?

首先要知道的是,浏览器是多进程的,以 Chrome 为例,进程组成如下:

WebKit 渲染引擎V8 引擎都在渲染进程当中。

xhr.send被调用,即 Ajax 请求准备发送的时候,其实还只是在渲染进程的处理。为了防止黑客通过脚本触碰到系统资源,浏览器将每一个渲染进程装进了沙箱,并且为了防止 CPU 芯片一直存在的SpectreMeltdown漏洞,采取了站点隔离的手段,给每一个不同的站点(一级域名不同)分配了沙箱,互不干扰。具体见YouTube上Chromium安全团队的演讲视频

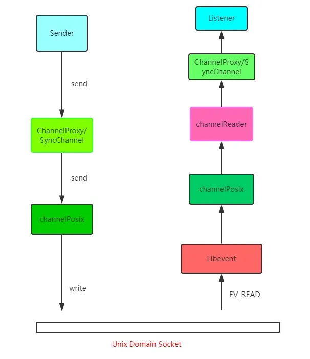
在沙箱当中的渲染进程是没有办法发送网络请求的,那怎么办?只能通过网络进程来发送。那这样就涉及到进程间通信(IPC,Inter Process Communication)了。接下来我们看看 chromium 当中进程间通信是如何完成的,在 chromium 源码中调用顺序如下:

可能看了你会比较懵,如果想深入了解可以去看看 chromium 最新的源代码,IPC源码地址Chromium IPC源码解析文章

总的来说就是利用Unix Domain Socket套接字,配合事件驱动的高性能网络并发库libevent完成进程的 IPC 过程。

好,现在数据传递给了浏览器主进程,主进程接收到后,才真正地发出相应的网络请求。

在服务端处理完数据后,将响应返回,主进程检查到跨域,且没有cors(后面会详细说)响应头,将响应体全部丢掉,并不会发送给渲染进程。这就达到了拦截数据的目的。

接下来我们来说一说解决跨域问题的几种方案。

CORS

CORS 其实是 W3C 的一个标准,全称是跨域资源共享。它需要浏览器和服务器的共同支持,具体来说,非 IE 和 IE10 以上支持CORS,服务器需要附加特定的响应头,后面具体拆解。不过在弄清楚 CORS 的原理之前,我们需要清楚两个概念: 简单请求非简单请求

浏览器根据请求方法和请求头的特定字段,将请求做了一下分类,具体来说规则是这样,凡是满足下面条件的属于简单请求:

  • 请求方法为 GET、POST 或者 HEAD
  • 请求头的取值范围: Accept、Accept-Language、Content-Language、Content-Type(只限于三个值application/x-www-form-urlencodedmultipart/form-datatext/plain)

浏览器画了这样一个圈,在这个圈里面的就是简单请求, 圈外面的就是非简单请求,然后针对这两种不同的请求进行不同的处理。

简单请求

请求发出去之前,浏览器做了什么?

它会自动在请求头当中,添加一个Origin字段,用来说明请求来自哪个。服务器拿到请求之后,在回应时对应地添加Access-Control-Allow-Origin字段,如果Origin不在这个字段的范围中,那么浏览器就会将响应拦截。

因此,Access-Control-Allow-Origin字段是服务器用来决定浏览器是否拦截这个响应,这是必需的字段。与此同时,其它一些可选的功能性的字段,用来描述如果不会拦截,这些字段将会发挥各自的作用。

Access-Control-Allow-Credentials。这个字段是一个布尔值,表示是否允许发送 Cookie,对于跨域请求,浏览器对这个字段默认值设为 false,而如果需要拿到浏览器的 Cookie,需要添加这个响应头并设为true, 并且在前端也需要设置withCredentials属性:

let xhr = new XMLHttpRequest();
xhr.withCredentials = true;
复制代码

Access-Control-Expose-Headers。这个字段是给 XMLHttpRequest 对象赋能,让它不仅可以拿到基本的 6 个响应头字段(包括Cache-ControlContent-LanguageContent-TypeExpiresLast-ModifiedPragma), 还能拿到这个字段声明的响应头字段。比如这样设置:

Access-Control-Expose-Headers: aaa
复制代码

那么在前端可以通过 XMLHttpRequest.getResponseHeader('aaa') 拿到 aaa 这个字段的值。

非简单请求

非简单请求相对而言会有些不同,体现在两个方面: 预检请求响应字段

我们以 PUT 方法为例。

var url = 'http://xxx.com';
var xhr = new XMLHttpRequest();
xhr.open('PUT', url, true);
xhr.setRequestHeader('X-Custom-Header', 'xxx');
xhr.send();
复制代码

当这段代码执行后,首先会发送预检请求。这个预检请求的请求行和请求体是下面这个格式:

OPTIONS / HTTP/1.1
Origin: 当前地址
Host: xxx.com
Access-Control-Request-Method: PUT
Access-Control-Request-Headers: X-Custom-Header
复制代码

预检请求的方法是OPTIONS,同时会加上Origin源地址和Host目标地址,这很简单。同时也会加上两个关键的字段:

  • Access-Control-Request-Method, 列出 CORS 请求用到哪个HTTP方法
  • Access-Control-Request-Headers,指定 CORS 请求将要加上什么请求头

这是预检请求。接下来是响应字段,响应字段也分为两部分,一部分是对于预检请求的响应,一部分是对于 CORS 请求的响应。

预检请求的响应。如下面的格式:

HTTP/1.1 200 OK
Access-Control-Allow-Origin: *
Access-Control-Allow-Methods: GET, POST, PUT
Access-Control-Allow-Headers: X-Custom-Header
Access-Control-Allow-Credentials: true
Access-Control-Max-Age: 1728000
Content-Type: text/html; charset=utf-8
Content-Encoding: gzip
Content-Length: 0
复制代码

其中有这样几个关键的响应头字段:

  • Access-Control-Allow-Origin: 表示可以允许请求的源,可以填具体的源名,也可以填*表示允许任意源请求。
  • Access-Control-Allow-Methods: 表示允许的请求方法列表。
  • Access-Control-Allow-Credentials: 简单请求中已经介绍。
  • Access-Control-Allow-Headers: 表示允许发送的请求头字段
  • Access-Control-Max-Age: 预检请求的有效期,在此期间,不用发出另外一条预检请求。

在预检请求的响应返回后,如果请求不满足响应头的条件,则触发XMLHttpRequestonerror方法,当然后面真正的CORS请求也不会发出去了。

CORS 请求的响应。绕了这么一大转,到了真正的 CORS 请求就容易多了,现在它和简单请求的情况是一样的。浏览器自动加上Origin字段,服务端响应头返回Access-Control-Allow-Origin。可以参考以上简单请求部分的内容。

JSONP

虽然XMLHttpRequest对象遵循同源政策,但是script标签不一样,它可以通过 src 填上目标地址从而发出 GET 请求,实现跨域请求并拿到响应。这也就是 JSONP 的原理,接下来我们就来封装一个 JSONP:

const jsonp = ({ url, params, callbackName }) => {
  const generateURL = () => {
    let dataStr = '';
    for(let key in params) {
      dataStr += `${key}=${params[key]}&`;
    }
    dataStr += `callback=${callbackName}`;
    return `${url}?${dataStr}`;
  };
  return new Promise((resolve, reject) => {
    // 初始化回调函数名称
    callbackName = callbackName || Math.random().toString.replace(',', ''); 
    // 创建 script 元素并加入到当前文档中
    let scriptEle = document.createElement('script');
    scriptEle.src = generateURL();
    document.body.appendChild(scriptEle);
    // 绑定到 window 上,为了后面调用
    window[callbackName] = (data) => {
      resolve(data);
      // script 执行完了,成为无用元素,需要清除
      document.body.removeChild(scriptEle);
    }
  });
}
复制代码

当然在服务端也会有响应的操作, 以 express 为例:

let express = require('express')
let app = express()
app.get('/', function(req, res) {
  let { a, b, callback } = req.query
  console.log(a); // 1
  console.log(b); // 2
  // 注意哦,返回给script标签,浏览器直接把这部分字符串执行
  res.end(`${callback}('数据包')`);
})
app.listen(3000)
复制代码

前端这样简单地调用一下就好了:

jsonp({
  url: 'http://localhost:3000',
  params: { 
    a: 1,
    b: 2
  }
}).then(data => {
  // 拿到数据进行处理
  console.log(data); // 数据包
})
复制代码

CORS相比,JSONP 最大的优势在于兼容性好,IE 低版本不能使用 CORS 但可以使用 JSONP,缺点也很明显,请求方法单一,只支持 GET 请求。

Nginx

Nginx 是一种高性能的反向代理服务器,可以用来轻松解决跨域问题。

what?反向代理?我给你看一张图你就懂了。

正向代理帮助客户端访问客户端自己访问不到的服务器,然后将结果返回给客户端。

反向代理拿到客户端的请求,将请求转发给其他的服务器,主要的场景是维持服务器集群的负载均衡,换句话说,反向代理帮其它的服务器拿到请求,然后选择一个合适的服务器,将请求转交给它。

因此,两者的区别就很明显了,正向代理服务器是帮客户端做事情,而反向代理服务器是帮其它的服务器做事情。

好了,那 Nginx 是如何来解决跨域的呢?

比如说现在客户端的域名为client.com,服务器的域名为server.com,客户端向服务器发送 Ajax 请求,当然会跨域了,那这个时候让 Nginx 登场了,通过下面这个配置:

server {
  listen  80;
  server_name  client.com;
  location /api {
    proxy_pass server.com;
  }
}
复制代码

Nginx 相当于起了一个跳板机,这个跳板机的域名也是client.com,让客户端首先访问 client.com/api,这当然没有跨域,然后 Nginx 服务器作为反向代理,将请求转发给server.com,当响应返回时又将响应给到客户端,这就完成整个跨域请求的过程。

其实还有一些不太常用的方式,大家了解即可,比如postMessage,当然WebSocket也是一种方式,但是已经不属于 HTTP 的范畴,另外一些奇技淫巧就不建议大家去死记硬背了,一方面从来不用,名字都难得记住,另一方面临时背下来,面试官也不会对你印象加分,因为看得出来是背的。当然没有背并不代表减分,把跨域原理和前面三种主要的跨域方式理解清楚,经得起更深一步的推敲,反而会让别人觉得你是一个靠谱的人。

015: TLS1.2 握手的过程是怎样的?

之前谈到了 HTTP 是明文传输的协议,传输保文对外完全透明,非常不安全,那如何进一步保证安全性呢?

由此产生了 HTTPS,其实它并不是一个新的协议,而是在 HTTP 下面增加了一层 SSL/TLS 协议,简单的讲,HTTPS = HTTP + SSL/TLS

那什么是 SSL/TLS 呢?

SSL 即安全套接层(Secure Sockets Layer),在 OSI 七层模型中处于会话层(第 5 层)。之前 SSL 出过三个大版本,当它发展到第三个大版本的时候才被标准化,成为 TLS(传输层安全,Transport Layer Security),并被当做 TLS1.0 的版本,准确地说,TLS1.0 = SSL3.1

现在主流的版本是 TLS/1.2, 之前的 TLS1.0、TLS1.1 都被认为是不安全的,在不久的将来会被完全淘汰。因此我们接下来主要讨论的是 TLS1.2, 当然在 2018 年推出了更加优秀的 TLS1.3,大大优化了 TLS 握手过程,这个我们放在下一节再去说。

TLS 握手的过程比较复杂,写文章之前我查阅了大量的资料,发现对 TLS 初学者非常不友好,也有很多知识点说的含糊不清,可以说这个整理的过程是相当痛苦了。希望我下面的拆解能够帮你理解得更顺畅些吧 : )

传统 RSA 握手

先来说说传统的 TLS 握手,也是大家在网上经常看到的。我之前也写过这样的文章,(传统RSA版本)HTTPS为什么让数据传输更安全,其中也介绍到了对称加密非对称加密的概念,建议大家去读一读,不再赘述。之所以称它为 RSA 版本,是因为它在加解密pre_random的时候采用的是 RSA 算法。

TLS 1.2 握手过程

现在我们来讲讲主流的 TLS 1.2 版本所采用的方式。

刚开始你可能会比较懵,先别着急,过一遍下面的流程再来看会豁然开朗。

step 1: Client Hello

首先,浏览器发送 client_random、TLS版本、加密套件列表。

client_random 是什么?用来最终 secret 的一个参数。

加密套件列表是什么?我举个例子,加密套件列表一般张这样:

TLS_ECDHE_WITH_AES_128_GCM_SHA256
复制代码

意思是TLS握手过程中,使用ECDHE算法生成pre_random(这个数后面会介绍),128位的AES算法进行对称加密,在对称加密的过程中使用主流的GCM分组模式,因为对称加密中很重要的一个问题就是如何分组。最后一个是哈希摘要算法,采用SHA256算法。

其中值得解释一下的是这个哈希摘要算法,试想一个这样的场景,服务端现在给客户端发消息来了,客户端并不知道此时的消息到底是服务端发的,还是中间人伪造的消息呢?现在引入这个哈希摘要算法,将服务端的证书信息通过这个算法生成一个摘要(可以理解为比较短的字符串),用来标识这个服务端的身份,用私钥加密后把加密后的标识自己的公钥传给客户端。客户端拿到这个公钥来解密,生成另外一份摘要。两个摘要进行对比,如果相同则能确认服务端的身份。这也就是所谓数字签名的原理。其中除了哈希算法,最重要的过程是私钥加密,公钥解密

step 2: Server Hello

可以看到服务器一口气给客户端回复了非常多的内容。

server_random也是最后生成secret的一个参数, 同时确认 TLS 版本、需要使用的加密套件和自己的证书,这都不难理解。那剩下的server_params是干嘛的呢?

我们先埋个伏笔,现在你只需要知道,server_random到达了客户端。

step 3: Client 验证证书,生成secret

客户端验证服务端传来的证书签名是否通过,如果验证通过,则传递client_params这个参数给服务器。

接着客户端通过ECDHE算法计算出pre_random,其中传入两个参数:server_paramsclient_params。现在你应该清楚这个两个参数的作用了吧,由于ECDHE基于椭圆曲线离散对数,这两个参数也称作椭圆曲线的公钥

客户端现在拥有了client_randomserver_randompre_random,接下来将这三个数通过一个伪随机数函数来计算出最终的secret

step4: Server 生成 secret

刚刚客户端不是传了client_params过来了吗?

现在服务端开始用ECDHE算法生成pre_random,接着用和客户端同样的伪随机数函数生成最后的secret

注意事项

TLS的过程基本上讲完了,但还有两点需要注意。

第一、实际上 TLS 握手是一个双向认证的过程,从 step1 中可以看到,客户端有能力验证服务器的身份,那服务器能不能验证客户端的身份呢?

当然是可以的。具体来说,在 step3中,客户端传送client_params,实际上给服务器传一个验证消息,让服务器将相同的验证流程(哈希摘要 + 私钥加密 + 公钥解密)走一遍,确认客户端的身份。

第二、当客户端生成secret后,会给服务端发送一个收尾的消息,告诉服务器之后的都用对称加密,对称加密的算法就用第一次约定的。服务器生成完secret也会向客户端发送一个收尾的消息,告诉客户端以后就直接用对称加密来通信。

这个收尾的消息包括两部分,一部分是Change Cipher Spec,意味着后面加密传输了,另一个是Finished消息,这个消息是对之前所有发送的数据做的摘要,对摘要进行加密,让对方验证一下。

当双方都验证通过之后,握手才正式结束。后面的 HTTP 正式开始传输加密报文。

RSA 和 ECDHE 握手过程的区别

  1. ECDHE 握手,也就是主流的 TLS1.2 握手中,使用ECDHE实现pre_random的加密解密,没有用到 RSA。
  2. 使用 ECDHE 还有一个特点,就是客户端发送完收尾消息后可以提前抢跑,直接发送 HTTP 报文,节省了一个 RTT,不必等到收尾消息到达服务器,然后等服务器返回收尾消息给自己,直接开始发请求。这也叫TLS False Start

016: TLS 1.3 做了哪些改进?

TLS 1.2 虽然存在了 10 多年,经历了无数的考验,但历史的车轮总是不断向前的,为了获得更强的安全、更优秀的性能,在2018年就推出了 TLS1.3,对于TLS1.2做了一系列的改进,主要分为这几个部分:强化安全提高性能

强化安全

在 TLS1.3 中废除了非常多的加密算法,最后只保留五个加密套件:

  • TLS_AES_128_GCM_SHA256
  • TLS_AES_256_GCM_SHA384
  • TLS_CHACHA20_POLY1305_SHA256
  • TLS_AES_128_GCM_SHA256
  • TLS_AES_128_GCM_8_SHA256

可以看到,最后剩下的对称加密算法只有 AESCHACHA20,之前主流的也会这两种。分组模式也只剩下 GCMPOLY1305, 哈希摘要算法只剩下了 SHA256SHA384 了。

那你可能会问了, 之前RSA这么重要的非对称加密算法怎么不在了?

我觉得有两方面的原因:

第一、2015年发现了FREAK攻击,即已经有人发现了 RSA 的漏洞,能够进行破解了。

第二、一旦私钥泄露,那么中间人可以通过私钥计算出之前所有报文的secret,破解之前所有的密文。

为什么?回到 RSA 握手的过程中,客户端拿到服务器的证书后,提取出服务器的公钥,然后生成pre_random并用公钥加密传给服务器,服务器通过私钥解密,从而拿到真实的pre_random。当中间人拿到了服务器私钥,并且截获之前所有报文的时候,那么就能拿到pre_randomserver_randomclient_random并根据对应的随机数函数生成secret,也就是拿到了 TLS 最终的会话密钥,每一个历史报文都能通过这样的方式进行破解。

ECDHE在每次握手时都会生成临时的密钥对,即使私钥被破解,之前的历史消息并不会收到影响。这种一次破解并不影响历史信息的性质也叫前向安全性

RSA 算法不具备前向安全性,而 ECDHE 具备,因此在 TLS1.3 中彻底取代了RSA

提升性能

握手改进

流程如下:

大体的方式和 TLS1.2 差不多,不过和 TLS 1.2 相比少了一个 RTT, 服务端不必等待对方验证证书之后才拿到client_params,而是直接在第一次握手的时候就能够拿到, 拿到之后立即计算secret,节省了之前不必要的等待时间。同时,这也意味着在第一次握手的时候客户端需要传送更多的信息,一口气给传完。

这种 TLS 1.3 握手方式也被叫做1-RTT握手。但其实这种1-RTT的握手方式还是有一些优化的空间的,接下来我们来一一介绍这些优化方式。

会话复用

会话复用有两种方式: Session IDSession Ticket

先说说最早出现的Seesion ID,具体做法是客户端和服务器首次连接后各自保存会话的 ID,并存储会话密钥,当再次连接时,客户端发送ID过来,服务器查找这个 ID 是否存在,如果找到了就直接复用之前的会话状态,会话密钥不用重新生成,直接用原来的那份。

但这种方式也存在一个弊端,就是当客户端数量庞大的时候,对服务端的存储压力非常大。

因而出现了第二种方式——Session Ticket。它的思路就是: 服务端的压力大,那就把压力分摊给客户端呗。具体来说,双方连接成功后,服务器加密会话信息,用Session Ticket消息发给客户端,让客户端保存下来。下次重连的时候,就把这个 Ticket 进行解密,验证它过没过期,如果没过期那就直接恢复之前的会话状态。

这种方式虽然减小了服务端的存储压力,但与带来了安全问题,即每次用一个固定的密钥来解密 Ticket 数据,一旦黑客拿到这个密钥,之前所有的历史记录也被破解了。因此为了尽量避免这样的问题,密钥需要定期进行更换。

总的来说,这些会话复用的技术在保证1-RTT的同时,也节省了生成会话密钥这些算法所消耗的时间,是一笔可观的性能提升。

PSK

刚刚说的都是1-RTT情况下的优化,那能不能优化到0-RTT呢?

答案是可以的。做法其实也很简单,在发送Session Ticket的同时带上应用数据,不用等到服务端确认,这种方式被称为Pre-Shared Key,即 PSK。

这种方式虽然方便,但也带来了安全问题。中间人截获PSK的数据,不断向服务器重复发,类似于 TCP 第一次握手携带数据,增加了服务器被攻击的风险。

总结

TLS1.3 在 TLS1.2 的基础上废除了大量的算法,提升了安全性。同时利用会话复用节省了重新生成密钥的时间,利用 PSK 做到了0-RTT连接。

017: HTTP/2 有哪些改进?

由于 HTTPS 在安全方面已经做的非常好了,HTTP 改进的关注点放在了性能方面。对于 HTTP/2 而言,它对于性能的提升主要在于两点:

  • 头部压缩
  • 多路复用

当然还有一些颠覆性的功能实现:

  • 设置请求优先级
  • 服务器推送

这些重大的提升本质上也是为了解决 HTTP 本身的问题而产生的。接下来我们来看看 HTTP/2 解决了哪些问题,以及解决方式具体是如何的。

头部压缩

在 HTTP/1.1 及之前的时代,请求体一般会有响应的压缩编码过程,通过Content-Encoding头部字段来指定,但你有没有想过头部字段本身的压缩呢?当请求字段非常复杂的时候,尤其对于 GET 请求,请求报文几乎全是请求头,这个时候还是存在非常大的优化空间的。HTTP/2 针对头部字段,也采用了对应的压缩算法——HPACK,对请求头进行压缩。

HPACK 算法是专门为 HTTP/2 服务的,它主要的亮点有两个:

  • 首先是在服务器和客户端之间建立哈希表,将用到的字段存放在这张表中,那么在传输的时候对于之前出现过的值,只需要把索引(比如0,1,2,...)传给对方即可,对方拿到索引查表就行了。这种传索引的方式,可以说让请求头字段得到极大程度的精简和复用。

HTTP/2 当中废除了起始行的概念,将起始行中的请求方法、URI、状态码转换成了头字段,不过这些字段都有一个":"前缀,用来和其它请求头区分开。

  • 其次是对于整数和字符串进行哈夫曼编码,哈夫曼编码的原理就是先将所有出现的字符建立一张索引表,然后让出现次数多的字符对应的索引尽可能短,传输的时候也是传输这样的索引序列,可以达到非常高的压缩率。

多路复用

HTTP 队头阻塞

我们之前讨论了 HTTP 队头阻塞的问题,其根本原因在于HTTP 基于请求-响应的模型,在同一个 TCP 长连接中,前面的请求没有得到响应,后面的请求就会被阻塞。

后面我们又讨论到用并发连接域名分片的方式来解决这个问题,但这并没有真正从 HTTP 本身的层面解决问题,只是增加了 TCP 连接,分摊风险而已。而且这么做也有弊端,多条 TCP 连接会竞争有限的带宽,让真正优先级高的请求不能优先处理。

而 HTTP/2 便从 HTTP 协议本身解决了队头阻塞问题。注意,这里并不是指的TCP队头阻塞,而是HTTP队头阻塞,两者并不是一回事。TCP 的队头阻塞是在数据包层面,单位是数据包,前一个报文没有收到便不会将后面收到的报文上传给 HTTP,而HTTP 的队头阻塞是在 HTTP 请求-响应层面,前一个请求没处理完,后面的请求就要阻塞住。两者所在的层次不一样。

那么 HTTP/2 如何来解决所谓的队头阻塞呢?

二进制分帧

首先,HTTP/2 认为明文传输对机器而言太麻烦了,不方便计算机的解析,因为对于文本而言会有多义性的字符,比如回车换行到底是内容还是分隔符,在内部需要用到状态机去识别,效率比较低。于是 HTTP/2 干脆把报文全部换成二进制格式,全部传输01串,方便了机器的解析。

原来Headers + Body的报文格式如今被拆分成了一个个二进制的帧,用Headers帧存放头部字段,Data帧存放请求体数据。分帧之后,服务器看到的不再是一个个完整的 HTTP 请求报文,而是一堆乱序的二进制帧。这些二进制帧不存在先后关系,因此也就不会排队等待,也就没有了 HTTP 的队头阻塞问题。

通信双方都可以给对方发送二进制帧,这种二进制帧的双向传输的序列,也叫做(Stream)。HTTP/2 用来在一个 TCP 连接上来进行多个数据帧的通信,这就是多路复用的概念。

可能你会有一个疑问,既然是乱序首发,那最后如何来处理这些乱序的数据帧呢?

首先要声明的是,所谓的乱序,指的是不同 ID 的 Stream 是乱序的,但同一个 Stream ID 的帧一定是按顺序传输的。二进制帧到达后对方会将 Stream ID 相同的二进制帧组装成完整的请求报文响应报文。当然,在二进制帧当中还有其他的一些字段,实现了优先级流量控制等功能,我们放到下一节再来介绍。

服务器推送

另外值得一说的是 HTTP/2 的服务器推送(Server Push)。在 HTTP/2 当中,服务器已经不再是完全被动地接收请求,响应请求,它也能新建 stream 来给客户端发送消息,当 TCP 连接建立之后,比如浏览器请求一个 HTML 文件,服务器就可以在返回 HTML 的基础上,将 HTML 中引用到的其他资源文件一起返回给客户端,减少客户端的等待。

总结

当然,HTTP/2 新增那么多的特性,是不是 HTTP 的语法要重新学呢?不需要,HTTP/2 完全兼容之前 HTTP 的语法和语义,如请求头、URI、状态码、头部字段都没有改变,完全不用担心。同时,在安全方面,HTTP 也支持 TLS,并且现在主流的浏览器都公开只支持加密的 HTTP/2, 因此你现在能看到的 HTTP/2 也基本上都是跑在 TLS 上面的了。最后放一张分层图给大家参考:

018: HTTP/2 中的二进制帧是如何设计的?

帧结构

HTTP/2 中传输的帧结构如下图所示:

每个帧分为帧头帧体。先是三个字节的帧长度,这个长度表示的是帧体的长度。

然后是帧类型,大概可以分为数据帧控制帧两种。数据帧用来存放 HTTP 报文,控制帧用来管理的传输。

接下来的一个字节是帧标志,里面一共有 8 个标志位,常用的有 END_HEADERS表示头数据结束,END_STREAM表示单方向数据发送结束。

后 4 个字节是Stream ID, 也就是流标识符,有了它,接收方就能从乱序的二进制帧中选择出 ID 相同的帧,按顺序组装成请求/响应报文。

流的状态变化

从前面可以知道,在 HTTP/2 中,所谓的,其实就是二进制帧的双向传输的序列。那么在 HTTP/2 请求和响应的过程中,流的状态是如何变化的呢?

HTTP/2 其实也是借鉴了 TCP 状态变化的思想,根据帧的标志位来实现具体的状态改变。这里我们以一个普通的请求-响应过程为例来说明:

最开始两者都是空闲状态,当客户端发送Headers帧后,开始分配Stream ID, 此时客户端的打开, 服务端接收之后服务端的也打开,两端的都打开之后,就可以互相传递数据帧和控制帧了。

当客户端要关闭时,向服务端发送END_STREAM帧,进入半关闭状态, 这个时候客户端只能接收数据,而不能发送数据。

服务端收到这个END_STREAM帧后也进入半关闭状态,不过此时服务端的情况是只能发送数据,而不能接收数据。随后服务端也向客户端发送END_STREAM帧,表示数据发送完毕,双方进入关闭状态

如果下次要开启新的,流 ID 需要自增,直到上限为止,到达上限后开一个新的 TCP 连接重头开始计数。由于流 ID 字段长度为 4 个字节,最高位又被保留,因此范围是 0 ~ 2的 31 次方,大约 21 亿个。

流的特性

刚刚谈到了流的状态变化过程,这里顺便就来总结一下传输的特性:

  • 并发性。一个 HTTP/2 连接上可以同时发多个帧,这一点和 HTTP/1 不同。这也是实现多路复用的基础。
  • 自增性。流 ID 是不可重用的,而是会按顺序递增,达到上限之后又新开 TCP 连接从头开始。
  • 双向性。客户端和服务端都可以创建流,互不干扰,双方都可以作为发送方或者接收方
  • 可设置优先级。可以设置数据帧的优先级,让服务端先处理重要资源,优化用户体验。

以上就是对 HTTP/2 中二进制帧的介绍,希望对你有所启发。


作者:神三元

链接:https://juejin.cn/post/6844904100035821575

来源:掘金

著作权归作者所有。商业转载请联系作者获得授权,非商业转载请注明出处。


目录
相关文章
|
缓存 网络协议 API
【利用AI让知识体系化】深入浅出HTTP(近2w字)(三)
【利用AI让知识体系化】深入浅出HTTP(近2w字)
|
缓存 安全 JavaScript
「offer来了」浏览器原理被问懵?5大知识板块巩固你的http知识体系(3.6w字)
该文章系统地整理了前端面试中有关浏览器原理的核心知识点,涵盖HTTP协议、浏览器缓存机制、请求过程及响应状态码等方面,并深入探讨了浏览器是如何解析与渲染页面的完整流程。
「offer来了」浏览器原理被问懵?5大知识板块巩固你的http知识体系(3.6w字)
|
SQL 缓存 安全
【利用AI让知识体系化】深入浅出HTTP(近2w字)(二)
【利用AI让知识体系化】深入浅出HTTP(近2w字)
|
XML JSON 人工智能
【利用AI让知识体系化】深入浅出HTTP(近2w字)(一)
【利用AI让知识体系化】深入浅出HTTP(近2w字)
|
测试技术 API
构建知识体系 第2期 - 单元测试如何做 http 测试
上一篇文章我们大概的了解了单元测试的理论知识以及如何配置和使用,以及针对模块、controller如何编写测试用例。
272 0
构建知识体系 第2期 - 单元测试如何做 http 测试
|
Web App开发 前端开发
<!DOCTYPE html PUBLIC "-//W3C//DTD XHTML 1.0 Transitional//EN" "http://www.w3.org/TR/xhtml1/DTD/xhtml1-strict.dtd"> <html><head><meta http-equiv="Cont
最近在线上往hbase导数据,因为hbase写入能力比较强,没有太在意写的问题。让业务方进行历史数据的导入操作,中间发现一个问题,写入速度太快,并且业务数据集中到其中一个region,这个region无法split掉,处于不可用状态。
1521 0
|
Web App开发 监控 前端开发
<!DOCTYPE html PUBLIC "-//W3C//DTD XHTML 1.0 Transitional//EN" "http://www.w3.org/TR/xhtml1/DTD/xhtml1-strict.dtd"> <html><head><meta http-equiv="Cont
Hbase依赖的datanode日志中如果出现如下报错信息:DataXceiverjava.io.EOFException: INFO org.apache.hadoop.hdfs.server.datanode.DataNode: Exception in receiveBlock for block  解决办法:Hbase侧配置的dfs.socket.timeout值过小,与DataNode侧配置的 dfs.socket.timeout的配置不一致,将hbase和datanode的该配置调成大并一致。
947 0
|
Web App开发 Linux
<!DOCTYPE html PUBLIC "-//W3C//DTD XHTML 1.0 Transitional//EN" "http://www.w3.org/TR/xhtml1/DTD/xhtml1-strict.dtd"> <html><head><meta http-equiv="Cont
内存是影响Linux性能的主要因素之一,内存资源的充足与否直接影响应用系统的使用性能。 free命令:监控Linux内存使用状况。
1319 0