此系列文章将会描述Java框架Spring Boot、服务治理框架Dubbo、应用容器引擎Docker,及使用Spring Boot集成Dubbo、Mybatis等开源框架,其中穿插着Spring Boot中日志切面等技术的实现,然后通过gitlab-CI以持续集成为Docker镜像。
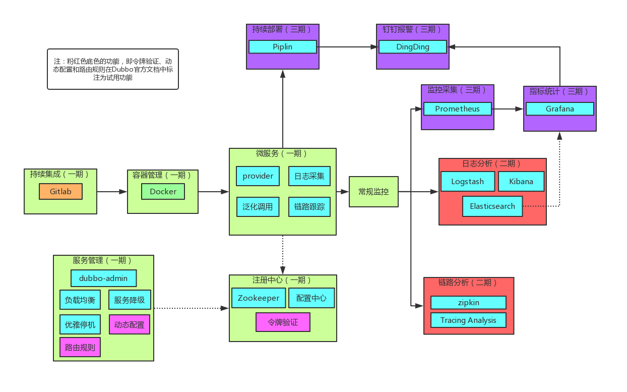
本文为微服务系统架构
本系列文章中所使用的框架版本为Spring Boot 2.0.3-RELEASE,Spring 5.0.7-RELEASE,Dubbo 2.6.2。
系统架构

- 开发语言
Java 8 - 框架使用
Spring boot - 服务治理框架
Dubbo - 容器部署
Docker - 持续集成
Gitlab CI - 持续部署
Piplin - 注册中心
Zookeeper - 服务管理
Dubbo-admin - 日志采集及分析
ELK - 链路追踪
Zipkin/Tracing Analysis(阿里云) - 可视化监控
Prometheus + Grafana - API网关
Kong
系统流程

CI流水线
- 项目代码提交后,生成镜像在测试服务器进行功能测试
- 功能测试完成,
git tag触发gitlab-CI镜像部署流程(镜像推送至Docker私有仓库) - 发布服务器运行该镜像,进行最后的功能测试
- 确认功能无误后,
piplin手动发布
Dubbo架构
