LeetCode - #2 Add Two Numbers

简介: 我们社区从本期开始会将顾毅(Netflix 增长黑客,《iOS 面试之道》作者,ACE 职业健身教练。)的 Swift 算法题题解整理为文字版以方便大家学习与阅读。不积跬步,无以至千里;不积小流,无以成江海,Swift社区 伴你前行。

前言

我们社区从本期开始会将顾毅(Netflix 增长黑客,《iOS 面试之道》作者,ACE 职业健身教练。)的 Swift 算法题题解整理为文字版以方便大家学习与阅读。

不积跬步,无以至千里;不积小流,无以成江海,Swift社区 伴你前行。

难度水平:中等

描述

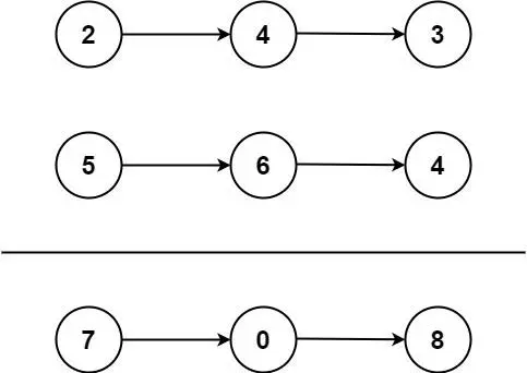
已知两个非负整数(例如:l1 = 342,l2 = 465),将数字分别按相反的顺序存储到链表中(例如:l1 = [2,4,3],l2 = [5,6,4]),每个节点都包含一个数字,将两个数字相加并将总和作为链表返回(例如:[7,0,8])。

假设这两个数字不包含任何前导零(例如:012),除了数字 0 本身。

示例

示例 1

输入:l1 = [2,4,3],l2 = [5,6,4]
产出:[7,0,8]
说明:342 + 465 = 807

示例 2

输入:l1 = [0],l2 = [0]
产出:[0]

示例 3

输入:l1 = [9,9,9,9,9,9,9], l2 = [9,9,9,9]
产出:[8,9,9,9,0,0,0,1]

限制

  • 每个链表中的节点数在 [1, 100] 范围内
  • 0 <= 节点值 <= 9
  • 保证列表中没有前导零的数字

答案

/**
 * Definition for singly-linked list.
 * public class ListNode {
 *     public var val: Int
 *     public var next: ListNode?
 *     public init(_ val: Int) {
 *         self.val = val
 *         self.next = nil
 *     }
 * }
 */
class AddTwoNumbers {
   
   
    func addTwoNumbers(l1: ListNode?, _ l2: ListNode?) -> ListNode? {
   
   
        guard let l1 = l1 else {
   
   return l2}
        guard let l2 = l2 else {
   
   return l1}

        let outputNode = ListNode((l1.val + l2.val)%10)
        if l1.val + l2.val > 9 {
   
   
            outputNode.next = addTwoNumbers(addTwoNumbers(l1.next, l2.next),
                                            ListNode(1))
        } else {
   
   
            outputNode.next = addTwoNumbers(l1.next, l2.next)
        }
        return outputNode
    }
}
  • 主要思想:使用进位并遍历两个链表
  • 时间复杂度:O(n)
  • 空间复杂度:O(1)

点击前往 LeetCode 练习

该算法题解的 github 仓库地址是:https://github.com/soapyigu/LeetCode-Swift

相关文章
|
存储 缓存 算法
LeetCode刷题---Two Sum(一)
LeetCode刷题---Two Sum(一)
Leetcode 4. Median of Two Sorted Arrays
题目描述很简单,就是找到两个有序数组合并后的中位数,要求时间复杂度O(log (m+n))。 如果不要去时间复杂度,很容易就想到了归并排序,归并排序的时间复杂度是O(m+n),空间复杂度也是O(m+n),不满足题目要求,其实我开始也不知道怎么做,后来看了别人的博客才知道有个二分法求两个有序数组中第k大数的方法。
144 0
Leetcode 623. Add One Row to Tree
题目很简单,在树的第d层加一层,值为v。递归增加一层就好了。代码如下
139 0
|
存储 算法 安全
LeetCode - #1 Two Sum
我们社区从本期开始会将顾毅(Netflix 增长黑客,《iOS 面试之道》作者,ACE 职业健身教练。)的 Swift 算法题题解整理为文字版以方便大家学习与阅读。 不积跬步,无以至千里;不积小流,无以成江海,Swift社区 伴你前行。
112 0
LeetCode - #1 Two Sum
|
存储 C++ Python
LeetCode刷题---Add Two Numbers(一)
LeetCode刷题---Add Two Numbers(一)
LeetCode 167 Two Sum II - Input array is sorted(输入已排序数组,求其中两个数的和等于给定的数)
给定一个有序数组和一个目标值 找出数组中两个成员,两者之和为目标值,并顺序输出
172 0
LeetCode 21. 合并两个有序链表 Merge Two Sorted Lists
LeetCode 21. 合并两个有序链表 Merge Two Sorted Lists
LeetCode 1380. 矩阵中的幸运数 Lucky Numbers in a Matrix
LeetCode 1380. 矩阵中的幸运数 Lucky Numbers in a Matrix
|
存储 算法
LeetCode 350. 两个数组的交集 II ntersection of Two Arrays II
LeetCode 350. 两个数组的交集 II ntersection of Two Arrays II
LeetCode Contest 178-1365. 有多少小于当前数字的数字 How Many Numbers Are Smaller Than the Current Number
LeetCode Contest 178-1365. 有多少小于当前数字的数字 How Many Numbers Are Smaller Than the Current Number

热门文章

最新文章