概述
大家都知道在oauth2认证体系中有四种授权模式:
- 授权码模式(authorization code)
- 简化模式(implicit)
- 客户端模式(client credentials)
- 密码模式(password)
那么如何新增一个自定义的授权模式,比如像下面这样根据手机号和短信验证码进行登录呢?
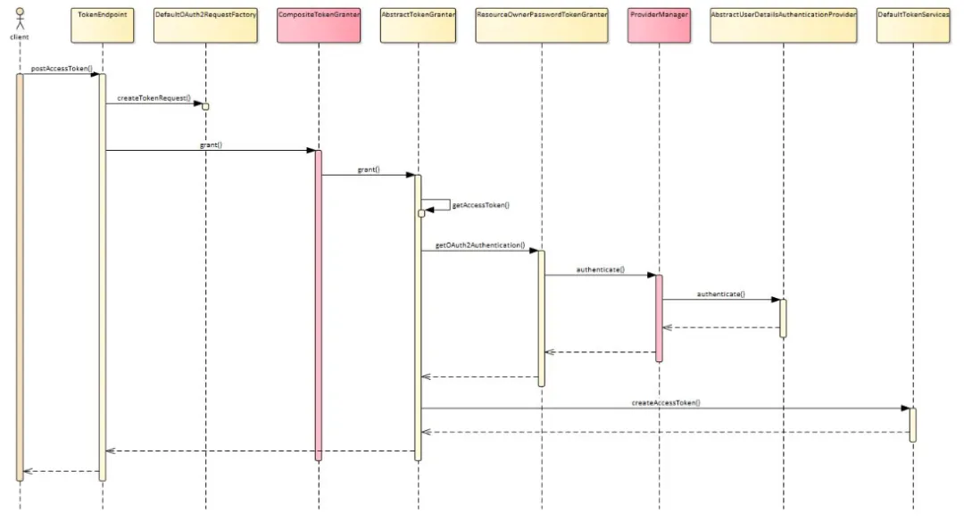
要自定义授权模式我们得先了解下oauth2.0的整体认证过程,认证入口在 org.springframework.security.oauth2.provider.endpoint.TokenEndpoint#postAccessToken 方法中
@RequestMapping( value = {"/oauth/token"}, method = {RequestMethod.POST} ) public ResponseEntity<OAuth2AccessToken> postAccessToken(Principal principal, @RequestParam Map<String, String> parameters) throws HttpRequestMethodNotSupportedException { ... }
通过阅读源码可以梳理出核心认证逻辑代码的执行顺序(password模式):
核心源码解读
TokenEndpoint#postAccessToken(...)主入口
OAuth2AccessToken token = getTokenGranter().grant(tokenRequest.getGrantType(), tokenRequest);
CompositeTokenGranter#grant(String grantType,TokenRequest tokenRequest )负责从所有的TokenGranter中根据授权类型找到具体的TokenGranter
public class CompositeTokenGranter implements TokenGranter { private final List<TokenGranter> tokenGranters; ... public OAuth2AccessToken grant(String grantType, TokenRequest tokenRequest) { for (TokenGranter granter : tokenGranters) { OAuth2AccessToken grant = granter.grant(grantType, tokenRequest); if (grant!=null) { return grant; } } return null; } ... }
那么这里的tokenGranters又是从哪来的呢?答案是oauth2认证服务器端点配置类 AuthorizationServerEndpointsConfigurer
public final class AuthorizationServerEndpointsConfigurer { ... private TokenGranter tokenGranter; public TokenGranter getTokenGranter() { return tokenGranter(); } //默认的四种授权模式+Refresh令牌模式 private List<TokenGranter> getDefaultTokenGranters() { ClientDetailsService clientDetails = clientDetailsService(); AuthorizationServerTokenServices tokenServices = tokenServices(); AuthorizationCodeServices authorizationCodeServices = authorizationCodeServices(); OAuth2RequestFactory requestFactory = requestFactory(); List<TokenGranter> tokenGranters = new ArrayList<TokenGranter>(); tokenGranters.add(new AuthorizationCodeTokenGranter(tokenServices, authorizationCodeServices, clientDetails, requestFactory)); tokenGranters.add(new RefreshTokenGranter(tokenServices, clientDetails, requestFactory)); ImplicitTokenGranter implicit = new ImplicitTokenGranter(tokenServices, clientDetails, requestFactory); tokenGranters.add(implicit); tokenGranters.add(new ClientCredentialsTokenGranter(tokenServices, clientDetails, requestFactory)); if (authenticationManager != null) { tokenGranters.add(new ResourceOwnerPasswordTokenGranter(authenticationManager, tokenServices, clientDetails, requestFactory)); } return tokenGranters; } private TokenGranter tokenGranter() { if (tokenGranter == null) { tokenGranter = new TokenGranter() { private CompositeTokenGranter delegate; @Override public OAuth2AccessToken grant(String grantType, TokenRequest tokenRequest) { if (delegate == null) { delegate = new CompositeTokenGranter(getDefaultTokenGranters()); } return delegate.grant(grantType, tokenRequest); } }; } return tokenGranter; } ... }
可以看到Spring已经把把默认的四种授权模式+刷新令牌的模式的配置在代码中写死了,那么如何让Spring能识别我们自定义的授权模式呢?
我们可以通过配置类覆盖TokenGranter,在里面注入我们自定义的授权模式!
ProviderManager#authenticate(Authentication authentication)这个类是提供了认证的实现逻辑和流程,他负责从所有的AuthenticationProvider中找出具体的Provider进行认证
public class ProviderManager implements AuthenticationManager, MessageSourceAware, InitializingBean { ... public Authentication authenticate(Authentication authentication) throws AuthenticationException { Class<? extends Authentication> toTest = authentication.getClass(); AuthenticationException lastException = null; AuthenticationException parentException = null; Authentication result = null; Authentication parentResult = null; boolean debug = logger.isDebugEnabled(); //遍历所有的providers使用supports方法判断该provider是否支持当前的认证类型 for (AuthenticationProvider provider : getProviders()) { if (!provider.supports(toTest)) { continue; } try { //找到具体的provider进行认证 result = provider.authenticate(authentication); if (result != null) { copyDetails(authentication, result); break; } } catch (AccountStatusException | InternalAuthenticationServiceException e) { prepareException(e, authentication); throw e; } catch (AuthenticationException e) { lastException = e; } } throw lastException; } ... }
代码实现(核心代码)
image.png
使用手机号登录时先在表单中输入正确的手机号码,请求后端获取验证码。(此时后台服务一般会将手机号码和验证码进行关联,并设置一个较短时间的有效期)
手机获取到验证码后将其输入到表单中即可登录,后端框架将手机号与用户进行关联认证。
短信验证需要两个基础表单数据:手机号码,短信验证码。
本文并没有实现表单登录方式,是使用postman的方式进行认证。使用上图只是让大家对短信认证过程有个印象。
”
SmsCodeAuthenticationToken
/** * <p> * <code>SmsAuthenticationToken</code> * </p> * Description: * 实现手机号登录,参考org.springframework.security.authentication.UsernamePasswordAuthenticationToken * @author javadaily * @date 2020/7/13 8:44 */ public class SmsCodeAuthenticationToken extends AbstractAuthenticationToken { private static final long serialVersionUID = 520L; /** * 账号主体信息,手机号验证码登录体系中代表 手机号码 */ private final Object principal; /** * 构建未授权的 SmsCodeAuthenticationToken * @param mobile 手机号码 */ public SmsCodeAuthenticationToken(String mobile) { super(null); this.principal = mobile; setAuthenticated(false); } /** * 构建已经授权的 SmsCodeAuthenticationToken */ public SmsCodeAuthenticationToken(Object principal, Collection<? extends GrantedAuthority> authorities){ super(authorities); this.principal = principal; super.setAuthenticated(true); } @Override public Object getCredentials() { return null; } @Override public Object getPrincipal() { return this.principal; } @Override public void setAuthenticated(boolean isAuthenticated) { if(isAuthenticated){ throw new IllegalArgumentException("Cannot set this token to trusted - use constructor which takes a GrantedAuthority list instead"); }else{ super.setAuthenticated(false); } } @Override public void eraseCredentials() { super.eraseCredentials(); } }
SmsCodeAuthenticationProvider
/** * Description: * 短信登陆鉴权 Provider,要求实现 AuthenticationProvider 接口 * @author javadaily * @date 2020/7/13 13:07 */ @Log4j2 public class SmsCodeAuthenticationProvider implements AuthenticationProvider{ private IUserService userService; @Override public Authentication authenticate(Authentication authentication) throws AuthenticationException { SmsCodeAuthenticationToken smsCodeAuthenticationToken = (SmsCodeAuthenticationToken) authentication; userService = SpringContextHolder.getBean(IUserService.class); String mobile = (String) smsCodeAuthenticationToken.getPrincipal(); //校验手机号验证码 checkSmsCode(mobile); User user = userService.getUserByMobile(mobile); if(null == user){ throw new BadCredentialsException("Invalid mobile!"); } //授权通过 UserDetails userDetails = buildUserDetails(user); return new SmsCodeAuthenticationToken(userDetails, userDetails.getAuthorities()); } /** * 构建用户认证信息 * @param user 用户对象 * @return UserDetails */ private UserDetails buildUserDetails(User user) { return new org.springframework.security.core.userdetails.User( user.getUsername(), user.getPassword(), AuthorityUtils.createAuthorityList("ADMIN")) ; } /** * 校验手机号与验证码的绑定关系是否正确 * todo 需要根据业务逻辑自行处理 * @author javadaily * @date 2020/7/23 17:31 * @param mobile 手机号码 */ private void checkSmsCode(String mobile) { HttpServletRequest request = ((ServletRequestAttributes) RequestContextHolder.getRequestAttributes()).getRequest(); //获取验证码 String smsCode = request.getParameter("smsCode"); if(StringUtils.isEmpty(smsCode) || !"666666".equals(smsCode)){ throw new BadCredentialsException("Incorrect sms code,please check !"); } //todo 手机号与验证码是否匹配 } /** * ProviderManager 选择具体Provider时根据此方法判断 * 判断 authentication 是不是 SmsCodeAuthenticationToken 的子类或子接口 */ @Override public boolean supports(Class<?> authentication) { return SmsCodeAuthenticationToken.class.isAssignableFrom(authentication); } }
短信验证码模式认证实现类,需要实现AuthenticationProvider,通过 supports方法会被ProviderManager选中成为具体的认证实现类。手机号码与短信的关联关系需要根据自己业务场景实现,这里直接先写死。
配置类SmsCodeSecurityConfig
@Component public class SmsCodeSecurityConfig extends SecurityConfigurerAdapter<DefaultSecurityFilterChain, HttpSecurity> { /** * 短信验证码配置器 * 所有的配置都可以移步到WebSecurityConfig * builder.authenticationProvider() 相当于 auth.authenticationProvider(); * 使用外部配置必须要在WebSecurityConfig中用http.apply(smsCodeSecurityConfig)将配置注入进去 * @param builder * @throws Exception */ @Override public void configure(HttpSecurity builder) throws Exception { //注入SmsCodeAuthenticationProvider SmsCodeAuthenticationProvider smsCodeAuthenticationProvider = new SmsCodeAuthenticationProvider(); builder.authenticationProvider(smsCodeAuthenticationProvider); } }
此类主要实现SmsCodeAuthenticationProvider的注入,否则ProviderManager无法选到SmsCodeAuthenticationProvider。
SmsCodeTokenGranter
/** * 扩展认证模式 * @author javadaily * @date 2020/7/14 8:31 */ public class SmsCodeTokenGranter extends AbstractTokenGranter{ private static final String GRANT_TYPE = "sms_code"; private final AuthenticationManager authenticationManager; public SmsCodeTokenGranter(AuthenticationManager authenticationManager, AuthorizationServerTokenServices tokenServices, ClientDetailsService clientDetailsService, OAuth2RequestFactory requestFactory) { this(authenticationManager, tokenServices, clientDetailsService, requestFactory, GRANT_TYPE); } protected SmsCodeTokenGranter(AuthenticationManager authenticationManager, AuthorizationServerTokenServices tokenServices, ClientDetailsService clientDetailsService, OAuth2RequestFactory requestFactory, String grantType) { super(tokenServices, clientDetailsService, requestFactory, grantType); this.authenticationManager = authenticationManager; } @Override protected OAuth2Authentication getOAuth2Authentication(ClientDetails client, TokenRequest tokenRequest) { Map<String, String> parameters = new LinkedHashMap(tokenRequest.getRequestParameters()); String mobile = parameters.get("mobile"); Authentication userAuth = new SmsCodeAuthenticationToken(mobile); ((AbstractAuthenticationToken)userAuth).setDetails(parameters); try { userAuth = this.authenticationManager.authenticate(userAuth); } catch (AccountStatusException ex) { throw new InvalidGrantException(ex.getMessage()); } catch (BadCredentialsException ex) { throw new InvalidGrantException(ex.getMessage()); } if (userAuth != null && userAuth.isAuthenticated()) { OAuth2Request storedOAuth2Request = this.getRequestFactory().createOAuth2Request(client, tokenRequest); return new OAuth2Authentication(storedOAuth2Request, userAuth); } else { throw new InvalidGrantException("Could not authenticate mobile: " + mobile); } } }
继承AbstractTokenGranter扩展认证模式sms_code,需要将其添加到Spring中并通过grantType被选中。
配置类TokenGranterConfig
通过前面几步自定义认证的基础逻辑都已实现,接下来需要将我们的短信认证模式添加到Spring中,主要参考 org.springframework.security.oauth2.config.annotation.web.configurers.AuthorizationServerEndpointsConfigurer#getDefaultTokenGranters() 实现。
/** *参考实现:org.springframework.security.oauth2.config.annotation.web.configurers.AuthorizationServerEndpointsConfigurer#getDefaultTokenGranters() * @author javadaily * @date 2020/7/14 8:38 */ @Configuration public class TokenGranterConfig { @Autowired private ClientDetailsService clientDetailsService; private TokenGranter tokenGranter; @Autowired private TokenStore tokenStore; @Autowired TokenEnhancer tokenEnhancer; @Autowired private AuthenticationManager authenticationManager; private AuthorizationServerTokenServices tokenServices; private boolean reuseRefreshToken = true; private AuthorizationCodeServices authorizationCodeServices; @Autowired private UserDetailsService userDetailsService; @Bean public TokenGranter tokenGranter(){ if(null == tokenGranter){ tokenGranter = new TokenGranter() { private CompositeTokenGranter delegate; @Override public OAuth2AccessToken grant(String grantType, TokenRequest tokenRequest) { if(delegate == null){ delegate = new CompositeTokenGranter(getDefaultTokenGranters()); } return delegate.grant(grantType,tokenRequest); } }; } return tokenGranter; } private List<TokenGranter> getDefaultTokenGranters() { AuthorizationServerTokenServices tokenServices = tokenServices(); AuthorizationCodeServices authorizationCodeServices = authorizationCodeServices(); OAuth2RequestFactory requestFactory = requestFactory(); List<TokenGranter> tokenGranters = new ArrayList(); //授权码模式 tokenGranters.add(new AuthorizationCodeTokenGranter(tokenServices, authorizationCodeServices, clientDetailsService, requestFactory)); //refresh模式 tokenGranters.add(new RefreshTokenGranter(tokenServices, clientDetailsService, requestFactory)); //简化模式 ImplicitTokenGranter implicit = new ImplicitTokenGranter(tokenServices, clientDetailsService, requestFactory); tokenGranters.add(implicit); //客户端模式 tokenGranters.add(new ClientCredentialsTokenGranter(tokenServices, clientDetailsService, requestFactory)); if (authenticationManager != null) { //密码模式 tokenGranters.add(new ResourceOwnerPasswordTokenGranter(authenticationManager, tokenServices, clientDetailsService, requestFactory)); //短信验证码模式 tokenGranters.add(new SmsCodeTokenGranter(authenticationManager, tokenServices, clientDetailsService, requestFactory)); } return tokenGranters; } private AuthorizationServerTokenServices tokenServices() { if (tokenServices != null) { return tokenServices; } this.tokenServices = createDefaultTokenServices(); return tokenServices; } private AuthorizationServerTokenServices createDefaultTokenServices() { DefaultTokenServices tokenServices = new DefaultTokenServices(); tokenServices.setTokenStore(tokenStore); tokenServices.setSupportRefreshToken(true); tokenServices.setReuseRefreshToken(reuseRefreshToken); tokenServices.setClientDetailsService(clientDetailsService); tokenServices.setTokenEnhancer(tokenEnhancer); addUserDetailsService(tokenServices, this.userDetailsService); return tokenServices; } /** * 添加预身份验证 * @param tokenServices * @param userDetailsService */ private void addUserDetailsService(DefaultTokenServices tokenServices, UserDetailsService userDetailsService) { if (userDetailsService != null) { PreAuthenticatedAuthenticationProvider provider = new PreAuthenticatedAuthenticationProvider(); provider.setPreAuthenticatedUserDetailsService(new UserDetailsByNameServiceWrapper<PreAuthenticatedAuthenticationToken>(userDetailsService)); tokenServices.setAuthenticationManager(new ProviderManager(Arrays.<AuthenticationProvider>asList(provider))); } } /** * OAuth2RequestFactory的默认实现,它初始化参数映射中的字段, * 验证授权类型(grant_type)和范围(scope),并使用客户端的默认值填充范围(scope)(如果缺少这些值)。 */ private OAuth2RequestFactory requestFactory() { return new DefaultOAuth2RequestFactory(clientDetailsService); } /** * 授权码API * @return */ private AuthorizationCodeServices authorizationCodeServices() { if (this.authorizationCodeServices == null) { this.authorizationCodeServices = new InMemoryAuthorizationCodeServices(); } return this.authorizationCodeServices; } }
修改认证服务器配置 AuthorizationServerConfig
在上面的TokenGranterConfig中已经创建了AuthorizationServerTokenServices,所以我们可以将AuthorizationServerConfig中的tokenServices功能删除,然后在方法 configure(AuthorizationServerEndpointsConfigurer endpoints) 中注入 tokenGranter 即可
@Configuration @EnableAuthorizationServer @RequiredArgsConstructor(onConstructor = @__(@Autowired)) public class AuthorizationServerConfig extends AuthorizationServerConfigurerAdapter { @Autowired private TokenGranter tokenGranter; ... @Override public void configure(AuthorizationServerEndpointsConfigurer endpoints) throws Exception { endpoints.tokenGranter(tokenGranter); } ... }
测试
- 正常测试 通过debug模式可以看到SmsCodeTokenGranter已经被加入Spring,并能正常返回jwt token了。
- 输入错误的手机号码进行认证
- 输入错误的短信验证码进行认证
本篇文章是SpringCloud alibaba实战系列文章的第20篇,如果大家对之前的文章感兴趣可以移步 http://javadaily.cn/tags/SpringCloud 查看!
如果本文对你有帮助,别忘记给我个三连:点赞,转发,评论。咱们下期见!
收藏 等于白嫖,点赞 才是真情!






