VUE&Element
今日目标:
能够使用VUE中常用指令和插值表达式
能够使用VUE生命周期函数 mounted
能够进行简单的 Element 页面修改
能够完成查询所有功能
能够完成添加功能
1,VUE
1.1 概述
接下来我们学习一款前端的框架,就是 VUE。
Vue 是一套前端框架,免除原生JavaScript中的DOM操作,简化书写。
我们之前也学习过后端的框架 Mybatis ,Mybatis 是用来简化 jdbc 代码编写的;而 VUE 是前端的框架,是用来简化 JavaScript 代码编写的。前一天我们做了一个综合性的案例,里面进行了大量的DOM操作,如下
学习了 VUE 后,这部分代码我们就不需要再写了。那么 VUE 是如何简化 DOM 书写呢?
==基于MVVM(Model-View-ViewModel)思想,实现数据的双向绑定,将编程的关注点放在数据上。==之前我们是将关注点放在了 DOM 操作上;而要了解 MVVM 思想,必须先聊聊 MVC 思想,如下图就是 MVC 思想图解
C 就是咱们 js 代码,M 就是数据,而 V 是页面上展示的内容,如下图是我们之前写的代码
MVC 思想是没法进行双向绑定的。双向绑定是指当数据模型数据发生变化时,页面展示的会随之发生变化,而如果表单数据发生变化,绑定的模型数据也随之发生变化。接下来我们聊聊 MVVM 思想,如下图是三个组件图解
图中的 Model 就是我们的数据,View 是视图,也就是页面标签,用户可以通过浏览器看到的内容;Model 和 View 是通过 ViewModel 对象进行双向绑定的,而 ViewModel 对象是 Vue 提供的。接下来让大家看一下双向绑定的效果,下图是提前准备的代码,输入框绑定了 username 模型数据,而在页面上也使用 {{}} 绑定了 username 模型数据
通过浏览器打开该页面可以看到如下页面
当我们在输入框中输入内容,而输入框后面随之实时的展示我们输入的内容,这就是双向绑定的效果。
1.2 快速入门
Vue 使用起来是比较简单的,总共分为如下三步:
新建 HTML 页面,引入 Vue.js文件
<scriptsrc="js/vue.js"></script>
在JS代码区域,创建Vue核心对象,进行数据绑定
newVue({ el: "#app", data() { return { username: "" } } });
创建 Vue 对象时,需要传递一个 js 对象,而该对象中需要如下属性:
el : 用来指定哪儿些标签受 Vue 管理。 该属性取值 #app 中的 app 需要是受管理的标签的id属性值
data :用来定义数据模型
methods :用来定义函数。这个我们在后面就会用到
编写视图
<divid="app"><inputname="username"v-model="username"> {{username}} </div>
{{}} 是 Vue 中定义的 插值表达式 ,在里面写数据模型,到时候会将该模型的数据值展示在这个位置。
整体代码如下:
<!DOCTYPEhtml><htmllang="en"><head><metacharset="UTF-8"><title>Title</title></head><body><divid="app"><inputv-model="username"><!--插值表达式--> {{username}} </div><scriptsrc="js/vue.js"></script><script>//1. 创建Vue核心对象newVue({ el:"#app", data(){ // data() 是 ECMAScript 6 版本的新的写法return { username:"" } } /*data: function () {return {username:""}}*/ }); </script></body></html>
1.3 Vue 指令
**指令:**HTML 标签上带有 v- 前缀的特殊属性,不同指令具有不同含义。例如:v-if,v-for…
常用的指令有:
指令 作用
v-bind 为HTML标签绑定属性值,如设置 href , css样式等
v-model 在表单元素上创建双向数据绑定
v-on 为HTML标签绑定事件
v-if 条件性的渲染某元素,判定为true时渲染,否则不渲染
v-else
v-else-if
v-show 根据条件展示某元素,区别在于切换的是display属性的值
v-for 列表渲染,遍历容器的元素或者对象的属性
接下来我们挨个学习这些指令
1.3.1 v-bind & v-model 指令
v-bind
该指令可以给标签原有属性绑定模型数据。这样模型数据发生变化,标签属性值也随之发生变化
例如:
<av-bind:href="url">百度一下</a>
上面的 v-bind:" 可以简化写成 : ,如下:
<!--v-bind可以省略--><a :href="url">百度一下</a>
v-model
该指令可以给表单项标签绑定模型数据。这样就能实现双向绑定效果。例如:
<inputname="username"v-model="username">
代码演示:
<!DOCTYPEhtml><htmllang="en"><head><metacharset="UTF-8"><title>Title</title></head><body><divid="app"><av-bind:href="url">点击一下</a><a :href="url">点击一下</a><inputv-model="url"></div><scriptsrc="js/vue.js"></script><script>//1. 创建Vue核心对象newVue({ el:"#app", data(){ return { username:"", url:"https://www.baidu.com" } } }); </script></body></html>
通过浏览器打开上面页面,并且使用检查查看超链接的路径,该路径会根据输入框输入的路径变化而变化,这是因为超链接和输入框绑定的是同一个模型数据
1.3.2 v-on 指令
我们在页面定义一个按钮,并给该按钮使用 v-on 指令绑定单击事件,html代码如下
<inputtype="button"value="一个按钮"v-on:click="show()">
而使用 v-on 时还可以使用简化的写法,将 v-on: 替换成 @,html代码如下
<inputtype="button"value="一个按钮"="show()">
上面代码绑定的 show() 需要在 Vue 对象中的 methods 属性中定义出来
newVue({ el: "#app", methods: { show(){ alert("我被点了"); } } });
注意:v-on: 后面的事件名称是之前原生事件属性名去掉on。
例如:
单击事件 : 事件属性名是 onclick,而在vue中使用是 v-on:click
失去焦点事件:事件属性名是 onblur,而在vue中使用时 v-on:blur
整体页面代码如下:
<!DOCTYPEhtml><htmllang="en"><head><metacharset="UTF-8"><title>Title</title></head><body><divid="app"><inputtype="button"value="一个按钮"v-on:click="show()"><br><inputtype="button"value="一个按钮"="show()"></div><scriptsrc="js/vue.js"></script><script>//1. 创建Vue核心对象newVue({ el:"#app", data(){ return { username:"", } }, methods:{ show(){ alert("我被点了..."); } } }); </script></body></html>
1.3.3 条件判断指令
接下来通过代码演示一下。在 Vue中定义一个 count 的数据模型,如下
//1. 创建Vue核心对象newVue({ el:"#app", data(){ return { count:3 } } });
现在要实现,当 count 模型的数据是3时,在页面上展示 div1 内容;当 count 模型的数据是4时,在页面上展示 div2 内容;count 模型数据是其他值时,在页面上展示 div3。这里为了动态改变模型数据 count 的值,再定义一个输入框绑定 count 模型数据。html 代码如下:
<divid="app"><divv-if="count == 3">div1</div><divv-else-if="count == 4">div2</div><divv-else>div3</div><hr><inputv-model="count"></div>
整体页面代码如下:
<!DOCTYPEhtml><htmllang="en"><head><metacharset="UTF-8"><title>Title</title></head><body><divid="app"><divv-if="count == 3">div1</div><divv-else-if="count == 4">div2</div><divv-else>div3</div><hr><inputv-model="count"></div><scriptsrc="js/vue.js"></script><script>//1. 创建Vue核心对象newVue({ el:"#app", data(){ return { count:3 } } }); </script></body></html>
然后我们在看看 v-show 指令的效果,如果模型数据 count 的值是3时,展示 div v-show 内容,否则不展示,html页面代码如下
<divv-show="count == 3">divv-show</div><br><inputv-model="count">
通过上面的演示,发现 v-show 和 v-if 效果一样,那它们到底有什么区别呢?我们根据浏览器的检查功能查看源代码
通过上图可以看出 v-show 不展示的原理是给对应的标签添加 display css属性,并将该属性值设置为 none ,这样就达到了隐藏的效果。而 v-if 指令是条件不满足时根本就不会渲染。
1.3.4 v-for 指令
这个指令看到名字就知道是用来遍历的,该指令使用的格式如下:
<标签v-for="变量名 in 集合模型数据"> {{变量名}} </标签>
注意:需要循环那个标签,v-for 指令就写在那个标签上。
如果在页面需要使用到集合模型数据的索引,就需要使用如下格式:
<标签v-for="(变量名,索引变量) in 集合模型数据"><!--索引变量是从0开始,所以要表示序号的话,需要手动的加1--> {{索引变量+1}} {{变量名}} </标签>
代码演示:
<!DOCTYPEhtml><htmllang="en"><head><metacharset="UTF-8"><title>Title</title></head><body><divid="app"><divv-for="addr in addrs"> {{addr}} <br></div><hr><divv-for="(addr,i) in addrs"> {{i+1}}--{{addr}} <br></div></div><scriptsrc="js/vue.js"></script><script>//1. 创建Vue核心对象newVue({ el:"#app", data(){ return { addrs:["北京","上海","西安"] } } }); </script></body></html>
1.4 生命周期
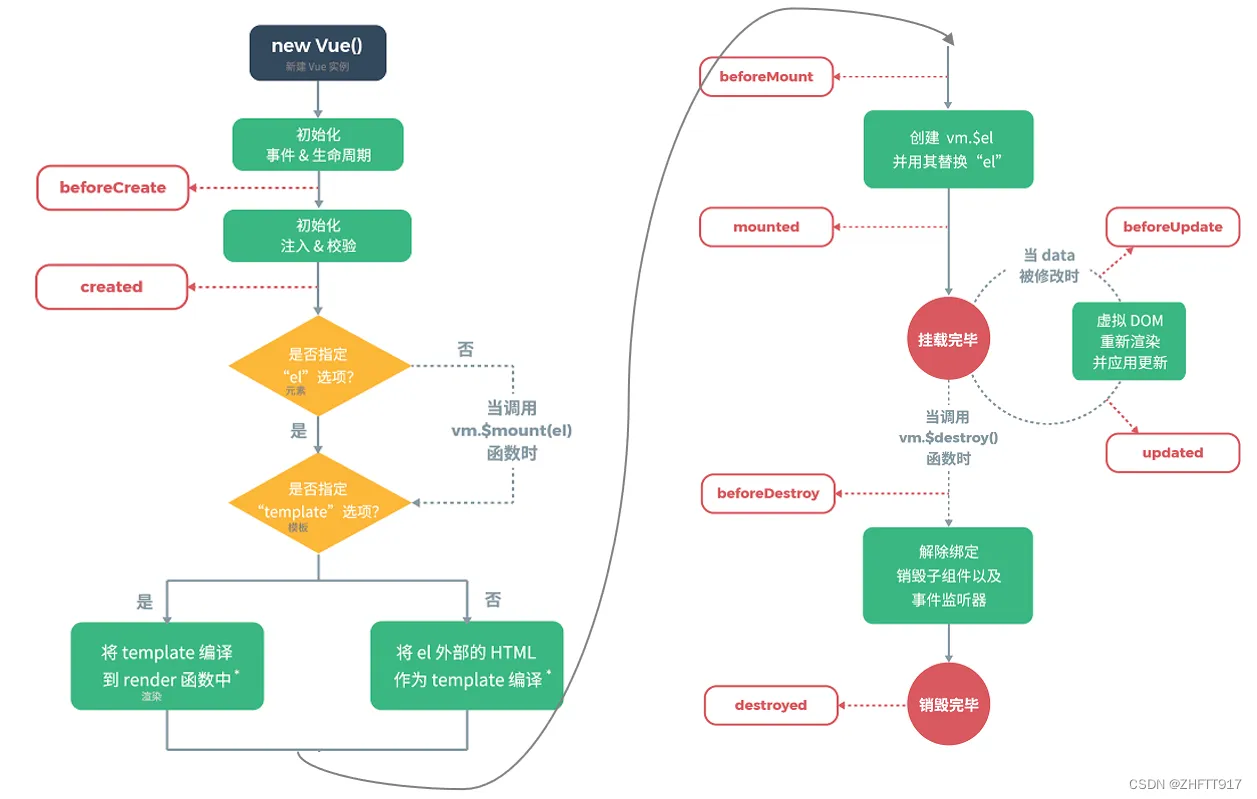
生命周期的八个阶段:每触发一个生命周期事件,会自动执行一个生命周期方法,这些生命周期方法也被称为钩子方法。
下图是 Vue 官网提供的从创建 Vue 到效果 Vue 对象的整个过程及各个阶段对应的钩子函数
看到上面的图,大家无需过多的关注这张图。这些钩子方法我们只关注 mounted 就行了。
mounted:挂载完成,Vue初始化成功,HTML页面渲染成功。而以后我们会在该方法中发送异步请求,加载数据。
1.5 案例
1.5.1 需求
使用 Vue 简化我们在前一天ajax学完后做的品牌列表数据查询和添加功能
此案例只是使用 Vue 对前端代码进行优化,后端代码无需修改。
1.5.2 查询所有功能
在 brand.html 页面引入 vue 的js文件
<scriptsrc="js/vue.js"></script>
创建 Vue 对象
在 Vue 对象中定义模型数据
在钩子函数中发送异步请求,并将响应的数据赋值给数据模型
newVue({ el: "#app", data(){ return{ brands:[] } }, mounted(){ // 页面加载完成后,发送异步请求,查询数据var_this=this; axios({ method:"get", url:"http://localhost:8080/brand-demo/selectAllServlet" }).then(function (resp) { _this.brands=resp.data; }) } })
修改视图
定义 <div id="app"></div> ,指定该 div 标签受 Vue 管理
将 body 标签中所有的内容拷贝作为上面 div 标签中
删除表格的多余数据行,只留下一个
在表格中的数据行上使用 v-for 指令遍历
<trv-for="(brand,i) in brands"align="center"><td>{{i+1}}</td><td>{{brand.brandName}}</td><td>{{brand.companyName}}</td><td>{{brand.ordered}}</td><td>{{brand.description}}</td><td>{{brand.statusStr}}</td><td><ahref="#">修改</a><ahref="#">删除</a></td></tr>
整体页面代码如下:
<!DOCTYPEhtml><htmllang="en"><head><metacharset="UTF-8"><title>Title</title></head><body><divid="app"><ahref="addBrand.html"><inputtype="button"value="新增"></a><br><hr><tableid="brandTable"border="1"cellspacing="0"width="100%"><tr><th>序号</th><th>品牌名称</th><th>企业名称</th><th>排序</th><th>品牌介绍</th><th>状态</th><th>操作</th></tr><!--使用v-for遍历tr--><trv-for="(brand,i) in brands"align="center"><td>{{i+1}}</td><td>{{brand.brandName}}</td><td>{{brand.companyName}}</td><td>{{brand.ordered}}</td><td>{{brand.description}}</td><td>{{brand.statusStr}}</td><td><ahref="#">修改</a><ahref="#">删除</a></td></tr></table></div><scriptsrc="js/axios-0.18.0.js"></script><scriptsrc="js/vue.js"></script><script>newVue({ el: "#app", data(){ return{ brands:[] } }, mounted(){ // 页面加载完成后,发送异步请求,查询数据var_this=this; axios({ method:"get", url:"http://localhost:8080/brand-demo/selectAllServlet" }).then(function (resp) { _this.brands=resp.data; }) } }) </script></body></html>
1.5.3 添加功能
页面操作效果如下:
整体流程如下
注意:前端代码的关键点在于使用 v-model 指令给标签项绑定模型数据,利用双向绑定特性,在发送异步请求时提交数据。
在 addBrand.html 页面引入 vue 的js文件
<scriptsrc="js/vue.js"></script>
创建 Vue 对象
在 Vue 对象中定义模型数据 brand
定义一个 submitForm() 函数,用于给 提交 按钮提供绑定的函数
在 submitForm() 函数中发送 ajax 请求,并将模型数据 brand 作为参数进行传递
newVue({ el: "#app", data(){ return { brand:{} } }, methods:{ submitForm(){ // 发送ajax请求,添加var_this=this; axios({ method:"post", url:"http://localhost:8080/brand-demo/addServlet", data:_this.brand }).then(function (resp) { // 判断响应数据是否为 successif(resp.data=="success"){ location.href="http://localhost:8080/brand-demo/brand.html"; } }) } } })
修改视图
定义 <div id="app"></div> ,指定该 div 标签受 Vue 管理
将 body 标签中所有的内容拷贝作为上面 div 标签中
给每一个表单项标签绑定模型数据。最后这些数据要被封装到 brand 对象中
<divid="app"><h3>添加品牌</h3><formaction=""method="post">品牌名称:<inputid="brandName"v-model="brand.brandName"name="brandName"><br>企业名称:<inputid="companyName"v-model="brand.companyName"name="companyName"><br>排序:<inputid="ordered"v-model="brand.ordered"name="ordered"><br>描述信息:<textarearows="5"cols="20"id="description"v-model="brand.description"name="description"></textarea><br>状态:<inputtype="radio"name="status"v-model="brand.status"value="0">禁用<inputtype="radio"name="status"v-model="brand.status"value="1">启用<br><inputtype="button"id="btn"="submitForm"value="提交"></form></div>
整体页面代码如下:
<!DOCTYPEhtml><htmllang="en"><head><metacharset="UTF-8"><title>添加品牌</title></head><body><divid="app"><h3>添加品牌</h3><formaction=""method="post">品牌名称:<inputid="brandName"v-model="brand.brandName"name="brandName"><br>企业名称:<inputid="companyName"v-model="brand.companyName"name="companyName"><br>排序:<inputid="ordered"v-model="brand.ordered"name="ordered"><br>描述信息:<textarearows="5"cols="20"id="description"v-model="brand.description"name="description"></textarea><br>状态:<inputtype="radio"name="status"v-model="brand.status"value="0">禁用<inputtype="radio"name="status"v-model="brand.status"value="1">启用<br><inputtype="button"id="btn"="submitForm"value="提交"></form></div><scriptsrc="js/axios-0.18.0.js"></script><scriptsrc="js/vue.js"></script><script>newVue({ el: "#app", data(){ return { brand:{} } }, methods:{ submitForm(){ // 发送ajax请求,添加var_this=this; axios({ method:"post", url:"http://localhost:8080/brand-demo/addServlet", data:_this.brand }).then(function (resp) { // 判断响应数据是否为 successif(resp.data=="success"){ location.href="http://localhost:8080/brand-demo/brand.html"; } }) } } }) </script></body></html>
通过上面的优化,前端代码确实简化了不少。但是页面依旧是不怎么好看,那么接下来我们学习 Element,它可以美化页面。






