- 一、@EnableTransactionManagement工作原理
- 二、Spring事务基本执行原理
- 三、Spring事务详细执行流程
- 四、Spring事务传播机制
- 五、Spring事务传播机制分类
- 六、Spring事务强制回滚
- 七、TransactionSynchronization
一、@EnableTransactionManagement工作原理
开启Spring事务本质上就是增加了一个Advisor,但我们使用@EnableTransactionManagement注解来开启Spring事务是,该注解代理的功能就是向Spring容器中添加了两个Bean:
- AutoProxyRegistrar
- ProxyTransactionManagementConfiguration
AutoProxyRegistrar主要的作用是向Spring容器中注册了一个InfrastructureAdvisorAutoProxyCreator的Bean。而InfrastructureAdvisorAutoProxyCreator继承了AbstractAdvisorAutoProxyCreator,所以这个类的主要作用就是开启自动代理的作用,也就是一个BeanPostProcessor,会在初始化后步骤中去寻找Advisor类型的Bean,并判断当前某个Bean是否有匹配的Advisor,是否需要利用动态代理产生一个代理对象。
ProxyTransactionManagementConfiguration是一个配置类,它又定义了另外三个bean:
- BeanFactoryTransactionAttributeSourceAdvisor :一个Advisor
- AnnotationTransactionAttributeSource :相当于
BeanFactoryTransactionAttributeSourceAdvisor中的Pointcut - TransactionInterceptor :相当于
BeanFactoryTransactionAttributeSourceAdvisor中的Advice
AnnotationTransactionAttributeSource就是用来判断某个类上是否存在@Transactional注解,或者判断某个方法上是否存在@Transactional注解的。
TransactionInterceptor就是代理逻辑,当某个类中存在@Transactional注解时,到时就产生一个代理对象作为Bean,代理对象在执行某个方法时,最终就会进入到TransactionInterceptor的invoke()方法。
基于 Spring Boot + MyBatis Plus + Vue & Element 实现的后台管理系统 + 用户小程序,支持 RBAC 动态权限、多租户、数据权限、工作流、三方登录、支付、短信、商城等功能
二、Spring事务基本执行原理
一个Bean在执行Bean的创建生命周期时,会经过InfrastructureAdvisorAutoProxyCreator的初始化后的方法,会判断当前Bean对象是否和BeanFactoryTransactionAttributeSourceAdvisor匹配,匹配逻辑为判断该Bean的类上是否存在@Transactional注解,或者类中的某个方法上是否存在@Transactional注解,如果存在则表示该Bean需要进行动态代理产生一个代理对象作为Bean对象。
该代理对象在执行某个方法时,会再次判断当前执行的方法是否和BeanFactoryTransactionAttributeSourceAdvisor匹配,如果匹配则执行该Advisor中的TransactionInterceptor的invoke()方法,执行基本流程为:
- 利用所配置的PlatformTransactionManager事务管理器新建一个数据库连接
- 修改数据库连接的autocommit为false
- 执行MethodInvocation.proceed()方法,简单理解就是执行业务方法,其中就会执行sql
- 如果没有抛异常,则提交
- 如果抛了异常,则回滚
基于 Spring Cloud Alibaba + Gateway + Nacos + RocketMQ + Vue & Element 实现的后台管理系统 + 用户小程序,支持 RBAC 动态权限、多租户、数据权限、工作流、三方登录、支付、短信、商城等功能
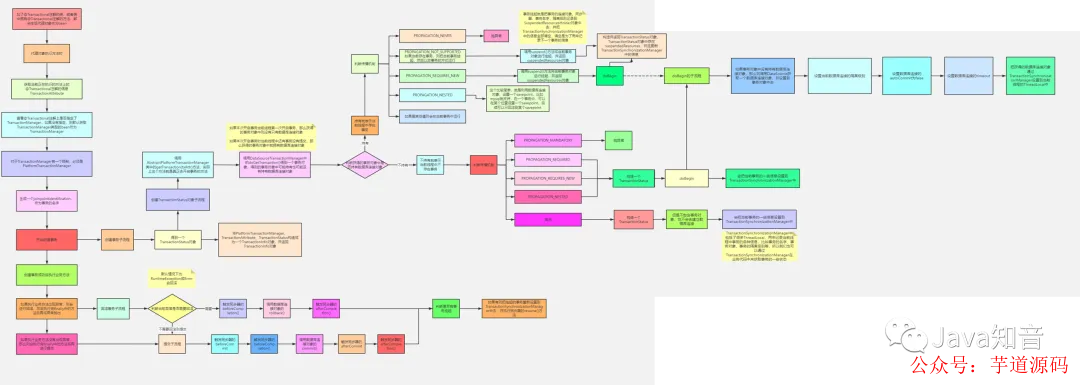
三、Spring事务详细执行流程
Spring事务执行流程图:https://www.processon.com/view/link/5fab6edf1e0853569633cc06
四、Spring事务传播机制
在开发过程中,经常会出现一个方法调用另外一个方法,那么这里就涉及到了多种场景,比如a()调用b():
- a()和b()方法中的所有sql需要在同一个事务中吗?
- a()和b()方法需要单独的事务吗?
- a()需要在事务中执行,b()还需要在事务中执行吗?
- 等等情况…
所以,这就要求Spring事务能支持上面各种场景,这就是Spring事务传播机制的由来。那Spring事务传播机制是如何实现的呢?
先来看上述几种场景中的一种情况,a()在一个事务中执行,调用b()方法时需要新开一个事务执行:
- 首先,代理对象执行
a()方法前,先利用事务管理器新建一个数据库连接a - 将数据库连接a的autocommit改为false
- 把数据库连接a设置到ThreadLocal中
- 执行
a()方法中的sql - 执行
a()方法过程中,调用了b()方法(注意用代理对象调用b()方法)
- 代理对象执行
b()方法前,判断出来了当前线程中已经存在一个数据库连接a了,表示当前线程其实已经拥有一个Spring事务了,则进行挂起 - 挂起就是把ThreadLocal中的数据库连接a从ThreadLocal中移除,并放入一个挂起资源对象中
- 挂起完成后,再次利用事务管理器新建一个数据库连接b
- 将数据库连接b的autocommit改为false
- 把数据库连接b设置到ThreadLocal中
- 执行
b()方法中的sql b()方法正常执行完,则从ThreadLocal中拿到数据库连接b进行提交- 提交之后会恢复所挂起的数据库连接a,这里的恢复,其实只是把在挂起资源对象中所保存的数据库连接a再次设置到ThreadLocal中
a()方法正常执行完,则从ThreadLocal中拿到数据库连接a进行提交
这个过程中最为核心的是:在执行某个方法时,判断当前是否已经存在一个事务,就是判断当前线程的ThreadLocal中是否存在一个数据库连接对象,如果存在则表示已经存在一个事务了。
五、Spring事务传播机制分类
其中,以非事务方式运行,表示以非Spring事务运行,表示在执行这个方法时,Spring事务管理器不会去建立数据库连接,执行sql时,由Mybatis或JdbcTemplate自己来建立数据库连接来执行sql。
案例分析
情况1
@Component public class UserService { @Autowired private UserService userService; @Transactional public void test() { // test方法中的sql userService.a(); } @Transactional public void a() { // a方法中的sql } }
默认情况下传播机制为REQUIRED,表示当前如果没有事务则新建一个事务,如果有事务则在当前事务中执行。
所以上面这种情况的执行流程如下:
- 新建一个数据库连接conn
- 设置conn的autocommit为false
- 执行test方法中的sql
- 执行a方法中的sql
- 执行conn的commit()方法进行提交
情况2
假如是这种情况:
@Component public class UserService { @Autowired private UserService userService; @Transactional public void test() { // test方法中的sql userService.a(); int result = 100/0; } @Transactional public void a() { // a方法中的sql } }
所以上面这种情况的执行流程如下:
- 新建一个数据库连接conn
- 设置conn的autocommit为false
- 执行test方法中的sql
- 执行a方法中的sql
- 抛出异常
- 执行conn的rollback()方法进行回滚,所以两个方法中的sql都会回滚掉
情况3
假如是这种情况:
@Component public class UserService { @Autowired private UserService userService; @Transactional public void test() { // test方法中的sql userService.a(); } @Transactional public void a() { // a方法中的sql int result = 100/0; } }
所以上面这种情况的执行流程如下:
- 新建一个数据库连接conn
- 设置conn的autocommit为false
- 执行test方法中的sql
- 执行a方法中的sql
- 抛出异常
- 执行conn的rollback()方法进行回滚,所以两个方法中的sql都会回滚掉
情况4
如果是这种情况:
@Component public class UserService { @Autowired private UserService userService; @Transactional public void test() { // test方法中的sql userService.a(); } @Transactional(propagation = Propagation.REQUIRES_NEW) public void a() { // a方法中的sql int result = 100/0; } }
所以上面这种情况的执行流程如下:
- 新建一个数据库连接conn
- 设置conn的autocommit为false
- 执行test方法中的sql
- 又新建一个数据库连接conn2
- 执行a方法中的sql
- 抛出异常
- 执行conn2的rollback()方法进行回滚
- 继续抛异常,对于test()方法而言,它会接收到一个异常,然后抛出
- 执行conn的rollback()方法进行回滚,最终还是两个方法中的sql都回滚了
六、Spring事务强制回滚
正常情况下,a()调用b()方法时,如果b()方法抛了异常,但是在a()方法捕获了,那么a()的事务还是会正常提交的,但是有的时候,我们捕获异常可能仅仅只是不把异常信息返回给客户端,而是为了返回一些更友好的错误信息,而这个时候,我们还是希望事务能回滚的,那这个时候就得告诉Spring把当前事务回滚掉,做法就是:
@Transactional public void test(){ // 执行sql try { b(); } catch (Exception e) { // 构造友好的错误信息返回 TransactionAspectSupport.currentTransactionStatus().setRollbackOnly(); } } public void b() throws Exception { throw new Exception(); }
七、TransactionSynchronization
Spring事务有可能会提交,回滚、挂起、恢复,所以Spring事务提供了一种机制,可以让程序员来监听当前Spring事务所处于的状态。
@Component public class UserService { @Autowired private JdbcTemplate jdbcTemplate; @Autowired private UserService userService; @Transactional public void test(){ TransactionSynchronizationManager.registerSynchronization(new TransactionSynchronization() { @Override public void suspend() { System.out.println("test被挂起了"); } @Override public void resume() { System.out.println("test被恢复了"); } @Override public void beforeCommit(boolean readOnly) { System.out.println("test准备要提交了"); } @Override public void beforeCompletion() { System.out.println("test准备要提交或回滚了"); } @Override public void afterCommit() { System.out.println("test提交成功了"); } @Override public void afterCompletion(int status) { System.out.println("test提交或回滚成功了"); } }); jdbcTemplate.execute("insert into t1 values(1,1,1,1,'1')"); System.out.println("test"); userService.a(); } @Transactional(propagation = Propagation.REQUIRES_NEW) public void a(){ TransactionSynchronizationManager.registerSynchronization(new TransactionSynchronization() { @Override public void suspend() { System.out.println("a被挂起了"); } @Override public void resume() { System.out.println("a被恢复了"); } @Override public void beforeCommit(boolean readOnly) { System.out.println("a准备要提交了"); } @Override public void beforeCompletion() { System.out.println("a准备要提交或回滚了"); } @Override public void afterCommit() { System.out.println("a提交成功了"); } @Override public void afterCompletion(int status) { System.out.println("a提交或回滚成功了"); } }); jdbcTemplate.execute("insert into t1 values(2,2,2,2,'2')"); System.out.println("a"); } }
